- 3.1.1 求定义域,值域和解析式 教案 教案 4 次下载
- 3.1.2 求函数的解析式 教案 教案 1 次下载
- 3.2.1 单调性与最大值 教案 教案 3 次下载
- 3.2.1 判断函数单调性的方法 教案 教案 1 次下载
- 3.2.2 函数的奇偶性 教案 教案 10 次下载
高中数学人教A版 (2019)必修 第一册3.1 函数的概念及其表示教案设计
展开授课年级
高 一
主备人
梁 欣
审核人
课题名称
函数的表示
课型
新 课
授课日期
学情分析*
课本从引进函数概念开始就比较注重函数的不同表示方法:解析法,图象法,列表法.函数的不同表示方法能丰富对函数的认识,帮助理解抽象的函数概念.特别是在信息技术环境下,可以使函数在形与数两方面的结合得到更充分的表现,使学生通过函数的学习更好地体会数形结合这种重要的数学思想方法.因此,在研究函数时,要充分发挥图象的直观作用.在研究图象时,又要注意代数刻画以求思考和表述的精确性.课本将映射作为函数的一种推广,这与传统的处理方式有了逻辑顺序上的变化.这样处理,主要是想较好地衔接初中的学习,让学生将更多的精力集中理解函数的概念,同时,也体现了从特殊到一般的思维过程.
学习目标
课程目标
1、明确函数的三种表示方法;
2、在实际情境中,会根据不同的需要选择恰当的方法表示函数;
3、通过具体实例,了解简单的分段函数,并能简单应用.
数学学科素养
1.数学抽象:函数解析法及能由条件求出解析式;
2.逻辑推理:由条件求函数解析式;
3.数学运算:由函数解析式求值及函数解析式的计算;
4.数据分析:利用图像表示函数;
5.数学建模:由实际问题构建合理的函数模型。
教学重点
函数的三种表示方法,分段函数的概念.
教学难点
根据不同的需要选择恰当的方法表示函数,什么才算“恰当”?分段函数的表示及其图象.
教具准备*
(辅助工具)
教学方法:以学生为主体,采用诱思探究式教学,精讲多练
教学工具:多媒体
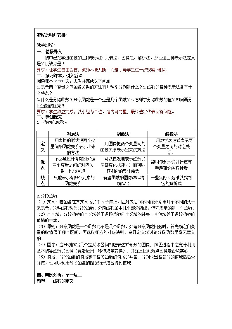
流程及时间安排:
教学过程:
情景导入
初中已经学过函数的三种表示法:列表法、图像法、解析法,那么这三种表示法定义是?优缺点是?
要求:让学生自由发言,教师不做判断。而是引导学生进一步观察.研探.
预习课本,引入新课
阅读课本67-68页,思考并完成以下问题
1.表示两个变量之间函数关系的方法有几种?分别是什么?2.函数的各种表示法各有什么特点?
3.什么是分段函数?分段函数是一个还是几个函数?4.怎样求分段函数的值?如何画分段函数的图象?
要求:学生独立完成,以小组为单位,组内可商量,最终选出代表回答问题。
新知探究
1.函数的表示法
列表法
图像法
解析法
定义
用表格的形式把两个变量间的函数关系表示出来的方法
用图像把两个变量间的函数关系表示出来的方法
用数学表达式表示两个变量之间的对应关系.
优点
不必通过计算就能知道两个变量之间的对应关系,比较直观
可以直观地表示函数的局部变化规律,进而可以预测它的整体趋势
能叫便利地通过计算等手段研究函数性质
缺点
只能表示有限个元素的函数关系
有些函数的图像难以精确作出
一些实际问题难以找到它的解析式
2.分段函数
(1)定义:若函数在其定义域的不同子集上,因对应法则不同而分别用几个不同的式子来表示,这种函数称为分段函数.分段函数虽由几个部分组成,但它表示的是一个函数.
(2)定义域:分段函数的定义域等于各段函数的定义域的并集,其值域等于各段函数的值域的并集.
(3)原则:分段函数是一个函数而不是几个函数,处理分段函数问题时,首先确定自变量的取值属于哪个区间,再选取相应的对应法则,离开定义域讨论分段函数是毫无意义的.
(4)图像:应分别作出几个定义域区间相应表达式部分的图像,作图过程中应充分利用基本初等函数的图像(灵活运用平移伸缩等变换),并注意区间端点图像是否取实心.
(5)值域:分段函数的值域等于各段函数的值域的并集.分别求出各部分的值域然后求并集,也可以利用分段函数的图像数形结合得到值域.
四、典例分析、举一反三
题型一 函数的定义
【例1】某种笔记本的单价是元,买()个笔记本需要元.试用三种表示法表示函数.
【解析】这个函数的定义域是数集{1,2, 3,4,5}.
用解析法可将函数y=f(x)表示为 y=5x, x∈{1,2, 3,4,5}
用列表法可将函数y=f(x)表示为
用图像法可将函数y=f(x)表示为
解题技巧:(表示函数的注意事项)
1. 函数图象既可以是连续的曲线,也可以是直线、折线、离散的点等等,注意判断一个图形是否是函数图象的依据;
2. 解析法:必须注明函数的定义域;
3 .图象法:是否连线;
4. 列表法:选取的自变量要有代表性,应能反映定义域的特征.
【练习1】已知函数,分别由下表给出.
则的值为________;当时,=________.
【答案】1 1
【解析】由于函数关系是用表格形式给出的,知g (1)=3,∴f ( g(1))=f (3)=1.由于g (2)=2,∴f (x)=2,∴x=1.
题型二 分段函数求值
【例2】已知函数(1)求的值;(2)若,求的值
【答案】(1) eq \f(4,13) (2) ±eq \r(2)
【解析】(1)因为f eq \b\lc\( \rc\)( \a\vs4\al\c1(\f (1,2)) )=eq \b\lc\|\rc\|(\a\vs4\al\c1(\f(1,2)-1))-2=-eq \f(3,2),
所以f eq \b\lc\(\rc\)(\a\vs4\al\c1( f \b\lc\( \rc\) (\a\vs4\al\c1( \f (1,2)) ) ))=f eq \b\lc\(\rc\)(\a\vs4\al\c1(-\f(3,2)) )=eq \f(1,1+\b\lc\(\rc\)(\a\vs4\al\c1( -\f(3, 2 ))) 2)=eq \f(4,13).
(2)f(x)=eq \f(1,3),若|x|≤1,则|x-1|-2=eq \f(1,3),得x=eq \f(10,3)或x=-eq \f(4,3).
因为|x|≤1,所以x的值不存在;若|x|>1,则eq \f(1,1+x2)=eq \f(1,3),得x=±eq \r(2),符合|x|>1.
所以若f(x)=eq \f(1,3),x的值为±eq \r(2).
解题技巧:(分段函数求值问题)
1.求分段函数的函数值的方法
(1)确定要求值的自变量属于哪一段区间.
(2)代入该段的解析式求值,直到求出值为止.当出现f(f(x0)) 的形式时,应从内到外依次求值.
2.求某条件下自变量的值的方法先假设所求的值在分段函数定义区间的各段上,然后相应求出自变量的值,切记代入检验.
【练习】
函数若,则
【答案】-eq \r(6)或10
【解析】解析:当x0≤2时,f(x0)=xeq \\al(2,0)+2=8,即xeq \\al(2,0)=6,∴x0=-eq \r(6)或x0=eq \r(6)(舍去);
当x0>2时,f(x0)=eq \f(4,5)x0,∴x0=10.综上可知,x0=-eq \r(6)或x0=10.
题型三 求函数解析式
例3 (1)已知f(x+1)=x2-3x+2,求f(x);
(2)已知f(x)是二次函数,且满足f(0)=1,f(x+1)-f(x)=2x,求f(x)的解析式;
(3)已知函数f(x)对于任意的x都有f(x)+2f(-x)=3x-2,求f(x).
【答案】见解析
【解析】(1)(方法一)令x+1=t,则x=t-1.将x=t-1代入f(x+1)= x2-3x+2,
得f(t)= t-12-3(t-1)+2=t2-5t+6,∴f(x)= x2-5x+6.
(方法二)∵f(x+1)= x2 -3x+2=x2+2x+1-5x-5+6=x+12-5(x+1)+6,∴f(x)= x2-5x+6.
(2)设所求的二次函数为f(x)=ax2+bx+c(a≠0).
∵f(0)=1,∴c=1,则f(x)=ax2+bx+1.∵f(x+1)-f(x)=2x对任意的x∈R都成立,
∴ax+12+b(x+1)+1-(ax2+bx+1)=2x,
即2ax+a+b=2x,由恒等式的性质,得2a=2,a+b=0,∴a=1,b=-1.∴所求二次函数为f(x)=x2-x+1.
(3)∵对于任意的x都有f(x)+2f(-x)=3x-2,
∴将x替换为-x,得f(-x)+2f(x)=-3x-2,联立方程组消去f(-x),可得f(x)=-3x-23 .
解题技巧:(求函数解析式的四种常用方法)
1.直接法(代入法):已知f(x)的解析式,求f(g(x))的解析式,直接将g(x)代入即可.
2.待定系数法:若已知函数的类型,可用待定系数法求解,即由函数类型设出函数解析式,再根据条件列方程(或方程组),通过解方程(组)求出待定系数,进而求出函数解析式.
3.换元法(有时可用“配凑法”):已知函数f(g(x))的解析式求f(x)的解析式可用换元法(或“配凑法”),即令g(x)=t,反解出x,然后代入f(g(x))中求出f(t),从而求出f(x).
4.解方程组法或消元法:在已知式子中,含有关于两个不同变量的函数,而这两个变量有着某种关系,这时就要依据两个变量的关系,建立一个新的关于两个变量的式子,由两个式子建立方程组,通过解方程组消去一个变量,得到目标变量的解析式,这种方法叫做解方程组法或消元法.
跟踪训练三
1.已知f(x)是一次函数,且f(f(x))=2x-1,求f(x)的解析式;
2.已知f(x+1)=x+2x,求f(x)的解析式;
3.设函数f(x)满足f(x)+2f1x=x(x≠0),求f(x).
【答案】见解析
【解析】(1)∵f(x)为一次函数,∴可设f(x)=ax+b(a≠0).
∵f(f(x))=f(ax+b)=a(ax+b)+b=a2x+ab+b=2x-1.
∴a2=2,ab+b=-1,解得a=2,b=1-2或a=-2,b=1+2.
故f(x)=2x+1-2或f(x)=-2x+1+2.
(2)(方法一)f(x+1)=(x)2+2x+1-1=(x+1)2-1,其中x+1≥1,
故所求函数的解析式为f(x)=x2-1,其中x≥1.
(方法二)令x+1=t,则x=(t-1)2,且t≥1,
函数f(x+1)=x+2x可化为f(t)=(t-1)2+2(t-1)=t2-1,故所求函数的解析式为f(x)=x2-1,其中x≥1.
(3)因为对任意的x∈R,且x≠0都有f(x)+2f1x=x成立,
所以对于1x∈R,且1x≠0,有f1x+2f(x)=1x,两式组成方程组f(x)+2f1x=x,①f1x+2f(x)=1x,②
②×2-①得,f(x)=132x-x.
题型四 函数的图像及应用
例4 1. 函数f(x)=|x-1|的图象是( )
2.给定函数fx=x+1,gx=x+12,x∈R
(1)在同一直角坐标系中画出函数fx,gx的图像;
(2)∀x∈R,用Mx表示fx,gx中的较大者,记为Mx=maxfx,gx.请分别用图像法和解析法表示函数Mx.
【答案】1.B 2.见解析
【解析】1.法一:函数的解析式可化为y=eq \b\lc\{\rc\ (\a\vs4\al\c1(x-1,x≥1,,1-x,x<1.))画出此分段函数的图象,故选B.
法二:由f(-1)=2,知图象过点(-1,2),排除A、C、D,故选B.
2. (1)同一直角坐标系中函数fx,gx的图像
(2)结合Mx的定义,可得函数Mx的图像
由x+12=x+1,得xx+1=0.解得x=1,或x=0.
由图易知Mx的解析式为Mx=x+12,x+1,x+12x≤-1-1
解题方法(函数图像问题处理措施)
(1)若y=f(x)是已学过的基本初等函数,则描出图象上的几个关键点,直接画出图象即可,有些可能需要根据定义域进行取舍.
(2)若y=f(x)不是所学过的基本初等函数之一,则要按:①列表;②描点;③连线三个基本步骤作出y=f(x)的图象.
(3)作分段函数的图象时,分别作出各段的图象,在作每一段图象时,先不管定义域的限制,作出其图象,再保留定义域内的一段图象即可,作图时要特别注意接点处点的虚实,保证不重不漏.
跟踪训练四
1.已知函数f(x)的图象如右图所示,则f(x)的解析式是________.
2.若定义运算a⊙b=eq \b\lc\{\rc\ (\a\vs4\al\c1(b,a≥b,,a,a<b.))则函数f(x)=x⊙(2-x)的值域为________.
【答案】1.f(x)=eq \b\lc\{\rc\ (\a\vs4\al\c1(x+1,-1≤x<0,,-x,0≤x≤1))2. (-∞,1]
【解析】1. 由图可知,图象是由两条线段组成,当-1≤x<0时,设f(x)=ax+b,将(-1,0),(0,1)代入解析式,则eq \b\lc\{\rc\ (\a\vs4\al\c1(-a+b=0,,b=1.))∴eq \b\lc\{\rc\ (\a\vs4\al\c1(a=1,,b=1.))
当0≤x≤1时,设f(x)=kx,将(1,-1)代入,则k=-1.
2.由题意得f(x)=eq \b\lc\{\rc\ (\a\vs4\al\c1(2-x,x≥1,,x,x<1,))画出函数f(x)的图象得值域是(-∞,1].
题型五 函数的实际应用
例5下表是某校高一(1)班三位同学在高一学年度几次数学测试的成绩及班级及班级平均分表:
第一次
第二次
第三次
第四次
第五次
第六次
王 伟
98
87
91
92
88
95
张 城
90
76
88
75
86
80
赵 磊
68
65
73
72
75
82
班平均分
88.2
78.3
85.4
80.3
75.7
82.6
请你对这三们同学在高一学年度的数学学习情况做一个分析.
【答案】见解析
【解析】从表可以知道每位同学在每次测试中的成绩,但不太容易分析每位同学的成绩变化情况。如果将每位同学的“成绩”与“测试序号”之间的函数关系分别用图象(均为6个离散的点)表示出来,如图3.1-6,那么就能直观地看到每位同学成绩变化的情况,这对我们的分析很有帮助.
从图3.1-6可以看到,王伟同学的数学学习成绩始终高于班级平均水平,学习情况比较稳定而且成绩优秀.张城同学的数学学习成绩不稳定,总是在班级平均水平上下波动,而且波动幅度较大.赵磊同学的数学学习成绩低于班级平均水平,但表示他成绩变化的图象呈上升趋势,表明他的数学成绩在稳步提高.
板书设计*:
3.1.2函数的表示法
1. 函数的表示法 例1 例2 例3 例4
2.分段函数
教后反思*:
理解函数的三种表示方法,在具体的实际问题中能够选用恰当的表示法来表示函数,注意分段函数的表示方法及其图象的画法.
定级自评*: 优 中 差
审核人评语*:
等级评定*: 优 中 差
高中数学人教A版 (2019)必修 第一册3.1 函数的概念及其表示表格教案: 这是一份高中数学人教A版 (2019)必修 第一册3.1 函数的概念及其表示表格教案,共7页。教案主要包含了复习旧知,创设情境,例题练习,选择方法,小结提升等内容,欢迎下载使用。
人教A版 (2019)必修 第一册第三章 函数概念与性质3.1 函数的概念及其表示优秀第1课时教学设计: 这是一份人教A版 (2019)必修 第一册第三章 函数概念与性质3.1 函数的概念及其表示优秀第1课时教学设计,共10页。教案主要包含了素养目标,学法解读,对点练习,归纳提升等内容,欢迎下载使用。
高中数学人教A版 (2019)必修 第一册3.1 函数的概念及其表示优秀第1课时教案: 这是一份高中数学人教A版 (2019)必修 第一册3.1 函数的概念及其表示优秀第1课时教案,共10页。教案主要包含了素养目标,学法解读,对点练习,归纳提升等内容,欢迎下载使用。

