【地理】福建省南平市高中2020-2021学年高二上学期第三周试题(选考班)
展开福建省南平市高中2020-2021学年高二上学期第三周
地理试题(选考班)
一、单选题
据央視财经《中国财经报道》,今年国家电网在新疆、河北、吉林等地同时开工建设了5座抽水蓄能电站,标志着我国抽水蓄能电站在运、在建装机容量已跃居世界第一。这也将促进清洁能源的消纳,并且拉动当地经济发展。抽水蓄能电站,就是在山上山下,建设两个水库,在用电低谷时,用富余的电把水抽到山上,在用电高峰时,放水发电,就相当于把电给存了起来,相当于一个大的蓄电池。据此完成下面小题。
1.关于建设抽水蓄能电站的说法不正确的是( )
A.可调峰填谷,保证电网稳定运行
B.可改善燃煤火电机组和核电机组的运行条件
C.提高水资源利用效率,改善大气环境质量
D.发电稳定可靠,能完全解决我国能源紧张问题
2.推断最适宜建抽水蓄能电站的是( )
A.欧洲西部地区 B.我国北方和西北地区
C.水能丰富的地区 D.长江中下游地区
晋陕蒙接壤地区分布着我国和世界上罕见的特大煤田,被称为“黑三角”或“乌金三角”,包括内蒙古的准格尔、鄂尔多斯、陕西的神木、府谷、山西的朔州等地。目前已成为我国优质动力煤生产和出口基地。据此回答下列小题。
3.下列属于“乌金三角”能源基地建设的优势条件的是( )
①煤炭储量丰富 ②煤炭质量高,开采条件好
③水资源充足 ④邻近广阔的能源消费市场
⑤水陆交通便利
A.①④⑤ B.②③④
C.①②④ D.②③⑤
4.下列做法与“乌金三角”地区能源基地的可持续发展相违背的是( )
A.努力扩大煤炭的开采量和外运量,提高经济效益
B.调整产业结构,延长煤炭产业链,提高经济效益
C.发展技术,提高能源的利用率,减少浪费
D.积极进行生态环境整治,控制“三废”污染
埃塞俄比亚——肯尼亚(埃肯)直流输电工程被称为“东非电力高速公路”,该项目是埃塞俄比亚与肯尼亚两国政府规划的重点骨干项目,工程建成后,将成为埃塞俄比亚清洁能源输出的重要通道。下图示意埃塞俄比亚、肯尼亚地理位置及其周边地区。据此完成下列小题。
5.推测埃塞俄比亚输出的清洁能源主要类型( )
A.煤炭 B.核能
C.水能 D.潮汐能
6.与东部沿海相比,该输电线路建设过程中可能面临的困难是( )
A.干旱缺水 B.飓风
C.多冻土 D.高原反应
7.该区域南部乞力马扎罗山是非洲第一高峰,其高山冰川面积在过去的80年中萎缩了80%以上,“赤道雪山”奇观可能会在10年内彻底消失,这是由于全球气候变暖引起的。这种变化对我国的影响是( )
A.杭州西湖的荷花推迟开放
B.海平面上升,东部沿海的海浪侵蚀作用加强
C.西北地区气候变湿润
D.南海将出现东海的鱼种
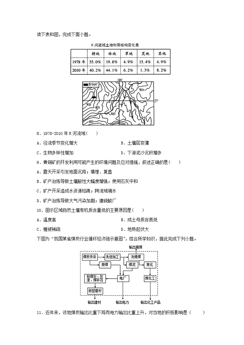
读下表和图,完成下面小题。
8.1978-2010年R河流域( )
A.径流季节变化增大 B.土壤层变薄
C.生物多样性增加 D.下游泥沙沉积增多
9.黄铜矿的开发利用可能产生的环境问题及应对措施,叙述正确的是( )
A.露天开采引发地面沉降;填埋、复垦
B.矿产冶炼导致土壤酸性大幅度增强;使用石灰中和
C.矿产开采造成水资源枯竭;跨流域调水
D.矿产冶炼导致大气污染加剧;建硫酸厂
10.图示区域自然土壤有机质含量低的主要原因是( )
A.温度高 B.成土母质含氮低
C.植被稀疏 D.地势起伏大
下图为“我国某省煤炭行业循环经济链示意图”,结合所学知识,据此完成下列小题。
11.近年来,该地煤炭输出比重下降而电力输出比重上升,对当地的积极影响是( )
A.改善空气质量 B.增加运输成本
C.优化能源输出结构 D.减少耗水量
12.图中建材工业的发展方向是( )
A.发展汽化、液化产品 B.精细化
C.发展不锈刚制品系列 D.发展模块化产品
13.该省要从根本上解决煤炭行业发展中存在的生态环境问题,应当( )
A.不断调整产业结构 B.加强采煤区生态建设
C.提高煤炭综合利用技术 D.“三废”综合利用
二、综合题
14.读下列材料,回答问题。
材料一 如下图为世界某区域图。
材料二 下表为B、C两城市气候资料表,气温及降水均为多年(1961—1990年)平均值。
(1)试从气候角度简要评价A地区农业发展的条件?
(2)比较B、C两城市气候特征的差异,并分析原因?
(3)分析说明甲海湾重要的矿产资源以及开发的有利条件?
15.阅读图文材料,完成下列要求。
白银市地貌特征以基岩山地和山间盆地为主,地表基岩裸露。白银市是全国唯一以贵金属命名的城市,也是新中国有色金属工业的发祥地,被誉为中国“铜城”。国家投入巨资加大资源开发和工业发展,20世纪50年代白银市已成为我国重要的有色金属冶炼加工基地之一。但到了90年代以后,资源开始枯竭,2008年白银市被列入我国首批资源枯竭城市。
(1)简述白银市成为我国重要有色金属冶炼加工基地的优势条件。
(2)说明白银市成为有色金属工业基地对当地的有利影响。
(3)请你为白银市的产业转型提出合理化建议。
参考答案
1-5DBCAC
6-10DBCDA
11-13CDA
14.(1)有利条件:为地中海气候,夏季炎热干燥,光照充足,晴日多,有利于作物体内糖分的积累;热量丰富,有利于作物的生长;冬季温和多雨,有利于橄榄、葡萄、无花果、柑橘等作物的生长。不利条件:夏季干燥少雨,雨热不同期,水分不足,不利于作物生长。
(2)差异:B城市气温年较差较小,降水总量较小。原因:B城市距海洋较近,受海洋影响大,气候的海洋性较强。
(3)石油资源。海湾水深较浅,风浪较小,市场广阔,与外海相通,海运便利。
15.(1)有色金属(铜、铅锌、金、银等)矿产资源丰富;有政府政策的扶持和鼓励;地理位置优越,交通便利;临近水电站和煤炭产地,动力充足。
(2)将当地的资源优势转变成经济优势;促进工业化和城市化的发展;增加就业机会,提高当地居民的收入。
(3)加大科技投入力度,促进产业升级转型;加强环境污染治理,改善当地生态环境;利用工矿遗址发展工业旅游。

