【化学】江西省上饶市横峰中学、铅山一中、弋阳一中2020-2021学年高二上学期开学联考(课改班) 试卷
展开
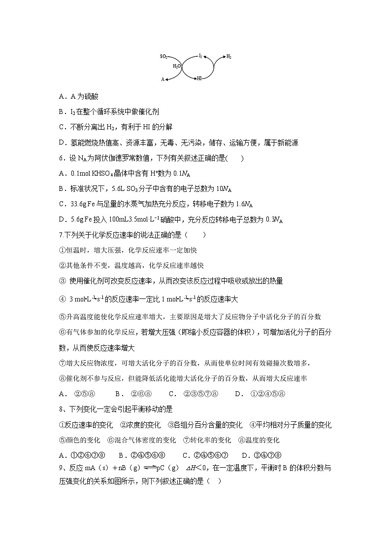
江西省上饶市横峰中学、铅山一中、弋阳一中2020-2021学年高二上学期开学联考(课改班)计算时可能用到的相对原子质量:H-1、C-12、N-14、O-16、Na-23、Mg-24、Al-27、Fe-56、Cu-64、Zn-65 S-16、Cl-35.5、Ag-108、Br-80、I-127、Ca-40、K-39一、选择题(共16小题,每小题3分共48分,每小题只有一个选项符合题意)1.古代中国常用如图所示装置来炼丹、熬烧酒、制花露水等》,南宋张世南《游宦纪闻》中记载了民间制取花露水的方法:“锡为小甑,实花一重,香骨一重,常使花多于香,转甑之傍,以泄汗液,以器贮之。”该装置利用的实验操作方法是( )A.升华 B.蒸馏 C.萃取 D.过滤2.已知有热化学方程式:SO2(g)+1/2O2(g)SO3(g) ΔH=-98.32kJ·mol-1,现有4 mol SO2参加反应,当放出314.3 kJ热量时,SO2的转化率最接近于( )A.40% B.50% C.70% D.80%3、下列说法正确的是( )A.放热反应都是自发反应B.若S(g)+O2(g)===SO2(g) ΔH1 ; S(s)+O2(g)===SO2(g) ΔH2,则ΔH1<ΔH2C.凡是在加热条件下进行的反应都是吸热反应D.同温同压下,H2(g)+Cl2(g)===2HCl(g)在光照和点燃条件下的ΔH不同4.下列反应的离子方程式中不正确的是( )A.向H218O中投入Na2O2固体:2Na2O2+2H218O=4Na++4OH−+18O2↑B.在碱性条件下,NH被氧气氧化成NO:NH+2O2+2OH−=NO+3H2OC.将酸性KMnO4溶液和H2C2O4溶液混合:2MnO+5H2C2O4+6H+=2Mn2++10CO2↑+8H2OD.等物质的量Ba(OH)2与明矾加入足量水中:3Ba2++6OH−+2Al3++3SO=3BaSO4↓+2Al(OH)3↓5.研究表明,通过碘循环系统(如图)可以吸收工业废气中的SO2制备一种重要的化工原料A, 同时完成氢能源再生。下列说法不正确的是( )A.A为硫酸B.I2在整个循环系统中做催化剂C.不断分离出H2,有利于HI的分解D.氢能燃烧热值高、资源丰富,无毒、无污染,储存、运输方便,属于新能源6.设NA为阿伏伽德罗常数值,下列有关叙述正确的是( )A.0.1mol KHSO4晶体中含有H+数为0.1NAB.标准状况下,5.6L SO3分子中含有的电子总数为10NAC.33.6g Fe与足量的水蒸气加热充分反应,转移电子数为1.6NAD.5.6g Fe投入100mL3.5mol·L−1硝酸中,充分反应转移电子总数为0.3NA7.下列关于化学反应速率的说法正确的是( )①恒温时,增大压强,化学反应速率一定加快②其他条件不变,温度越高,化学反应速率越快③ 使用催化剂可改变反应速率,从而改变该反应过程中吸收或放出的热量④ 3 mol•L﹣1•s﹣1的反应速率一定比1 mol•L﹣1•s﹣1的反应速率大⑤升高温度能使化学反应速率增大,主要原因是增大了反应物分子中活化分子的百分数⑥有气体参加的化学反应,若增大压强(即缩小反应容器的体积),可增加活化分子的百分数,从而使反应速率增大⑦增大反应物浓度,可增大活化分子的百分数,从而使单位时间有效碰撞次数增多,⑧催化剂不参与反应,但能降低活化能增大活化分子的百分数,从而增大反应速率A. ②⑤⑧ B. ②⑥⑧ C. ②③⑤⑦⑧ D. ①②④⑤⑧8、下列变化一定会引起平衡移动的是①反应速率的变化 ②浓度的变化 ③各组分百分含量的变化 ④平均相对分子质量的变化⑤颜色的变化 ⑥混合气体密度的变化 ⑦转化率的变化 ⑧温度的变化A.①②⑥⑦⑧ B.②④⑤⑥⑧ C.②④⑤⑥⑦ D.③④⑦⑧9、反应mA(s)+nB(g)pC(g) △H<0,在一定温度下,平衡时B的体积分数与压强变化的关系如图所示,则下列叙述正确的是( )①m+n<p ②x点的状态是v正>v逆 ③n>p ④x点比y点的反应速度慢⑤若升高温度,该反应的平衡常数增大A.①②④ B.②④ C.③⑤ D.①③⑤10.乙烯气相直接水合反应制备乙醇:C2H4(g)+H2O(g)C2H5OH(g)。乙烯的平衡转化率随温度、压强的变化关系如下(起始时,n(H2O)=n(C2H4)=1mol,容器体积为1L)。下列分析不正确的是( )A.乙烯气相直接水合反应的∆H<0B.图中压强的大小关系为:p1>p2>p3C.图中a点对应的平衡常数K=D.达到平衡状态a、b所需要的时间:a>b11.在Fe2(SO4)3溶液中,加入a g铜,完全溶解后,再加b g铁,充分反应后得到c g残余固体,且a>c,则下列说法正确的是( )A.最后得到的溶液中一定含有Cu2+ B.残余固体是铜和铁C.将残余固体加入到稀H2SO4中,有气泡产生 D.最后得到的溶液中可能含有Fe3+12.下列四幅图示所表示的信息与对应的叙述相符的是( )A.图1表示H2与O2发生反应过程中的能量变化,则H2的燃烧热为241.8kJ·mol−1B.图2表示某吸热反应分别在有、无催化剂的情况下反应过程中的能量变化C.图3表示一定条件下H2和Cl2生成HCl的反应热与途径无关,则ΔH1=ΔH2+ΔH3D.图4表示压强对可逆反应2A(g)+2B(g)3C(g)+D(s)的影响,乙的压强大13.下列关于金属元素特征的叙述正确的是( )①金属元素的原子只有还原性,离子只有氧化性;②金属元素在化合物中显正价;③金属阳离子被还原不一定得到金属单质;④金属元素不可能存在于阴离子中;⑤金属元素由化合态变为游离态一定被还原A.①④ B.②③ C.①④⑤ D.②③⑤14.用下列实验装置(部分夹持装置略去)进行相应的实验,能达到实验目的的是( )A.加热装置I中的烧杯分离I2和Fe B.利用装置Ⅱ合成氨并检验氨的生成C.利用装置Ⅲ制备少量的氯气 D.利用装置Ⅳ制取二氧化硫 15我国科学家合成了一种新的化合物,其结构式如图所示。该物质中W、X、Y、Z、M是短周期中常见元素,且原子序数依次增大;已知M元素原子核外电子总数是Y元素原子核外电子总数的两倍。下列说法不正确的是( ) X与Y元素可以组成多种化合物 W和Z元素位于周期表中同一主族 元素的非金属性强弱顺序为Z>Y>X Y、M元素的气态氢化物沸点高低为:Y>M16.某溶液中可能含有SiO、OH−、CO、SO、AlO、HCO、Na+、Fe3+、Mg2+、Al3+等离子。当向该溶液中逐滴加入一定物质的量浓度的盐酸溶液时,发现生成沉淀的物质的量随盐酸溶液的体积变化如图所示。下列说法正确的是( )A.原溶液中一定含有B.反应最后形成的溶液中的溶质只有C.原溶液中含有CO与AlO的物质的量之比为1∶2D.原溶液中一定含有的阴离子是:OH−、CO、SiO、AlO二.非选择题(共5小题共52分)17、(12分)50mL1.0 mol/L盐酸与50mL1.1mol/LNaOH溶液在图示装置进行中和反应,并通过测定反应过程中所放出的热量来计算中和热。试回答下列问题:(1)从实验装置上看,图中尚缺少的一种玻璃仪器是____________。(2)大烧杯上有硬纸板,如不盖硬纸板,对求得中和热数值的影响是______(填“偏高”、“偏低”或“无影响”)。(3)如果改用60 mL 1.0 mol·L-1盐酸跟50 mL 1.1 mol·L-1NaOH溶液进行反应,则与上述实验相比,所放热量_______(填“增加”、“减少”或“不变”),理由是______________;所求中和热数值________(填“增加”、“减少”或“不变”),理由是______________。(4)用相同浓度和体积的氨水代替NaOH溶液进行上述实验,测得的中和热的数值会________(填“偏大”、“偏小”或“无影响”)。(5) (填“能”或“不能”)用Ba(OH)2和硫酸代替盐酸和氢氧化钠溶液,理由是 。18. (10分)(1)反应Fe(s)+CO2(g)FeO(s)+CO(g) ΔH1,平衡常数为K1;反应Fe(s)+H2O(g)FeO(s)+H2(g) ΔH2,平衡常数为K2; 700 ℃900 ℃K11.472.15K22.381.67在不同温度时K1、K2的值如下表:反应CO2(g)+H2(g)CO(g)+H2O(g) ΔH平衡常数为K,则ΔH=________(用ΔH1和ΔH2表示),K=________(用K1和K2表示),且由上述计算可知,反应CO2(g)+H2(g)CO(g)+H2O(g)是 ______反应(填“吸热”或“放热”)。(2)一定温度下,向某密闭容器中加入足量铁粉并充入一定量的CO2气体,发生反应Fe(s)+CO2(g)FeO(s)+CO(g) ΔH>0,CO2的浓度与时间的关系如图所示。 700 ℃900 ℃K11.472.15K22.381.67①若铁粉足量,CO2的起始浓度为2.0 mol·L-1,则平衡时CO2的浓度为________ mol·L-1。②下列措施中能使平衡时C(CO)与C(CO2)比值增大的是________(填字母)。A.升高温度 B.增大压强 C.充入一定量的CO2 D.再加入一定量铁粉19(共10分)、硝酸铵是一种重要的化工原料,通常用合成氨及合成硝酸的产物进行生产 (1)已知合成氨的热化学方程式为:N2(g)+ 3H2(g) 2NH3(g)△H=-92kJ/mol,按照氮气和氢气的物质的量之比1:3的比例,分别在200℃、400℃、600℃的条件下进行反应,生成物NH3的物质的量分数随压强的变化曲线如图所示①曲线c对应的温度为___________ ℃。②下列说法中正确的是___________。A.增大氢气浓度,可促进平衡正向移动并能 提高氮气的转化率B.Q点对应的反应条件下,若加入适当的催化剂,可提高NH3在混合物中的物质的量分数C.M、N两点的平衡常数大小关系为:M>ND.M、N、Q三点反应速率的大小关系为:N>M>Q(2)尿素[CO(NH2)2]是一种非常重要的高效氮肥,工业上以NH3、CO2为原料生产尿素,该反应实际为两步反应:第一步:2NH3(g)+CO2(g)=H2NCOONH4(s) ΔH=-272kJ·mol-1第二步:H2NCOONH4(s)=CO(NH2)2(s)+H2O(g) ΔH=+138kJ·mol-1写出工业上以NH3、CO2为原料合成尿素的热化学方程式: 。(3)柴油汽车尾气净化器通常用尿素作为氮氧化物尾气的吸收剂,生成物均为无毒无污染的常见物质,请写出尿素与NO反应的化学方程式 ,当有1mol尿素完全反应时,转移电子的数目为___________。20.(10分)CO可用于合成甲醇,化学方程式为:CO(g)+2H2(g) CH3OH(g)。(1)图1是反应CO(g)+2H2(g)CH3OH(g)在不同温度下CO的转化率随时间变化的曲线。①该反应的焓变ΔH________(填“>”“<”或“=”)0。②在T1温度下,往体积为1 L的密闭容器中,充入1 mol CO和2 mol H2,经测得CO和CH3OH(g)的浓度随时间变化如图2所示。则该反应的平衡常数为______________。③若容器容积不变,下列措施可增加CO转化率的是________(填字母)。a.升高温度 b.将CH3OH(g)从体系中分离c.使用合适的催化剂 d.充入He,使体系总压强增大(2)在容积为1 L的恒容容器中,分别研究在230 ℃、250 ℃和270 ℃三种温度下合成甲醇的规律。如图3是上述三种温度下H2和CO的起始组成比(起始时CO的物质的量均为1 mol)与CO平衡转化率的关系,则曲线z对应的温度是________℃;若曲线上a、b、c点对应的化学平衡常数分别为K1、K2、K3,则K1、K2、K3的大小关系为____________________。21(共10分).氧化剂和还原剂在生产生活中广泛使用。(1)高锰酸钾和氢溴酸溶液可以发生如下反应:2KMnO4+16HBr=2KBr+2MnBr2+8H2O+5Br2①其中还原剂和氧化剂的物质的量之比为 。②若消耗0.1mol氧化剂,则被氧化的还原剂的物质的量为_________,转移电子的数目是____。(2)人体内所含铁元素以Fe2+和Fe3+的形式存在。市场出售的某种麦片中含有微量的颗粒细小的还原铁粉,这些铁粉在人体胃酸的作用下转化成亚铁盐,此反应的离子方程式为 ,但Fe2+在酸性条件下很容易被空气中的氧气氧化,写出该反应的离子方程式 。(3)次磷酸(H3PO2)是一种精细化工产品,是一元中强酸,其电离方程式是:H3PO2H++H2PO,具有较强还原性,回答下列问题:①H3PO2中,磷元素的化合价为_________。②H3PO2及NaH2PO2均可将溶液中的银离子还原为银单质,从而用于化学镀银。利用(H3PO2)进行化学镀银反应中,氧化剂与还原剂的物质的量之比为4︰1,则氧化产物为:_________。A.PH3 B.H3PO3 C.P D.H3PO4③NaH2PO2是 (填正盐或酸式盐)
参考答案1-4 B D B A 5-8 D C A D 9-12 B B A C 13-16 D C B D17(共12分,除标注外,其余每空1分)(1)环形玻璃搅拌棒。(2)偏低。(3)增加; 后者生成0.055molH2O,而前者只能生成0.050molH2O(2分); 不变; 中和热是指酸跟碱发生中和反应生成1molH2O时所放出的热量,与酸碱的用量无关。(2分)(4)偏小。(5)不能 ; 因为硫酸与Ba(OH)2溶液反应生成BaSO4沉淀的生成热会影响反应的反应热(2分)。18(共10分,每空2分):(1 )ΔH1-ΔH2 吸热(2) ① 0.67(或2/3) ②A19(共10分)(每空2分)(1)① 600 ② ACD(2)2NH3(g)+CO2(g)=CO(NH2)2(s)+H2O(g) ΔH=-134kJ·mol-1(3)2CO(NH2)2 + 6NO = 2CO2 + 5N2 + 4H2O 6NA20(共10分,每空2分)(1) ① < ② 12 ③ b (2) 270 K1=K2<K3(共10分,除标注外,其余每空1分)(1)5:1 0.5mol 0.5NA (2)2H++Fe=Fe2++H2↑(2分) 4Fe2++O2+4H+=4Fe3++2H2O(2分) (3) +1 D 正盐

