


【地理】四川省泸县第二中学2020-2021学年高二上学期第一次月考试题
展开
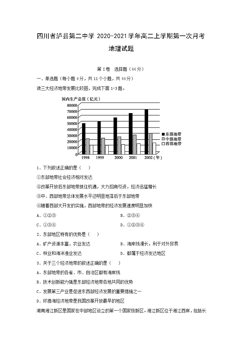
四川省泸县第二中学2020-2021学年高二上学期第一次月考地理试题 第I卷 选择题(44分)一、单选题(每小题4分,共11个小题,共44分)读三大经济地带发展比较图,完成下面1-3题。1.下列叙述正确的是( )①东部地带社会经济相对发达②改革开放后东部地带抓住机遇,大力招商引资,经济迅猛增长③中、西部地带总体发展水平还明显地落后于东部地带④随着西部大开发的实施,西部地带的经济发展速度明显加快A.①②③ B.②③④ C.①③④ D.①②③④2.东部地区特有的优势是( )A.矿产资源丰富,农业发达 B.海岸线漫长,利于对外贸易C.林业和海洋渔业发达 D.都属于经济发达地区3.关于三个经济地带的叙述正确的是( )A.东部地带的各省、市、自治区都有海岸线B.技术创新能力强是东部经济地带各地共同的优势C.发展第三产业是促进东西部经济发展的重要措施之一D.环渤海经济地带是我国改革开放最早的地区湖南湘江新区是国家在中部地区设立的第一个国家级新区。湘江新区位于湘江西岸,包括长沙市岳麓区、望城区和宁乡县部分区域,面积490平方公里。如图为湘江新区范围和产业规划示意图。读图,完成下面4-6题。4.湘江新区( )A.界线是模糊的 B.内部发展方向相同C.具有一定的特色 D.与周边地区气候特征不同5.设立并建设好湖南湘江新区( )A.是实施沿海开放战略的重要举措 B.是实施西部大开发战略的重要举措C.有利于促进内陆地区成为外向型为主的经济区 D.有利于促进中部地区崛起6.下列有关区域含义的说法,错误的是( )A.区域是指一定范围的地理空间B.区域具有一定的面积、形状、范围或界线C.区域没有明确的区位特征D.区域是人们在地理环境差异的基础上按一定的指标划分出来的不丹北部与我国西藏自治区接壤,森林覆盖率达72%,经济以传统的种植业、林业与牧业为主。读不丹略图,读图回答下列7-8题。7.关于该国自然环境说法正确的是A.地形以山地为主 B.风力侵蚀作用明显C.地势南高北低 D.位于板块张裂处,多地质灾害8.该国虽然水能资源极为丰富,但其开发利用率却很低的主要原因是①径流季节变化大,开发困难 ②资金技术短缺,开发能力不足 ③河水含沙量大,水库易淤积 ④以传统经济为主,电力需求小A.①③ B.①④ C.②④ D.②③中巴经济走廊起点位于新疆喀什,终点在巴基斯坦瓜德尔港,全长约3000km,北接“丝绸之路经济带”,南连“21世纪海上丝绸之路”,是一条包括公路、铁路、油气和光缆通道在内的贸易走廊。2016年11月份,由中国新疆喀什出发的首支贸易试点车队抵达巴基斯坦瓜德尔港并将货物装船发往海外,标志着“一带一路”建设示范和先行项目的中巴经济走廊正式贯通。据此完成下面9-11题。9.中巴经济走廊途经地区( )A.河流较多 B.地表起伏大 C.高温多雨 D.黑土地深厚10.新疆经中巴经济走廊对外出口的商品可能是( )①天然气 ②稻米 ③棉花 ④葡萄干A.①② B.①③ C.③④ D.②④11.中巴经济走廊的建设会( )A.造成我国产业空心化 B.带动巴基斯坦基础设施建设C.增加巴基斯坦就业压力 D.增加我国能源进口来源第II卷 非选择题(56分)二、非选择题(56分)12.根据给出的资料,完成下列各题:(10分)材料一:在欧洲经济发展中内河航运起了很大作用。下图是以莱茵河为主干的西欧航道网图。材料二:欧洲西部的地理环境特点:终年盛行西风,气候温和湿润;地形以平原为主。(1)根据材料一和材料二,分析材料一所示地区内河航运发达的区位优势。 (2)通过莱茵河由下游逆水运往欧洲最大工业区的主要矿产是 ,因此该工业区综合整治中,在工业布局调整方面可采取什么措施? (3)根据A国的气候特征,该国开发哪一种新能源具有优势?并分析A国该新能源丰富的原因。 13.近年来,岛屿争端成为国际政治交锋的热点。根据下列材料,回答问题。材料一 马尔维纳斯群岛(简称马岛)由346个岛屿组成,面积12173km2,人口约3 140 人,雪山和冰川面积约占全岛面积的65%,是一个气候恶劣的小岛,早期无人问津。但是近30年来该岛却引起了遥远的英国的极大兴趣。1982年4月2日,英国、阿根廷为争夺马岛主权而进行f了“马岛之战”。材料二 下图为世界局部区域图和马尔维纳斯群岛地形图。(22分)材料三 下图是我国钓鱼岛主岛的位置及等高线图(单位:m)。(1)据图说明马岛的地理位置。 (2)读图分析马岛与我国钓鱼岛在自然地理特征上的异同点。 (3)钓鱼岛附近渔业资源丰富,分析其原因。 14.阅读图文资料,完成下列要求:(24分)下图所示区域海拔在4500米以上,冬春季盛行西风,年平均大风(大于等于8级)日数157天,且多集中在10月至次年4月,青藏铁路在桑曲和巴索曲之间的路段风沙灾害较为严重,且主要为就地起沙,风沙流主要集中在近地面20-30厘米高度范围内。(1)分析错那湖东北部沿岸地区冬春季风沙活动的沙源。 (2)说明上述沙源冬春季起沙的原因。 (3)简述风沙对该路段铁路及运行列车的危害。 (4)针对该路段的风沙灾害,请提出防治措施。
参考答案1.D 2.B 3.C 4.C 5.D 6.C 7.A 8.C 9.B 10.C 11.B12.(1)自然原因:地形以平原为主,河网密布,水流平稳;温带海洋性气候为主,流量丰沛而稳定;终年温和,河流几乎不结冰,通航时间长;植被覆盖率高,水土流失小,河道不易淤积。社会经济原因:经济发达,区内贸易量大(2)铁矿 把钢铁工业集中到西部;把炼铁高炉建在荷兰海边(3)风能 西风强盛;地势低平,风从海洋上过来,摩擦力小;且位于沿海,气压梯度力大13.(1)该岛位于南半球中纬地区,临近南美洲南端大陆东岸。(2)相同点:以丘陵山地为主,中间高四周低;河流短小、湍急;海岸曲折,多优良港湾。 (6分)不同点:马岛以温带海洋性气候为主,温和湿润,钓鱼岛以亚热带季风气候为主,温暖湿润; 马岛的植被主要为温带落叶阔叶林,钓鱼岛的植被主要为亚热带常绿阔叶林。(3)附近大陆架广阔,海水较浅,光合作用强,浮游生物大量繁殖;附近寒 暖流交汇,造成海水搅动将海底营养物质带到表层,饵料丰富。14.(1)多条河流在此注入错那湖,泥沙沉积,河口三角洲面积较大。(2分)冬春季河流水位低,河滩泥沙裸露;(2分)错那湖水位低,(因河口处湖区水深较浅)出露的湖滩泥沙面积 较大。(2分)(2)冬春季气候干燥(降水少),地表缺乏植被(草)的保护;(2分)大风多,湖面较宽阔,西风经湖面无阻挡,沙源东部为河谷,风力强劲。(3分)(3)(铁路路基较高)风沙堆积,填埋路基和轨道;(2分)侵蚀路基(和路肩);(2分)损害机车车辆和通信、信号设备等。加大钢轨、车轮等设备的磨损;(2分)影响运行列车安全。(1分)(4)(阻沙措施)在铁路两侧设立阻沙堆(高立式沙障)。(2分)(固沙措施)在沙地上用碎石等覆盖沙面。(2分)设置石(草)方格沙障。(2分)(若所提措施不符合当地实际,如植树造林,不得分。)