【化学】河南省鹤壁高级中学2020-2021学年高二上学期周练(8月14日)
展开
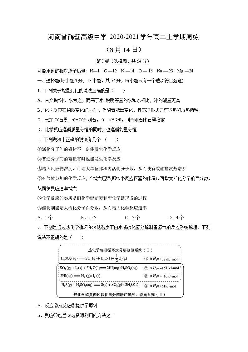
河南省鹤壁高级中学2020-2021学年高二上学期周练(8月14日)第Ⅰ卷(选择题,共54分)可能用到的相对原子质量:H—1 C —12 N —14 O — 16 Na — 23 Mg —24 一、选择题(每小题3分,18小题,共54分,每小题只有一个选项符合题意)1.下列关于能量变化的说法正确的是( )A.古文说“冰,水为之,而寒于水”说明等量的水和冰相比,冰的能量更高B.化学反应在物质变化的同时,伴随着能量变化,其表现形式只有吸热和放热两种C.已知C(石墨,s)= C(金刚石,s) △H>0,则金刚石比石墨稳定D.化学反应遵循质量守恒的同时,也遵循能量守恒2.下列说法中正确的说法有几个 ( )①活化分子间的碰撞不一定能发生化学反应②普通分子间的碰撞有时也能发生化学反应③增大反应物浓度,可增大单位体积内活化分子数,从而使有效碰撞次数增多④有气体参加的化学反应,若增大压强(即缩小反应容器的体积),可增大活化分子的百分数,从而使反应速率增大⑤化学反应的实质是旧化学键断裂和新化学键形成的过程⑥催化剂能增大活化分子百分数,从而增大化学反应速率A.1个 B.2个 C.3个 D.4个3.下图是通过热化学循环在较低温度下由水或硫化氢分解制备氢气的反应系统原理,下列说法不正确的是( )A.反应②为反应③提供了原料B.反应②也是SO2资源利用的方法之一C.制得等量H2所需能量较少的是系统(I)D.系统(I)制氢的热化学方程式为H2O(l)H2(g) +O2(g) ΔH = +286 kJ/mol4.有七种物质:①甲烷 ②乙烯 ③乙苯 ④二氧化硫 ⑤环己烯 ⑥环戊烷 ⑦聚丙烯。其中既不能使酸性KMnO4溶液褪色,也不能与溴水发生化学反应使溴水褪色的是( )A.②⑤⑥ B.③④⑦ C.①⑥⑦ D.②③⑤5.下列有关说法正确的是( )A.SO2(g)+H2O(g) H2SO3(l),该过程熵值增大B.SO2(g)===S(g)+O2(g) ΔH>0,ΔS>0,该反应不能自发进行C.SO2(g)+2H2S(g)===3S(s)+2H2O(l) ΔH<0,低温下能自发进行D.某温度下SO2(g)+O2(g)SO3(g) ΔH<0,高温下能自发进行6.已烯雌酚是一种激素类药物,结构简式如图所示,下列有关叙述中正确的是( )A.该有机物属于芳香烃 B.该物质不能使酸性高锰酸钾溶液褪色C.该分子不可以发生加聚反应D.该有机物分子中,最多可能有18个碳原子共平面7.对于反应COCl2(g)CO(g)+Cl2(g)。改变下列条件能加快反应速率的是( )①升温 ②恒容下通入惰性气体 ③增加CO浓度 ④减压 ⑤加催化剂 ⑥恒压下通入惰性气体A.①②⑤ B.①③⑤ C.②④⑥ D.③⑤⑥8※.设NA为阿伏加德罗常数的值。下列说法不正确的是( )A.标准状况下,22.4L NO2中含有的氧原子数目不等于2NAB.1mol 20 Ne和22 Ne微粒中含有的质子数目为10NAC.1mol羟基中含有的电子数目为7NAD.1molCnH2n+2中含有(3n+1)NA个共价键,(2n+2)NA个极性键,(n-1)NA个非极性键9.短周期主族元素W、X、Y、Z的原子序数依次增大,W的原子序数是Z的原子序数的一半,W、X、Y三种元素形成的化合物M结构如图所示。下列叙述正确的是( )A.离子半径: Z > X > WB.Z的氧化物对应的水化物为强酸C.对应单质的熔点: Z> X > YD化合物M中X的原子满足8电子稳定结构10.在恒温恒容的密闭体系中,可逆反应:A(s)+2B(g)2C(g) ΔH<0,不能作为该反应达到化学平衡的标志的是( )①v正(B)=v逆(C) ②n(B)∶n(C)=1∶1 ③容器内压强不再改变④容器内气体的密度不再改变 ⑤容器内混合气体的平均相对分子质量不再改变A.②③④⑤ B.①③④ C.②③ D.全部11※.类推的思维方法可以预测许多物质的性质。但类比是相对的,不能违背客观事实。下列类比分析结果不正确的是( )A.Na2O2与CO2反应生成Na2CO3和O2,则Na2O2与SO3反应可生成Na2SO4和O2B.CaC2能水解:CaC2 + 2H2O = Ca(OH)2 + C2H2 ↑,则Al4C3也能水解:Al4C3 + 12H2O = 4A1(OH)3↓+ 3CH4↑C.钠与氧气在不同条件下反应会生成多种不同的氧化物,则K与氧气反应也能生成多种不同的氧化物D.SO2通入BaCl2溶液不产生沉淀,则SO2通入Ba(NO3)2溶液也不产生沉淀12.下列事实能用勒夏特列原理解释的是( )A.高温及加入催化剂都能使合成氨的反应速率加快B.红棕色的NO2加压后颜色变深C.黄绿色的氯水光照后颜色变浅D.H2、I2、HI平衡时的混合气体加压后颜色变深13.一定条件下,将TiO2和焦炭放入真空密闭容器中,反应TiO2(s) + C(s) Ti(s) +CO2(g)达到平衡,保持温度不变,缩小容器体积,体系重新达到平衡,下列说法中一定正确的是( )A.平衡常数减小 B.TiO2的质量不变C. CO2的浓度不变 D.Ti的质量增加14.已知:C(s)+H2O(g)=CO(g)+H2(g) △H= akJ·mol-12C(s)+O2(g)=2CO(g) △H=-220kJ·mol-1H-H、O=O和O-H键的键能分别为436kJ·mol-1、496kJ·mol-1和462kJ·mol-1,则a为( )A.+130 B.-118 C.+350 D.-33215.在不同浓度(c)、不同温度(T)下,某物质发生分解的瞬时反应速率如下表所示:c/mol·L-1 v/mol·L-1·s-1T/K1.000.080.060.04273.153.002.401.801.20298.156.005.004.003.00T35.405.044.684.32下列推断正确的是( )A.T3<273.15 B.同时改变起始浓度和温度,瞬时速率可能相等C.该物质最适宜的分解条件是,温度为298.15 K,起始浓度为 1.0 mol·L-1D.该分解反应一定是熵增、焓增反应16.将一定量的NO2充入注射器中后封口,下图是在拉伸或压缩注射器的过程中气体透光率随时间的变化(气体颜色越深,透光率越小)。已知反应:2NO2(红棕色)N2O4(无色) △H<0。 下列说法正确的是( )A.b点的操作是拉伸注射器B.c点与a点相比,c(NO2)增大,c(N2O4)减小C.d点:注射器内压强正在逐渐减小D.若注射器绝热(不与外界进行热交换),则压缩达新平衡后平衡常数K值减小17.下列叙述能说明影响化学反应速率的决定性因素的是( )A. Cu能与浓硝酸反应,而不与浓盐酸反应B. Cu能与浓硫酸反应,而不与稀硫酸反应C.升高温度,分子的运动速率加快,有效碰撞次数增多D.升高温度,单位体积内的活化分子数增多,提高活化分子百分数18.Bodensteins研究反应H2(g)+I2(g)2HI(g),温度为T时,在两个体积均为1 L的密闭容器中进行实验,测得气体混合物中碘化氢的物质的量分数w (HI)与反应时间t的关系如下表:容器编号起始物质t/min020406080100I0.5 mol I2、0.5 mol H2w (HI)/%05068768080IIx mol HIw (HI)/%1009184818080研究发现上述反应中:v正=ka·w(H2)·w(I2),v逆=kb·w2(HI),其中ka、kb为常数。下列说法正确的是( )A.温度为T时,该反应B.容器I中在前20 min的平均速率v(HI)=0.0125 mol·L-1·min-1C.若起始时向容器I中加入物质的量均为0.1 mol的H2、I2、HI,反应逆向进行D.若两容器中存在kaⅠ= kaⅡ且kbⅠ= kbⅡ,则x的值可以为任何值 第Ⅱ卷(非选择题,共46分)二、填空题19.(8分,每空2分)绿色化学是“预防污染”的根本手段,它的目标是研究和寻找能充分利用的无毒害原材料,最大限度地节约能源,在化工生产各个环节中都实现净化和无污染.
(1)下列各项符合“绿色化学”要求的是 A.处理废弃物 B.治理污染点 C.减少有毒物 D.杜绝污染源
(2)在我国西部大开发中,某地为筹建一大型化工基地,征集到下列方案,其中你认为可行的 A.建在西部干旱区可以脱贫致富 B.应建在水资源丰富和交通方便且远离城市的郊区
C.企业有权自主选择厂址 D.不宜建在人口稠密的居民区
(3)某化工厂排放的污水中含有Mg2+、Fe3+、Cu2+、Hg2+四种离子.某同学设计了从该污水中回收纯净的金属铜的方案.
在能制得纯铜的方案中,哪一步操作会导致环境污染? 应增加哪些措施防止污染 20.(16分,除(1)②和(2)①为3分,其余均为2分)合成气(主要成分为CO、CO2和H2)是重要的化工原料,可利用合成气在催化剂存在下直接制备二甲醚(CH3OCH3)。己知:CO2(g)+3H2(g)CH3OH(g)+H2O(g) △H1=-49.0kJ·mol-1CO2(g)+H2(g)CO(g)+H2O(g) △H2=+41.1 kJ·mol-12CH3OH(g)CH3OCH3(g)+H2O(g) △H3=-24.5 kJ·mol-1(1)工业上用CO2和H2在一定条件下反应直接制备二甲醚,主反应为: 2CO2(g)+6H2(g)CH3OCH3(g)+3H2O(g) ①要使该反应速率和产率都增大,应该采取的措施是__________;若想减少副反应,大幅度提高二甲醚在产物中所占比率的关键因素是__________。 ②一定条件下.上述主反应达到平衡状态后,若改变反应的某一个条件,下列变化能说明平衡一定向正反应方向移动的是 __________(填标号)。a.逆反应速率先增大后减小 b.H2的转化率增大c.反应物的体积百分含量减小 d.容器中的变小 ③在某压强下,制备二甲醚的反应在不同温度、不同投料比时CO2的转化率如图(a)所示。 T1温度下,将6molCO2和12molH2充入10L的密闭容器中, 5 min后反应达到平衡状态,则0〜5 min内的平均反应速率v(CH3OCH3)=_____________;KA、 KB、 KC三者之间的大小关系为_______________。 (2)在适当条件下由CO和H2直接制备二甲醚,另一产物为水蒸气。①该反应的热化学方程式是_______________________________。②CO的转化率、二甲醚的产率与反应温度的关系如图(b)所示,请解释290℃后升高温度, CH3OCH3产率逐渐走低的原因可能是________________________________。21.(10分,每空2分)甲烷自热重整是先进的制氢方法,包含甲烷氧化和蒸汽重整。向反应系统同时通入甲烷、氧气和水蒸气,发生的主要化学反应有:反应过程化学方程式焓变△H(kJ/mol)活化能Ea(kJ/mol)甲烷氧化CH4(g)+2O2(g)=CO2(g)+2H2O(g)-802.6125.6CH4(g)+O2(g)=CO2(g)+2H2(g)-322.0172.5蒸汽重整CH4(g)+H2O(g)=CO(g)+3H2(g)+206.2240.1CH4(g)+2H2O(g)=CO2(g)+4H2(g)+165.0243.9回答下列问题:(1)反应CO(g)+H2O(g)=CO2(g)+H2(g)的△H= kJ/mol。(2)在初始阶段,甲烷蒸汽重整的反应速率 甲烷氧化的反应速率(填大于、小于或等于)。(3)对于气相反应,用某组分(B)的平衡压强(PB)代替物质的量浓度(cB)也可表示平衡常数(记作KP),则反应CH4(g)+H2O(g)CO(g)+3H2(g)的KP= (表达式);随着温度的升高,该平衡常数 (填“增大”、“减小”或“不变”)。(4)从能量角度分析,甲烷自热重整方法的先进之处在于 。22※.(12分,每空2分)有两个容积相等的密闭容器A和B如图所示,A容器有一个可上下移动的活塞,能使容器保持恒压,B容器的容积不变。起始时两容器中分别充入等量且体积比为2∶1的SO2和O2的混合气体,并使A和B容积相等。在400 ℃条件下,发生如下反应:2SO2(g)+O2(g)2SO3(g)。(1) 达到平衡时,所需时间t(A)________t(B),A容器中SO2的体积分数 B容器中SO2的体积分数(填“大于”、“小于或“相等”)。(2)达到(1)所述平衡后,若向两容器中通入少量的等量氩气,A容器中化学平衡________移动,B容器中化学平衡________移动(填“向左”、“向右”或“不”)。(3)达到(1)所述平衡后,若向两容器中通入等量原反应气体,再达到平衡时,A容器中SO2的质量分数__________,B容器中SO2的转化率________(填“增大”、“减少”或“不变”)。
参考答案一、单项选择题(每题只有一个选项正确,每题3分,共54分)题号123456789选项DDCCCDBCD题号101112131415161718选项CACCABDAA二、填空题(共46分)19. (8分)(1) D (2) BD (3) 第③步;增加冷凝回流装置20.(16分)(1)①适当增大压强;选择合适的催化剂 ; ②b(3分)③0.036 mol·L-1·min-1 ; KA=KC>KB (2)①2CO(g)+4H2(g)==CH3OCH3(g)+H2O(g) ΔH=-204.7 kJ·mol-1 (3分)②生成二甲醚的反应是放热反应,温度升高,平衡逆移,产率降低21.(10分)(1) -42 (2)小于(3) 增大(4)放热的甲烷氧化反应为吸热的蒸气重整提供能量;22.(12分)(1) 小于 小于 (2 ) 向左 不 (3) 不变 增大

