【地理】湖北省襄阳市2019-2020学年高二上学期期末调研测试试题(解析版)
展开湖北省襄阳市2019-2020学年高二上学期期末调研测试
地理试题
一、选择题:本题共25小题,每小题2分,共50分。在每小题给出的四个选项中,只有一项是符合题目要求的。
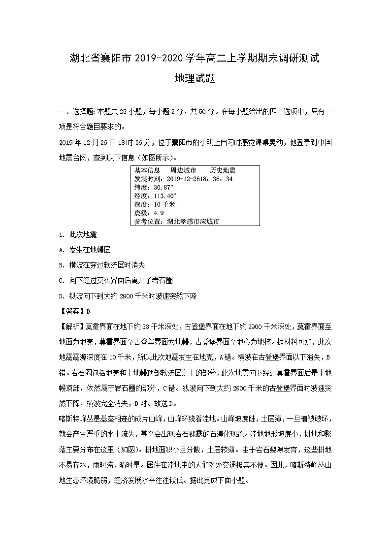
2019年12月26日18时36分,位于襄阳市的小明上自习时感觉课桌晃动,他登录到中国地震台网,查到以下信息(如图所示)。
1. 此次地震
A. 发生在地幔层
B. 横波在穿过软流层时消失
C. 向下经过莫霍界面后离开了岩石圈
D. 纵波向下到大约2900千米时波速突然下降
【答案】D
【解析】莫霍界面在地下约33千米深处,古登堡界面在地下约2900千米深处,莫霍界面至地面为地壳,莫霍界面至古登堡界面为地幔,古登堡界面至地心为地核。据材料可知,此次地震震源深度在10千米,所以此次地震发生在地壳,A错。横波在古登堡界面以下消失,B错。岩石圈包括地壳和上地幔顶部软流层之上的部分,此次地震向下经过莫霍界面后是上地幔顶部,依然属于岩石圈的部分,C错。纵波向下到大约2900千米的古登堡界面时波速突然下降,横波完全消失,D对。故选D。
喀斯特峰丛是基座相连的成片山峰,山峰环绕着洼地。山峰坡度陡,土层薄,一旦植被破坏,就会产生严重的水土流失,甚至会出现岩石裸露的石漠化现象。洼地地形坡度小,耕地和聚落主要分布在这里(如图)。耕地面积小且分散,土层较薄。由于岩石裂隙发育,这些耕地不易存水,雨时涝、晴时旱。居住在洼地中的人们对外交通极其不便。因此,喀斯特峰丛山地生态环境脆弱,经济发展水平往往较低。据此完成下面小题。
2. 图中陡峭的峰丛和连片的耕地景观分别是由( )作用形成的
A. 风力侵蚀流水堆积 B. 流水侵蚀风力堆积
C. 流水侵蚀流水堆积 D. 风力侵蚀风力堆积
3. 喀斯特峰丛山地地区的水循环特征正确的是
A. 来自海洋的水汽输送少,降水稀少 B. 岩石裂隙发育,地下径流较丰富
C. 地表水丰富,下渗少 D. 植被覆盖增加后,蒸发(包含蒸腾)量减少
【答案】2. C 3. B
【解析】
【2题详解】
峰丛是典型的喀斯特地貌景观,多分布在我国西南云贵高原地区,当地石灰岩广布,降水多,流水侵蚀作用形成峰丛,而连片的耕地则是流水堆积作用形成,C对。喀斯特地貌多分布在我国西南云贵高原地区,降水多,流水作用强烈,风力作用较弱,ABD错。故选C。
【3题详解】
喀斯特峰丛山地地区地处我国西南云贵高原地区,季风气候,降水多,A错。由于岩石裂隙发育,地表水下渗强烈,导致地表水缺乏,地下径流较丰富,B对,C错。植被覆盖增加后,蒸发(包含蒸腾)量增多,D错。故选B。
如图为5月6日和5月7日世界局部地区海平面等压线图,读图完成下面小题。
4. 关于图示两天各地天气状况的描述正确的是
A. 九州岛受高压影响,一直晴天 B. 台北在低压槽,出现阴雨
C. 上海风从陆地吹向海洋,干燥 D. 首尔气温高于上海,气压低于上海
5. 北京风向的变化带来的影响为
A. 西北风变为西南风,变暖 B. 东南风变为东北风,降温
C. 东南风变为西北风,变冷 D. 西北风变为东南风,变暖.
【答案】4. A 5. B
【解析】
【4题详解】
读图可知,5月6日和5月7日,日本九州岛都位于高压系统内,受高压影响,盛行下沉气流,一直晴天,A对。台北在高压脊附近,受高压脊影响,天气晴朗,B错。此时上海吹东南风,风从海洋吹向陆地,C错。首尔纬度比上海高,气温低于上海,D错。故选A。
【5题详解】
读图可知,5月6日14时,低压中心在北京的西侧,北京吹东南风,风从低纬度吹来,气温较高,5月7日2时,低压中心在北京的南侧,北京吹东北风,风从高纬度吹来,气温降低。B对,ACD错。故选B。
如图为我国某山地年降水量随高度变化示意图。据此完成下面小题。
6. 就相同海拔高度来说,山地南北两坡年降水量
A. 大体相等 B. 南坡较多
C. 北坡较多 D. 难以判断
7. 在海拔1500米以上南坡,降水量随海拔高度升高而减少的原因主要是
A. .上升气流减弱 B. 空气中的凝结核减少
C. 气温下降 D. 空气中的水汽减少
8. 该山地北坡山麓的自然带是
A. 针叶林带 B. 山地草原带
C. 常绿|阔叶林带 D. 落叶阔叶林带
【答案】6. B 7. D 8. D
【解析】
【6题详解】
本题需要作辅助线,同为1000米高度与降水量线交于两点,然后找到其对应的降水量。可以看出同一海拔高度南坡降水量大于北坡,B正确,ACD错误。故选B。
【7题详解】
空气受到地形的抬升的作用上升,不断冷却凝结形成降水.但降水之后空气中水气含量不断减少,所以就会出现降水量随海拔高度升高而减少的现象,上升气流减弱、气温下降、空气中的凝结核减少不是主要因素。D正确。故选D。
【8题详解】
据图可知,图中显示山脉同一高度南坡降水量大于北坡,说眀南坡为迎风坡,该山地海拔在2000多米,南坡基带年降水量在900mm左右,北坡基带年降水量在700mm左右,最可能是我国秦岭地区,北坡山麓的自然带是温带落叶阔叶林带。D正确。故选D。
如图为某次长江洪水过程鄱阳湖入、出湖径流量的变化曲线图。据此完成下面小题。
9. 长江补给鄱阳湖的时段是
①甲到乙 ②乙到丙
③丙到丁 ④丁到戊
A. ①② B. ②③
C. ①③ D. ②④
10. 随着长江中上游防护林体系的建设,同样一次洪水过程鄱阳湖入湖径流
A. 总量变大 B. 高峰值提前
C. 高峰值增大 D. 高峰值减小
【答案】9. C 10. D
【解析】
【9题详解】
当入湖径流大于出湖径流时,长江补给鄱阳湖。读图可知,甲到乙、丙到丁时段符合题意。①、③对,②、④错。故选C。
【10题详解】
随着长江中上游防护林体系的建设,植被的调蓄功能增强,汇入长江的地表径流减少,同样一次洪水过程中,入湖径流高峰值减小,D对,C错。入湖径流总量不会变大,A错。植被增加,地表径流速度减慢,入湖径流高峰值推迟,B错。故选D。
自古以来,钱塘观潮之风盛行,著名诗人对之吟咏不绝。苏东坡诗云:“八月十八潮,壮观天下无”;杭州市也因观潮曾发生多起潮水卷人事件。钱塘江是条水清沙少的河流,河口段的泥沙90%以.上来自潮流携带来的长江泥沙;由于自2013年以来连续多年的枯水年,钱塘江上游径流量偏少,导致钱塘江入海口出现大面积泥沙淤积,著名的“一潮三看”的3个赏潮点一带均出现大规模“涨沙”现象,钱江潮顿失滔滔,出现“沧海桑田”的景象。读图,完成下面小题。
11. 钱塘潮被称为“天下第一潮”,影响其形成的原因有
①东南季风的助推作用 ②钱塘江口外宽内窄的喇叭口轮廓
③日月的天体引潮力 ④夏秋季节钱塘江流量较大
⑤钱塘江口地势落差较大,河流流速较快
A. ①②③④ B. ①②④⑤
C. ②③④⑤ D. ①②③⑤
12. 材料中的大规模“涨沙”现象是哪一种外力作用减弱的结果
A. 河水的沉积作用 B. 潮流的沉积作用
C. 河水的搬运作用 D. 潮流的搬运作用
【答案】11. A 12. C
【解析】
【11题详解】
除月、日引力影响外,还跟钱塘江口状似喇叭形有关。杭州湾外口宽达100公里,内仅宽几公里,夏秋季节钱塘江流量较大,又受东南季风影响,大量潮水涌进来时,江面迅速缩小,潮水来不及均匀上升,就只好后浪推前浪,层层相叠,天下形成第一潮,①②③④对。钱塘江口地势落差并不大,⑤错。故选A。
【12题详解】
钱塘江是条水清沙少的河流,河口段的泥沙90%以上来自潮流携带来的长江泥沙;钱塘江上游径流量偏少时,冲刷和搬运能力减弱,淤积的泥沙就会增多,C对,ABD错。故选C。
如图为成都某学生暑假时在非洲西南端好望角附近(34°S)拍摄的某海边停车场照片,图中树木的奇特造型是自然形成的。据此完成下面小题。
13. 图中树木的叶子
A. 一年一枯 B. 表层有蜡质
C. 叶片大而厚 D. 形状呈针状
14. 图中树木树形奇特的主要影响因素是
A. 光照 B. 降水
C. 大风 D. 气温
15. 图中停放的车辆车头朝向
A. 东北方向 B. 西北方向
C. 东南方向 D. 西南方向
【答案】13. B 14. C 15. B
【解析】
【13题详解】
好望角属于地中海气候,夏季炎热干燥、冬季温和多雨,植被为亚热带常绿硬叶林,A错误;地中海气候区夏季炎热干燥,典型植被为硬叶林,硬叶林叶面有蜡质,可减少蒸发,防止水分流失,B正确;叶片大有利于水分的蒸发,该地夏季炎热干燥,叶片较小可减少水分散失,C错误;常绿硬叶林叶片较小,但不会呈针状,D错误。故选B。
【14题详解】
好望角南部临海,周边陆地面积少,海洋摩擦力小,西风风力强盛,长期受大风影响,树冠枝叶偏向一侧,形成图示奇特的树形,C正确;光照、降水、气温对树木形状影响较小,不会导致树冠枝叶完全偏向一侧。故选C。
【15题详解】
好望角位于南半球的地中海气候区,当地树木受盛行西北风的影响,树冠枝叶偏向东南方,图示车头朝向正好与树冠朝向相反,因此车头朝向西北方向。故选B。
银川盆地地处黄河断裂和贺兰山前断裂带,地热资源丰富,埋藏浅。目前银川利用地热资源发展保健洗浴、温棚种植等。如图示意银川盆地地热资源分布情况(注:地温梯度是指常温层以下深度每增加100米的温度增加值)。据此完成下面小题。
16. 银川盆地地热资源分布的特征是
A. 由中部向四周递减 B. 中部丰富,四周较少
C. 以银川为中心向南北两侧递减 D. 以八个城镇为中心向四周降低
17. 推测银川盆地地热资源丰富的主要原因是
A. 地壳厚度较薄 B. 地处大板块交界地带
C. 盆地地势低洼 D. 有多条热流上涌通道
【答案】16. B 17. D
【解析】
【16题详解】
依据图示信息,银川盆地地热资源分布不均,中部有多个高值中心,并非由中部向四周呈递减趋势,而是中部丰富,四周较少,A、C错,B对;地热资源的多寡与城市分布关系不大,D错。故选B。
【17题详解】
地壳厚度与地热资源丰富程度关系不大,A错;银川盆地地处我国内陆地区,与大板块的交界地带距离较远,B错;地热资源的丰富程度与盆地地势关系不大,C错;银川盆地地处黄河断裂、贺兰山前断裂带,断裂带为深层热流向上运移创造了有利条件,造成银川盆地地热资源丰富,D对。故选D。
林木的高大树干和稠密枝叶,是空气流动的障碍。某科研小组采用自动观测系统对长白山阔叶红松林(平均树高26m)内不同高度冬季风速的日变化进行了长期的观测,图示意林内不同高度风速的日垂直变化统计结果。据此完成下面小题。
18. 观测区域森林对风速的阻挡作用最明显的位置,大致位于
A. 2.5m B. 8m
C. 26m D. 32m
19. 导致同一高度一天内不同时间风速差异的因素主要是
A. 枝叶密度 B. 树干直径
C. 空气湿度 D. 地面温度
20. 推测该林区夏季不同高度、不同时间风速变化的特点是
A. 2.5米处风速仍然比较稳定 B. 树冠层以上风速增幅明显加大
C. 0时随高度上升风速会减小 D. 14时风速随高度上升变化不大
【答案】18. A 19. D 20. A
【解析】
【18题详解】
图中显示,绝大部分时间段,观测区域内海拔越低,风速越小,说明森林对风速的阻挡作用在近地面最明显,所以本题正确答案为A。
【19题详解】
A. 同一高度一天内不同时间枝叶密度不会发生变化,所以肯定不是导致风速差异的主要因素。故A错误。
B. 同一高度一天内不同时间树干直径也不会发生变化,所以肯定不是导致风速差异的主要因素。故B错误
C.空气湿度与风速的关系不大,故C错误。
D. 形成风的直接原因是水平气压梯度力,气压的差异主要由冷热不均所导致的空气垂直运动引起,所以同一高度一天内不同时间地面温度的不同,最可能是导致风速差异的因素。故D正确。
本题正确答案为D。
【20题详解】
A. 图中显示,冬季2.5米处风速比较稳定,夏季风力更小,风速也会比较稳定,故A正确。
B. 因为当地为“阔叶红松林”,可知夏季树叶比冬季多,树冠层对夏季风的阻挡作用较大,所以树冠层以上风速增幅可能会较大;但是夏季风力比冬季风小很多,树冠层以上风速增幅不一定会明显加大。故B错误。
C. 在树冠层以上,没有树木的阻挡,随高度上升风速依然会增大。故C错误。
D. 14时是一天中气温最高的时刻,空气的对流运动旺盛,受其影响,形成的热力环流也比较强,风速会比较大。在有树木的高度范围内,受树木的影响,风速较小,在没有树木的高度范围内,风速会比其他时间段要大,所以此时风速随高度上升变化可能会比较大。故D错误。
本题正确答案为A。
贾维斯岛位于太平洋的中部,岛上多大风,海拔最高处仅为7m,地表多为沙质土壤,生长有极为稀疏低矮的灌木植被,珊瑚礁环绕周边,但最近太平洋异常的水温使这里成了“珊瑚坟场”。图a示意该岛地理位置,图b示意该岛平均各月晴天天数。据此完成下面小题。
21. 对贾维斯岛气候干旱的原因分析正确的是
①纬度低,气温高,蒸发旺盛 ②晴天天数多,日照强烈
③多大风天气,地表蒸发旺盛 ④位于背风坡,气流下沉,难以形成降水
A. ①②③ B. ①②④
C. ①③④ D. ②③④
22. 生态习性是生物与环境长期相互作用下所形成的固有适应属性。推测贾维斯岛上植被的生态习性不正确的是
A. 耐高温 B. 耐旱
C. 抗大风 D. 不耐贫瘠
23. 这里形成“珊瑚坟场”的原因最可能是
A. 近年来,全球气候变化导致该海域水温异常
B. 近年来,海洋污染严重
C. 近年来,岛上人口大量增加
D. 近年来,附近海上航运繁忙
【答案】21. A 22. D 23. A
【解析】
【21题详解】
贾维斯岛纬度低,气温高,蒸发旺盛,①对。据图示可知,该岛晴天天数多,日照强烈②对。多大风天气,地表蒸发旺盛,③对。岛屿地势低平,水汽难以抬升形成降水,④错。故选A。
【22题详解】
该岛处于热带,植被耐高温;岛上气候干旱,植被耐旱;植物多生长在沙质土壤中,植被耐贫瘠;岛上多大风天气,植被抗大风。D符合题意,故选D。
【23题详解】
根据材料可知,该岛屿位于热带地区,周围有大量珊瑚生长;近年来,全球气候变化导致该海域水温异常,导致大量珊瑚死亡。A对,BCD错。故选A。
如图为美国西部内华达山脉37°N西坡1-12月降水垂直递增率(海拔每升高100m,降水相对更低海拔的增加量,单位为mm/100m),据此完成下面小题。
24. 1月份,最大降水量高度约在海拔
A. 900m B. 1600m
C. 2000m D. 2400m
25. 图示多雨季节,降水量随海拔升高整体变化规律为
A. 先增多,后减少 B. 先减少,后增多
C. 不断减少 D. 基本无变化
【答案】24. B 25. A
【解析】
【24题详解】
注意图中为垂直递增率,当垂直递增率由正值变为0的高度即为降水最大海拔处,读图,1月份,最大降水量高度约在海拔1600米处,B对,ACD错。故选B。
【25题详解】
根据材料可知,图示地区位于美国西部内华达山脉37°N西坡,为地中海气候,多雨季节为冬季,读图可知,垂直递增率先为正值,说明随海拔升高,降水增加。垂直递增率后为负值,说明随海拔升高降水减少。所以,图示多雨季节,降水量随海拔升高整体变化规律为先增多,后减少,A对,BCD错。故选A。
二、非选择题:共50分。本卷包括第26~29题,为必考题,每个试题考生都必须作答。考生须用签字笔直接答在答题卡上对应的答题区域内。写在试题卷、草稿纸和答题卡上的其他区域均无效。
26.阅读图文资料,完成下列要求。
材料一:阿拉伯半岛是世界最大的半岛,大部分地区海拔为500—1000米,起伏和缓,最高山海拔约3200米,少有季节性积雪。该地气候干旱,沙漠遍布,几乎无常年河流,被称为无流区。
材料二:如图为阿拉伯半岛地形图。
(1)简述回归线以南的阿拉伯半岛地形特点。
(2)从大气环流的角度,分析该半岛气候干旱的原因。
(3)从下垫面的角度,分析该半岛大部分地区无常年河流的原因。
【答案】(1)以高原山地地形为主;地势西高东低,起伏和缓;西部为高原山地,东部有起伏和缓的平原。
(2)半岛大部分地区受副热带高气压带的控制,盛行下沉气流,降水少;部分地区受副高吹出的东北信风影响,来自内陆,水汽含量低,性质干燥。
(3)整体500-1000m,海拔较低,无永久高山冰雪融水;半岛大部分地区沙漠广布,比热小,白天气温高,水分蒸发十分旺盛;沙漠广布,地表水易下渗,因此大部分地区无常年河流。
【解析】本题考查阿拉伯半岛的地形、气候和河流等地理环境特征。
(1)回归线以南的阿拉伯半岛地形特点:读图例可知,回归线以南的阿拉伯半岛西部为大面积的200米—1000米和1000米以上的高原,东部有较小面积的200米以下的平原,所以,回归线以南的阿拉伯半岛以高原山地地形为主,地势西高东低,起伏和缓。
(2)阿拉伯半岛气候干旱的原因可以从大气环流的角度进行分析。读图可知,北回归线穿过阿拉伯半岛的中部,半岛的大部分地区受副热带高气压带的控制,盛行下沉气流,降水少。半岛的小部分地区受副高吹出的东北信风影响,来自内陆的东北信风,水汽含量低,性质干燥,降水稀少。所以该半岛气候十分干旱。
(3)阿拉伯半岛大部分地区无常年河流的原因,除了气候干旱之外,还与下垫面有关。从下垫面的角度看,地形:阿拉伯半岛整体海拔在500-1000m,海拔较低,无永久高山冰雪融水。植被:由于气候干旱,植被稀少,阿拉伯半岛大部分地区沙漠广布,比热小,白天气温高,水分蒸发十分旺盛,地表水缺乏。土质:由于沙漠广布,土质疏松,地表水易下渗。所以半岛大部分地区无常年河流。
27.阅读图文材料,完成下列要求。
塔希提岛是南太平洋.上波利尼西亚群岛118个岛中最大的一个岛屿,为海岭上发育的火山岛,面积1042平方千米。该岛南部湿润,年降雨量2500毫米以上,北部较干燥,年降雨量约1800毫米,该岛气候有较明显的干、湿季。如图示意塔希提岛位置、地形和河流分布。
(1)说出塔希提岛降雨较多的月份并分析此时段南部降水丰富的原因。
(2)简析塔希提岛的地形对南部河流水文特征的影响。
(3)简述塔希提岛形成的过程。
【答案】(1)降水集中于12-2月。此时,气压带风带南移,岛屿受赤道低气压带影响,降水丰富;同时南部位处来自海洋湿润东南信风的迎风坡,加之地形的抬升,降水丰富;
(2)地形抬升,地形雨丰富,流量增大;落差增大,流速变快;水能蕴藏量大;地形起伏大,降水侵蚀力增强,河流含沙量增大;
(3)位处板块生长边界,形成张裂裂隙;岩浆沿裂隙喷出,冷却凝固,形成海岭;海岭高于海平面的部分,形成火山岛(塔希提岛);
【解析】本题考查影响降水的因素,河流水文特征和火山岛的形成过程等相关知识。
(1)读图可知,塔希提岛位于南纬17度附近,12-2月气压带风带南移,塔希提岛受赤道低气压带控制,盛行上升气流,降水丰富。此时段南部降水丰富的原因是,南部地处东南信风的迎风坡,来自海洋的湿润气流遇到地形抬升,形成丰富的地形雨。
(2)塔希提岛的地形对南部河流水文特征的影响可以从流量、流速、含沙量等方面进行分析。流量:塔希提岛中部为山地,地势中部高,四周低,南部地处东南信风的迎风坡,来自海洋的湿润气流遇到地形抬升,形成丰富的地形雨,使河流流量增大。流速:地势中部高,四周低,落差大,流速快,水能蕴藏量大。含沙量:地形起伏大,降水侵蚀力强,河流含沙量大。
(3)据图示经纬度位置和材料“为海岭上发育的火山岛”可知,塔希提岛地处板块生长边界,由于板块张裂,形成裂隙;岩浆沿着裂隙喷出,冷却凝固,形成海岭;海岭高出海平面的部分就形成了火山岛塔希提岛。
28.阅读材料,完成下列问题。
材料一:来自青海省卫星遥感中心的卫星遥感监测显示,中国最大的内陆咸水湖——青海湖的水体面积及水位已连续6年呈递增趋势。专家分析指出,在中国政府和群众努力之下,青海湖的生态环境呈现了持续良性循环的发展态势,图甲为青海湖流域图。
材料二:比湿是空气中水汽质量与该团空气总质量的比值,通常用来表示空气的湿度。图乙示意青海湖岸8月15日正午、午夜空气比湿分布状况。
(1)简述青海湖成为咸水湖的过程
(2)对照材料二中图文,说明青海湖区比湿的时空分布规律
(3)根据材料并结合所学知识列举青海湖生态环境呈现了哪些持续良性循环的发展态势
【答案】(1)入湖河水(及冰川融水)携带盐分进入湖泊,由于降水少,蒸发强,水分蒸发,盐分在湖中积累,形成咸水湖。
(2)时间分布:湖泊上空夜间比白天比湿大
空间分布:湖泊上空比周围地区比湿大
(3)湖泊面积增大,生物多样性增加;植被增加,涵养水源能力增加;湖泊调节周围地区气候,增加了空气湿度,增加周围地区降水量;生物栖息空间变大(回答合理即可得分)
【解析】本题考查咸水湖的形成过程以及湿地的环境功能等相关知识。
(1)青海湖成为咸水湖的过程:读图可知,有众多的河流注入青海湖,河流从周围陆地携带盐分进入湖泊,还有冰川融水也携带盐分流入湖泊;青海湖流域地处青藏高原,地势高,水汽少,降水少,气候干旱,蒸发强烈,水分被蒸发,盐分在湖中积累;没有河流流出,无法将盐分排出,盐分积累,湖水盐度升高,形成咸水湖。
(2)青海湖区比湿的时空分布规律:从时间分布来看,读图对比可以看出,相同高度,湖泊上空夜间比白天比湿大。从空间分布来看:湖泊上空比周围地区的比湿大。
(3)青海湖的生态环境呈现了持续良性循环的发展态势表现在水文、气候、植被、生物等方面。水文:据材料“青海湖的水体面积及水位已连续6年呈递增趋势”可知,青海湖湖泊面积增大。气候:湖泊面积增大,调节能力增强,调节周围地区的气候,增加了空气湿度,增加周围地区降水量。植被:降水增多,植被增加,涵养水源的能力增强。生物:生态环境变好,生物多样性增加,生态环境呈现持续良性循环的发展态势。
29.读黄淮海平原地形图和地形图中A、B两点间冲积扇方位图,结合所学知识,回答下列问题。
(1)分析黄河三角洲的形成过程。
(2)黄河冲积扇是中国面积最大的河流冲积扇,同时有学者研究还发现,农耕文明时期黄河冲积扇的形成速度明显加快,试分析这些现象产生的原因。
(3)描述单个黄河冲积扇(上右图)沉积颗粒物的分布特征。
【答案】(1)黄河含沙量大,携带大量泥沙;黄河入海口处地形平坦,流速变慢,利于泥沙堆积;海水的顶托作用;
(2)形成黄河冲积扇的泥沙物质来源于黄河中游地区的黄土高原,地形起伏大;该区域温带大陆性季风气候显著,夏季降水集中且多暴雨;黄土层深厚且土质疏松,容易被冲刷,在出山口形成大面积的冲积扇;进入农耕文明时期,黄河流域人口激增,大规模毁林开荒、开垦草原,植被覆盖率降低,导致黄土高原区水土流失加剧,从而冲积扇的形成速度加快。
(3)自西向东颗粒逐渐变小,自西向东沉积厚度逐渐变小,自北向南沉积厚度先增大后变小。
【解析】本题考查河流堆积地貌的相关知识。
(1)黄河三角洲的形成是流水搬运、流水堆积和海水顶托作用的结果:黄河流经黄土高原地区,含沙量大,携带大量的泥沙流向下游。在黄河入海口处,地形平坦,流速变慢,流水的搬运作用减弱;再加上海水的顶托作用;携带的泥沙在河口沉积,形成黄河三角洲。
(2)黄河冲积扇是中国面积最大的河流冲积扇的原因主要是因为黄河中游流经黄土高原地区。黄土高原地区地形起伏大;黄土层深厚且土质疏松,容易被冲刷;而且黄土高原地区属于温带季风气候,夏季降水集中且多暴雨,冲刷作用强烈,水土流失非常严重,黄河携带了大量的泥沙,在出山口处,地形平坦,流速减慢,泥沙沉积,便形成大面积的冲积扇。农耕文明时期黄河冲积扇的形成速度明显加快的原因主要是人为原因:进入农耕文明时期,黄河流域人口激增,大规模毁林开荒、开垦草原,严重破坏植被,导致黄土高原地区水土流失加剧,黄河含沙量大增,山口处泥沙沉积增多,所以冲积扇的形成速度加快。
(3)冲积扇沉积颗粒物的分布特征具有分选性:自山口的扇顶到扇缘,即自西向东沉积物颗粒逐渐变小;自西向东沉积厚度逐渐变小。自北向南沉积厚度先增大后变小。

