年终活动
搜索
    上传资料 赚现金

    【地理】内蒙古通辽市开鲁县第一中学2019-2020学年高二下学期期末考试试题(解析版)

    立即下载
    加入资料篮
    【地理】内蒙古通辽市开鲁县第一中学2019-2020学年高二下学期期末考试试题(解析版)第1页
    【地理】内蒙古通辽市开鲁县第一中学2019-2020学年高二下学期期末考试试题(解析版)第2页
    【地理】内蒙古通辽市开鲁县第一中学2019-2020学年高二下学期期末考试试题(解析版)第3页
    还剩13页未读, 继续阅读
    下载需要20学贝 1学贝=0.1元
    使用下载券免费下载
    加入资料篮
    立即下载

    【地理】内蒙古通辽市开鲁县第一中学2019-2020学年高二下学期期末考试试题(解析版)

    展开

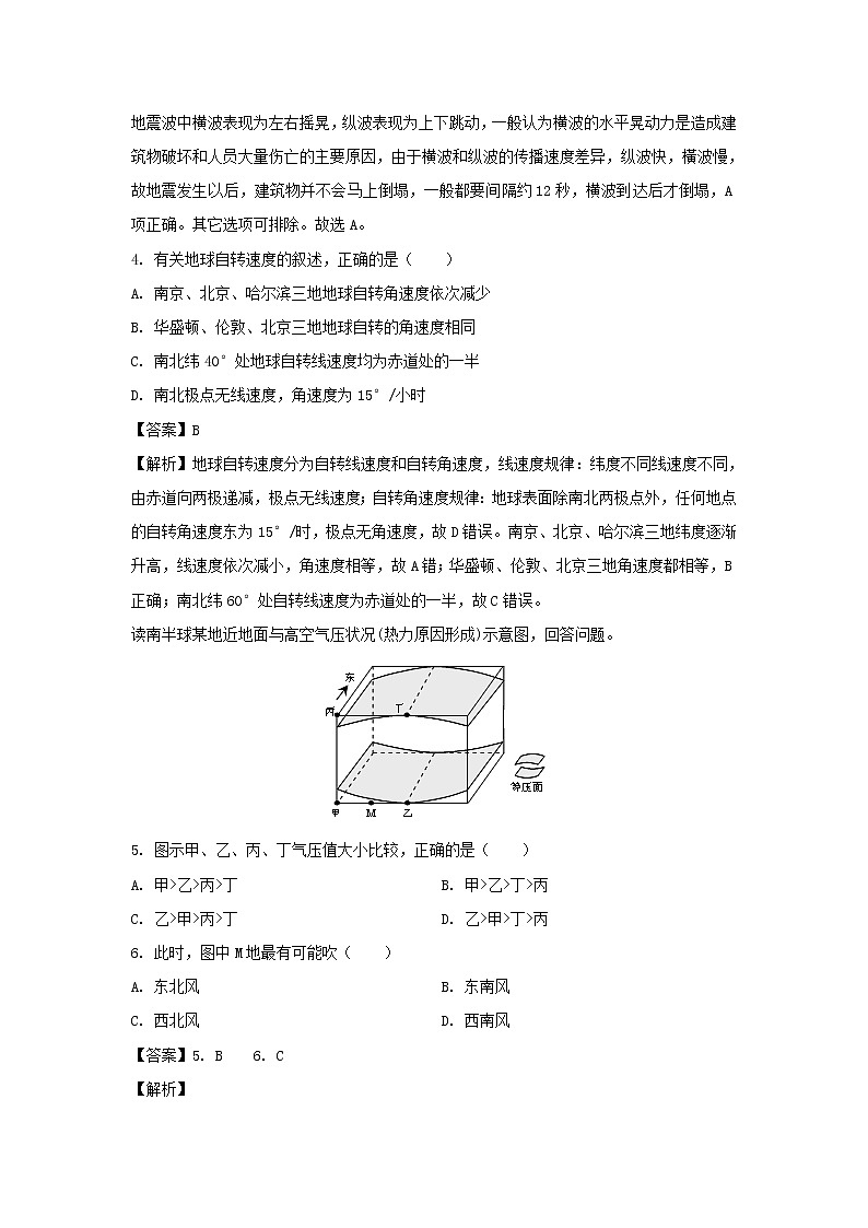
    内蒙古通辽市开鲁县第一中学2019-2020学年高二下学期期末考试地理试题 一、单选题(每小题2分共60分)1.关于天体的叙述,正确的是    A. 待发射的人造卫星也是天体 B. 陨石和陨铁都是属自然天体C. 恒星和行星都是发光的天体 D. “神舟七号”航天员留在太空的航天服属于天体【答案】D【解析】待发射的人造卫星仍在地球上,不是天体,A错误;陨石和陨铁都已经落到了地球表面,不是天体,B错误;恒星是发光的天体,行星不是发光的天体,C错误;“神舟七号”航天员留在太空的航天服位于地球大气层以外,属于天体,D正确。故选D。2019年10月28日1时56分,甘肃甘南州夏河县(35.10°N,102.69°E)发生5.7级地震,震源深度10km。据此完成下面小题。2. 此次地震的震源位于(  )A. 地壳 B. 地幔 C. 地核 D. 软流层3. 地震发生以后,建筑物并不会马上倒塌,一般都要间隔约12秒,这就是地震救援领域所说的“黄金12秒”,在这12秒中人们可以决定是躲是逃。据此推断“黄金12秒”确定的依据是(  )A. 横波和纵波传播速度的差异 B. 人体对紧急事件的生理反应能力C. 横波和纵波的传播介质差异 D. 建筑物的抗震系数【答案】2. A    3. A【解析】【2题详解】甘肃甘南州夏河县位于大陆地壳,大陆地壳平均厚度是33 km,震源深度10 km,说明此次地震的震源位于地壳,A正确。地幔、地核、软流层均位于地壳之下,BCD错误。选A。【3题详解】地震波中横波表现为左右摇晃,纵波表现为上下跳动,一般认为横波的水平晃动力是造成建筑物破坏和人员大量伤亡的主要原因,由于横波和纵波的传播速度差异,纵波快,橫波慢,故地震发生以后,建筑物并不会马上倒塌,一般都要间隔约12秒,横波到达后才倒塌,A项正确。其它选项可排除。故选A。4. 有关地球自转速度的叙述,正确的是    A. 南京、北京、哈尔滨三地地球自转角速度依次减少B. 华盛顿、伦敦、北京三地地球自转的角速度相同C. 南北纬40°处地球自转线速度均为赤道处的一半D. 南北极点无线速度,角速度为15°/小时【答案】B【解析】地球自转速度分为自转线速度和自转角速度,线速度规律:纬度不同线速度不同,由赤道向两极递减,极点无线速度;自转角速度规律:地球表面除南北两极点外,任何地点的自转角速度东为15°/时,极点无角速度,故D错误。南京、北京、哈尔滨三地纬度逐渐升高,线速度依次减小,角速度相等,故A错;华盛顿、伦敦、北京三地角速度都相等,B正确;南北纬60°处自转线速度为赤道处的一半,故C错误。读南半球某地近地面与高空气压状况(热力原因形成)示意图,回答问题。5. 图示甲、乙、丙、丁气压值大小比较,正确的是(    A. 甲>乙>丙>丁 B. 甲>乙>丁>丙C. 乙>甲>丙>丁 D. 乙>甲>丁>丙6. 此时,图中M地最有可能吹(    A. 东北风 B. 东南风C. 西北风 D. 西南风【答案】5. B    6. C【解析】【5题详解】水平方向上,高压区等压面向上弯曲,低压区向下弯曲。因此甲处气压高于乙处,丁的气压高于丙处。在垂直方向上,海拔升高,气压降低,因此乙的气压高于丁。故四地气压关系为甲>乙>丁>丙,B正确,ACD错误。故选B。【6题详解】由上题分析可知,近地面甲处气压高于乙处,水平气压梯度力由甲指向乙,因此风从甲处吹向乙处,根据南半球左偏,结合图中指向标可判断M处吹西北风,故C正确,ABD错误。故选C。下图中实线为等压线,虚线为近地面风向轨迹,④地有稳定风向。据此回答下列各题。7. 图示四地中风力最大的是(   A. ① B. ② C. ③ D. ④8. 下列对图中相关内容的叙述,正确的是(   A. 四地风向的变化与地转偏向力无关 B. ②地和④地的摩擦力方向相同C. ②地和③地气压梯度力方向相同 D. 摩擦力不能改变风力大小【答案】7. A    8. C【解析】7题详解】读图,从图中可以看出①地等压线最密集,其水平气压梯度力最大,故风力最大。故选A。8题详解】依据图文信息,四地为近地面风向轨迹,且风向发生了变化,地转偏向力与风向垂直,对风向变化有影响,A错。②地和④地风向不同,则摩擦力方向也不同,因为摩擦力方向总是和风向相反,B错。摩擦力可以改变风力大小,D错。由于气压梯度力方向总是和等压线垂直,而图中等压线为一组平行直线,②地和③地气压梯度力方向相同,C对。故选C。9.下图能正确反映北半球近地面和高空等压线(单位:hPa)与风向关系的图是(   A.  B. C.  D. 【答案】A【解析】风向总是由高压吹向低压,北半球受向右偏的地转偏向力,近地面风向最终与等压线有一夹角,高空最终风向与等压线平行。据此判断,A图的风向符合由高压吹向低压,北半球向右偏,高空风与等压线平行,近地面斜穿等压线;而BCD都不符合规律。故A正确,BCD错误。故选A。“全球米贵”令粮食安全危机已经成为世界性难题。为缓解粮食安全危机,不少国家走上了海外屯田之路。日本早就积极开发海外粮库,现在海外屯田的面积已是国内耕地面积的3倍。苏丹由于拥有粮食生产的区位优势,成为海外屯田的热点目的地。结合所学知识回答下面小题。10. 日本积极开展海外屯田的原因不包括(   )A. 人多地少 B. 山地多平原少C. 农村人口比重大 D. 经济发达11. 下列有关苏丹的叙述,正确的是(   )A. 降水稀少,水资源短缺 B. 气温年较差大,有利于农作物养分积累C. 光照充足,粮食品质好 D. 东南部多平原,耕地面积广阔【答案】10. C    11. C【解析】【10题详解】日本是岛国,人多地少,人均耕地面积严重不足,所以日本积极开展海外屯田,故A正确。山地多,平原少,耕地不足,故B正确。 日本经济发达,城市化水平高,农村人口比重小,故C错误。经济发达,资金雄厚,能付得起地租,故D正确。此题要选错误的,故选C。【11题详解】苏丹位于非洲的北部,其气候类型主要是热带草原气候,河流多,水资源充足,故A错误。热带气候,气温年较差小,故B错误。光照充足,粮食品质好,故C正确。东南部多高原,故D错误。故选C。读区域图,回答下面小题。12. 2011年初春,河流P处突然决堤泛滥,这主要是因为(  )A. 上游开河解冻,漂流的冰凌堵塞而造成的 B. 上游水库大量泄水而造成的C. 河堤防洪标准过低所导致的 D. 上游突降大暴雨而引起的13. 图中所示河流这一段水文特征是(  )A. 水量明显增加 B. 夏汛明显C. 含沙量增大 D. 结冰期长【答案】12. A    13. B【解析】【12题详解】本题考查黄河凌汛。凌汛的产生条件是:河流有结冰期,河段由低纬流向高纬。黄河的宁夏平原河段和山东河段符合上述条件,所以在春季河流融冰时,上游的溶解的冰块流动到仍然冰封的下游,形成冰坝,河水壅塞,抬高水位,形成汛期。所以本题选择A选项。材料中未显示上游又大量水库,B不对。该地不常发洪涝灾害,故防洪标准过低影响不大,C不对。春季该地上游突降大暴雨的情况不多见,D不对。故选B。【13题详解】由于该河段流经灌溉农业区,且流经干旱、半干旱区,故水量减少;A错误;黄河上游的水量主要来自于源头的冰川融水和大气降水,都是夏季补给水量大,故形成夏汛;B正确;该河段为上游地区含沙量较小;C错误;图示河段所处纬度不高,故结冰期较短,D错误。故答案选A。下图是“我国某地区经纬度图”。读图回答下面小题。14. 该地区西部有我国重要的地理分界线,有关该地理分界线的叙述正确的是   A. 800毫米年等降水量线和旱地耕作区、水田耕作区的分界线B. 亚热带、暖温带和常绿林、落叶林分界线C. 季风区、非季风区和半湿润区、半干旱区的分界线D. 第一、二阶梯和农耕区、牧区的分界线15. 有关该地区的叙述正确的是   A. 拥有中国疆域最东点 B. 拥有中国最大沼泽地C. 拥有中国最大城市 D. 拥有中国最大林区16. 该区近年经济发展趋缓,其主要地理学原因可能是   ①矿产资源全面枯竭     ②土地成本居高不下   ③人才流失严重    ④生产结构单一A. ①③ B. ①④ C. ②④ D. ③④【答案】14. C    15. D    16. D【解析】【14题详解】根据经纬网,该地区是东北地区,西部有我国重要的地理分界线大兴安岭,是季风区、非季风区和半湿润区、半干旱区的分界线,C对。800毫米年等降水量线和旱地耕作区、水田耕作区的分界线、亚热带、暖温带和常绿林、落叶林分界线是秦岭-淮河一线,A、B错。 第一、二阶梯的分界线是青藏高原边缘,D错。【15题详解】该地区是东北地区,根据等份,最东点经度是132°E,中国疆域最东点是135°E,A错。中国最大沼泽地在三江平原,图示不包括三江平原,B错。中国最大城市是上海,C错。拥有中国最大林区,东北林区,D对。【16题详解】该区近年经济发展趋缓,其主要地理学原因可能是环境污染严重,人口外迁,导致人才流失严重,③对。矿产资源没有出现全面枯竭问题,①错。地广人稀,土地成本低,②错。以重工业为主,生产结构单一,④对。D对,A、B、C错。17.“一方水土养一方人”,一个地方的地理特征会影响建筑特色。在欧洲大部分地区至今保留大量的石材建筑,高大宏伟;中国古老的房屋多木质,易腐烂,难存留。中国建筑材料与欧洲大部分地区建筑特色不同的主要原因是   A. 中国技术先进 B. 地形不同 C. 气候差异 D. 中国多地质灾害【答案】C【解析】中国建筑材料和欧洲大部分地区建筑特色不同主要是因为中国气候条件的差异,各地的建筑材料不同和选择不同的材料为了更好的适应当地的气候条件。中国技术、地形不同、中国多地质灾害不是影响的主要因素,故选C。18.太白山是中国地理的重要标志,为当地学校高中地理研学所青睐。图中研学穿越线路主要经过的的地形部位是(    A. 山谷 B. 山脊 C. 鞍部 D. 山坡【答案】B【解析】本题主要考查读图析图能力,属于基础题,解答此题,关键在于读图,要求学生较强材料阅读和分析能力,能从材料中较快的获得有用的地理信息。根据图例可知,图中研学穿越线路基本上是河流的发源地,且两侧河流向南北分流,说明该地是河流的分水岭,所以是山脊,故B正确,ACD错误。故选B。19.读中国南方、北方水资源、土地面积、人口及耕地对比图,回答关于我国南、北方地区主要资源的叙述,正确的是(    )A. 我国南方和北方地区的水土组合存在明显的差异B. 南方地区热量、水分条件优于北方地区,故耕地面积多于北方C. 南方地区人均耕地面积大于北方地区D. 北方地区人口较南方地区少,故人均水资源量多于南方【答案】A【解析】从图中看我国南方水资源总量大,但耕地面积小,北方水资源总量少,耕地面积大,水土组合存在明显的差异,A正确;耕地面积多少受地形影响,受热量和水分条件影响小;南方地区人均耕地面积小于北方地区;北方地区人口较南方少,但水资源总量比南方更少,人均水资源量少于南方。读“世界某区域图”,完成下面小题。20. 对巴厘岛区域特征的描述可信的是   A. 气旋活动频繁,多上升气流 B 地势四周高中部低,森林覆盖率高C. 四季如春,降水丰沛 D. 5月到9月比较凉爽,为旅游旺季21. 在克拉地峡开凿一条运河酝酿已久,此计划一旦实施,下列国家经济受冲击最大的是   A. 泰国 B. 新加坡C. 缅甸 D. 马来西亚【答案】20. D    21. B【解析】【20题详解】该地位于赤道附近,地转偏向力很小、接近零,无气旋活动,A错。从河流的流向可以看出,河流由中间向四周流,因此地势是中间高,四周低,B错。该地是热带雨林气候,气候湿热,C错。5月到9月太阳直射点位于北半球,该地比较凉爽,D对。故选D。【21题详解】克拉地峡开凿运河一旦实施,很多船舶不再经过马六甲海峡,而新加坡是扼守马六甲海峡国家,因此经济受冲击最大的是新加坡。故选B。俄罗斯是世界上面积最大的国家,其自然资源十分丰富。俄罗斯地形平坦,平原面积较大,但受一些因素的影响,只有10%左右的土地用来种植农作物。欧洲的大多数国家,对外贸易特别发达,而俄罗斯日常生活用品大多来自国内生产,所生产的产品主要依赖于国内消费,俄罗斯的对外贸易在国民经济中的地位并不突出。据此完成下列小题。22. 俄罗斯种植农作物的土地只有10%,限制其土地开发的条件主要有(    A. 纬度较高、政策限制 B. 地形类型多样、交通不便C. 气候严寒、水源不足 D. 热量不足、人口分布23. 与一些欧洲国家相比,俄罗斯的对外贸易并不发达,其原因可能是(    ①自然资源的自给程度高    ②俄罗斯重工业发达③国民经济部门体系完整   ④深厚的国内市场A. ①②③ B. ①②④ C. ①③④ D. ②③④【答案】22. D    23. C【解析】【22题详解】俄罗斯纬度较高,气候寒冷,热量不足,限制其种植业的发展。北部纬度较高地区较寒冷,沼泽广布地势低平,不利于人口生存,人口主要分布在南部纬度较低的地区,所以,俄罗斯种植农作物的土地集中在南部的伏尔加河流域和东欧平原的部分地区,限制因素主要是热量不足和人口分布,故选D。【23题详解】俄罗斯国土面积辽阔,自然资源丰富,资源的自给度较高,所以对外贸易不发达,①对,俄罗斯重工业发达,但俄罗斯轻工业相对较为落后,应当加强国际贸易,促进对外贸易,②错,俄罗斯经济发展水平相对较高,历史悠久,国民经济部门体系完善,且国内人口众多,具有深厚的国内市场,所以俄罗斯的对外贸易并不发达,③④对。故选C。读“印度、美国示意图”,回答下列各题。24. 美国和印度均为世界耕地面积广大的国家,但印度耕地灌溉面积比重比美国大。主要原因是   A. 印度耕地多分布于平原、高原 B. 印度降水的季节变化和年际变化大C. 美国干旱地带面积比印度小 D. 美国农业专业化、集约化程度高25. 美国新兴工业中心“硅谷”和印度新兴工业中心班加罗尔相比,有哪些得天独厚的优势   ①洁净优美的环境     ②现代化交通条件 ③世界领先的微电子技术     ④长期的军事订货A ①② B. ②③C. ②④ D. ③④【答案】24. B    25. D【解析】【24题详解】美国和印度均为世界耕地面积广大的国家,但印度耕地灌溉面积比重比美国大,主要原因是印度降水的季节变化和年际变化大,B对。与印度耕地多分布位置无关,A错。美国干旱地带面积比印度大,C错。美国农业专业化、集约化程度高,与灌溉面积比重小无关,D错。【25题详解】高技术工业分布区,都具有洁净优美的环境、现代化交通条件,不是优势条件,①、②错。美国新兴工业中心“硅谷”和印度新兴工业中心班加罗尔相比,得天独厚的优势条件中硅谷有世界领先的微电子技术,③对。有国家长期的军事订货,④对。D对。2018年1月中下旬,一场暴雪席卷我国江淮部分地区,积雪厚度达到35cm,雪后持续低温晴朗天气。下图为江淮地区雪后第五天拍摄的一多层楼房房顶照片,照片显示该屋顶西面积雪面积较小,东面积雪积较西面大,正南面仍被积雪完全覆盖,北面积雪面积最小,而当时地面积雪几乎没有融化。据此完成下列各题。26. 屋顶正南面积雪保存较完整的原因最可能是   A. 正前方有建筑遮挡阳光 B. 积雪厚反射太阳辐射多C. 背阳面吸收太阳辐射多 D. 向阳面吸收太阳辐射多27. 屋顶西面积雪融化较东面快的原因是一天中   A. 太阳照射西面时气温高 B. 太阳照射东面的时间短C. 太阳照射西面的时间长 D. 太阳照射东面时高度角小28. 照片中东侧屋顶西面的积雪面积大于西侧屋顶西面的积雪面积,形成此现象的主要因素是   A. 气温 B. 坡度 C. 日照时间 D. 风向【答案】26. B    27. A    28. C【解析】【26题详解】屋顶正南方向位于西北季风的背风地带,积雪较厚,厚厚的积雪反射太阳辐射能力强,使得地面吸收太阳辐射少,地面温度低,不利于积雪融化,而南方为向阳坡,与是否有建筑物遮挡阳光关系不大,南面为向阳面,如果吸收太阳辐射多则应当融化快,故选B。【27题详解】屋顶西侧积雪融化快,说明太阳照射西侧时气温较高,并且随着地面辐射的增强,在下午2点左右气温达到最高,A对。从太阳辐射的时间和照射时长没有什么差异,BC错。太阳辐射照射东面和西面的太阳高度没有什么差别,D错。故选A。【28题详解】东侧屋顶西侧当下午太阳落山时,会受到西侧屋顶的遮挡,而西侧屋顶西面部分不受阻挡,所以西侧屋顶受阳光照射时间较长,导致楼顶温度较高,融化较快,所以东侧屋顶西面的积雪面积大于西侧屋顶西面的积雪面积,故选C。下图为我国南方某小区域等高线地形图,图中等高距为100米,瀑布的落差为60米。据此完成下列各题。29. 关于瀑布的说法最可信的是   A. 冬季比夏季壮观 B. 位于湖泊上游C. 冬季形成“冰瀑” D. 湖泊对瀑布水量的季节变化有调节作用30. 图中湖泊水位与山峰相对高度最接近   A. 240米 B. 290米 C. 320米 D. 350米【答案】29. D    30. A【解析】考查我国南方地区的气候特征和等高线地形图的判读。【29题详解】我国南方地区为热带、亚热带季风气候,夏季多雨,冬季少雨,河流夏季水量大于冬季,则瀑布夏季比冬季壮观,A错;河流的流向与等高线弯曲方向相反,读图,图示东北部地区等高线向北弯曲,推出河流向南流,瀑布位于湖泊南部,说明瀑布位于湖泊的下游,B错;热带、亚热带季风气候冬季最冷月均温气温高于0°C,河水无结冰期,不会形成冰瀑,C错;湖泊位于瀑布的上游,能有效调节下游瀑布的水量,D对。【30题详解】读图,山峰的海拔为620米,等高距为100米,山峰外部的第一条等高线海拔为600米,依次推出河流东西两侧的等高线为400米,因此湖泊、瀑布的海拔在300-400米之间;“瀑布的落差为60米”,湖泊位于瀑布上游,因此湖泊的最低海拔应大于360米(300+60),即山顶海拔为620米,湖泊的海拔在360-400米之间,两者的相对高度在220-260米之间,故选A,290、320、350都大于260米,B、C、D错。二、综合题(共40分)31.阅读图文材料,完成下列要求。河套平原素有“塞上米粮川”之称,是内蒙古自治区粮、油、糖生产基地。下图为河套平原及附近地区示意图。(1)指出图示M地所在地形区名称,并简述该地形区的主要特征。 (2)简述河套平原年降水量的分布特征,及其北侧等降水量线向西凸出的主要影响因素。 (3)说出该地区发展种植业的主要限制因素,并说明原因。 (4)简述河套平原成为内蒙古自治区粮、油、糖生产基地的有利自然条件。【答案】(1)内蒙古高原。地势起伏和缓 ,开阔坦荡。(2)自东向西减少。地形。(3)水源。位于我国干旱地区,降水稀少,燕发旺盛。(4)地形平坦;光照充足,昼夜温差大;土质较好;有黄河水灌溉之利。【解析】本题考查了影响降水的因素、农业区位因素等知识点,考查了学生获取和解读地理信息、调动和运用地理知识、描述和阐释地理事物的能力。(1)读图分析,根据图中的经纬度信息可确定M位于内蒙古高原,其地形特征为平均海拔在1000米以上,地势平坦开阔,起伏和缓。(2)读图可知,河套平原年降水量大多在150毫米至400毫米之间,自东向西逐渐减少。其北侧等降水量线向西凸出说明该区域降水量较多,主要是因为该地位于阴山迎风坡一侧,夏季风带来的水汽受阴山抬升降水增多。(3)该地区位于我国西北干旱地区,降水稀少,蒸发旺盛,发展种植业必须依靠灌溉水源,因此水源是该地区发展种植业的主要限制因素。(4)河套平原成为内蒙古自治区粮、油、糖生产基地的有利自然条件可以从气候、地形、水源、土壤方面进行分析。气候方面,夏季热量充足,多晴天,日照时间长,昼夜温差大;地形、土壤方面,地形平坦,土壤较肥沃;水源方面,有黄河提供灌溉水源,水源充足,水质好。32.阅读图文材料,完成下列各题。(1)说明海南岛年太阳总辐射量的分布特点,并分析原因。 (2)指出图中①②③④四地最可能形成盐场的地点,并说明理由。 (3)图中①地是我国第四个航天发射基地。分析①地在航天发射方面的突出优势。【答案】(1)由西南向东北递减。  原因:南部比北部纬度低,正午太阳高度大,地面获得的太阳辐射多;海南岛为热带季风气候,地势中部高、四周低,西南部为夏季风背风坡,降水少,日照时数长,年太阳总辐射量高;中东部为夏季风迎风坡,降水多,日照时数短。(2)③地。原因:地处夏季风背风坡,降水少,晴天多,日照时数长;纬度低,气温高,蒸发旺盛;平原地形,地形平坦,利于晒盐。(3)纬度低,自转线速度大,有利于航天器发射,节省燃料;海上运输方便,可以运输大型火箭;四面环海,发射更安全。【解析】本题考查海南岛年太阳总辐射量的分布特点及成因、盐场形成的条件、航天发射基地选址,意在考查学生的材料解读与分析能力、有效信息的提取能力。解答时,要注意结合材料和问题,发散思维,多角度的组织答案。(1)由图可知海南岛年太阳总辐射量的分布特点是由西南向东北递减。分析其原因主要从纬度位置和天气两方面分析,海南岛南部比北部纬度低,正午太阳高度大,故南部的太阳辐射量高;由图可知,海南岛中部是山地,沿海地区多平原,地势中部高、四周低,海南岛为热带季风气候,西南部为夏季风的背风坡,降水偏少,晴天多,日照时间长,年太阳总辐射量高;中东部为夏季风迎风坡,降水多,日照时间短,年太阳总辐射量低。(2)盐场的位置及成因主要从降水、蒸发和地形等角度分析判断。降水少,晴天多,有利于晒盐;气温高,有利于水分蒸发;地形平坦有利于晒盐。③地为夏季风的背风坡,降水少,纬度低气温高蒸发旺盛,地形平坦开阔,有利于晒盐,故四地最可能形成盐场的地点是③地。(3)①地在航天发射方面的突出优势主要从初速度、海运、安全性等方面分析,纬度低,自转线速度大,可以节省燃料和成本;临海,交通便利,有利于大宗物资运输;四面环海人烟稀少,安全性强。33.读非洲大陆气候类型分布图,完成下列要求。(1)概述非洲气候类型的分布特征。 (2)分析马达加斯加岛东侧A气候类型的形成原因。 (3)简述B气候类型对农业生产的不利影响。【答案】(1)以赤道为中心南北大致对称;热带草原气候分布最为广泛;缺少温带和寒带气候类型。(2)地处热带地区全年高温;处于东南信风的迎风坡多地形雨,降水丰富;沿岸有(马达加斯加)暖流流经增温增湿,形成热带雨林气候。(3)夏季高温炎热降水较少,易形成干旱灾害;冬季温和多雨,光照不足,不利于农作物生长。【解析】本题考查气候的分布,形成原因及影响(1)从图中可以看出非洲大陆就是以赤道为中心南北对称分布,气候的分布也是如此。面积最大的是热带草原,非洲地处低纬度,南北两侧为地中海气候,缺少温带和寒带气候。(2)A为热带雨林气候,为特殊分布的一种热带雨林,其成因主要从地形、洋流、信风、纬度分析。纬度低全年高温;地处东南信风带,东南风自海洋带来大量水汽,受地形抬升作用,多地形雨;沿岸马达加斯加暖流增温增湿作用显著。(3)B为地中海气候,夏季炎热干燥,冬季温和多雨。所以夏季降水少,水资源不足,容易发生旱灾。冬季降水多,晴天少,光照不足。   

    文档详情页底部广告位
    欢迎来到教习网
    • 900万优选资源,让备课更轻松
    • 600万优选试题,支持自由组卷
    • 高质量可编辑,日均更新2000+
    • 百万教师选择,专业更值得信赖
    微信扫码注册
    qrcode
    二维码已过期
    刷新

    微信扫码,快速注册

    手机号注册
    手机号码

    手机号格式错误

    手机验证码 获取验证码

    手机验证码已经成功发送,5分钟内有效

    设置密码

    6-20个字符,数字、字母或符号

    注册即视为同意教习网「注册协议」「隐私条款」
    QQ注册
    手机号注册
    微信注册

    注册成功

    返回
    顶部
    Baidu
    map