【地理】吉林省白山市抚松六中2019-2020学年高二上学期第一次月考试题(解析版)
展开
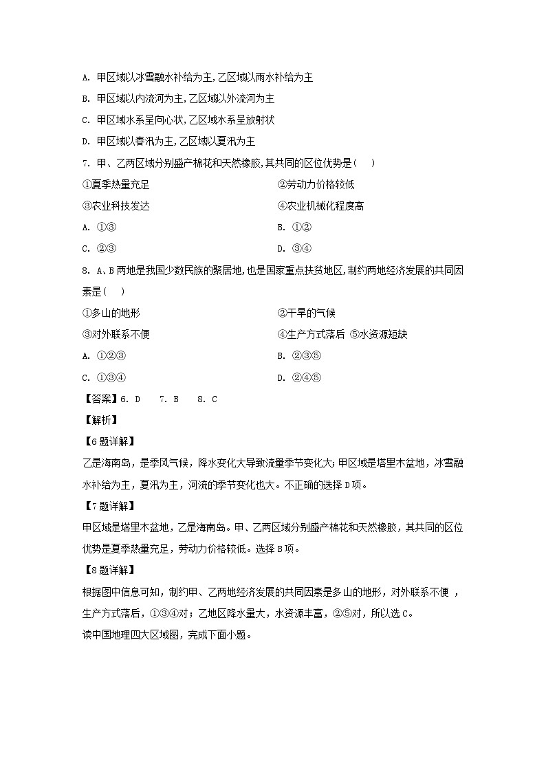
吉林省白山市抚松六中2019-2020学年高二上学期第一次月考地理试题 一、单项选择题区域是地球表面的空间单位,它是人们在地理差异的基础上,按照一定的指标和方法划分出来的。据此完成下面小题。1. 区域是( )A. 一定范围的地理空间 B. 人为划分的文化区C. 经济活动类型的分布区 D. 国家、省、市等行政区域2. 区域具备的特征有( )①一定的面积和形状 ②明确的边界 ③明确的区域特征 ④一定的政治地位A. ①② B. ③④ C. ①③ D. ②④3. 区域内部特征具有____性,区域之间的特征具有明显的___性。( )A. 相对一致 差异 B. 绝对一致 相对一致C. 差异 整体 D. 地带 非地带【答案】1. A 2. C 3. A【解析】【1题详解】区域是指一定的地域空间,故A正确;区域可以按照一定的标准划分,不同的划分标准可以划分出不同区域类型, BCD都只是一种区域的类型,故均可排除。所以选A。【2题详解】有的区域界线模糊性,有的区域的边界是明确的,但大多数区域的边界具有过渡性质,如干湿地区,根据划分的角度、指标不同,可得到不同的区划方案,所以区域所具备的特征是明确的区位特征,以及一定的面积、形状和边界,但不一定是明确的边界,故①③正确,②错误;区域不具有一定的政治地位,④错误,C项正确。【3题详解】区域划分的标准、类型很多,自然分区,行政分区,经济分区等等,但是每一种分区都是将发展有共同性,结构相似的地区划分在一个区域内,区域间则各有特色,差异明显,有利于区域生产特点的形成。根据教材内容,一般区域内部某些特征相对一致,具有连续性,区域之间差异明显,故A项正确。日本和英国分别位于亚欧大陆的东西两侧,自然环境有着明显差异。据此完成下面小题。4. 日本的气候南北差异显著,而英国气候南北基本无差异,其主要原因是( )A. 日本南北跨纬度广 B. 日本东西跨经度广C. 英国地形以平原为主 D. 英国地处低纬度5. 下列关于日本、英国农业生产的叙述,正确的是( )A. 日本农业以畜牧业为主体,畜牧业以畜禽饲养为主B. 英国畜牧业发达,在农业中占主体C. 日本种植业中,高产值的园艺业作物居于重要地位D. 英国种植业精耕细作,主要种植水稻、小麦、大豆等【答案】4. A 5. B【解析】【4题详解】日本国土南北跨纬度广,使日本北部处于温带,而南部处于亚热带,故A项正确;气候南北的差异与经度跨度无影响,故B项错误;英国西北部多低山高原,东南部为平原,故C项错误;英国地处北温带且南北跨纬度小,而且深受西风和北大西洋暖流的影响,南北气候差异不大,故D项错误。【5题详解】日本以种植业为主,主要种植水稻,故A、C项错误;英国畜牧业发达,是农业的主体,种植业以高产的园艺业为主,故B项正确,D项错误。下图示意我国甲、乙两区域。据此完成下列各题。6. 关于甲、乙两区域河流特征的描述,不正确的是( )A. 甲区域以冰雪融水补给为主,乙区域以雨水补给为主B. 甲区域以内流河为主,乙区域以外流河为主C. 甲区域水系呈向心状,乙区域水系呈放射状D. 甲区域以春汛为主,乙区域以夏汛为主7. 甲、乙两区域分别盛产棉花和天然橡胶,其共同的区位优势是( )①夏季热量充足 ②劳动力价格较低 ③农业科技发达 ④农业机械化程度高A. ①③ B. ①②C. ②③ D. ③④8. A、B两地是我国少数民族的聚居地,也是国家重点扶贫地区,制约两地经济发展的共同因素是( )①多山的地形 ②干旱的气候 ③对外联系不便 ④生产方式落后 ⑤水资源短缺A. ①②③ B. ②③⑤C. ①③④ D. ②④⑤【答案】6. D 7. B 8. C【解析】【6题详解】乙是海南岛,是季风气候,降水变化大导致流量季节变化大;甲区域是塔里木盆地,冰雪融水补给为主,夏汛为主,河流的季节变化也大。不正确的选择D项。【7题详解】甲区域是塔里木盆地,乙是海南岛。甲、乙两区域分别盛产棉花和天然橡胶,其共同的区位优势是夏季热量充足,劳动力价格较低。选择B项。【8题详解】根据图中信息可知,制约甲、乙两地经济发展的共同因素是多山的地形,对外联系不便 ,生产方式落后,①③④对;乙地区降水量大,水资源丰富,②⑤对,所以选C。读中国地理四大区域图,完成下面小题。9. 综合考虑纬度、地形、气候等因素,四大区域太阳年辐射总量最大的是( )A. 甲 B. 乙 C. 丙 D. 丁10. 有关四大区域农业发展主要制约因素的叙述,错误的是( )A. 甲——洪涝灾害 B. 乙——土壤肥力 C. 丙——灌溉水源 D. 丁——生长积温【答案】9. D 10. B【解析】结合图示位置,各地的地形、气候、纬度差异,分析年太阳辐射量差异。海拔高,空气稀薄,大气透明度好,太阳辐射强。晴天多,降水少,太阳辐射强。纬度低,正午太阳高度角大,太阳辐射强。了解区域主要自然地理特征,分析主要制约因素。【9题详解】综合考虑纬度、地形、气候等因素,四大区域中丁地是青藏高原,海拔高,空气稀薄,晴天多,太阳辐射强。纬度较低,正午太阳高度角大。太阳年辐射总量最大的是丁地,D对。甲地降水较多,阴天多,乙 、丙纬度较高,正午太阳高度角较小,年太阳辐射总量较小,A、B、C错。 【10题详解】四大区域农业发展主要制约因素甲地位于湿润区,夏季降水量大,易发生洪涝灾害,A正确。乙地属于半湿润区,水资源短缺,是主要制约因素,B错误,选B。丙地是西北干旱地区,降水少,灌溉水源不足,C正确。丁位于青藏高原,气温低,生长积温不足,D正确。11. 下图示意某地理研究小组建立的地理信息系统图层,叠加丙与丁图层可以研究( )A. 河流分布 B. 地形特征C. 商店分布 D. 客货流量【答案】C【解析】本题考查商业网点的选择。商业网点的选择需要考虑交通条件和消费人群,需要叠加的图层为公路和居住区。所以本题选择C选项。森林火灾是一种突发性强、破坏性大、处置救助较为困难的灾害。据此完成下面小题。12. 如果想快速及时地掌握森林火灾的受灾面积,最应该借助的地理信息技术是( )A. 地理信息系统 B. 遥感 C. 全球定位系统 D. 数字地球13. 要想估测森林火灾对生态环境造成的影响,最应该借助的地理信息技术是( )A. 地理信息系统 B. 遥感 C. 全球定位系统 D. 数字地球【答案】12. B 13. A【解析】【12题详解】分析、评估和预测主要是地理信息系统的主要功能,故A项错误;遥感技术可以迅速获取“面”的信息,可用于植被资源调查、作物产量估测、病虫害预测等方面,故B项正确;全球定位系统具有全方位、全天候、全时段、高精度的卫星导航系统,故C项错误;“数字地球”就是数字化的地球,是一个地球的数字模型,故D项错误。【13题详解】分析、评估和预测主要是地理信息系统的主要功能,故A项正确;遥感技术可用于植被资源调查、作物产量估测、病虫害预测等方面,故B项错误;全球定位系统具有全方位、全天候、全时段、高精度的卫星导航系统,故C项错误;“数字地球”就是数字化的地球,是一个地球的数字模型,故D项错误。森林界线简称林线,指高纬度地区或高山,由于低温(月平均气温最高在7℃以下)和风及土壤等条件而不能形成森林的界线。下图是我国局部地区林线海拔高度分布图。据此完成下列小题。14.影响我国东北地区林线分布的主要因素是( )A. 纬度 B. 地形 C. 夏季风 D. 海陆位置【答案】A【解析】森林界限简称林线,指高纬度地区或高山,由于低温(月平均气温最高在7℃以下)和风及土壤等条件而不能形成森林的界线。图中我国的东北地区的林线基本和纬线平行,是沿着东西方向延伸的,所以影响我国东北地区的林线分布主要因素是纬度,A项正确。甘肃省民勤县地处河西走廊东北部,石羊河流经民勤盆地。建国以来其上游地区修建了许多水库,拦截了几乎全部上游来水。随着人口增长、耕地扩大、城市发展,各类用水剧增,民勤的地表水骤减,地下水位急剧下降,导致胡杨、沙枣林等植被大面积死亡。民勤绿洲面临消失的危险,并已成为我国北方地区沙尘暴的沙源地之一。读图回答下列小题。15. 民勤面临的主要环境问题是( )A. 水土流失 B. 气候变暖C. 旱涝灾害 D. 土地荒漠化16. 民勤绿洲面临消失的主要人为原因是( )A. 过度樵采 B. 过度用水C. 过度放牧 D. 过度开垦17. 治理该地区环境问题的主要措施有( )①合理调配流域水资源,节约和合理用水 ②以治为主,全面恢复荒漠植被③打坝淤地 ④规划农林牧用地,退耕还林、还草A. ①② B. ②③C. ①④ D. ③④【答案】15. D 16. B 17. C【解析】【15题详解】该地位于我国半干旱区,降水稀少,河流上游用水增加,导致下游水量减少,绿洲消失,荒漠面积扩大,主要的环境问题是土地荒漠化。故选D。【16题详解】根据图示和材料叙述:“新中国成立以来其上游地区修建许多水库,几乎拦截全部河水”,可以看出上游地区用水量增大,导致下游地区水资源减少。所以本题应该选择B选项流域内用水量增加,上游来水减少。故选B。【17题详解】防治荒漠化工程措施和生物措施相结合,植被自然恢复速度慢,难度大,不可行,设置草方格沙障可行,在流动沙地上喷洒化学胶结物质,容易引起其他环节问题,不可行,渠道防渗、喷灌微灌、田间节水等可行。故选C。甘肃省定西市属于黄土高原的丘陵沟壑地区,多年来定西人总结了“山顶植树造林戴帽子,山坡退耕还草披褂子,山腰兴修梯田系带子,山下覆膜建棚挣票子,沟底筑坝蓄水穿靴子”的治理开发模式(如下图)。读图回答下列小题。18.下列关于定西市生态环境脆弱的自然原因的叙述,正确的是( )①土质致密 ②地表沟壑纵横③植被覆盖率低 ④气候比较干旱⑤冬季多暴雨A. ①②③ B. ②③④ C. ③④⑤ D. ①④⑤【答案】B【解析】甘肃省定西市属于黄土高原的丘陵沟壑地区,地表沟壑纵横,气候干旱,植被覆盖差,生态脆弱,②③④正确;黄土土质疏松,①错误;定西市年均降雨量350~600毫米,主要集中在7、8、9三个月,且多以暴雨的形式出现,⑤错误,故B项正确。读雨林被破坏前后对环境的影响对比图,回答下面小题。19. 雨林植被高大茂密的主要原因是( )①热量充足 ②降水充沛 ③生长季节连续 ④土壤肥沃A. ①②③ B. ①③④ C. ②③④ D. ①②④20. 图中直接反映出的雨林对地表土壤的影响包括( )①使土壤免受暴雨冲刷 ②使土壤免受烈日暴晒③使地表水下渗量增大,增加土壤中的水分含量 ④增加土壤中的养分含量A. ①②④ B. ①②③ C. ②③④ D. ①③④21. 雨林大面积被毁可能造成的后果是( )①海平面上升,沿海低地被淹 ②生物多样性锐减③“厄尔尼诺”现象频发 ④流经雨林地区河流的径流量变化不大A. ①③ B. ②③ C. ①② D. ②④【答案】19. A 20. B 21. C【解析】【19题详解】热带雨林植被下发育的土壤是砖红壤,呈酸性,比较贫瘠;热带雨林群落高大稠密的原因是由于光热资源丰富、降水充沛,生长季节连续,A项正确。【20题详解】读图可知,雨林对地表土壤的影响包括使土壤免受暴雨冲刷、使土壤免受烈日暴晒、使地表水下渗量增大,增加土壤中的水分含量,没有反映出增加土壤中的养分含量,故①②③对,④错,B项正确。【21题详解】亚马孙雨林被人们称之为“地球之肺”,深刻地影响着地球上大气中的碳氧平衡,亚马孙雨林的面积毁灭导致大气中的二氧化碳含量上升,温室效应增强,全球气候变暖,两极冰川融化,沿海低地被淹;雨林又是全球最古老的植物群落,成为地球上繁衍物种最多、保护时间最长的场所,亚马孙雨林的大面积毁灭势必引起生物多样性锐减;而厄尔尼诺现象是由海水温度的异常变化引起的,与森林联系不大;森林具有涵养水源的作用,亚马孙雨林的大面积毁灭势必使亚马孙河水源的补给变得不稳定,①②对,③④错,C项正确。红树林是生长在温暖浅海域的潮滩湿地木本生物群落,其对海洋生物生存和海岸保护具有重要作用。据此回答下列小题。22. 随着沿海地区的经济开发,下列哪些地区的红树林最易受到破坏( )A. 北冰洋沿岸 B. 英国沿海C. 南极大陆沿海 D. 中国广东沿海23. 下列有关红树林湿地对海南岛环境所起作用的叙述,正确的是( )①减弱海浪对海岸的侵蚀 ②保护海洋生态系统的生物多样性③丰富当地旅游资源的类型 ④提高沿岸地区的土壤肥力A. ①② B. ②③ C. ③④ D. ①④【答案】22. D 23. A【解析】【22题详解】红树林生长在温暖浅海域,而北冰洋、西欧、南极大陆均位于中、高纬度地区,只有广东沿海有红树林生长,故D项正确。【23题详解】红树林湿地对海洋生物生存和海岸保护具有重要作用,①②对;丰富当地旅游资源的类型属于经济意义,不会提高沿岸地区的土壤肥力,③④错,故A项正确。武汉已总体规划了6大放射状楔形绿色生态走廊:大东湖水系、武湖水系、府河水系、后官湖水系、青菱湖水系、汤逊湖水系。结合武汉城市规划图,完成下列小题。24. 打通这些湿地风道可以( )A. 缓解城区的热岛效应 B. 发展城区水上观光旅游C. 改善城市交通拥堵状况 D. 缓解城市用水紧张的局面25. 武汉市夹“二江三岸”,有丰富的河滩地资源,对这些河滩地的科学开发应( )A. 兴建高档观景(观江)建筑 B. 修建道路、桥梁C. 发展城市观光农业 D. 兴建防洪设施【答案】24. A 25. C【解析】【24题详解】根据题干意思,打通绿色生态走廊,主要是加快空气流通,有利于缓解热岛效应,A正确;武汉该规划以绿色生态功能为主,并不是发展城区旅游,B不符;该生态规划以湖、水系为主的湿地,无法改善城市交通拥堵状况,C错误;武汉属于我国湿润地区,降水多,城市用水充足,D错误。【25题详解】丰富的河滩地资源是武汉市宝贵的湿地资源,应科学保护和开发,避免出现污染和破坏。兴建高档观景建筑会破坏当地自然环境,出现大量环境污染问题,A选项不符合题意;修建道路、桥梁会破坏河滩地,导致当地生态系统失衡,不符合当地的可持续发展,B选项不符合题意;开发城市观光农业,不仅可以增加收入,还有利于保护环境,促进生态良性循环,C选项符合题意;河滩地不适合兴建防洪设施,D选项错误。二、综合题26.读黄河三角洲经济区和长江三角洲经济区示意图,完成下列各题。大江、大河的三角洲地区是我国重点开发区域。(1)黄河三角洲与长江三角洲的形成原因是_________。近年来,黄河三角洲生长速度减慢,主要原因最有可能是_________。要监测和分析两经济区土地利用结构和变化,最有效的地理信息技术有_________。 (2)黄河三角洲地区土壤盐渍化问题突出,分析其形成的主要原因。 (3)与长江三角洲经济区相比,黄河三角洲经济区发展的优势和劣势条件有哪些?【答案】(1)流水堆积作用 加强了黄河中游黄土高原地区的水土保持工作 RS、GIS(2)自然原因:地势低,地下水位高且含盐量高;降水量少,蒸发旺盛。人为原因:不合理灌溉。(3)优势条件:后备土地资源丰富;石油、海盐资源丰富。劣势条件:产业基础相对薄弱;科技实力、人才队伍处于劣势;水资源短缺。【解析】本题以黄河三角洲经济区和长江三角洲经济区为背景,考查外力作用对地貌的影响,考查盐渍化的成因,考查区域发展的条件,意在考查学生对材料解读与分析能力、有效信息的提取能力和相关知识的迁移应用能力。(1)三角洲是流水的堆积作用形成的,由于加强了黄河中游黄土高原的水土保持,水土流失减轻,因而黄河三角洲生长速度减缓,遥感适用于监测,地理信息系统可进行对比分析。(2)考查盐渍化的成因。土地盐碱化既有自然因素也有人为原因,自然原因方面,地势低平,排水不畅,地表水大量下渗,地下水位高且含盐量高;全年降水量较少,多晴朗天气,蒸发旺盛。人为原因方面,当地农业生产不合理的灌溉导致地下水位高,盐渍化严重。(3)考查区域发展的条件。据材料信息可知,与长江三角洲经济区相比,黄河三角洲经济区在石油资源、土地资源、海盐资源方面优势明显,主要表现在后备土地资源丰富,石油、海盐资源丰富;不足方面主要表现在科技、人才、工业基础等方面明显不足。27.据材料完成下列各题。“科技兴农”是实现我国农业可持续发展的根本出路。下图为利用植物反射波谱特征判断植物生长状况的图示。(1)利用植物反射波谱特征判断植物生长状况的技术是( )A.传统测绘 B.遥感 C.地理信息系统 D.GPS(2)最易区分健康植物与重度病害植物的波长范围是_______。 (3)利用这种技术判断植物生长状况的基本原理是_______。【答案】 (1) B (2)大于0.85μm (3)地面物体的种类、性质、环境条件不同,其反射或辐射的电磁波也各不相同【解析】本题通过分析植物反射波谱特征判断植物生长状况,考查遥感技术的应用,意在考查学生对材料解读与分析能力、有效信息的提取能力和相关知识的迁移应用能力。(1)考查遥感技术的应用。传统测绘无法利用植物反射波谱特征判断植物生长状况,故A项错误;遥感技术可用于植被资源调查、作物产量估测、病虫害预测等方面,故B项正确;分析、评估和预测主要是地理信息系统的主要功能,故C项错误;全球定位系统具有全方位、全天候、全时段、高精度的卫星导航系统,故D项错误。(2)据图可知,当波长大于0.85μm时,健康植物的反射率大于轻度病害植物,也大于重度病害植物,说明最易区分健康植物与重度病害植物的波长范围是大于0.85μm。(3)遥感技术可用于植被资源调查、作物产量估测、病虫害预测等方面,判断植物生长状况的基本原理是地面物体的种类、性质、环境条件不同,其反射或辐射的电磁波也各不相同。28. 根据材料完成问题。材料一 如图,图中等值线表示等积温线。材料二 西宁地区有一首歌谣“古城气候总无常,一日须携四季装。山下百花山上雪,日愁暴雨夜愁霜。”(1)指出图示区域积温分布规律,并分析原因。 (2)简述材料二反映出该地自然环境的主要特征。【答案】(1) 由东向西积温逐渐降低;原因:地势自东向西逐渐抬升。(2) 昼夜温差大,地势起伏大,天气多变,植被呈现出垂直分布规律。【解析】(1)根据图中的等积温线的分布可以看出自东向西积温递减。越往西地势越高,西部为我国的青藏高原,海拔高热量不足,积温小。(2)歌谣“一日须携四季装”“ 日愁暴雨夜愁霜”可判断该地昼夜温差大;青藏高原地区,海拔高,空气稀薄,昼夜温差大;“山下百花山上雪”可判断该地植被的垂直地带分异规律,说明地势起伏大。29.读下图,完成下列要求。(1)图中①地区荒漠化的人为原因是什么。 (2)图中②地区荒漠化的自然原因是________________;为防治西北地区的荒漠化,我国正在上述地区进行巨大的生态工程建设为________(3)西北地区最主要的外力作用形式是( )A.流水作用 B.风力作用 C.冰川作用 D.波浪作用(4)④地区出现水土流失的原因是________________________________。【答案】(1)过度垦殖、放牧,使植被破坏严重(2)气候干旱,风化和风蚀作用强烈 “三北”防护林工程(3)B(4)土质疏松,植被破坏,夏季多暴雨【解析】题目通过我国土地沙化、水土流失、酸雨等环境问题的分布,考查区域环境问题产生原因及治理措施的分析总结能力。(1)因为图中①地区为我国西北干旱、半干旱区,荒漠化的人为原因主要是过度垦殖、放牧,过度砍伐等造成植被破坏严重。(2)图中②地区位于塔里木盆地,分析其荒漠化的自然原因主要从降水、外力作用方面分析;地处内陆,气候干旱,风力大,风化和风蚀作用强烈。我国为防治西北地区的荒漠化的生态工程建设为“三北”防护林工程。(3)西北地区气候干旱、风力大,所以最主要的外力作用形式是风力作用,B项正确。(4)④地区为黄土高原地区,出现水土流失的原因可以从自然和人为两方面说明。自然方面:黄土土质疏松;夏季多暴雨。人为方面:过度开垦、过度砍伐破环植被。30.阅读材料,完成下列各题。材料一 中国五大热带雨林分布图。材料二 在茫茫的中国南海上,南海诸岛的一片片绿色雨林,如同荒漠上的绿洲。南海诸岛年降水量在2000~3000毫米,多大风天气,特别是夏秋两季还常受台风影响,台风风力狂虐,裹挟暴雨。由于岛屿成陆时间不长,土壤受海水影响盐分含量高,加上海拔低、面积小,植物独立演化的条件相对较差,因此植物习性与大陆雨林不同。岛上的植被呈环状分布,高低有致,内部是高大的麻枫桐林,外侧是灌木植物带,最外侧是沿着海岩的低矮草本植物带。(1)墨脱位于29°N附近,是中国最北的热带雨林分布区,请分析原因。 (2)简要回答南海诸岛热带雨林的生态意义。【答案】(1)位于雅鲁藏布江大峡谷,热量条件好;西南季风沿谷地深入,带来印度洋的水汽,降水丰沛。(2)为众多动物提供栖息地;为海洋生物提供食物;保护土壤(促成土壤的形成)。【解析】本题以中国五大热带雨林分布图为背景,考查影响气候的主要因素,考查森林的生态意义,意在考查学生对材料解读与分析能力、有效信息的提取能力和相关知识的迁移应用能力。(1)考查影响气候的主要因素。墨脱位于雅鲁藏布江大峡谷,海拔相对较低,热量条件好;西南季风沿谷地深入,带来印度洋的水汽,受地形抬升,降水丰沛,形成了热带雨林分布区。(2)考查热带雨林的生态意义。南海诸岛热带雨林为众多动物提供栖息地,为海洋生物提供食物,有利于生态平衡;热带雨林地区覆盖率高,减少地表侵蚀,有利于保护土壤,促成土壤的形成的功能。

