


还剩13页未读,
继续阅读
【化学】黑龙江省哈尔滨市第六中学2019-2020学年高二上学期开学考试测试试题(解析版)
展开
黑龙江省哈尔滨市第六中学2019-2020学年高二上学期开学考试测试试题
一.选择题(每小题2分,只有一个选项符合题意,共44分)
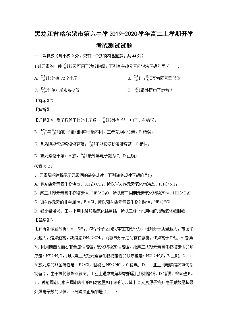
1.碘元素的一种核素可用于治疗肿瘤。下列有关碘元素的说法正确的是( )
A. 核外有72个电子 B. 与互为同素异形体
C. 能使淀粉溶液变蓝 D. 最外层电子数为7
【答案】D
【解析】
【详解】A. 质子数等于核外电子数,核外有53个电子,A错误;
B. 与的质子数相同中子数不同,二者互为同位素,B错误;
C. 单质碘能使淀粉溶液变蓝,不能使淀粉溶液变蓝,C错误;
D. 碘元素位于第ⅦA族,最外层电子数为7,D正确;
答案选D。
2. 元素周期律揭示了元素间的递变规律,下列递变规律正确的是( )
A. ⅣA族元素氢化物沸点:SiH4>CH4,所以ⅤA族元素氢化物沸点:PH3>NH3
B. 第二周期元素氢化物稳定性:HF>H2O,所以第三周期元素氢化物稳定性:HCl>H2S
C. ⅦA族元素的非金属性:F>Cl,所以ⅦA族元素氢化物的酸性:HF<HCl
D. 镁比铝活泼,工业上用电解熔融氧化铝制铝,所以工业上也用电解熔融氧化镁制镁
【答案】B
【解析】试题分析:A、SiH4、CH4分子之间只存在范德华力,相对分子质量越大,范德华力越大,熔点越高,故熔点SiH4>CH4,而氨气分子之间存在氢键,沸点高于PH3,A错误;B、同周期自左而右非金属性增强,氢化物稳定性增强,故第二周期元素氢化物稳定性的顺序是:HF>H2O,所以第三周期元素氢化物稳定性的顺序也是:HCl>H2S,B正确;C、ⅦA族元素的非金属性是:F>Cl,但酸性HF<HCl,C错误;D、工业上用电解熔融氧化铝制备铝,由于氧化镁熔点很高,工业上通常电解熔融的氯化镁制备镁,D错误。答案选B。
3.四种短周期元素在周期表中的相对位置如下表所示,其中Z元素原子核外电子总数是其最外层电子数的3倍。下列说法正确的是( )
X
Y
Z
W
A. 元素W位于第三周期第ⅤA族
B. 元素Y的氢化物水溶液呈酸性
C. 元素X、Z的各种氯化物分子中,各原子均满足8电子稳定结构
D. 元素X与氢元素形成的原子个数比为1∶1的化合物有多种
【答案】D
【解析】
【分析】根据四种短周期元素在周期表中的相对位置可知X与Y位于第二周期,Z和W位于第三周期,其中Z元素原子核外电子总数是其最外层电子数的3倍,因此Z是P,则X是C,Y是N,W是S,据此解答。
【详解】A. S元素位于第三周期第ⅥA族,A错误;
B. N元素的氢化物水溶液是氨水,溶液呈碱性,B错误;
C. PCl5分子中,P原子不满足8电子稳定结构,C错误;
D. 碳元素与氢元素形成的原子个数比为1∶1的化合物有多种,例如乙炔、苯等,D正确;
答案选D。
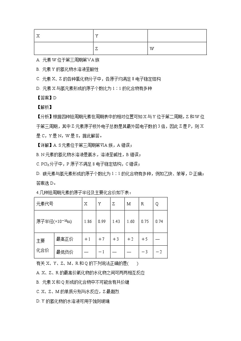
4.几种短周期元素的原子半径及主要化合价如下表:
元素代号
X
Y
Z
M
R
Q
原子半径(×10-10m)
1.86
0.99
1.43
1.60
0.75
0.74
主要
化合价
最高正价
+1
+7
+3
+2
+5
—
最低负价
—
-1
—
—
-3
-2
有关X、Y、Z、M、R和Q的下列说法正确的是( )
A. X、Z、R的最高价氧化物的水化物之间可两两相互反应
B. 元素X和Q形成的化合物中不可能含有共价键
C. X、Z、M的单质分别与水反应,Z最剧烈
D. Y的氢化物的水溶液可用于蚀刻玻璃
【答案】A
【解析】试题分析:根据所给半径及化合价可知Q为O元素,R为N元素,Y为Cl元素,X为Na元素、M为Mg元素、Z为Al元素。A.根据上述分析,X、Z、R的最高价氧化物的水化物分别为NaOH、Al(OH)3、HNO3,三者之间可两两相互反应,A项正确;B.根据上述分析,X和Q分别为Na、O,两者形成的化合物Na2O2中含有非极性共价键和离子键,B项错误;C.X、Z、M的单质分别是Na、Al、Mg,它们与水反应,Na(X)最剧烈,C项错误;D.Y的氢化物为HCl,HCl与玻璃不反应,D项错误;答案选A。
5. X、Y均为元素周期表ⅦA族中的两种元素。下列叙述中,能够说明X的原子得电子能力比Y强的是( )
A. 原子的电子层数:X>Y
B. 对应的简单离子的还原性:X>Y
C. 气态氢化物的稳定性:X>Y
D. 氧化物对应水化物的酸性:X>Y
【答案】C
【解析】试题分析:A、X原子的电子层数比Y原子的电子层数多,为同主族元素,则Y的非金属性强,故A不选;B、元素的非金属性越强,对应的简单离子的还原性越弱,对应的简单离子的还原性:X>Y,则Y的非金属性强,故B不选;C、X的气态氢化物比Y的气态氢化物稳定,则X的非金属性强,故C选;D、比较非金属性的强弱,应为最高价氧化物的水化物,故D不选,故选C。
6.W、X、Y、Z均为短周期主族元素,原子序数依次增加,且原子核外L电子层的电子 数分别为0、5、8、8,它们的最外层电子数之和为18。下列说法正确的是( )
A. 单质的沸点:W>X B. 阴离子的还原性:W >Z
C. 氧化物的水化物的酸性:Y
【答案】B
【解析】W、X、Y、Z均为的短周期主族元素,原子序数依次增加,且原子核外L电子层的电子数分别为0、5、8、8,则W是H元素,X是N元素,Y、Z处于第三周期,四元素原子的最外层电子数之和为18,Y、Z最外层电子数之和是18-1-5=12,最外层电子数只能为5、7,又Y原子序数小于Z,则Y是P元素、Z是Cl元素。A.H、N元素单质都是分子晶体,分子晶体熔沸点与相对分子质量成正比,氮气相对分子质量大于氢气,所以单质的沸点:W<X,故A错误; B.元素的非金属性越强,其简单阴离子的还原性越弱,非金属性W<Z,所以阴离子的还原性:W>Z,故B正确;C.元素的非金属性越强,其最高价氧化物的水化物酸性越强,非金属性P<Cl,最高价氧化物的水化物酸性H3PO4<HClO4,但氧化物的水化物的酸性不一定存在此规律,如磷酸酸性大于次氯酸,故C错误;D.X、Y分别是N、P元素,可以形成磷酸铵、磷酸一氢铵、磷酸二氢铵,磷酸铵、磷酸一氢铵、磷酸二氢铵都是铵盐,属于离子化合物,故D错误;故选B。
7.重水(D2O)是重要的核工业原料,下列说法错误的是( )
A. 氘(D)原子核外有1个电子
B. 1H与D互称同位素
C. H2O与D2O互称同素异形体
D. 1H218O与D216O的相对分子质量相同
【答案】C
【解析】氘(D) 原子核外有1个电子,A对;1H与D互称同位素,B对;同素异形体都是单质,不是化合物,C错;1H218O与D216O的相对分子质量都是20,D对。
8.下列事实不能用元素周期律解释的是( )
A. 气态氢化物稳定性:HBr > HI
B. 0.1 mol·L-1溶液的pH:NaOH > LiOH
C. 向Na2SO3溶液中加盐酸,有气泡产生
D. Mg、Al与同浓度盐酸反应,Mg更剧烈
【答案】C
【解析】试题分析:A.同一主族从上到下,气态氢化物的稳定性依次减弱,则稳定性HBr>HI,能用元素周期律解释,A项不选;B.同一主族从上到下,金属性逐渐增强,氢氧化物的碱性逐渐增强,碱性NaOH>LiOH,则同浓度的两种溶液,NaOH溶液的pH较大,能用元素周期律解释,B项不选;C.Na2SO3与盐酸反应生成SO2,能够证明酸性:HCl>H2SO3,不能体现元素周期律,C项选;D.同周期从左到右,金属性逐渐减弱,金属单质的还原性逐渐减弱,因此Mg比Al与等浓度的盐酸反应更剧烈,能用元素周期律解释,D项不选;答案选C。
9. 下列化合物中既能使溴的四氯化碳溶液褪色,又能在光照下与溴发生取代反应的是( )
A. 甲苯 B. 乙醇 C. 丙烯 D. 乙烯
【答案】C
【解析】
【详解】A项,甲苯在光照下可以和溴发生取代反应,但甲苯不能使溴的四氯化碳溶液褪色,A不符合题意;
B项,乙醇可以和溴发生取代反应,但乙醇不能使溴四氯化碳溶液褪色,B不符合题意;
C项,丙烯中的双键可以与溴发生加成反应从而使溴的四氯化碳溶液褪色,甲基光照下能与溴发生取代反应,C符合题意;
D项,乙烯只能使溴的四氯化碳溶液褪色(加成反应),但不能和溴单质发生取代反应,D不符合题意;
故选C。
10.lmol某烃能与1molH2发生加成反应。其加成后的产物为2,2,3-三甲基-3-乙基戊烷,则此烃可能的结构有( )
A. 1种 B. 2种 C. 5种 D. 6 种
【答案】A
【解析】lmol某烃能与1molH2发生加成反应。其加成后的产物是烷烃,故该烃结构中只有一个碳碳双键,加成后的产物为:,双键可以不可能在2、3号碳上,所以只能在45、67号碳之间,但这两种结构相同,故此烃的结构只有1种,故选A。
11.青蒿素是抗疟特效药,属于萜类化合物,如图所示有机物也属于萜类化合物,该有机物一氯取代物有不考虑立体异构
A. 6种 B. 7种 C. 8种 D. 9种
【答案】B
【解析】该分子不对称,分子中有7种氢原子,所以一氯代物有7种,故B正确。
12.①1mol某链烃最多能和2mol HCl发生加成反应,生成1mol氯代烷,②1mol该氯代烷能和8mol Cl2发生取代反应,生成只含碳元素和氯元素的氯代烷。该链烃可能是( )
A. CH3CH=CH2 B. CH2=CHCH=CH2
C. CH3CH=CHCH3 D. CH2=CH2
【答案】B
【解析】1mol某链烃最多能和2molHCl发生加成反应,则分子含有2个C=C键或1个C≡C,1mol该卤代烷能和8molCl2发生取代反应,生成只含碳元素和氯元素的氯代烃,卤代烃分子中含有8个H原子,其中2个H原子为链烃与HCl发生加成反应引入,所以链烃分子中含有6个H原子,选项中只有CH2 ═CHCH═CH2符合,答案选B。
13.有八种物质:①甲烷、②苯、③聚乙烯、④乙烯、⑤2﹣丁炔、⑥环己烷、⑦邻二甲苯、⑧环己烯,既能使酸性高锰酸钾溶液褪色又能与溴水反应使之褪色的是()
A. ②③④⑤⑧ B. ④⑤⑦⑧
C. ④⑤⑧ D. ③④⑤⑦⑧
【答案】C
【解析】
【详解】①甲烷为饱和烃,不能与酸性高锰酸钾溶液和溴水反应,故①错误;
②苯不能与酸性高锰酸钾溶液和溴水反应,故②错误;
③聚乙烯不含不饱和键,不能与酸性高锰酸钾溶液和溴水反应,故③错误;
④乙烯含有碳碳双键,既能使酸性高锰酸钾溶液褪色又能与溴水反应使之褪色,故④正确;
⑤2-丁炔含有不饱和键,既能使酸性高锰酸钾溶液褪色又能与溴水反应使之褪色,故⑤正确;
⑥环己烷不含不饱和键,不能与酸性高锰酸钾溶液和溴水反应,故⑥错误;
⑦邻二甲苯只能与酸性高锰酸钾发生反应,但不能与溴水反应,故⑦错误;
⑧环己烯含有不饱和键,既能使酸性高锰酸钾溶液褪色又能与溴水反应使之褪色,故⑧正确。
答案选C。
14.乙烯被称为“工业血液”,下列有关乙烯的叙述中错误的是( )
A. 乙烯分子是平面型分子
B. 乙烯能发生加成、氧化反应
C. 工业上采用乙醇和浓硫酸共热的方法获得大量的乙烯
D. 乙烯是一种植物生长调节剂,可用以催熟果实
【答案】C
【解析】
【详解】A、乙烯分子中碳原子采用sp2杂化,因此为平面型分子,故A不符合题意;
B、乙烯中含有碳碳双键,为不饱和键,所以能发生加成反应和加聚反应,也能被酸性高锰酸钾氧化,故B不符合题意;
C、工业上乙烯采用石油化工裂解制备,故C符合题意;
D、乙烯是一种植物生长调节剂,植物在生命周期的许多阶段都会产生乙烯,促进植物生长,故D不符合题意;
综上所述,本题应选C。
15.对于烃的命名正确的是( )
A. 4—甲基—4,5—二乙基己烷 B. 3—甲基—2,3—二乙基己烷
C. 4,5— 二甲基—4—乙基庚烷 D. 3,4— 二甲基—4—乙基庚烷
【答案】D
【解析】选取含有碳原子数最多的碳链为主链,该有机物中最长的碳链含有7个C,主链为庚烷,含有7个C的碳链有两条,选取含有支链最多的碳链为主链,编号从距离取代基最近的一端开始,从左边开始,满足取代基编号之和最小,在3、4号C上各有一个甲基,在4号C上有一个乙基,该有机物的命名为:3,4﹣二甲基﹣4﹣乙基庚烷,故选D.
16. 2-甲基丙烷(异丁烷)的二氯取代产物的同分异构体有( )
A. 2种 B. 3种 C. 4种 D. 5种
【答案】B
【解析】试题分析:2-甲基丙烷的结构简式为:,三个甲基等效,因此二氯代物有同一个甲基上2个氢原子被取代,一个甲基和一个“CH”上的氢原子被取代,两个甲基上的两个氢原子被取代,因此有3种,故选项B正确。
17. 下列有关甲苯的实验事实中,能说明侧链对苯环性质有影响的是( )
A. 甲苯与浓硝酸、浓硫酸共热反应生成2,4,6-三硝基甲苯
B. 甲苯能使酸性高锰酸钾溶液退色
C. 甲苯燃烧产生带浓烟的火焰
D. 1 mol甲苯与3 molH2发生加成反应
【答案】A
【解析】试题分析:A.三硝基甲苯挂硝基的位置是2,4,6三个点,这个是侧链对苯环的影响。如果侧链甲基对苯环没有影响的话,那么除了甲基的其他5个位置应该都可以挂上硝基
B、苯可以使高锰酸钾溶液褪色是自身有双键
C、燃烧带浓烟和明亮火焰都是严重不饱和的结果
D、与3mol氢气发生加成反应也是苯本身就有的性质
18.关于乙醇在化学反应中断键位置说法错误的是 ( )
A. 乙醇与浓硫酸在170℃时,在②③位置断裂,以水分子的形式消去,属于消去反应。
B. 乙醇与钠反应,在④位置断裂,对比钠与水反应,乙醇比水更难失去氢离子。
C. 乙醇与浓硫酸在140℃时,在③或④位置断裂,该反应属于取代反应。
D. 乙醇在铜催化下与氧气反应,在②④位置断裂,所以只有与羟基直接相连的碳原子上有氢原子才能发生催化氧化。
【答案】A
【解析】
【详解】A. 乙醇和浓硫酸共热到170℃时发生消去反应,断裂碳氧键、与羟基所连的碳的相邻的碳上的碳氢键,即①③断裂,A错误;
B. 乙醇与与金属钠反应生成乙醇钠和氢气,断开的羟基上的氢氧键,即④断裂,对比钠与水反应,乙醇比水更难失去氢离子, 故B正确;
C. 乙醇与浓硫酸在140℃时,在③或④位置断裂,该反应属于取代反应,故C正确;
D. 乙醇在铜催化下与O2反应生成乙醛和水,断开的是羟基上的氢氧键和与羟基所连的碳的氢,即②④断裂,故D正确。
故选A。
19. 某有机物的结构是:关于它的性质的描述正确的是( )
①能发生加成反应; ②能溶解于NaOH溶液中; ③能水解生成两种有机物;
④不能使溴水褪色; ⑤能发生酯化反应; ⑥有酸性
A. ①②③ B. ②③⑤ C. 仅⑥ D. 全部正确
【答案】D
【解析】试题分析:①含有苯环,能发生加成反应,故①正确;②含有酯基,能在碱性条件下水解,含有羧基,能与NaOH反应,则能溶解于NaOH溶液中,故②正确;③水解生成乙酸和邻羟基苯甲酸,能水解生成两种有机物,故③正确;④分子中不含碳碳双键和酚羟基,则不能使溴水褪色,故④正确;⑤含有羧基,能发生酯化反应,故⑤正确;⑥含有羧基,有酸性,故⑥正确;故选D。
20.乌头酸的结构简式如图所示,下列关于乌头酸的说法错误的是( )
A. 分子式为C6H6O6
B. 乌头酸能发生水解反应和加成反应
C. 乌头酸能使酸性高锰酸钾溶液褪色
D. 含1 mol乌头酸的溶液最多可消耗 3 mol NaOH
【答案】B
【解析】
【详解】A.根据结构简式可知其化学式为C6H6O6,A正确;
B.乌头酸含有羧基和碳碳双键,能发生加成反应,但不能发生水解反应,B错误;
C.乌头酸含有碳碳双键,能使酸性高锰酸钾溶液褪色,C正确;
D.含有3个羧基,含1mol乌头酸的溶液最多可消耗3molNaOH,D正确;
答案选B。
21.分子式为C3H7OCl能与金属钠反应放出气体的有机物有几种( )
A. 3 B. 5 C. 6 D. 8
【答案】B
【解析】
【详解】能与金属钠反应,根据分子式,说明含有羟基,因此结构可能是(氯原子可以在①②③位置上)有三种、(氯原子在④⑤位置上)有两种,共有5种,故答案选B。
22.下列关于化石燃料的说法错误的是( )
A. 石油中含有C5~C11的烷烃,可以通过石油的分馏得到汽油
B. 含C18以上烷烃的重油经过催化裂化可以得到汽油
C. 煤是由有机化合物和无机物组成的复杂的混合物
D. 煤中含有苯和甲苯,可以用分馏的方法把它们从煤中分离出来
【答案】D
【解析】
【详解】A、石油是由烷烃、环烷烃、芳香烃组成的混合物。石油主要由液态烃构成,也溶有少量气态烃和固态烃。石油中肯定含有C5~C11的烷烃,因此通过石油炼厂的分馏就可以得到汽油、煤油等分馏产品,A正确;
B、使长链烃分子断裂为C5~C11烷烃的过程采用催化裂化的方法,B正确;
C、煤是由有机物和无机物组成的复杂的混合物,C正确;
D、煤经过干馏发生复杂的物理、化学变化后得到煤焦油等物质,而煤焦油是含有多种芳香族化合物的复杂混合物,然后再通过蒸馏可以得到主要含有苯、甲苯、二甲苯和其他苯的同系物等,但煤中并不含有苯和甲苯,D错误。
答案选D。
二.主观题(共56分)
23.(1)典型物质的电子式
NH4Cl:__________Na2O2:________CO2:___________-OH:__________
(2)某短周期元素含氧酸的化学式为HXO3,其气态氢化物的化学式为HX,则X元素在周期表中的位置为_______。
(3)石油的综合利用方法有四种,其中____的目的是提高轻质油的产量,_____主要是得到甲烷、乙烯、丙烯等化工原料,_______是从石油中获得苯、甲苯等化工原料。
(4)填写有机除杂试剂
C2H6(C2H4) __________
乙酸乙酯(乙酸或乙醇)_____
乙醇(水)____________
苯(溴)________________
(5)无机方程式书写
①海带提碘的氧化环节,使用稀硫酸酸化的双氧水氧化I-的离子方程式为_______
②海水提溴吸收塔(SO2的水溶液)中的反应离子方程式为__________
③以金红石(主要成分TiO2)为原料生产金属钛的步骤主要有:
a.高温下,向金红石与焦炭的混合物中通入Cl2,得到TiCl4和一种可燃性气体__________
b.在稀有气体(如氩)氛围和加热条件下,用镁与TiCl4反应可得到钛_____
(6)有机方程式书写
①乙醇去氢催化氧化生成乙醛的化学方程式:_______
②对苯二甲酸与乙二醇在一定条件下发生缩聚反应生成涤纶的化学方程式:___
③苯的硝化反应____________
【答案】(1). (2). (3). (4). (5). 第三周期ⅦA族 (6). 裂化 (7). 裂解 (8). 催化重整 (9). 溴水 (10). 饱和Na2CO3溶液 (11). 生石灰 (12). NaOH溶液 (13). 2I-+2H++H2O2=I2+2H2O (14). Br2+SO2+2H2O=4H++SO42-+2Br- (15). TiO2+2C+2Cl2TiCl4+2CO (16). TiCl4+2MgTi+2MgCl2 (17). 2CH3CH2OH+O22CH3CHO+2H2O (18). (19).
【解析】
【详解】(1)NH4Cl中含有离子键和共价键,电子式为;Na2O2中含有离子键和共价键,电子式为;CO2中含有共价键,电子式为;-OH的电子式为;
(2)某短周期元素含氧酸的化学式为HXO3,其气态氢化物的化学式为HX,这说明X的最低价是-1价,因此X的最高价是+7价,由于F没有含氧酸,所以X元素只能是氯元素,氯元素在周期表中的位置为第三周期ⅦA族。
(3)石油的综合利用方法有四种,其中裂化的目的是提高轻质油的产量,裂解主要是得到甲烷、乙烯、丙烯等化工原料,催化重整是从石油中获得苯、甲苯等化工原料。
(4)乙烯能与溴水发生加成反应,乙烷不能,因此除去C2H6中的C2H4的选择的试剂是溴水;饱和碳酸钠溶液能与乙酸反应,能溶解乙醇,降低乙酸乙酯的溶解度,所以除去乙酸乙酯中的乙酸或乙醇选择的试剂是饱和Na2CO3溶液;乙醇和水互溶,因此除去乙醇中的水选择生石灰,然后蒸馏即可;溴能与氢氧化钠溶液反应,苯不能,因此除去苯中的溴可以选择NaOH溶液;
(5)①海带提碘的氧化环节,使用稀硫酸酸化的双氧水氧化I-的离子方程式为2I-+2H++H2O2=I2+2H2O;
②海水提溴吸收塔(SO2的水溶液)中二氧化硫还原单质溴,反应离子方程式为Br2+SO2+2H2O=4H++SO42-+2Br-;
③以金红石(主要成分TiO2)为原料生产金属钛的步骤主要有:
a.高温下,向金红石与焦炭的混合物中通入Cl2,得到TiCl4和一种可燃性气体,根据原子守恒可知可燃性气体是CO,反应的方程式为TiO2+2C+2Cl2TiCl4+2CO;
b.在稀有气体(如氩)氛围和加热条件下,用镁与TiCl4反应可得到钛,同时还有氯化镁生成,方程式为TiCl4+2MgTi+2MgCl2;
(6)①乙醇去氢催化氧化生成乙醛的化学方程式为2CH3CH2OH+O22CH3CHO+2H2O;
②对苯二甲酸与乙二醇在一定条件下发生缩聚反应生成涤纶的化学方程式为;
③苯的硝化反应方程式为。
24. X、Y、Z、W为短周期的四种元素,其最高正价依次为+1、+3、+5、+7,核电荷数按照Z、X、Y、W的顺序增大。已知Z的原子次外层的电子数为2,W、X原子次外层电子数为8。
(1)请写出元素Y的原子结构示意图 ;其中元素W在周期表中的位置 。
(2)用电子式表示X在空气中生成的氧化物的形成过程: 。
(3)X、Y、Z、W的原子半径由大到小的顺序为: 。(用元素符号表示)
(4)请写出W的单质与X的最高价氧化物对应水化物反应的离子方程式: 。
(5)写出Z与氢元素形成的10电子微粒化学式 (任写两种)。
(6)元素X与元素Y相比,金属性较强的是 (用元素符号表示),请举一例实验事实证明这一结论 。
【答案】(10分)(1)(1分) 第三周期第ⅦA族(1分)
(2)(1分)
(3)Na>Al>Cl>N (1分) (4)Cl2+ 2OH-= Cl-+ ClO-+H2O (2分)
(5)NH3、NH4+、NH2-(2分)
(6)Na (1分) Na与水反应要比Al剧烈(1分)(其它合理答案也可)
【解析】试题分析:Z的原子次外层的电子数为2,最高价是+5价,所以Z是氮元素。核电荷数按照Z、X、Y、W的顺序增大,且W、X原子次外层电子数为8,所以根据其最高价可知,W是氯元素,X是Na,则Y是Al。
(1)Al的原子序数是13,所以原子结构示意图为。氯元素的原子序数是17,所以位于第三周期第ⅦA族。
(2)钠在空气中生成氧化钠,含有离子键的离子化合物,所以其形成过程是
。
(3)同周期自左向右原子半径逐渐减小,同主族自上而下原子半径逐渐增大,所以X、Y、Z、W的原子半径由大到小的顺序为Na>Al>Cl>N。
(4)氯气和氢氧化钠溶液反应的离子方程式是Cl2+ 2OH-= Cl-+ ClO-+H2O。
(5)氮元素和氢元素形成的10电子微粒有NH3、NH4+、NH2-等。
(6)由于钠极易和水生成氢气和氢氧化钠,而A和水是不反应的,所以钠的金属性强于铝的金属性。
25.下面为甲、乙、丙三位同学制取乙酸乙酯的实验过程。
【实验目的】制取乙酸乙酯。
【实验原理】甲、乙、丙三位同学均采取乙醇、乙酸与浓硫酸混合共热的方法制取乙酸乙酯。
1.【装置设计】甲、乙、丙三位同学分别设计了下列三套实验装置:
请从甲、乙两位同学设计的装置中选择一种作为实验室制取乙酸乙酯的装置,不应选择的装置是____(填“甲”或“乙”)。丙同学装置中的球形干燥管,除起冷凝作用外,另一重要作用是______。
2.【实验步骤】
(1)按选择的装置组装仪器,在试管中先加入amLCH3CH218OH(密度为ρg/cm-3)和过量的冰醋酸(CH3COOH),并边振荡边缓缓加入2mL浓H2SO4;
(2)将试管固定在铁架台上;
(3)在试管②中加入适量的饱和Na2CO3溶液;
(4)用酒精灯对试管①加热;
(5)当观察到试管②中有明显现象时认为反应基本完成。
【问题讨论】
a.按步骤(1)装好实验装置,加入药品前还应______。
b.在(5)中,当观察到试管②中有______现象时认为反应基本完成。
c.分离试管②中的混合物可以得到产品及回收未反应的乙酸和乙醇,实验操作流程如下:
在上述实验操作流程中,所涉及的①②③三次分离操作分别是:______。
d.已知在酸与醇的酯化反应中,反应的原理是酸失去羟基,醇失去氢原子结合成水。请写出试管①中生成乙酸乙酯反应的化学方程式(注明反应条件)_____________。
最后得到纯净的乙酸乙酯bg,求本实验中乙酸乙酯的产率:______(用a、b、ρ表示)。
【答案】(1). 甲 (2). 防倒吸 (3). 检查装置的气密性 (4). 油状液体不再增多时(大量油状液体生成时也可) (5). 分液、蒸馏、蒸馏 (6). CH3CH218OH+CH3COOHCH3CO18OCH2CH3+H2O (7). 24b/45aρ或0.53b/aρ
【解析】
【分析】1.乙酸和乙醇易溶于水,不能插入液面以下是为了防止倒吸,据此判断;
2.a.装好实验装置,加入样品前还应检查装置的气密性;
b.根据乙酸乙酯物理性质分析判断;
c. ②中的混合物中加入饱和碳酸钠溶液,乙醇溶解在里面,乙酸与碳酸钠溶液反应生成乙酸钠、二氧化碳和水,乙酸乙酯不溶,所以先分液得到乙酸乙酯和溶液A,再对溶液A进行蒸馏得到乙醇和溶液B,B和硫酸反应生成乙酸,再蒸馏得到乙酸;
d.酯化反应的原理是酸脱羟基醇脱氢原子;根据方程式计算产率。
【详解】1.乙酸和乙醇易溶于水,不能插入液面以下是为了防止倒吸,所以选乙装置,不选甲装置;球形干燥管导气的同时也起到防倒吸作用,故答案为:甲;防倒吸。
2. a.该实验中乙醇、乙酸易挥发,装置不能漏气,则步骤(1)装好实验装置,加入样品前还应检查装置的气密性,故答案为:检查装置的气密性。
b. 由于乙酸乙酯是油状不溶于水水密度比水小的液体,在(5)中,当观察到试管②中有油状液体不再增多时(大量油状液体生成时也可)现象时认为反应基本完成,故答案为:油状液体不再增多时(大量油状液体生成时也可)。
c. ②中混合物中加入饱和碳酸钠溶液,乙醇溶解在里面,乙酸与碳酸钠溶液反应生成乙酸钠、二氧化碳和水,乙酸乙酯不溶,所以先分液得到乙酸乙酯和溶液A,再对溶液A进行蒸馏得到乙醇和溶液B,B和硫酸反应生成乙酸,再蒸馏得到乙酸,故答案为:分液、蒸馏、蒸馏。
d.酯化反应的原理是酸脱羟基醇脱氢原子,乙酸和乙醇反应的方程式为CH3CH218OH+CH3COOHCH3CO18OCH2CH3+H2O;乙醇的质量为amL×ρg/cm-3=aρg,根据方程式可知
CH3CH218OH+CH3COOHCH3CO18OCH2CH3+H2O,
48 90
aρg m=(45aρ/24)g
乙酸乙酯的产率:bg/(45aρ/24)g=24b/45aρ。
故答案为:CH3CH218OH+CH3COOHCH3CO18OCH2CH3+H2O ;24b/45aρ或0.53b/aρ。
一.选择题(每小题2分,只有一个选项符合题意,共44分)
1.碘元素的一种核素可用于治疗肿瘤。下列有关碘元素的说法正确的是( )
A. 核外有72个电子 B. 与互为同素异形体
C. 能使淀粉溶液变蓝 D. 最外层电子数为7
【答案】D
【解析】
【详解】A. 质子数等于核外电子数,核外有53个电子,A错误;
B. 与的质子数相同中子数不同,二者互为同位素,B错误;
C. 单质碘能使淀粉溶液变蓝,不能使淀粉溶液变蓝,C错误;
D. 碘元素位于第ⅦA族,最外层电子数为7,D正确;
答案选D。
2. 元素周期律揭示了元素间的递变规律,下列递变规律正确的是( )
A. ⅣA族元素氢化物沸点:SiH4>CH4,所以ⅤA族元素氢化物沸点:PH3>NH3
B. 第二周期元素氢化物稳定性:HF>H2O,所以第三周期元素氢化物稳定性:HCl>H2S
C. ⅦA族元素的非金属性:F>Cl,所以ⅦA族元素氢化物的酸性:HF<HCl
D. 镁比铝活泼,工业上用电解熔融氧化铝制铝,所以工业上也用电解熔融氧化镁制镁
【答案】B
【解析】试题分析:A、SiH4、CH4分子之间只存在范德华力,相对分子质量越大,范德华力越大,熔点越高,故熔点SiH4>CH4,而氨气分子之间存在氢键,沸点高于PH3,A错误;B、同周期自左而右非金属性增强,氢化物稳定性增强,故第二周期元素氢化物稳定性的顺序是:HF>H2O,所以第三周期元素氢化物稳定性的顺序也是:HCl>H2S,B正确;C、ⅦA族元素的非金属性是:F>Cl,但酸性HF<HCl,C错误;D、工业上用电解熔融氧化铝制备铝,由于氧化镁熔点很高,工业上通常电解熔融的氯化镁制备镁,D错误。答案选B。
3.四种短周期元素在周期表中的相对位置如下表所示,其中Z元素原子核外电子总数是其最外层电子数的3倍。下列说法正确的是( )
X
Y
Z
W
A. 元素W位于第三周期第ⅤA族
B. 元素Y的氢化物水溶液呈酸性
C. 元素X、Z的各种氯化物分子中,各原子均满足8电子稳定结构
D. 元素X与氢元素形成的原子个数比为1∶1的化合物有多种
【答案】D
【解析】
【分析】根据四种短周期元素在周期表中的相对位置可知X与Y位于第二周期,Z和W位于第三周期,其中Z元素原子核外电子总数是其最外层电子数的3倍,因此Z是P,则X是C,Y是N,W是S,据此解答。
【详解】A. S元素位于第三周期第ⅥA族,A错误;
B. N元素的氢化物水溶液是氨水,溶液呈碱性,B错误;
C. PCl5分子中,P原子不满足8电子稳定结构,C错误;
D. 碳元素与氢元素形成的原子个数比为1∶1的化合物有多种,例如乙炔、苯等,D正确;
答案选D。
4.几种短周期元素的原子半径及主要化合价如下表:
元素代号
X
Y
Z
M
R
Q
原子半径(×10-10m)
1.86
0.99
1.43
1.60
0.75
0.74
主要
化合价
最高正价
+1
+7
+3
+2
+5
—
最低负价
—
-1
—
—
-3
-2
有关X、Y、Z、M、R和Q的下列说法正确的是( )
A. X、Z、R的最高价氧化物的水化物之间可两两相互反应
B. 元素X和Q形成的化合物中不可能含有共价键
C. X、Z、M的单质分别与水反应,Z最剧烈
D. Y的氢化物的水溶液可用于蚀刻玻璃
【答案】A
【解析】试题分析:根据所给半径及化合价可知Q为O元素,R为N元素,Y为Cl元素,X为Na元素、M为Mg元素、Z为Al元素。A.根据上述分析,X、Z、R的最高价氧化物的水化物分别为NaOH、Al(OH)3、HNO3,三者之间可两两相互反应,A项正确;B.根据上述分析,X和Q分别为Na、O,两者形成的化合物Na2O2中含有非极性共价键和离子键,B项错误;C.X、Z、M的单质分别是Na、Al、Mg,它们与水反应,Na(X)最剧烈,C项错误;D.Y的氢化物为HCl,HCl与玻璃不反应,D项错误;答案选A。
5. X、Y均为元素周期表ⅦA族中的两种元素。下列叙述中,能够说明X的原子得电子能力比Y强的是( )
A. 原子的电子层数:X>Y
B. 对应的简单离子的还原性:X>Y
C. 气态氢化物的稳定性:X>Y
D. 氧化物对应水化物的酸性:X>Y
【答案】C
【解析】试题分析:A、X原子的电子层数比Y原子的电子层数多,为同主族元素,则Y的非金属性强,故A不选;B、元素的非金属性越强,对应的简单离子的还原性越弱,对应的简单离子的还原性:X>Y,则Y的非金属性强,故B不选;C、X的气态氢化物比Y的气态氢化物稳定,则X的非金属性强,故C选;D、比较非金属性的强弱,应为最高价氧化物的水化物,故D不选,故选C。
6.W、X、Y、Z均为短周期主族元素,原子序数依次增加,且原子核外L电子层的电子 数分别为0、5、8、8,它们的最外层电子数之和为18。下列说法正确的是( )
A. 单质的沸点:W>X B. 阴离子的还原性:W >Z
C. 氧化物的水化物的酸性:Y
【解析】W、X、Y、Z均为的短周期主族元素,原子序数依次增加,且原子核外L电子层的电子数分别为0、5、8、8,则W是H元素,X是N元素,Y、Z处于第三周期,四元素原子的最外层电子数之和为18,Y、Z最外层电子数之和是18-1-5=12,最外层电子数只能为5、7,又Y原子序数小于Z,则Y是P元素、Z是Cl元素。A.H、N元素单质都是分子晶体,分子晶体熔沸点与相对分子质量成正比,氮气相对分子质量大于氢气,所以单质的沸点:W<X,故A错误; B.元素的非金属性越强,其简单阴离子的还原性越弱,非金属性W<Z,所以阴离子的还原性:W>Z,故B正确;C.元素的非金属性越强,其最高价氧化物的水化物酸性越强,非金属性P<Cl,最高价氧化物的水化物酸性H3PO4<HClO4,但氧化物的水化物的酸性不一定存在此规律,如磷酸酸性大于次氯酸,故C错误;D.X、Y分别是N、P元素,可以形成磷酸铵、磷酸一氢铵、磷酸二氢铵,磷酸铵、磷酸一氢铵、磷酸二氢铵都是铵盐,属于离子化合物,故D错误;故选B。
7.重水(D2O)是重要的核工业原料,下列说法错误的是( )
A. 氘(D)原子核外有1个电子
B. 1H与D互称同位素
C. H2O与D2O互称同素异形体
D. 1H218O与D216O的相对分子质量相同
【答案】C
【解析】氘(D) 原子核外有1个电子,A对;1H与D互称同位素,B对;同素异形体都是单质,不是化合物,C错;1H218O与D216O的相对分子质量都是20,D对。
8.下列事实不能用元素周期律解释的是( )
A. 气态氢化物稳定性:HBr > HI
B. 0.1 mol·L-1溶液的pH:NaOH > LiOH
C. 向Na2SO3溶液中加盐酸,有气泡产生
D. Mg、Al与同浓度盐酸反应,Mg更剧烈
【答案】C
【解析】试题分析:A.同一主族从上到下,气态氢化物的稳定性依次减弱,则稳定性HBr>HI,能用元素周期律解释,A项不选;B.同一主族从上到下,金属性逐渐增强,氢氧化物的碱性逐渐增强,碱性NaOH>LiOH,则同浓度的两种溶液,NaOH溶液的pH较大,能用元素周期律解释,B项不选;C.Na2SO3与盐酸反应生成SO2,能够证明酸性:HCl>H2SO3,不能体现元素周期律,C项选;D.同周期从左到右,金属性逐渐减弱,金属单质的还原性逐渐减弱,因此Mg比Al与等浓度的盐酸反应更剧烈,能用元素周期律解释,D项不选;答案选C。
9. 下列化合物中既能使溴的四氯化碳溶液褪色,又能在光照下与溴发生取代反应的是( )
A. 甲苯 B. 乙醇 C. 丙烯 D. 乙烯
【答案】C
【解析】
【详解】A项,甲苯在光照下可以和溴发生取代反应,但甲苯不能使溴的四氯化碳溶液褪色,A不符合题意;
B项,乙醇可以和溴发生取代反应,但乙醇不能使溴四氯化碳溶液褪色,B不符合题意;
C项,丙烯中的双键可以与溴发生加成反应从而使溴的四氯化碳溶液褪色,甲基光照下能与溴发生取代反应,C符合题意;
D项,乙烯只能使溴的四氯化碳溶液褪色(加成反应),但不能和溴单质发生取代反应,D不符合题意;
故选C。
10.lmol某烃能与1molH2发生加成反应。其加成后的产物为2,2,3-三甲基-3-乙基戊烷,则此烃可能的结构有( )
A. 1种 B. 2种 C. 5种 D. 6 种
【答案】A
【解析】lmol某烃能与1molH2发生加成反应。其加成后的产物是烷烃,故该烃结构中只有一个碳碳双键,加成后的产物为:,双键可以不可能在2、3号碳上,所以只能在45、67号碳之间,但这两种结构相同,故此烃的结构只有1种,故选A。
11.青蒿素是抗疟特效药,属于萜类化合物,如图所示有机物也属于萜类化合物,该有机物一氯取代物有不考虑立体异构
A. 6种 B. 7种 C. 8种 D. 9种
【答案】B
【解析】该分子不对称,分子中有7种氢原子,所以一氯代物有7种,故B正确。
12.①1mol某链烃最多能和2mol HCl发生加成反应,生成1mol氯代烷,②1mol该氯代烷能和8mol Cl2发生取代反应,生成只含碳元素和氯元素的氯代烷。该链烃可能是( )
A. CH3CH=CH2 B. CH2=CHCH=CH2
C. CH3CH=CHCH3 D. CH2=CH2
【答案】B
【解析】1mol某链烃最多能和2molHCl发生加成反应,则分子含有2个C=C键或1个C≡C,1mol该卤代烷能和8molCl2发生取代反应,生成只含碳元素和氯元素的氯代烃,卤代烃分子中含有8个H原子,其中2个H原子为链烃与HCl发生加成反应引入,所以链烃分子中含有6个H原子,选项中只有CH2 ═CHCH═CH2符合,答案选B。
13.有八种物质:①甲烷、②苯、③聚乙烯、④乙烯、⑤2﹣丁炔、⑥环己烷、⑦邻二甲苯、⑧环己烯,既能使酸性高锰酸钾溶液褪色又能与溴水反应使之褪色的是()
A. ②③④⑤⑧ B. ④⑤⑦⑧
C. ④⑤⑧ D. ③④⑤⑦⑧
【答案】C
【解析】
【详解】①甲烷为饱和烃,不能与酸性高锰酸钾溶液和溴水反应,故①错误;
②苯不能与酸性高锰酸钾溶液和溴水反应,故②错误;
③聚乙烯不含不饱和键,不能与酸性高锰酸钾溶液和溴水反应,故③错误;
④乙烯含有碳碳双键,既能使酸性高锰酸钾溶液褪色又能与溴水反应使之褪色,故④正确;
⑤2-丁炔含有不饱和键,既能使酸性高锰酸钾溶液褪色又能与溴水反应使之褪色,故⑤正确;
⑥环己烷不含不饱和键,不能与酸性高锰酸钾溶液和溴水反应,故⑥错误;
⑦邻二甲苯只能与酸性高锰酸钾发生反应,但不能与溴水反应,故⑦错误;
⑧环己烯含有不饱和键,既能使酸性高锰酸钾溶液褪色又能与溴水反应使之褪色,故⑧正确。
答案选C。
14.乙烯被称为“工业血液”,下列有关乙烯的叙述中错误的是( )
A. 乙烯分子是平面型分子
B. 乙烯能发生加成、氧化反应
C. 工业上采用乙醇和浓硫酸共热的方法获得大量的乙烯
D. 乙烯是一种植物生长调节剂,可用以催熟果实
【答案】C
【解析】
【详解】A、乙烯分子中碳原子采用sp2杂化,因此为平面型分子,故A不符合题意;
B、乙烯中含有碳碳双键,为不饱和键,所以能发生加成反应和加聚反应,也能被酸性高锰酸钾氧化,故B不符合题意;
C、工业上乙烯采用石油化工裂解制备,故C符合题意;
D、乙烯是一种植物生长调节剂,植物在生命周期的许多阶段都会产生乙烯,促进植物生长,故D不符合题意;
综上所述,本题应选C。
15.对于烃的命名正确的是( )
A. 4—甲基—4,5—二乙基己烷 B. 3—甲基—2,3—二乙基己烷
C. 4,5— 二甲基—4—乙基庚烷 D. 3,4— 二甲基—4—乙基庚烷
【答案】D
【解析】选取含有碳原子数最多的碳链为主链,该有机物中最长的碳链含有7个C,主链为庚烷,含有7个C的碳链有两条,选取含有支链最多的碳链为主链,编号从距离取代基最近的一端开始,从左边开始,满足取代基编号之和最小,在3、4号C上各有一个甲基,在4号C上有一个乙基,该有机物的命名为:3,4﹣二甲基﹣4﹣乙基庚烷,故选D.
16. 2-甲基丙烷(异丁烷)的二氯取代产物的同分异构体有( )
A. 2种 B. 3种 C. 4种 D. 5种
【答案】B
【解析】试题分析:2-甲基丙烷的结构简式为:,三个甲基等效,因此二氯代物有同一个甲基上2个氢原子被取代,一个甲基和一个“CH”上的氢原子被取代,两个甲基上的两个氢原子被取代,因此有3种,故选项B正确。
17. 下列有关甲苯的实验事实中,能说明侧链对苯环性质有影响的是( )
A. 甲苯与浓硝酸、浓硫酸共热反应生成2,4,6-三硝基甲苯
B. 甲苯能使酸性高锰酸钾溶液退色
C. 甲苯燃烧产生带浓烟的火焰
D. 1 mol甲苯与3 molH2发生加成反应
【答案】A
【解析】试题分析:A.三硝基甲苯挂硝基的位置是2,4,6三个点,这个是侧链对苯环的影响。如果侧链甲基对苯环没有影响的话,那么除了甲基的其他5个位置应该都可以挂上硝基
B、苯可以使高锰酸钾溶液褪色是自身有双键
C、燃烧带浓烟和明亮火焰都是严重不饱和的结果
D、与3mol氢气发生加成反应也是苯本身就有的性质
18.关于乙醇在化学反应中断键位置说法错误的是 ( )
A. 乙醇与浓硫酸在170℃时,在②③位置断裂,以水分子的形式消去,属于消去反应。
B. 乙醇与钠反应,在④位置断裂,对比钠与水反应,乙醇比水更难失去氢离子。
C. 乙醇与浓硫酸在140℃时,在③或④位置断裂,该反应属于取代反应。
D. 乙醇在铜催化下与氧气反应,在②④位置断裂,所以只有与羟基直接相连的碳原子上有氢原子才能发生催化氧化。
【答案】A
【解析】
【详解】A. 乙醇和浓硫酸共热到170℃时发生消去反应,断裂碳氧键、与羟基所连的碳的相邻的碳上的碳氢键,即①③断裂,A错误;
B. 乙醇与与金属钠反应生成乙醇钠和氢气,断开的羟基上的氢氧键,即④断裂,对比钠与水反应,乙醇比水更难失去氢离子, 故B正确;
C. 乙醇与浓硫酸在140℃时,在③或④位置断裂,该反应属于取代反应,故C正确;
D. 乙醇在铜催化下与O2反应生成乙醛和水,断开的是羟基上的氢氧键和与羟基所连的碳的氢,即②④断裂,故D正确。
故选A。
19. 某有机物的结构是:关于它的性质的描述正确的是( )
①能发生加成反应; ②能溶解于NaOH溶液中; ③能水解生成两种有机物;
④不能使溴水褪色; ⑤能发生酯化反应; ⑥有酸性
A. ①②③ B. ②③⑤ C. 仅⑥ D. 全部正确
【答案】D
【解析】试题分析:①含有苯环,能发生加成反应,故①正确;②含有酯基,能在碱性条件下水解,含有羧基,能与NaOH反应,则能溶解于NaOH溶液中,故②正确;③水解生成乙酸和邻羟基苯甲酸,能水解生成两种有机物,故③正确;④分子中不含碳碳双键和酚羟基,则不能使溴水褪色,故④正确;⑤含有羧基,能发生酯化反应,故⑤正确;⑥含有羧基,有酸性,故⑥正确;故选D。
20.乌头酸的结构简式如图所示,下列关于乌头酸的说法错误的是( )
A. 分子式为C6H6O6
B. 乌头酸能发生水解反应和加成反应
C. 乌头酸能使酸性高锰酸钾溶液褪色
D. 含1 mol乌头酸的溶液最多可消耗 3 mol NaOH
【答案】B
【解析】
【详解】A.根据结构简式可知其化学式为C6H6O6,A正确;
B.乌头酸含有羧基和碳碳双键,能发生加成反应,但不能发生水解反应,B错误;
C.乌头酸含有碳碳双键,能使酸性高锰酸钾溶液褪色,C正确;
D.含有3个羧基,含1mol乌头酸的溶液最多可消耗3molNaOH,D正确;
答案选B。
21.分子式为C3H7OCl能与金属钠反应放出气体的有机物有几种( )
A. 3 B. 5 C. 6 D. 8
【答案】B
【解析】
【详解】能与金属钠反应,根据分子式,说明含有羟基,因此结构可能是(氯原子可以在①②③位置上)有三种、(氯原子在④⑤位置上)有两种,共有5种,故答案选B。
22.下列关于化石燃料的说法错误的是( )
A. 石油中含有C5~C11的烷烃,可以通过石油的分馏得到汽油
B. 含C18以上烷烃的重油经过催化裂化可以得到汽油
C. 煤是由有机化合物和无机物组成的复杂的混合物
D. 煤中含有苯和甲苯,可以用分馏的方法把它们从煤中分离出来
【答案】D
【解析】
【详解】A、石油是由烷烃、环烷烃、芳香烃组成的混合物。石油主要由液态烃构成,也溶有少量气态烃和固态烃。石油中肯定含有C5~C11的烷烃,因此通过石油炼厂的分馏就可以得到汽油、煤油等分馏产品,A正确;
B、使长链烃分子断裂为C5~C11烷烃的过程采用催化裂化的方法,B正确;
C、煤是由有机物和无机物组成的复杂的混合物,C正确;
D、煤经过干馏发生复杂的物理、化学变化后得到煤焦油等物质,而煤焦油是含有多种芳香族化合物的复杂混合物,然后再通过蒸馏可以得到主要含有苯、甲苯、二甲苯和其他苯的同系物等,但煤中并不含有苯和甲苯,D错误。
答案选D。
二.主观题(共56分)
23.(1)典型物质的电子式
NH4Cl:__________Na2O2:________CO2:___________-OH:__________
(2)某短周期元素含氧酸的化学式为HXO3,其气态氢化物的化学式为HX,则X元素在周期表中的位置为_______。
(3)石油的综合利用方法有四种,其中____的目的是提高轻质油的产量,_____主要是得到甲烷、乙烯、丙烯等化工原料,_______是从石油中获得苯、甲苯等化工原料。
(4)填写有机除杂试剂
C2H6(C2H4) __________
乙酸乙酯(乙酸或乙醇)_____
乙醇(水)____________
苯(溴)________________
(5)无机方程式书写
①海带提碘的氧化环节,使用稀硫酸酸化的双氧水氧化I-的离子方程式为_______
②海水提溴吸收塔(SO2的水溶液)中的反应离子方程式为__________
③以金红石(主要成分TiO2)为原料生产金属钛的步骤主要有:
a.高温下,向金红石与焦炭的混合物中通入Cl2,得到TiCl4和一种可燃性气体__________
b.在稀有气体(如氩)氛围和加热条件下,用镁与TiCl4反应可得到钛_____
(6)有机方程式书写
①乙醇去氢催化氧化生成乙醛的化学方程式:_______
②对苯二甲酸与乙二醇在一定条件下发生缩聚反应生成涤纶的化学方程式:___
③苯的硝化反应____________
【答案】(1). (2). (3). (4). (5). 第三周期ⅦA族 (6). 裂化 (7). 裂解 (8). 催化重整 (9). 溴水 (10). 饱和Na2CO3溶液 (11). 生石灰 (12). NaOH溶液 (13). 2I-+2H++H2O2=I2+2H2O (14). Br2+SO2+2H2O=4H++SO42-+2Br- (15). TiO2+2C+2Cl2TiCl4+2CO (16). TiCl4+2MgTi+2MgCl2 (17). 2CH3CH2OH+O22CH3CHO+2H2O (18). (19).
【解析】
【详解】(1)NH4Cl中含有离子键和共价键,电子式为;Na2O2中含有离子键和共价键,电子式为;CO2中含有共价键,电子式为;-OH的电子式为;
(2)某短周期元素含氧酸的化学式为HXO3,其气态氢化物的化学式为HX,这说明X的最低价是-1价,因此X的最高价是+7价,由于F没有含氧酸,所以X元素只能是氯元素,氯元素在周期表中的位置为第三周期ⅦA族。
(3)石油的综合利用方法有四种,其中裂化的目的是提高轻质油的产量,裂解主要是得到甲烷、乙烯、丙烯等化工原料,催化重整是从石油中获得苯、甲苯等化工原料。
(4)乙烯能与溴水发生加成反应,乙烷不能,因此除去C2H6中的C2H4的选择的试剂是溴水;饱和碳酸钠溶液能与乙酸反应,能溶解乙醇,降低乙酸乙酯的溶解度,所以除去乙酸乙酯中的乙酸或乙醇选择的试剂是饱和Na2CO3溶液;乙醇和水互溶,因此除去乙醇中的水选择生石灰,然后蒸馏即可;溴能与氢氧化钠溶液反应,苯不能,因此除去苯中的溴可以选择NaOH溶液;
(5)①海带提碘的氧化环节,使用稀硫酸酸化的双氧水氧化I-的离子方程式为2I-+2H++H2O2=I2+2H2O;
②海水提溴吸收塔(SO2的水溶液)中二氧化硫还原单质溴,反应离子方程式为Br2+SO2+2H2O=4H++SO42-+2Br-;
③以金红石(主要成分TiO2)为原料生产金属钛的步骤主要有:
a.高温下,向金红石与焦炭的混合物中通入Cl2,得到TiCl4和一种可燃性气体,根据原子守恒可知可燃性气体是CO,反应的方程式为TiO2+2C+2Cl2TiCl4+2CO;
b.在稀有气体(如氩)氛围和加热条件下,用镁与TiCl4反应可得到钛,同时还有氯化镁生成,方程式为TiCl4+2MgTi+2MgCl2;
(6)①乙醇去氢催化氧化生成乙醛的化学方程式为2CH3CH2OH+O22CH3CHO+2H2O;
②对苯二甲酸与乙二醇在一定条件下发生缩聚反应生成涤纶的化学方程式为;
③苯的硝化反应方程式为。
24. X、Y、Z、W为短周期的四种元素,其最高正价依次为+1、+3、+5、+7,核电荷数按照Z、X、Y、W的顺序增大。已知Z的原子次外层的电子数为2,W、X原子次外层电子数为8。
(1)请写出元素Y的原子结构示意图 ;其中元素W在周期表中的位置 。
(2)用电子式表示X在空气中生成的氧化物的形成过程: 。
(3)X、Y、Z、W的原子半径由大到小的顺序为: 。(用元素符号表示)
(4)请写出W的单质与X的最高价氧化物对应水化物反应的离子方程式: 。
(5)写出Z与氢元素形成的10电子微粒化学式 (任写两种)。
(6)元素X与元素Y相比,金属性较强的是 (用元素符号表示),请举一例实验事实证明这一结论 。
【答案】(10分)(1)(1分) 第三周期第ⅦA族(1分)
(2)(1分)
(3)Na>Al>Cl>N (1分) (4)Cl2+ 2OH-= Cl-+ ClO-+H2O (2分)
(5)NH3、NH4+、NH2-(2分)
(6)Na (1分) Na与水反应要比Al剧烈(1分)(其它合理答案也可)
【解析】试题分析:Z的原子次外层的电子数为2,最高价是+5价,所以Z是氮元素。核电荷数按照Z、X、Y、W的顺序增大,且W、X原子次外层电子数为8,所以根据其最高价可知,W是氯元素,X是Na,则Y是Al。
(1)Al的原子序数是13,所以原子结构示意图为。氯元素的原子序数是17,所以位于第三周期第ⅦA族。
(2)钠在空气中生成氧化钠,含有离子键的离子化合物,所以其形成过程是
。
(3)同周期自左向右原子半径逐渐减小,同主族自上而下原子半径逐渐增大,所以X、Y、Z、W的原子半径由大到小的顺序为Na>Al>Cl>N。
(4)氯气和氢氧化钠溶液反应的离子方程式是Cl2+ 2OH-= Cl-+ ClO-+H2O。
(5)氮元素和氢元素形成的10电子微粒有NH3、NH4+、NH2-等。
(6)由于钠极易和水生成氢气和氢氧化钠,而A和水是不反应的,所以钠的金属性强于铝的金属性。
25.下面为甲、乙、丙三位同学制取乙酸乙酯的实验过程。
【实验目的】制取乙酸乙酯。
【实验原理】甲、乙、丙三位同学均采取乙醇、乙酸与浓硫酸混合共热的方法制取乙酸乙酯。
1.【装置设计】甲、乙、丙三位同学分别设计了下列三套实验装置:
请从甲、乙两位同学设计的装置中选择一种作为实验室制取乙酸乙酯的装置,不应选择的装置是____(填“甲”或“乙”)。丙同学装置中的球形干燥管,除起冷凝作用外,另一重要作用是______。
2.【实验步骤】
(1)按选择的装置组装仪器,在试管中先加入amLCH3CH218OH(密度为ρg/cm-3)和过量的冰醋酸(CH3COOH),并边振荡边缓缓加入2mL浓H2SO4;
(2)将试管固定在铁架台上;
(3)在试管②中加入适量的饱和Na2CO3溶液;
(4)用酒精灯对试管①加热;
(5)当观察到试管②中有明显现象时认为反应基本完成。
【问题讨论】
a.按步骤(1)装好实验装置,加入药品前还应______。
b.在(5)中,当观察到试管②中有______现象时认为反应基本完成。
c.分离试管②中的混合物可以得到产品及回收未反应的乙酸和乙醇,实验操作流程如下:
在上述实验操作流程中,所涉及的①②③三次分离操作分别是:______。
d.已知在酸与醇的酯化反应中,反应的原理是酸失去羟基,醇失去氢原子结合成水。请写出试管①中生成乙酸乙酯反应的化学方程式(注明反应条件)_____________。
最后得到纯净的乙酸乙酯bg,求本实验中乙酸乙酯的产率:______(用a、b、ρ表示)。
【答案】(1). 甲 (2). 防倒吸 (3). 检查装置的气密性 (4). 油状液体不再增多时(大量油状液体生成时也可) (5). 分液、蒸馏、蒸馏 (6). CH3CH218OH+CH3COOHCH3CO18OCH2CH3+H2O (7). 24b/45aρ或0.53b/aρ
【解析】
【分析】1.乙酸和乙醇易溶于水,不能插入液面以下是为了防止倒吸,据此判断;
2.a.装好实验装置,加入样品前还应检查装置的气密性;
b.根据乙酸乙酯物理性质分析判断;
c. ②中的混合物中加入饱和碳酸钠溶液,乙醇溶解在里面,乙酸与碳酸钠溶液反应生成乙酸钠、二氧化碳和水,乙酸乙酯不溶,所以先分液得到乙酸乙酯和溶液A,再对溶液A进行蒸馏得到乙醇和溶液B,B和硫酸反应生成乙酸,再蒸馏得到乙酸;
d.酯化反应的原理是酸脱羟基醇脱氢原子;根据方程式计算产率。
【详解】1.乙酸和乙醇易溶于水,不能插入液面以下是为了防止倒吸,所以选乙装置,不选甲装置;球形干燥管导气的同时也起到防倒吸作用,故答案为:甲;防倒吸。
2. a.该实验中乙醇、乙酸易挥发,装置不能漏气,则步骤(1)装好实验装置,加入样品前还应检查装置的气密性,故答案为:检查装置的气密性。
b. 由于乙酸乙酯是油状不溶于水水密度比水小的液体,在(5)中,当观察到试管②中有油状液体不再增多时(大量油状液体生成时也可)现象时认为反应基本完成,故答案为:油状液体不再增多时(大量油状液体生成时也可)。
c. ②中混合物中加入饱和碳酸钠溶液,乙醇溶解在里面,乙酸与碳酸钠溶液反应生成乙酸钠、二氧化碳和水,乙酸乙酯不溶,所以先分液得到乙酸乙酯和溶液A,再对溶液A进行蒸馏得到乙醇和溶液B,B和硫酸反应生成乙酸,再蒸馏得到乙酸,故答案为:分液、蒸馏、蒸馏。
d.酯化反应的原理是酸脱羟基醇脱氢原子,乙酸和乙醇反应的方程式为CH3CH218OH+CH3COOHCH3CO18OCH2CH3+H2O;乙醇的质量为amL×ρg/cm-3=aρg,根据方程式可知
CH3CH218OH+CH3COOHCH3CO18OCH2CH3+H2O,
48 90
aρg m=(45aρ/24)g
乙酸乙酯的产率:bg/(45aρ/24)g=24b/45aρ。
故答案为:CH3CH218OH+CH3COOHCH3CO18OCH2CH3+H2O ;24b/45aρ或0.53b/aρ。
相关资料
更多