所属成套资源:2019-2020年全国各地区高二上册化学期末试卷
【化学】陕西省黄陵中学(重点班)2019-2020学年高二上学期期末考试试题
展开
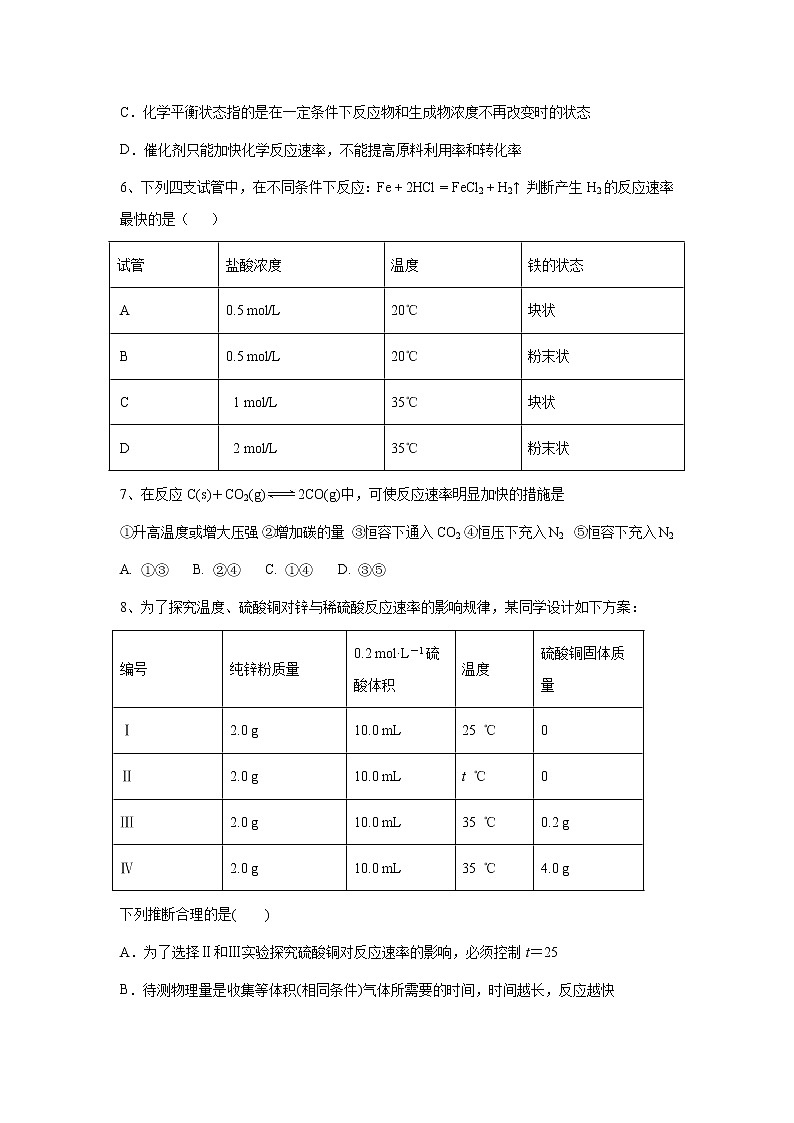
陕西省黄陵中学(重点班)2019-2020学年高二上学期期末考试试题第Ⅰ卷 选择题一、选择题(每空3分,共60分)1、下列变化中属于化学变化且吸热的是( )①液态水汽化 ②将胆矾加热变为白色粉末 ③苛性钠固体溶于水 ④氯酸钾分解制氧气 ⑤生石灰跟水反应生成熟石灰 ⑥干冰升华A. ①② B. ②④ C. ③⑤ D. ①⑥2、下列说法正确的是( )A.书写热化学方程式时,只要在化学方程式的右端写上热量的符号和数值即可B.凡是在加热或点燃条件下进行的反应都是吸热反应C.表明反应所放出或吸收热量的化学方程式叫做热化学方程式D.氢气在氧气中燃烧的热化学方程式是2H2(g)+O2(g)===2H2O(l) ΔH=-483.6 kJ3、关于原电池和电解池的电极名称,下列说法错误的是( )A.原电池中失去电子的一极为负极 B.电解池中与直流电源负极相连的一极为阴极C.原电池中相对活泼的一极为正极 D.电解池中发生氧化反应的一极为阳极4、下列关于催化剂的说法正确的是( )A.使用催化剂可以增大正反应速率,减小逆反应速率 B.使用催化剂可以使化学平衡正向移动C.使用催化剂可以降低反应的活化能 D. 使用催化剂可以改变反应的平衡常数5、下列关于化学反应的速率和限度的说法错误的是( )A.化学反应速率通过用单位时间里反应物浓度或生成物浓度的变化量表示B.影响化学反应速率的条件只有温度和催化剂C.化学平衡状态指的是在一定条件下反应物和生成物浓度不再改变时的状态D.催化剂只能加快化学反应速率,不能提高原料利用率和转化率6、下列四支试管中,在不同条件下反应:Fe + 2HCl = FeCl2 + H2↑ 判断产生H2的反应速率最快的是( )试管盐酸浓度温度铁的状态 A0.5 mol/L20℃ 块状 B0.5 mol/L20℃ 粉末状 C 1 mol/L35℃ 块状 D 2 mol/L35℃ 粉末状7、在反应C(s)+CO2(g)2CO(g)中,可使反应速率明显加快的措施是①升高温度或增大压强 ②增加碳的量 ③恒容下通入CO2 ④恒压下充入N2 ⑤恒容下充入N2A. ①③ B. ②④ C. ①④ D. ③⑤8、为了探究温度、硫酸铜对锌与稀硫酸反应速率的影响规律,某同学设计如下方案:编号纯锌粉质量0.2 mol·L-1硫酸体积温度硫酸铜固体质量Ⅰ2.0 g 10.0 mL25 ℃ 0Ⅱ2.0 g 10.0 mLt ℃0Ⅲ2.0 g 10.0 mL35 ℃ 0.2 g Ⅳ2.0 g 10.0 mL35 ℃ 4.0 g 下列推断合理的是( )A.为了选择Ⅱ和Ⅲ实验探究硫酸铜对反应速率的影响,必须控制t=25B.待测物理量是收集等体积(相同条件)气体所需要的时间,时间越长,反应越快C.根据该方案,还可以探究硫酸浓度对反应速率的影响D.根据该实验方案得出反应速率大小可能是Ⅲ>Ⅱ>Ⅰ>Ⅳ9、 恒温恒压下,对于反应:A(g)+3B(g)3C(g),达到平衡状态的标志是 ( )A. v正(A)= 3 v逆(C) B.密闭容器内气体的密度不再改变C.单位时间内消耗3n mol C的同时生成3n mol B D.密闭容器内气体浓度之比为1:3:210、汽车尾气无害化处理发生的反应为2NO(g)+2CO(g) N2(g)+2CO2(g) 下列说法错误的是( ) A.升高温度可使该反应的逆反应速率降低 B.使用高效催化剂可有效提高正反应速率C.反应达到平衡后,NO的反应速率保持恒定D.单位时间内消耗CO和CO2的物质的量相等时,反应达到平衡11、下列事实,不能用勒夏特列原理解释的是( )A.对CO(g)+NO2(g)⇋CO2(g)+NO(g)平衡体系增大压强可使颜色变深B.合成NH3反应,为提高NH3的产率,理论上应采取相对较低温度的措施C.氯气在水中的溶解度大于在饱和食盐水中的溶解度D.溴水中有如下平衡:Br2+H2O⇋HBr+HBrO,加入AgNO3溶液后,溶液颜色变浅12、下列说法中,正确的是( ) A.需加热才能发生的反应一定是△H>0 B.CaCO3(s)受热分解为CaO(s)和CO2(g)反应的△S<0 C.1 mol H2SO4与1 mol Ba(OH)2反应放出的热就是中和热 D.热化学方程式中的化学计量数表示物质的量,所以可以是分数13、下列电离方程式中正确的是( )
A. H2SO4═H2++SO42- B. Ca(OH)2═Ca2++(OH)2-
C. AlCl3═Al+3+3Cl- D. Al2(SO4)3═2Al3++3SO42-14、为了除去下列说法正确的是( )A.水导电性很差,所以水不是电解质B.判断某化合物是否为电解质,应看其在一定条件下能否电离C.酸、碱和盐类都属于电解质,其他化合物都不是电解质D.NaCl和HCl都是电解质,所以它们熔融状态下都能导电15、已知室温时,0.1 mol·L-1某一元酸HA在水中有0.1%发生电离,下列叙述错误的是( )A.该溶液的pH=4 B.升高温度,溶液的pH增大C.此酸的电离常数约为1×10-7 D.稀释HA溶液时,不是所有粒子浓度都一定会减小16、下列叙述正确的是( )。A.无论是纯水,还是酸性、碱性或中性稀溶液,在常温下,其c(H+)·c(OH-)=1×10-14B.c(H+)=1×10-7 mol·L-1的溶液一定是中性溶液C.0.2 mol·L-1 CH3COOH溶液中的c(H+)是0.1 mol·L-1 CH3COOH溶液中的c(H+)的2倍D.任何浓度的溶液都可以用pH来表示其酸性的强弱17、下列说法正确的是( ) A.难溶电解质的溶度积Ksp越小,则它的溶解度越小B.任何难溶物在水中都存在沉淀溶解平衡,溶解度大小都可以用Ksp表示C.溶度积常数Ksp与温度有关,温度越高,溶度积越大D.升高温度,某沉淀溶解平衡逆向移动,说明它的溶解度是减小的,Ksp也变小18、下列水解离子方程式正确的是( )A.CuSO4∶Cu2++2H2O ≒ Cu(OH)2+2H+ B.NH4Cl∶NH4++H2O ≒ NH3·H2O+OH-C.NaF∶F-+H2O===HF+OH- D.Na2CO3∶CO32-+2H2O ≒ H2CO3+2OH-19、用盐酸标准液滴定未知浓度的NaOH溶液,下列各操作中会引起实验误差的是( )A.滴定前酸式滴定管需用盐酸标准液润洗B.用蒸馏水洗净锥形瓶后,立即装入一定体积的NaOH溶液后进行滴定C.往盛有20.00 mL NaOH溶液的锥形瓶中,滴入几滴酚酞指示剂后进行滴定D.用蒸馏水洗净锥形瓶后,再用NaOH溶液润洗,然后装入一定体积的NaOH溶液20、下列说法不正确的是( )A.使用滴定管时,滴定管必须用待装液润洗2~3次B.滴定操作中,若用待测液润洗锥形瓶,将导致测定结果偏高C.用10 mL的量筒量取8.58 mL 0.10 mol·L-1的稀盐酸D.稀释浓硫酸时,将浓硫酸缓缓加入水中,并不断用玻璃棒搅拌第Ⅱ卷 非选择题二、填空题(每空2分)21、煤作为燃料有两种途径:Ⅰ.C(s)+O2(g)===CO2(g) ΔH1<0Ⅱ.C(s)+H2O(g)===CO(g)+H2(g) ΔH2>02CO(g)+O2(g)===2CO2(g) ΔH3<02H2(g)+O2(g)===2H2O(g) ΔH4<0请回答:(1)途径Ⅰ放出的热量________途径Ⅱ放出的热量(填“>”、“<”或“=”)。 (2)ΔH1、ΔH2、ΔH3、ΔH4之间关系的数学表达式是________________。22、某温度时,在一个2L的密闭容器中,X、Y、Z三种物质的物质的量随时间的变化曲线如图所示。根据图中数据,试填写下列空白:(1)该反应的化学方程式为 (2)从开始至2min,Z的平均反应速率为 23、现有①NaOH ②CH3COONa ③Na2CO3 ④NaHCO3四种溶液。(1)NaHCO3溶液呈 性,其原因是(用离子方程式表示) ;(2) 当四种溶液的PH相同时,其物质的量浓度由大到小的顺序是(填序号,下同) ;(3) 将上述四种溶液混合,发生反应的离子反应方程式为 ;(4)上述物质的量浓度均为0.1 mol・L¯1的四种溶液中,水的电离程度最大的是 ;若将它们分别稀释相同倍数时,其pH变化最大的是 。24、剪约6cm长,2cm宽的铜片和铝片各一片,分别用接线柱平行地固定在一块塑料板上(间隔2cm),将铜片与铝片分别和电流表的“+”、“-”端相连结,电流表指针调到中间位置,取50mL两只小烧杯,在一只烧杯中注入40mL浓HNO3,另一只烧杯中注入40mL稀硫酸,试回答下列问题:①两电极同时插入稀H2SO4中,原电池的负极为 (填“铝”或“铜”)极,铝片上的电极反应式为 。②两电极同时插入浓HNO3中,原电池的负极为 (填“铝”或“铜”)极,铝片上的电极反应式为 。25、氢气燃烧生成液态水的热化学方程式是2H2(g)+O2(g)===2H2O(1) ΔH=-572 kJ·mol-1。请回答下列问题:(1)生成物能量总和________(填“大于”“小于”或“等于”)反应物能量总和。(2)若2 mol氢气燃烧生成水蒸气,则放出的热量________(填“大于”“小于”或“等于”)572 kJ。(3)H2的标准燃烧热ΔH=________。 26、工业上用CO生产燃料甲醇.一定条件下发生反应:CO(g)+2H2(g)⇌CH3OH(g).(1)图1是表示一定温度下,在体积为2L的密闭容器中加入4mol H2和一定量的CO后,CO和CH3OH(g)的浓度随时间变化情况.从反应开始到平衡,用CO浓度变化表示平均反应速率v(CO)= (2)图2表示该反应进行过程中能量的变化.曲线a表示不使用催化剂时反应的能量变化,曲线b表示使用催化剂后的能量变化.该反应是 (选填“吸热”或“放热”)反应,写出反应的热化学方程式 .(3)该反应平衡常数K为 ,温度升高,平衡常数K (填“增大”、“不变”或“减小”).三、计算题(6分)27、将4mol SO2与2molO2放入4L的密闭容器中,在一定条件下反应达到平衡: 2SO2 + O2 2SO3 测得平衡时混合物总的物质的量为5mol,求:(1)平衡时各物质的浓度;(2)平衡时SO2的转化率。 【参考答案】一、选择题1、B 2、C 3、C 4、C 5、B 6、D 7、A 8、D 9、B 10、A11、A 12、D 13、D 14、B 15、B 16、A 17、D 18、A 19、D 20、C二、填空题21、 (1)= (2)ΔH1=(2ΔH2+ΔH3+ΔH4)22、3X+Y2Z 0.05mol.L-1.min-123、(1) 碱 HCO3-+H2O H2CO3+OH- (2) ②>④>③>① (3) HCO3-+OH-=CO32-+H2O (4) ③ ① 24、(1)铝 A1-3e-=A13+ (2) Cu NO3-+e-+2H+=NO2+H2O25、 (1)小于 (2) 小于 (3) -286 kJ·mol-1 26、(1)0.075 mol•L﹣1•min﹣1;(2)放热, CO(g)+2H2(g)=CH3OH(g)△H=﹣91 kJ•mol﹣1;(3)12, 减小; 三、计算题27、解:设有已转化的SO2为X mol2SO2 + O2 2SO3起始(mol) 4 2 0 转化(mol) X 0.5X X平衡(mol) 4-X 2-0.5X X(4-X)+(2-0.5X)+ X=5 X=2(mol)平衡时各物质的浓度为:C(SO2)=(4-2) mol/4L=0.5 mol/LC(O2)=(2-1) mol/4L=0.25 mol/L C(SO3)= 2 mol/4L=0.5 mol/L平衡时SO2的转化率为: (2/4) ×100% = 50% 答:略

