【化学】内蒙古自治区通辽市开鲁县第一中学2019-2020学年高二下学期期末考试(解析版)
展开
内蒙古自治区通辽市开鲁县第一中学2019-2020学年高二下学期期末考试
1. 下列实验操作和数据记录都正确的是( )
A. 用托盘天平称量时,将NaOH固体放在右盘内的纸上,称得质量为10.2 g
B. 用25 mL碱式滴定管量取高锰酸钾溶液,体积为16.60 mL
C. 用干燥的广泛pH试纸测稀盐酸的pH=3.2
D. 用10 mL量筒量取NaCl溶液,体积为9.2 mL
【答案】D
【解析】
【详解】A. 氢氧化钠应该放在小烧杯中称量,A错误;
B. 应该用25 mL酸式滴定管量取高锰酸钾溶液,B错误;
C.广泛pH试纸读数只能是整数,C错误;
D. 用10 mL量筒量取NaCl溶液,体积为6.5 mL,D正确;
答案选D。
2.用硫酸铜晶体(CuSO4·5H2O)配制480mL浓度为0.5mol·L-1的溶液,下列说法正确的是
A. 用托盘天平称量60.0g硫酸铜晶体
B. 如果称量时试剂和砝码放反了,对配制结果没有影响,因为没有使用游码
C. 如果定容时俯视所配溶液浓度会偏高
D. 在转移溶液后,可以不用洗涤玻璃棒
【答案】C
【解析】
【详解】A.用硫酸铜晶体配制480mL浓度为0.5mol/L的溶液,需要利用500mL容量瓶,则用托盘天平称量硫酸铜晶体的质量是0.5L×0.5mol/L×250g/mol=62.5g,A错误;
B.如果称量时药品和砝码放反了,则实际称量的质量小于62.5g,结果偏低,B错误;
C.如果定容时俯视,则溶液体积减少,所配溶液浓度会偏高,C正确;
D.在转移溶液后,必须洗涤玻璃棒和烧杯,并把洗涤液也注入容量瓶中,D错误。
答案选C。
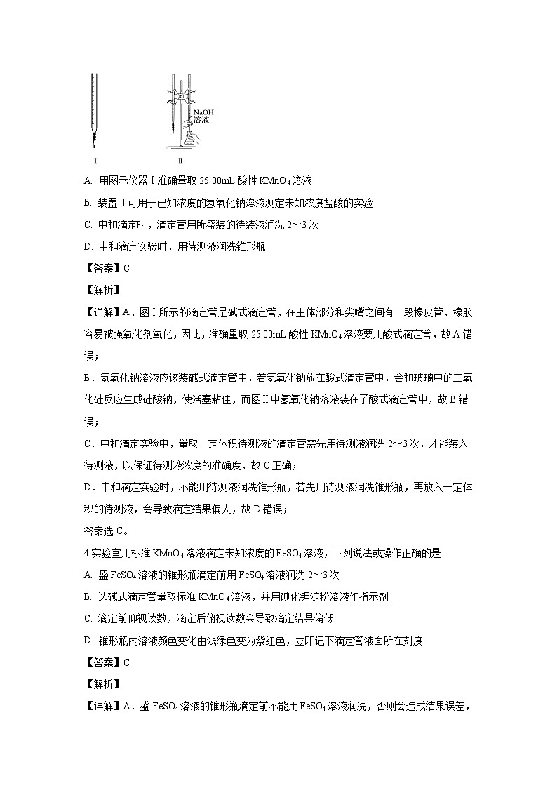
3.下列说法正确的是
A. 用图示仪器Ⅰ准确量取25.00mL酸性KMnO4溶液
B. 装置Ⅱ可用于已知浓度的氢氧化钠溶液测定未知浓度盐酸的实验
C. 中和滴定时,滴定管用所盛装的待装液润洗2~3次
D. 中和滴定实验时,用待测液润洗锥形瓶
【答案】C
【解析】
【详解】A.图Ⅰ所示的滴定管是碱式滴定管,在主体部分和尖嘴之间有一段橡皮管,橡胶容易被强氧化剂氧化,因此,准确量取25.00mL酸性KMnO4溶液要用酸式滴定管,故A错误;
B.氢氧化钠溶液应该装碱式滴定管中,若氢氧化钠放在酸式滴定管中,会和玻璃中的二氧化硅反应生成硅酸钠,使活塞粘住,而图Ⅱ中氢氧化钠溶液装在了酸式滴定管中,故B错误;
C.中和滴定实验中,量取一定体积待测液的滴定管需先用待测液润洗2~3次,才能装入待测液,以保证待测液浓度的准确度,故C正确;
D.中和滴定实验时,不能用待测液润洗锥形瓶,若先用待测液润洗锥形瓶,再放入一定体积的待测液,会导致滴定结果偏大,故D错误;
答案选C。
4.实验室用标准KMnO4溶液滴定未知浓度的FeSO4溶液,下列说法或操作正确的是
A. 盛FeSO4溶液的锥形瓶滴定前用FeSO4溶液润洗2~3次
B. 选碱式滴定管量取标准KMnO4溶液,并用碘化钾淀粉溶液作指示剂
C. 滴定前仰视读数,滴定后俯视读数会导致滴定结果偏低
D. 锥形瓶内溶液颜色变化由浅绿色变为紫红色,立即记下滴定管液面所在刻度
【答案】C
【解析】
【详解】A.盛FeSO4溶液的锥形瓶滴定前不能用FeSO4溶液润洗,否则会造成结果误差,故A错误;
B.KMnO4溶液具有强氧化性,能够氧化碱式滴定管下端的橡皮管,高锰酸钾溶液显紫色,滴定终点时,颜色变浅,自身可以做指示剂,不需要用淀粉碘化钾溶液做指示剂,故B错误;
C.滴定前仰视读数,滴定后俯视读数会导致溶液体积偏小,根据c(待测)= ,滴定结果偏低,故C正确;
D.滴定过程中,锥形瓶内溶液颜色由浅绿色变为浅紫色,且30s不变色,达到滴定终点,再记下滴定管内液面所在刻度,故D错误;
答案选C。
5.实验室现有3种酸碱指示剂,其pH的变色范围如下:甲基橙:3.1~4.4,石蕊:50~8.0,酚酞:8.2~10.0,用0.1000mol·L-1NaOH溶液滴定未知浓度的CH3COOH溶液,反应恰好完全时,下列叙述正确的是( )
A. 溶液呈中性,可选用甲基橙或酚酞作指示剂
B. 溶液呈中性,只能选用石蕊作指示剂
C. 溶液呈碱性,可选用甲基橙或酚酞作指示剂
D. 溶液呈碱性,只能选用酚酞作指示剂
【答案】D
【解析】
【详解】NaOH与CH3COOH恰好完全反应生成CH3COONa,CH3COONa为强碱弱酸盐,水解后溶液呈碱性,为了减少滴定误差,应选择指示剂的pH范围与CH3COONa溶液的pH接近,所以指示剂选择酚酞,故答案为D。
6.常温下,将醋酸和氢氧化钠溶液混合,所得溶液pH=7,下列叙述正确的是
A. 若浓度相同,混合时V(NaOH)>V(CH3COOH)
B. 若体积相同,混合时c(CH3COOH)<c(NaOH)
C. 混合后的溶液中溶质既有CH3COONa又有CH3COOH
D. 无法确定混合后的溶液中c(CH3COO-)与c(Na+)的关系
【答案】C
【解析】
【分析】
醋酸为弱电解质,不能完全电离,将醋酸和氢氧化钠溶液混合,所得溶液 pH=7,说明溶液呈中性,则溶液中存在:c(H+)=c(OH-),溶液呈电中性,则存在c(Na+)+c(H+)=c(CH3COO-)+c(OH-),可得:c(Na+)=c(CH3COO-),以此解答该题。
【详解】A.若浓度相同,混合时V(NaOH)>V(CH3COOH),则混合后碱过量,溶液的pH>7,故A错误;
B.若体积相同,混合时c(CH3COOH)<c(NaOH),则混合后碱过量,溶液的pH>7,故B错误;
C.醋酸为弱电解质,不能完全电离,将醋酸和氢氧化钠溶液混合,若醋酸小于等于NaOH的物质的量,溶液pH>7,所得溶液 pH=7,醋酸应过量,则混合后的溶液中溶质既有CH3COONa又有CH3COOH,故C正确;
D.溶液 pH=7,说明溶液呈中性,则溶液中存在:c(H+)=c(OH-),溶液呈电中性,则存在c(Na+)+c(H+)=c(CH3COO-)+c(OH-),可得c(Na+)=c(CH3COO-),故D错误;
答案选C。
7.实验室用标准盐酸来测定某溶液的浓度,甲基橙作指示剂,下列操作中可能使测定结果偏低的是( )
A. 酸式滴定管未用标准盐酸润洗
B. 开始时酸式滴定管尖嘴部分有气泡,滴定后气泡消失
C. 锥形瓶内溶液颜色变化由黄色变橙色,立即记下滴定管液面所在刻度
D. 盛溶液的锥形瓶滴定前用溶液润洗2~3次
【答案】C
【解析】
【详解】A、酸式滴定管未用标准盐酸润洗,酸的浓度偏小,偏大,根据c(待测)= 可知,测定的)偏高,故不选A;
B、开始时酸式滴定管尖嘴部分有气泡,滴定后气泡消失, 偏大,根据c(待测)= 可知,测定的)偏高,故不选B;
C、锥形瓶内溶液颜色变化由黄色变橙色,立即记下滴定管液面所在刻度,变色之后立即停止滴定有可能是局部过量造成的,这样滴加的偏小,根据c(待测)= 可知,测定的偏低,故选C;
D、盛溶液的锥形瓶滴定前用溶液润洗,偏大,则消耗偏大,根据c(待测)= 可知,测定的偏高,故不选D;
故答案选C。
【点睛】本题主要考查了中和滴定操作的误差分析,会根据c(待测)= 判断误差,若引起V(标准)偏大,则c(待测)偏大。
8.设NA为阿伏加德罗常数的值。下列有关叙述正确的是
A. 标准状况下,2.24LHF中含有的极性键数目为0.1NA
B. 18g重氢氨基(-ND2)中含有的电子数为10NA
C. 33.6L氯气与足量铝充分反应,转移电子数3NA
D. 7g乙烯和丙烯混合气体中的氢原子数为NA
【答案】D
【解析】
【详解】A.标况下,HF为液体,不能使用气体摩尔体积计算,故A错误;
B.18g重氢氨基(-ND2)物质的量为=1mol,1个-ND2具有9个电子,其中含有的电子数为9NA ,故B错误;
C.未告知温度和压强,无法计算33.6L 氯气的物质的量,也就无法计算转移的电子数,故C错误;
D.乙烯和丙烯的最简式均为CH2,7g乙烯和丙烯的混合物中含=0.5molCH2,故含NA个氢原子,故D正确;
故选D。
9.磷烯(如图)是由磷原子六元环组成的蜂巢状褶皱二维晶体,它是白磷()的同素异形体。设NA为阿伏加德罗常数,下列说法正确的是
A. 3.1g白磷中含P—P键的数目为0.3NA
B. 6.2g磷烯中含六元环的数目为0.1NA
C. 0.1molP4与0.6molH2在密闭容器中发生反应P4+6H24PH3,生成PH3分子的数目为0.4NA
D. 0.1molP4发生反应P4+5O2=2P2O5,转移的电子数为20NA
【答案】B
【解析】
【详解】A. 3.1g白磷的物质的量为,一分子白磷中含有6根P—P键,则3.1g白磷中P—P键的数目为0.025×6NA=0.15NA,故A错误;
B. 6.2g磷烯的物质的量为0.2mol,根据均摊法知,一个六元环含有P原子的数目为,则6.2g磷烯含六元环的数目为0.1NA,故B正确;
C. 该反应为可逆反应,不能完全进行到底,因此生成PH3分子的数目应小于0.4NA,故C错误;
D. P元素的化合价从0升高为+5价,O元素的化合价从0降低为-2价,则1molP4失电子数目为20NA,在氧化还原反应中,氧化剂得电子数=还原剂失电子数=转移电子数,则0.1molP4发生反应转移的电子数为2NA,故D错误;
故选B。
10.代表阿伏加德罗常数的值,下列叙述正确的是( )
A. 1mol 中含有个
B. 4.6g分子式为的有机物中碳氢键数目一定是
C. 电解精炼铜中转移1mol电子,阳极质量减少32g
D. 将含0.1mol的饱和溶液滴入沸水中,形成的胶体粒子的数目少于
【答案】D
【解析】
【详解】A. H2O2是共价化合物,其结构中无离子,A错误;
B.分子式为C2H6O的有机物,可能是乙醇,也可能是二甲醚,乙醇和二甲醚的分子中碳氢键的数目是不同的,故无法确定4.6g分子式为的有机物中碳氢键数目,B错误;
C.电解精炼铜中,粗铜作阳极,当转移1mol电子时,阳极溶解的金属除了铜之外还有其他金属,故阳极减少的质量不一定是32g,C错误;
D.胶粒是许多个分子的聚集体,因此,将含0.1mol的饱和溶液滴入沸水中,生成的 Fe(OH)3胶体粒子数远少于0.1NA,D说法正确。
故选D。
11.设NA为阿伏加德罗常数的值,下列说法正确的是( )
A. 1.0L0.5mol·L-1FeBr2溶液与1molCl2反应时转移的电子数目为2NA
B. 25℃,1LpH=9的CH3COONa溶液中,发生电离的水分子数为1×10-9NA
C. 3.0g甲醛(HCHO)和冰醋酸的混合物中含有的原子总数为0.4NA
D. 标准状况下,2.24L二氯甲烷中含有的原子数目为0.5NA
【答案】C
【解析】
【详解】A.1.0L0.5mol·L-1FeBr2溶液与1molCl2反应时,Cl2过量,Fe2+、Br-全部参加反应,转移的电子数目为1.5NA,A不正确;
B.25℃,1LpH=9的CH3COONa溶液中,水电离产生的c(OH-)=1×10-5mol/L,所以发生电离的水分子数为1×10-5NA,B不正确;
C.3.0g甲醛(HCHO)和冰醋酸的最简式都为CH2O,3.0g混合物中含有0.1mol“CH2O”,所以含有的原子总数为0.4NA,C正确;
D.标准状况下,二氯甲烷呈液态,无法计算含有的原子数目,D不正确;
故选C。
12.设NA为阿伏加德罗常数的值,下列叙述正确的是( )
A 标准状况下,1mol -OH中含有9NA个电子
B. 在精炼铜的过程中,当阳极有32g铜参加反应时转移电子数为NA
C. 常温下,0.1mol环氧乙烷( )中含有的共价键数目为0.3NA
D. 1L0.5mol/LpH=7的CH3COONH4溶液中数目为0.5NA
【答案】A
【解析】
【详解】A.1个-OH所含电子数为9,所以1mol-OH含有9mol电子,即9NA个,故A正确;
B.1mol铜变为铜离子失去2mol电子;精炼铜的过程中阳极上为粗铜,粗铜中比铜活泼的金属会先放电,所以当32g铜(物质的量为0.5mol)参加反应时转移电子数不是NA,故B错误;
C.1个环氧乙烷分子中有7个共价键,所以0.1mol环氧乙烷中含有的共价键数目为0.7NA,故C错误;
D.CH3COONH4溶液中铵根会发生水解,所以1L0.5mol/LpH=7的CH3COONH4溶液中数目小于0.5NA,故D错误;
故答案为A。
13.以天然气为原料经由合成气(CO、H2)制化学品是目前天然气转化利用的主导技术路线。制备CH3OH的反应转化关系如图所示。设NA为阿伏加德罗常数的值,下列说法正确的是
A. 用1 mol CH4理论上能生产标准状况下CH3OH 22.4 L
B. 等物质的量的CH3OH和CH4,CH3OH的质子数比CH4多8NA
C. 44 g CO2气体和44 g CH4与CO的混合气体,所含C原子数均为NA
D. 用CH4制备合成气的反应中,若生成1 mol CO,反应转移电子数为3NA
【答案】D
【解析】
【分析】
根据图中信息可知,制备CH3OH的反应过程为:CH4(g)=C(s)+2H2(g) ,CO2(g)+C(s)=2CO (g) ,2H2(g)+CO(g)=CH3OH(l),总反应为:CH4(g)+CO2(g)=CH3OH(l)+CO(g),据此分析。
【详解】A.CH3OH在标况下不是气体,故无法得出标况下的体积是22.4 L的结论,故A错误;
B.1mol的CH3OH和CH4,一个甲醇分子含有18个质子,一个甲烷分子含有10个质子,一个甲醇分子比一个甲烷分子多8个质子,1mol的CH3OH比CH4多8NA 个质子,但等物质的量没给出具体的物质的量数值,故CH3OH的质子数不一定比CH4多8NA,故B错误;
C.44 g CO2气体的物质的量为,一氧化碳的相对分子质量为28,甲烷的相对分子质量为16,44 g CH4与CO的混合气体假设全部是CH4气体,物质的量为>1mol,44 g CH4与CO的混合气体假设全部是CO气体,物质的量为>1mol,故44 g CH4与CO的混合气体的物质的量大于1mol,所含C原子数大于1mol,故C原子数大于NA,故C错误;
D.制备CH3OH的反应过程中生成一氧化碳,发生反应:CO2(g)+C(s)=2CO(g),生成2mol一氧化碳时,转移2mol电子消耗1mol碳原子,消耗的碳原子来自于甲烷的分解,CH4(g)=C(s)+2H2(g) ,甲烷中碳的化合价从-4价升高到0价,生成1mol碳原子转移的电子的物质的量为4mol,要生成2mol一氧化碳共需要转移6mol电子,则若生成1 mol CO,反应转移电子的物质的量为3mol,转移的电子数为3NA;
答案选D。
【点睛】D项为易错点,需要分析生成一氧化碳和消耗碳的两步反应总共转移的电子数。
14.医用酒精(75%乙醇)和84消毒液(主要成分是次氯酸钠)均能用于消毒。设NA为阿伏加德罗常数的值,下列说法正确的是
A. 74.5g次氯酸钠中含有的分子数目为NA
B. 1mol次氯酸钠与足量盐酸反应转移的电子数为2 NA
C. 46g医用酒精中含有碳碳键的数目为0.75 NA
D. 1mol乙醇和1mol乙烯分别完全燃烧,消耗氧气的分子数均为3 NA
【答案】D
【解析】
【详解】A.次氯酸钠由Na+和ClO-构成,不存在分子,A错误;
B.NaClO+2HCl=NaCl+H2O+Cl2↑~1e-,故1mol次氯酸钠与足量盐酸反应转移的电子数为1 NA,B错误;
C.医用酒精为体积分数为75%的乙醇溶液,不是质量分数,现有条件无法计算乙醇的物质的量,也就无法计算碳碳键的数目,C错误;
D.由CxHyOz+(x+)O2xCO2+H2O可知,1mol乙醇(C2H5OH)完全燃烧消耗(2+)mol=3molO2,1mol乙烯(C2H4)完全燃烧消耗(2+)mol=3molO2,即1mol乙醇和1mol乙烯分别完全燃烧,消耗氧气的分子数均为3 NA,D正确。
答案选D。
15.X、Y、Z、W是原子序数依次增大的前四周期元素,X、Z的周期序数=族序数,由这四种元素组成的单质或化合物存在如图所示的转化关系,其中甲、戊是两常见的金属单质,丁是非金属单质,其余为氧化物且丙为具有磁性的黑色晶体。下列说法正确的是( )
A. W的原子半径大于Z,金属性强于Z
B. W元素在周期表中的位置是第四周期VIIIB族
C. 可以通过电解熔融的己来制备戊
D. X和Y形成的化合物中只含极性共价键
【答案】C
【解析】
【分析】
X、Y、Z、W是原子序数依次增大的前四周期元素,X、Z的周期序数等于族序数,则X、Z可能分别为H和Al;甲、戊是两常见的金属单质,丁是非金属单质,其余为氧化物且丙为具有磁性的黑色晶体,则丙为四氧化三铁;根据这四种元素组成的单质或化合物之间的转化关系可知,甲为Fe、乙为H2O、丁为H2、戊为Al、己为Al2O3,故X、Y、Z、W分别为H、O、Al、Fe。
【详解】A. Fe的金属性弱于Al,A不正确;
B. Fe元素在周期表中的位置是第四周期VIII族,VIII族既不是主族也不是副族,B不正确;
C. 工业上通过电解熔融的Al2O3来制备Al,C正确;
D. H和O形成的化合物中,H2O2分子中既含极性共价键,又含非极性共价键,D不正确。
综上所述,相关说法正确的是C。
【点睛】X、Z的周期序数等于族序数、丙为具有磁性的黑色晶体,这两条信息是本题的突破口。根据戊在高温下可以与丙发生置换反应,可以判断该反应为铝热反应,由此可以逐一确定各种物质和元素。
16.短周期主族元素W、X、Y、Z、Q原子序数依次增大,X、Q同主族,W的简单氢化物可用作制冷剂,X是地壳中含量最多的元素,Y的原子半径是所有短周期主族元素中最大的,五种元素的最外层电子数之和为21。下列说法正确的是
A. 简单离子半径:X<Y<Z<Q
B. 最高价氧化物对应水化物的碱性:Y<Z
C. X的简单氢化物的热稳定性比W的强
D. 工业上冶炼Y、Z的单质均是电解其熔融的氯化物
【答案】C
【解析】
【分析】
W的简单氢化物可用作制冷剂,所以W为N元素;X是地壳中含量最多的元素,所以X为O元素;X与Q同主族,且为短周期元素,所以Q为S元素,Y的原子半径是所有短周期主族元素中最大的,则Y为Na元素;五种元素最外层电子数之和为21,所以Z的最外层电子数为21-5-6-6-1=3,则Z为Al元素。
【详解】A.O2-、Na+、Al3+电子层结构相同,核电荷数越小半径越大,所以离子半径Al3+

