


【化学】黑龙江省海林市朝鲜族中学2019-2020学年高二下学期期末考试
展开
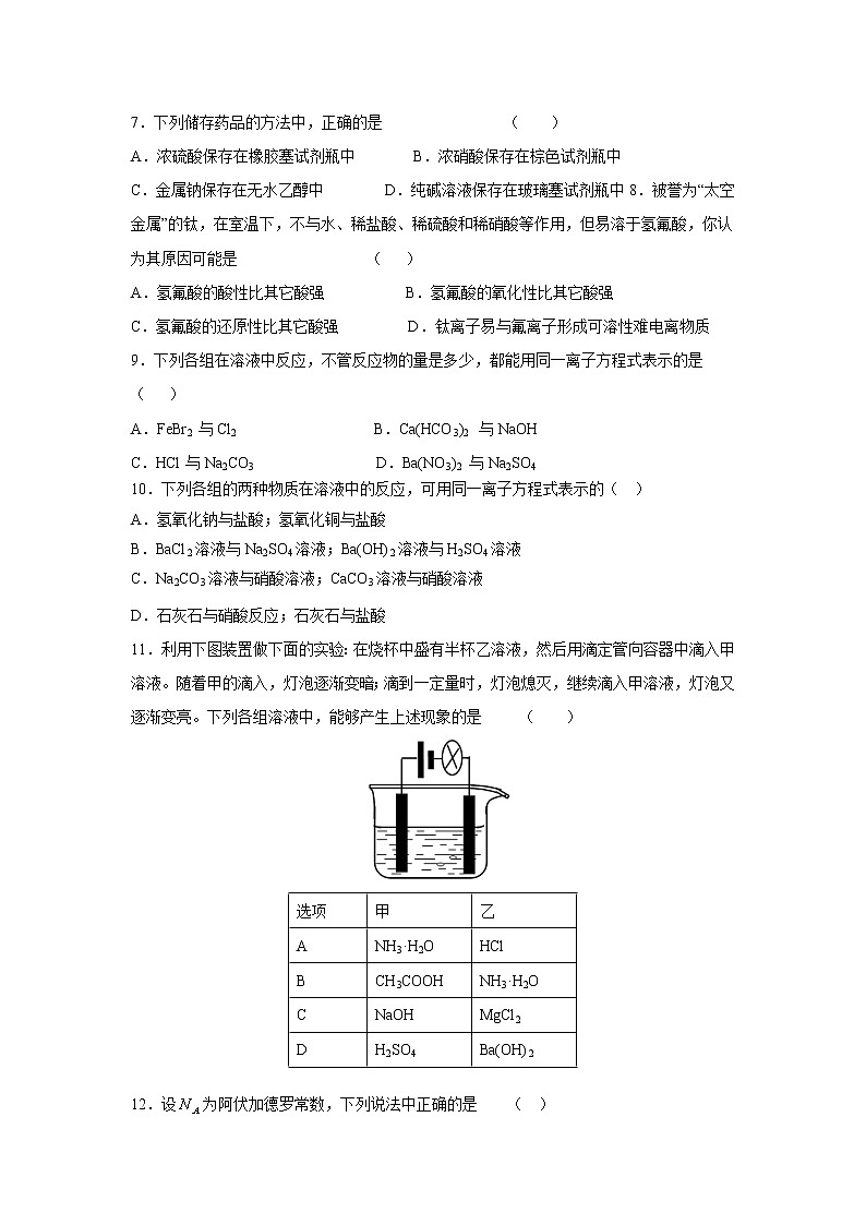
黑龙江省海林市朝鲜族中学2019-2020学年高二下学期期末考试一、选择题(每小题3分,共54分。每小题只有一个选项符合题意)1.化学与生活、社会密切相关。下列说法不正确的是 ( )A.利用太阳能等清洁能源代替化石燃料,有利于节约资源、保护环境B.凡含有食品添加剂的食物对人体健康均有害,不可食用C.为防止电池中的重金属等污染土壤和水体,应积极开发废电池的综合利用技术D.提倡人们购物时不用塑料袋,是为了防止白色污染2.飘尘是物质燃烧时产生的粒状漂浮物,颗粒很小,不易沉降,它与空气中SO2、O2接触时,SO2会部分转化为SO3,使空气的酸度增加,飘尘所起的作用可能是①氧化剂;②还原剂;③催化剂;④吸附剂。 ( )A.①② B.① C.①③ D.③④3.下列说法中正确的是 ( )①只有一种元素组成的物质,一定是纯净物;②所有酸性氧化物都是非金属氧化物;③盐酸既有氧化性又有还原性;④酸、碱、盐均是电解质。A.都正确 B.①②④ C.③④ D.①②4.下列现象或应用中,不能用胶体知识解释的是 ( )A.在饱和FeCl3溶液中逐滴加入NaOH溶液,产生红褐色沉淀B.用微波手术刀进行外科手术,可使开刀处的血液迅速凝固而减少失血C.清晨,在茂密的树林,常常可以看到从枝叶间透过的一道道光柱D.肾功能衰竭等疾病引起的血液中毒,可利用血液透析进行治疗5.下列各组中的两种物质相互作用时,若改变反应条件或改变它们的用量,对生成物种类没有影响的是 ( )A.Na2O2与CO2 B.Ca(OH)2与CO2 C.Na与O2 D.C与O26.将表面已完全钝化的铝条,插入下列溶液中,不会发生反应的是 ( )A.稀硝酸 B.稀盐酸 C.浓硝酸 D.氢氧化钠7.下列储存药品的方法中,正确的是 ( )A.浓硫酸保存在橡胶塞试剂瓶中 B.浓硝酸保存在棕色试剂瓶中C.金属钠保存在无水乙醇中 D.纯碱溶液保存在玻璃塞试剂瓶中8.被誉为“太空金属”的钛,在室温下,不与水、稀盐酸、稀硫酸和稀硝酸等作用,但易溶于氢氟酸,你认为其原因可能是 ( )A.氢氟酸的酸性比其它酸强 B.氢氟酸的氧化性比其它酸强C.氢氟酸的还原性比其它酸强 D.钛离子易与氟离子形成可溶性难电离物质9.下列各组在溶液中反应,不管反应物的量是多少,都能用同一离子方程式表示的是( )A.FeBr2 与Cl2 B.Ca(HCO3)2 与NaOHC.HCl与Na2CO3 D.Ba(NO3)2 与Na2SO410.下列各组的两种物质在溶液中的反应,可用同一离子方程式表示的( )A.氢氧化钠与盐酸;氢氧化铜与盐酸B.BaCl2溶液与Na2SO4溶液;Ba(OH)2溶液与H2SO4溶液C.Na2CO3溶液与硝酸溶液;CaCO3溶液与硝酸溶液D.石灰石与硝酸反应;石灰石与盐酸11.利用下图装置做下面的实验:在烧杯中盛有半杯乙溶液,然后用滴定管向容器中滴入甲溶液。随着甲的滴入,灯泡逐渐变暗;滴到一定量时,灯泡熄灭,继续滴入甲溶液,灯泡又逐渐变亮。下列各组溶液中,能够产生上述现象的是 ( )选项甲乙ANH3·H2OHClBCH3COOHNH3·H2OCNaOHMgCl2DH2SO4Ba(OH)2 12.设为阿伏加德罗常数,下列说法中正确的是 ( )A.1个氢气分子所占的体积为22.4LB.个二氧化碳分子的质量为44gC.1L0.1 mol·L-1 的NaCl溶液中,Na+与Cl-离子总数为D.17g NH3中所含原子数为13.某溶液中有NH4+、Mg2+ 和Fe2+ 三种离子,若向其中加入过量的NaOH溶液,微热并搅拌,再加入过量的盐酸,溶液中大量减少的阳离子是A.只有NH4+ B.Mg2+ 、Fe2+ C.NH4+、Fe2+ D.全部14.100mL某混合液中,硝酸和硫酸的物质量浓度分别是0.4mol·L-1,0.1mol·L-1,向该混合液中加入1.92g铜粉,加热,待充分反应后,所得溶液中铜离子物质量浓度是( )A.0.15 mol·L-1 B.0.225 mol·L-1 C.0.35 mol·L-1 D.0.45 mol·L15.下列根据实验现象的判断中,正确的是 ( )A.能使湿润的碘化钾淀粉试纸变蓝的气体一定是氯气B.在潮湿的空气中能形成白雾的气态氢化物一定是氯化氢C.溶于水中能形成无色溶液的棕色气体一定是二氧化氮D.能用于做喷泉实验的气体只能是氨气或氯化氢16.有下列两种说法:①一种碱溶液与一种盐溶液混合反应后,产物之一是强碱性物质;②两种酸溶液混合反应后,溶液的酸性减弱。其中确有具体例证存在的是 ( )A.只有① B.①和② C.只有②D.都不存在17.A、B、C分别是三种元素的单质,它们都是常见的金属或非金属,D,E,F是常见的三种氧化物,且有如右图所示转化关系:则下列说法中不正确的是 ( )A.D、E中一定都含有A的元素B.单质B肯定是氧化剂C.A、B、C中一定有一种是氧元素的单质D.若A是非金属,则B一定为金属18.研究反应物的化学计量数与产物之间的关系时,使用类似数轴的方法可以收到的直观形象的效果。下列表达不正确的是 ( )A.密闭容器中CuO和C高温反应的气体产物: B.Fe在Cl2中的燃烧产物:C.AlCl3溶液中滴加NaOH后铝的存在形式:D.氨水与SO2反应后溶液中的铵盐: 二、填空题共46分19.(6分)如下图所示,将一小块钠放在石棉网上加热。回答下列问题:(1)观察到的实验现象有: 和黑色固体物质生成。(2)产生以上现象的主要化学反应方程式为: 。20.(8分)用Mg、Al合金废料、稀硫酸、稀盐酸和NaOH溶液制取MgCl2溶液和Al2(SO4)3溶液,限用四个化学方程式表示:(1) 。(2) 。(3) 。(4) 。21.(10分)已知四种强电解质溶液,分别含有下列阴、阳离子中的各一种,并且互不重复:NH、Ba2+、Na+、H+、SO、NO、OH-、CO。将这四种溶液分别标记为A、B、C、D,进行如下实验:①在A或D中滴入C,均有沉淀生成②D和B反应生成的气体能被A吸收③A和D反应生成的气体能被B吸收试回答下列问题:(1)D的化学式是 ,判断理由是 。(2)写出其余几种物质的化学式:A B C(3)写出实验②中有关反应的离子方程式 。22.(12分)室温下,单质A、B、C分别为固体、黄绿色气体、无色气体,在合适的反应条件下,它们可以按下面的框图进行反应。又知E溶液是无色的。请回答:(1)写出A、B、C的化学式A: B: C:(2)反应①的化学方程式为: 。(3)反应③的化学方程式为: 。(4)反应④的离子方程式为: 。23.(10分)有两份溶液,其中所含溶质相同,设其摩尔质量为M g·mol-1。根据下表信息,回答有关问题: 溶质的质量分数溶液的密度(g·cm-3)第一份溶液ω1ρ1第二份溶液ω2ρ2(1)第一份溶液中,溶质的物质的量浓度为 。(2)取等质量两份溶液混合,则所得混合液中溶质的质量分数ω3= 。(3)若有ω1>ω2,取等体积的两份溶液混合,设所得混合液中溶质的质量分数为ω4,试比较ω3、ω4的相对大小? 。
参考答案一、选择题(本题包括18小题,每小题3分,共54分。每小题只有一个选项符合题意)1.B 2.D 3.C 4.A 5.A 6.C 7.B 8.D 9.D 10.D11.D 12.C 13.C 14.B 15.C 16.B 17.B 18.B二.19.(6分)(1)钠先熔化,接着燃烧,产生黄色火焰,并生成淡黄色固体(2分)。(2)2Na + O2 Na2O2 (2分) 2Na + CO2 Na2O2 + C(2分)20.(10分)(1)2NH4Cl + Ca(OH)2 CaCl2 +2NH3↑+2H2O (2分)(2)向下排空气法(2分)(3)NH3 极易溶于水、氨水显碱性(2分)(4)氯气溶于水并与水反应生成HClO,由于HClO的氧化漂白作用而使溶液褪色(2分);取烧瓶中的无色溶液加入足量的NaOH溶液,如果溶液恢复红色,则可证明该同学的推测是正确的,否则是不正确的(其它答案合理也可)(2分)21.(8分)(1)(NH4)2CO3(1分);D和A、B都能生成气体,而题给离子中只有H+与CO、OH-与NH能反应生成气体,故D只能为(NH4)2CO3(2分)(2)A.H2SO4 B.NaOH C.Ba(NO3)2(3分)(3)NH+OH-= NH3↑+H2O(1分) NH3+H+=NH(1分)22.(12分)(1)A:Fe B:Cl2 C:H2 (6分)(2)2Fe +3Cl2 2FeCl3(2分)(3)Fe +2HCl FeCl2 + H2↑(2分)(4)2Fe2+ +Cl2 2Fe3+ +2Cl-(2分)23.(共10分)(1) mol·L-1(2分)(2) (2分)(3)①若ρ1>ρ2,ω4>ω3(3分);②若ρ1<ρ2,ω3>ω4(3分)