【化学】吉林省汪清县汪清第四中学2019-2020学年高二上学期第一次阶段考试试卷
展开吉林省汪清县汪清第四中学2019-2020学年高二上学期第一次阶段考试试卷
考试时间:90分钟
相对原子质量为:H-1 N-14 O-16 Na-23 Mg-24 Al-27 S-32 Cl-35.5 Fe-56 Cu-64
一、选择题:每小题有一个正确答案(前十题各2分,后十题各3分,共50分)
1.下列说法正确的是 ( )
A.反应热是指反应过程中放出的热量
B.1molH2SO4和1molBa(OH)2完全中和所放出的热量为中和热
C.同温同压下将两份碳燃烧,生成CO2的反应比生成CO的反应放出的热量多D.物质发生化学变化都伴随着能量变化
2、未来新能源的特点是资源丰富,在使用时对环境无污染或污染很小,且可以再生。下列属于未来新能源标准的是 ( )
①天然气 ②煤 ③氢能 ④石油 ⑤太阳能 ⑥生物质能 ⑦风能
A.①②③④ B.⑤⑥⑦ C.③⑤⑥⑦ D.③④⑤⑥⑦
3.将盛有NH4HCO3粉末的小烧杯放入盛有少量醋酸的大烧杯中。然后向小烧杯中加入盐酸,反应剧烈,醋酸逐渐凝固。由此可见 ( )
A. NH4HCO3和盐酸的反应是放热反应
B.该反应中,热能转化为化学能
C.反应物的总能量高于生成物的总能量
D.反应的热化学方程式为:NH4HCO3+HCl==NH4Cl+CO2↑+H2O ΔH<0
4.下列措施是为了降低化学反应速率的是( )
A.制氢气时用盐酸而不用醋酸
B.双氧水制氧气时加入少量二氧化锰
C.试管中进行镁和水反应时,稍微加热
D.用盐酸制二氧化碳气体时用大理石块不用碳酸钙粉末
5.在2A+3B C+4D反应中,表示该反应速率最快的是 ( )
A.υ(A)= 0.5 mol/(L·s) B.υ(B)= 0.8 mol/(L·s)
C.υ(C)= 0.3 mol/(L·s) D.υ(D)= 10 mol/(L·min)
6.下列日常生活常识,与化学反应速率无关的做法是( )
A.用热水溶解蔗糖以加速溶解 B.把块状煤碾成粉状再燃烧
C.氟氯烃破坏臭氧层 D.低温冷藏使食品延缓变质
7.下列说法正确的是( )
A.增大反应物浓度,可增大单位体积内活化分子的百分数,从而使有效碰撞次数增大
B.有气体参加的化学反应,若增大压强(即缩小反应容器的体积),可增加活化分子的百分数,从而使反应速率增大
C.升高温度能使化学反应速率增大,主要原因是增加了反应物分子中活化分子的百分数
D.催化剂不影响反应活化能但能增大单位体积内活化分子百分数,从而增大反应速率
8.下列关于化学反应速率的说法中,正确的是( )
A.化学反应速率是指一定时间内任何一种反应物物质的量的减少或任何一种生成物物质的量的增加
B.化学反应速率为0.8mol/(L·s)是指1s时某物质的浓度为0.8mol/L
C.根据化学反应速率的大小可以知道化学反应进行的快慢
D.对于任何化学反应来说,反应速率越快,反应现象就越明显
9.聚丙烯酸酯的结构简式可表示为,由丙烯酸酯加聚得到。下列关于聚丙烯酸酯的说法不正确的是( )
A.属于高分子化合物,是混合物 B.链节为—CH2—CH—
C.单体为CH2=CH—COOR D.n为聚合度
10. 下列有关金属的工业制法中,正确的是( )
A.制钠:用海水为原料制得精盐,再电解纯净的NaCl溶液
B.制铁:以铁矿石为原料,CO还原得铁
C.制镁:用海水为原料,经一系列过程制得氧化镁固体,H2还原得镁
D.制铝:从铝土矿中获得氧化铝再得到氯化铝固体,电解熔融的氯化铝得到铝
11. 从海带中提取碘单质,成熟的工艺流程如下,下列关于海水制碘的说法,不正确的是( )
干海带海带灰悬浊液滤液碘水I2的CCl4溶液I2
A.实验室在蒸发皿中灼烧干海带,并且用玻璃棒搅拌
B.含I-的滤液中加入稀硫酸和双氧水后,碘元素发生氧化反应
C.在碘水中加入几滴淀粉溶液,溶液变蓝色
D.碘水中加入CCl4得到I2的CCl4溶液,该操作为“萃取”
12. 表中解决相对应的环境问题所采取的措施不科学的是( )
| 环境问题 | 措施 |
A | 臭氧层空洞 | 限制氟氯烃类物质的生产和消耗 |
B | 酸雨 | 减少二氧化硫和氮氧化物的排放 |
C | 白色污染 | 回收利用废旧塑料,开发可降解塑料制品 |
D | 水体富营养化 | 禁止使用含磷洗衣粉及施用氮肥 |
13.塑料、合成橡胶和合成纤维这三大合成材料,都主要是以石油、煤和天然气为原料生产的,下列有关说法错误的是( )
A.天然气作为化工原料主要用于合成氨和生产甲醇
B.煤可以直接液化,煤与氢气作用生成液体燃料
C.煤是以单质碳为主的复杂混合物,干馏时单质碳与混合的物质发生化学变化
D.聚乙烯塑料的主要成分聚乙烯是由乙烯通过聚合反应制得的
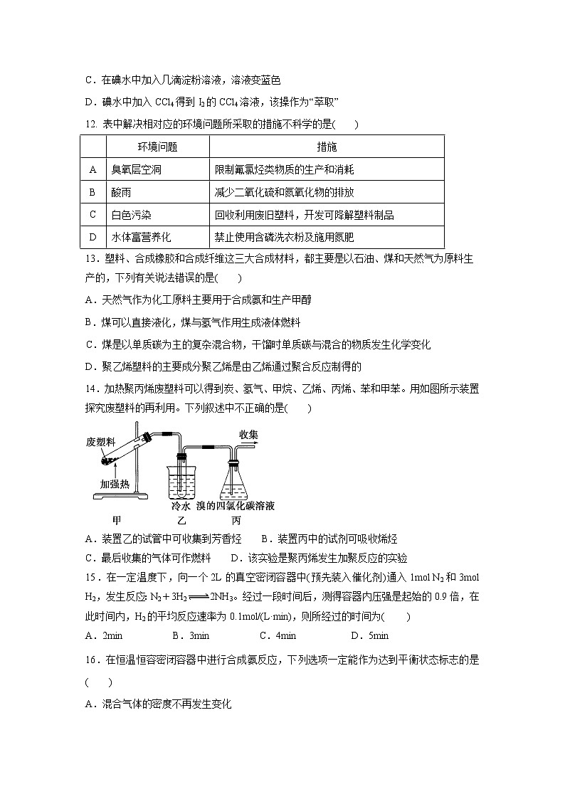
14.加热聚丙烯废塑料可以得到炭、氢气、甲烷、乙烯、丙烯、苯和甲苯。用如图所示装置探究废塑料的再利用。下列叙述中不正确的是( )
A.装置乙的试管中可收集到芳香烃 B.装置丙中的试剂可吸收烯烃
C.最后收集的气体可作燃料 D.该实验是聚丙烯发生加聚反应的实验
15.在一定温度下,向一个2L的真空密闭容器中(预先装入催化剂)通入1mol N2和3mol H2,发生反应:N2+3H22NH3。经过一段时间后,测得容器内压强是起始的0.9倍,在此时间内,H2的平均反应速率为0.1mol/(L·min),则所经过的时间为( )
A.2min B.3min C.4min D.5min
16.在恒温恒容密闭容器中进行合成氨反应,下列选项一定能作为达到平衡状态标志的是( )
A.混合气体的密度不再发生变化
B.反应过程中v(N2)∶v(H2)=1∶3
C.反应过程中c(N2)∶c(H2)∶c(NH3)=1∶3∶2
D.单位时间内断开a mol H—H键的同时断开2a mol N—H键
17.有关热化学方程式书写与对应表述均正确的是 ( )
A.稀醋酸与1 mol/L NaOH溶液反应:H+(aq)+OH-(aq)===H2O(l) ΔH=-57.3 kJ/mol
B.密闭容器中,9.6 g硫粉与11.2 g铁粉混合加热生成硫化亚铁17.6 g时,放出19.12 kJ热量。则Fe(s)+S(s)===FeS(s) ΔH=-95.6 kJ/mol
C.氢气的燃烧热为285.5 kJ/mol,则水电解的热化学方程式:2H2O(l)===2H2(g)+O2(g) ΔH=+285.5 kJ/mol
D.已知2C(s)+O2(g)===2CO(g) ΔH=-221 kJ/mol,则可知C的燃烧热为110.5 kJ/mol
18、下列各组热化学方程式中,△H1>△H2的是 ( )
①C(s)+O2(g)===CO2(g) △H1 C(s)+O2(g)===CO(g) △H2
②S(s)+O2(g)===SO2(g) △H1 S(g)+O2(g)== =SO2(g) △H2
③H2(g)+O2(g)===H2O(l) △H1 2H2(g)+O2(g)=== 2H2O(l) △H2
④CaCO3(s)===CaO(s)+CO2(g) △H1 CaO(s)+H2O(l)===Ca(OH)2(s) △H2
A.①②④ B.①③④ C.②③④ D.①②③
19、室温下,将1mol的CuSO4·5H2O(s)溶于水会使溶液温度降低,热效应为ΔH1,将1mol的CuSO4(s)溶于水会使溶液温度升高,热效应为ΔH2,CuSO4·5H2O受热分解的化学方程式为:CuSO4·5H2O(s)CuSO4(s)+5H2O(1),热效应为ΔH3。则下列判断正确的是( )
A.ΔH1 =ΔH2 +ΔH3 B. ΔH2>ΔH3
C. ΔH1+ΔH2=ΔH3 D. ΔH1>ΔH3
20.已知以下的热化学反应方程式:
Fe2O3(s)+1/3CO(g) = 2/3Fe3O4(s)+1/3CO2(g) ΔH=-15.73 kJ/mol
Fe3O4(s)+CO(g) = 3FeO(s)+CO2(g) ΔH=+640.4 kJ/mol
Fe2O3(s)+3CO(g) = 2Fe(s)+3CO2(g) ΔH=-24.8 kJ/mol
则56 g CO气体还原足量FeO固体得到Fe固体和CO2气体时对应的ΔH约为( )
A.-327 kJ/mol B.+327 kJ/mol C.+ 436 kJ/mol D.-436 kJ/mol
二、填空题(共50分)
21. (共16分)
(1)图中所示反应是__________(填“吸热”或“放热”)反应,该反应的ΔH=__________(用含E1、E2的代数式表示)。
(2)已知热化学方程式:H2(g)+O2(g)===H2O(g) ΔH=-241.8 kJ/mol,该反应的活化能为167.2 kJ/mol,则其逆反应的活化能为__________。
(3)依据事实,写出下列反应的热化学方程式
① 2molH2与2molI2蒸汽完全反应时,生成碘化氢气体,放出了29.8KJ的热量 ______________________________________________________________
② 1克甲烷完全燃烧生成二氧化碳和液态水放出了aKJ的热,写出甲烷燃烧热的热化学方程式: _________________________________________________
(4)中和热的测定实验的关键是要比较准确地配制一定的物质的量浓度的溶液,在实验过程中要尽量避免热量的散失,要求比较准确地测量出反应前后溶液温度的变化。回答下列问题:
①从实验装置图看,图中尚缺少的一种玻璃用品是 。
②在大小烧杯之间填满碎泡沫(或纸条)其作用是____________________;
③该实验常用0.50 mol·L-1 HCl和0.55 mol·L-1的NaOH溶液各50 mL。解释NaOH的浓度稍大的原因_________________________________________。
22.(6分)(1)在400℃时,将一定量的SO2和14mol O2压入一个盛有催化剂的10L密闭容器中进行反应:2SO2+O22SO3,已知2min后,容器中剩余2mol SO2和12mol O2,则:
①生成了_______mol SO3,SO2的起始物质的量浓度是________。
②2min内平均反应速率:v(O2)=__________________。
(2).某温度时,在2 L的密闭容器中,X、Y、Z三种物质的量随时间的变化曲线如图所示。
①X的转化率是______________;
②由图中所给数据进行分析,该反应的
化学方程式为______________________;
③若三种物质都是气体,则平衡时Y所占体积的百分比为_____________。
23.(10分)(1)在一定温度下的恒容密闭容器中,可逆反应达到平衡状态时,一些宏观物理量恒定不变:a.各物质的浓度不变,b.平衡混合物中各组分的物质的量分数或质量分数不变,c.容器内气体压强不变,d.容器内气体密度不变,e.容器内气体颜色不变。
①能说明反应N2(g)+3H2(g) 2NH3(g)达到平衡状态的有________;
②能说明反应H2(g)+I2(g) 2HI(g)达到平衡状态的有________;
(2)为了研究碳酸钙与盐酸反应的反应速率,某同学通过如图实验装置测定反应中生成的CO2气体体积,并绘制出如图所示的曲线。请分析讨论以下问题。
①化学反应速率最快的时间段是 (填选项),影响此时间段反应速率的主要因素是 ;
A.O~t1 B.t1~t2 C.t2~t3 D.t3~t4
②为了减缓上述反应速率,欲向盐酸中加入下列物质,你认为可行的有 ;
A.蒸馏水 B.NaCl固体 C.NaCl溶液 D.通入HCl气体
24.(6分)有下列物质的转化或分离方法:
A.溶解 B.裂解 C.分馏 D.裂化 E.干馏
F.蒸馏 G.电解 H.过滤 I.萃取
请将所选方法的字母代号填在横线上(每一项只填写一种最主要的方法)。
(1)把煤转化为焦炉气、煤焦油和焦炭等____________________。
(2)从原油中分离出汽油、煤油、柴油等____________________。
(3)将海水淡化________________________________________。
(4)除去粗盐溶液中的泥沙______________________________。
(5)从海水得到的无水MgCl2中提取金属镁________________。
(6)从海水提溴获得的溴水中提取溴单质__________________。
25.(12分)从海水中可以获得淡水、食盐,并可提取镁和溴等物质.
(1)从海水中提取镁的流程如下图所示:
反应①的离子方程式为_______________________________________________
反应②的化学方程式为_______________________________________________
(2)海水提取溴流程:
该流程中涉及发生反应的离子方程式:①_______________________________________
②________________________________________________________
③该流程中溴元素被氧化又被还原又被氧化的目的是:_______________________________________
④从最终溴的四氯化碳溶液中得到液溴,应采取的操作是________________
【参考答案】

