【化学】江苏省江都区大桥高级中学2019-2020学年高二6月学情调研 试卷
展开
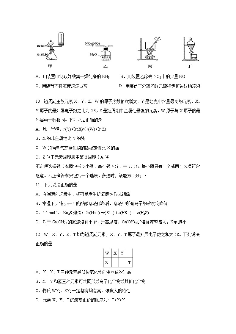
江苏省江都区大桥高级中学2019-2020学年高二6月学情调研1、本试卷分第I卷(选择题)和第II卷(非选择题)两部分,全卷满分100分,考试时间90分钟。2、本试卷可能用到的相对原子质量 C:12 H :1 O:16 N:14 Mn-55 第I卷(选择题 共40分)单项选择题(本题包括10小题,每小题2分,共20分。每小题只有一个选项符合题意)1.化学与环境、材料、信息、能源关系密切,下列说法正确的是 A.半导体行业中有一句话:“从沙滩到用户”,计算机芯片的材料是二氧化硅B.绿色化学的核心是利用化学原理治理环境污染C.分馏法提炼汽油D.PM2.5是指大气中直径接近于2.5×10-6 m的颗粒物,也称细颗粒物,这些细颗粒物分散在空气中形成混合物具有丁达尔效应2.下列有关化学用语表示正确的是A.CH2F2的电子式: B.羟基的电子式: C.对硝基甲苯的结构简式: D.异丙醇的结构简式:CH3CH2CH2OH3.下列有关工业生产叙述正确的是A.电解精炼铜时,将粗铜与电源的负极相连B.合成氨工业中,将NH3及时液化分离有利于加快反应速率C.硫酸工业中,采用常压条件的原因是此条件下催化剂活性最高 D.工业上通常使用电解法制备金属钠、镁、铝等4.下列物质性质与应用对应关系正确的是 A.漂白粉在空气中不稳定,可用于漂白纸张B.医用酒精能使蛋白质变性,可用于消毒杀菌C.二氧化硅不与强酸反应,可用石英器皿盛放氢氟酸D.铜的金属活泼性比铁的弱,可在铁闸上装若干铜块以减缓其腐蚀5.25℃时,下列各组离子在指定溶液中一定能大量共存的是 A.0.1mol·L-1 AlC13溶液中:H+、Na+、Cl-、SO42-B.含有0.1mol·L-1 Fe3+的溶液中:Na+、K+、SCN-、NO3-C.使甲基橙变红色的溶液中:Fe2+、K+、NO3-、SO42-D.由水电离产生的c(H+)=10-12 mol·L-1的溶液中:NH4+、SO42-、HCO3-、Cl-6.设NA为阿伏加德罗常数的值。下列说法正确的是 A.常温下,0.05 mol·L-1 Fe2(SO4)3溶液中含Fe3+数目为0.1NAB.1 mol氯气和足量NaOH溶液反应转移的电子数目为2NAC.常温下,9.2 g NO2和N2O4的混合气体中含有的氮原子数目为0.2 NAD.标准状况下,22.4 L甲苯中含C-H数目为8 NA7. 下列物质的转化在给定条件下能实现的是 ①②③④⑤ A. ①⑤ B. ②③ C. ②⑤ D. ③④8.下列离子方程式中,正确的是 A.用惰性电极电解MgCl2溶液:2Cl—+H2O通电 2OH—+Cl2↑+H2↑B.碳酸钠溶液显碱性:CO32—+H2OHCO3—+OH—C.氯气通入冷水中:Cl2 +H2O Cl- +ClO- +2H+D.碳酸镁悬浊液中加醋酸:CO32-+2CH3COOH = 2CH3COO-+CO2↑+H2O9.下列装置进行相应的实验,能达到实验目的的是 A.用装置甲制取并收集干燥纯净的NH3 B.用装置乙除去NO2中的少量NOC.用装置丙将海带灼烧成灰 D.用装置丁分离乙酸乙酯和饱和碳酸钠溶液10.短周期主族元素X、Y、Z、W的原子序数依次增大。Y是地壳中含量最高的元素,X、Y原子的最外层电子数之比为2:3,Z是短周期中金属性最强的元素,W原子与X原子的最外层电子数相同。下列说法正确的是A.原子半径:r(Y)<r(X)<r(W)<r(Z) B.X的非金属性比Y的强C.W的简单气态氢化物的热稳定性比X的强 D.Z位于元素周期表中第2周期ⅠA族 不定项选择题(本题包括5小题,每小题4分,共20分。每小题只有一个或两个选项符合题意。若正确答案只包括一个选项,多选时,该题为0分;)11.下列说法正确的是A.在潮湿的环境中,铜容易发生析氢腐蚀形成铜绿B.常温下,将pH= 4的醋酸溶液稀释后,溶液中所有离子的浓度均降低C.0.1 mol·L-1Na2S溶液:2c(Na+) =c(S2-)+c(HS-) +c(H2S)D.对于Ca(OH)2的沉淀溶解平衡,升高温度,Ca(OH)2的溶解速率增大,Ksp减小12.W、X、Y、Z、T均为短周期元素,X、Y、T原子最外层电子数之和为18。下列说法正确的是WXY Z TA.X、Y、T三种元素最低价氢化物的沸点依次升高B.X、Y和氢三种元素可共同形成离子化合物或共价化合物C.物质WY2、ZY2一定都有熔点高、硬度大的特性D.元素X、Y、T的最高正价的顺序为:T>Y>X13.下列说法正确的是A.MgO、Al2O3是耐高温材料,工业上常用其电解冶炼对应的金属B.常温,4Fe(OH)2(s)+2H2O(l)+O2(g)=4Fe(OH)3(s)能自发进行,则该反应的△H<0C.NaHR(H2R为二元弱酸)溶液的酸碱性取决于HR-的电离程度和水解程度的相对大小D.催化剂能改变反应的活化能和焓变14.下列根据实验操作和现象所得出的结论正确的是选项实验操作实验现象结 论A用铂丝蘸取溶液进行焰色反应火焰呈黄色溶液中无K+B向溶液中先滴加稀盐酸,再滴加BaCl2溶液先滴加稀盐酸无现象,滴加BaCl2后出现白色沉淀溶液中一定含有SO42-C向一定浓度的CuSO4溶液中通入适量H2S气体出现黑色沉淀H2S的酸性比H2SO4强D向某溶液中滴加稀NaOH溶液,将湿润红色石蕊试纸置于试管口试纸不变蓝原溶液中无NH4+15.氮氧化物与悬浮在大气中海盐粒子的相互反应:4NO2(g)+2NaCl(s)2NaNO3(s)+2NO(g)+ Cl2(g),ΔH在恒温条件下,向2 L恒容密闭容器中加入0.4mol NO2和0.2 mol NaCl,10 min反应达到平衡时n(NaNO3)= 0.1mol,NO2的转化率为α。下列叙述中正确的是A.10min内NO浓度变化表示的速率v(NO)=0.01 mol·L-1·min-1B.若保持其他条件不变,在恒压下进行该反应,则平衡时NO2的转化率大于αC.若升高温度,平衡逆向移动,则该反应的ΔH>0D.若起始时向容器中充入NO2(g) 0.1 mol、NO(g)0.2 mol和Cl2(g)0.1 mol(固体物质足量),则反应将向逆反应方向进行非 选 择 题 (共60分) 16.(12分)工业上制备K2FeO4的流程如下:(1)配制FeSO4溶液时,需加入铁粉和稀硫酸,试说明加铁粉的原因 ,加稀硫酸原因 。(2)用饱和KOH溶液结晶的原因是 。(3)洗涤时用乙醚作洗涤剂的原因是 。(4)经测定第一、二次氧化时的转化率分别为a和b,结晶时的转化率为c,若要制备d Kg的K2FeO4,则需要FeSO4·7H2O Kg。(K2FeO4的相对分子质量是198;FeSO4·7H2O的相对分子质量是278;答案用分数表示)(5)电解法也能制备K2FeO4。用KOH溶液作电解液,在阳极可以将铁氧化成FeO42-,试写出此时阳极的电极反应式 。17.(12分)碘是合成碘化物的基本原料。空气吹出法从卤水中提碘的流程如下。(1)“氧化”时若Cl2过量,则会将I2氧化为HIO3,写出该反应的化学方程式 。(2)“吹出”在吹出塔中进行,含碘卤水从 (填“塔顶”或“塔底”)进入, 请解释这样做的原因 (3)从“氧化”所得含碘卤水中提取碘还可以采用加CCl4的方法,该分离方法为 ;为进一步分离I2和CCl4,向其中加入NaOH溶液与I2反应,生成的I-、IO进入水溶液;分液后再酸化,即得粗碘。加入NaOH后溶液中I-、IO的物质的量之比为 。(4)H2O2也能发生与Cl2类似的反应,若先用H2O2将卤水中的I-氧化为 IO,再将其与卤水按一定比例混合、酸化制取粗碘。处理含I-为254 mg/L的卤水1m3,理论上需20%的H2O2 g。18.(12分)硼镁矿属于硼酸盐,可用来制备硼酸(H3BO3)和MgO,方法如下:硼镁矿粉与(NH4)2SO4溶液混合后加热,反应生成H3BO3晶体和MgSO4溶液,同时放出NH3;再向MgSO4溶液中通入NH3与CO2,得到MgCO3沉淀和滤液,沉淀经洗涤、煅烧后得MgO,滤液则循环使用。回答下列问题:(1)与硅酸盐类似,硼酸盐结构也比较复杂,如硬硼钙石化学式为Ca2B6O11·5H2O,将其改写为氧化物的形式 。(2)上述制备过程中,检验沉淀洗涤是否完全的方法是 。(3)写出MgSO4溶液中通入NH3与CO2反应的化学方程式 。(4)若准确称取1.68 g硼镁矿,完全反应后得H3BO3晶体1.24 g,MgO 0.8 g,计算该硼酸盐的组成。(写出计算过程)19.(12分)磺酰氯(SO2Cl2)是一种有机氯化剂,也是锂电池正极活性物质。已知磺酰氯是一种无色液体,熔点-54.1℃,沸点69.1℃,遇水发生剧烈水解。(1)已知:SO2 (g) +Cl2 (g)+ SCl2 (g)2SOCl2 (g) △H=a kJ·mol-1SO2Cl2(g)+ SCl2 (g) 2SOCl2(g) △H=b kJ·mol-1则反应:SO2(g) + Cl2(g)SO2Cl2(g) △H = kJ·mol-1(用含a、b的代数式表示);该反应平衡常数表达式为K = 。(2)磺酰氯可与白磷发生反应为:P4 + 10 SO2Cl2 = 4PCl5 + 10SO2↑,若生成1molSO2,则转移电子的物质的量为 mol。(3)某学习小组的同学依据反应:SO2(g)+ Cl2(g)SO2Cl2(g) △H <0,设计的制备磺酰氯装置如图-1。 ①若用浓盐酸与二氧化锰为原料制取Cl2,其反应的化学方程式为 。 ②有关图-1所示的装置说法正确的是 (不定项选择)。a.A、E处洗气瓶中盛放的可能分别是饱和食盐水和饱和NaHSO3溶液b.B处反应管内五球中玻璃棉上的活性炭作催化剂c.B处反应管冷却水应从m接口通入d.装置C处吸滤瓶应放在冰水中冷却e.D处U形管中盛放的可能是碱石灰(4)Li-SO2Cl2军用电池,如图-2所示,已知电池反应为:2Li + SO2Cl2 = 2LiCl + SO2↑;则电池工作时,正极的电极反应式为 。20.(12分)铁及其化合物在有机化学中应用广泛,例如有机合成中,常用铁和盐酸将硝基(-NO2)还原为氨基(-NH2);在苯的溴代反应中用溴化铁作催化剂。(1)Fe基态原子核外电子排布式为 。(2)H、N、O的电负性从小到大的顺序是 。(3)与NO2+互为等电子体的一种分子为 (填化学式)。氨基(-NH2)中氮原子的杂化类型为 。(4)1mol苯胺分子中含有σ键的数目为 。(5)Fe与N形成的某化合物晶胞如图所示,则该晶体的化学式为 。
参考答案1 C 2B 3D 4B 5A 6 C 7C 8 B 9D 10A11 D 12B 13BC 14B 15BD 16.(1)抑制FeSO4的水解 防止FeSO4被氧化 (2)提供K+ (3)减少K2FeO4的损失 (4)139d除以 99abc (5) Fe+8OH--6e-= FeO42-+4H2O 17.(12分) (1)5Cl2 + I2 + 6H2O = 2HIO3 + 10HCl(2)塔顶 因热空气密度小,且气体与溶液逆向接触,有利于提高吹出率(3)萃取(或萃取 分液) 5∶1(4)17018.(12分)(1)2CaO·3B2O3·5H2O(2分)(2)取少许最后一次洗涤滤液,滴入1~2滴Ba(NO3)2溶液,若不出现白色浑浊,表示已洗涤完全。(2分)(3)MgSO4+CO2+2NH3+H2O=MgCO3+(NH4)2SO4(2分)(4)n (B2O3)=0.01mol(1分) n (MgO)=0.02mol (1分) n (H2O) = (1.68 g -0.7 g -0.8 g) /18 g·mol-1= 0.01mol (2分)故其组成为:Mg2B2O5·H2O或2MgO·B2O3·H2O。(2分)(说明:其它合理解法亦可,B、Mg物质的量各1分,氧、水的物质的量各1分,组成2分)19.(12分)(1)a-b (2分); c(SO2Cl2)/[c(SO2)·c(Cl2)](2分)(2)2(2分)(3)①MnO2 +4HCl(浓) MnCl2 + Cl2↑ +2H2O(2分)②bde(2分,漏选得1分,错选不给分) (4)SO2Cl2 + 2e- = 2Cl-+ SO2↑(2分)20.(12分)(1)[Ar]3d64s2 (2)H<N<O (3)N2O (或CO2、CS2等); sp3(4)14 mol (5)Fe4N (每空2分)

