


【历史】山东省枣庄市第三中学2019-2020学年高二3月网上测试试题
展开山东省枣庄市第三中学2019-2020学年高二
3月网上测试试题
一、单选题(本大题共29小题,共29x3=87分)
1、周初分封都要有隆重的仪式,然后被分封的诸侯率族人到达封地,建立军事据点,由点到面进行武装拓展,完成对封地的控制。据点叫“国”,国以外的土地叫“野”。“国”之中的居民叫“国人”,“野”之中的居民叫“野人”。下列推断最有可能正确的是( )
A.“国”在西周时发展为封建城市 B.“野”的范围大小决定着诸侯国的地位
C.“国人”多数是贵族的同族人 D.“野人”的主要职责是拱卫京师
2、春秋时期开始有“县、郡”名称,原指直属于国君的土地。楚国灭国很多,曾把县分封给功臣贵族,后来改为重要地区都掌握在国君手里,其他地区的贵族、功臣封地也逐渐由永远世袭改为两代以后就收归国家。材料说明楚国( )
A.逐渐走向中央集权 B.率先废除了分封制
C.最早实行了郡县制 D.具备了称雄的实力
3、“以诸侯为郡县,人人自安乐,无战争之患,传之万世,自上古不及陛下威德。”历史的实践证明,这种想法( )
A.是书生之见,荒诞无稽 B.不合时宜,难以实践
C.切合时情,迎合帝王 D.是敌人阴谋,离间君臣
4、秦汉时期设立了朝议制度,凡遇军国大事,皇帝往往“下其议”于群臣,议定的结果,通常由宰相领衔上奏,最后必须经皇帝裁决,方能施行。这一制度( )
A.表明军国大事最终由朝臣议定 B.反映了皇权与相权的矛盾
C.起到了限制、监督皇权的作用 D.有利于皇帝决策时集思广益
5、 (2017·山西临汾适应性训练)钱穆在评唐朝的三省制时指出:“一切政府法令,须用皇帝诏书名义颁布者,事先由政事堂开会议决。送进皇宫画一敕字,然后由政事堂盖印中书、门下之章发下。没有政事堂盖印,即算不得诏书,在法律上没有合法地位。”由此可见,唐朝的政事堂( )
A.使三省体制走向完备 B.是尚书省的代替机构
C.发挥重要的决策作用 D.有利于提高行政效率
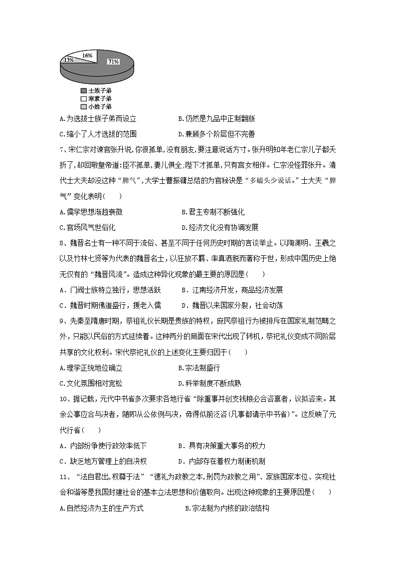
6、 如图所示为《唐书》所载830名进士的出身分布比例,由此可见,唐代科举制( )
A.为选拔士族子弟而设立 B.仍然是九品中正制翻版
C.缩小了人才选拔的范围 D.兼顾多个阶层但不完善
7、宋仁宗对谏官张升说,你很孤单,没有朋友,要注意说话方寸。张升明知年老仁宗儿子都夭折了,却回敬皇帝道:臣不孤单,妻儿俱全;陛下才孤单,只有宫女相伴。仁宗没怪罪张升。清代士大夫却没这种“脾气”,大学士曹振镛总结的为官秘诀是“多磕头少说话。”士大夫“脾气”变化表明( )
A.儒学思想渐趋衰微 B.君主专制不断强化
C.官场风气世俗化 D.经济文化没有协调发展
8、魏晋名士有一种不同于流俗、甚至不同于任何历史时期的言谈举止。以陶渊明、王羲之以及竹林七贤等为代表的魏晋名士,以狂放不羁、率真洒脱而著称于世,形成中国历史上绝无仅有的“魏晋风流”。造成这种异化现象的最主要的原因是( )
A.门阀士族特立独行,思想活跃 B.江南经济开发,商品经济发展
C.魏晋时期佛道盛行,援老入儒 D.魏晋以来国家分裂,社会动荡
9、先秦至隋唐时期,祭祖礼仪长期是贵族的特权,庶民祭祖行为被排斥在国家礼制范畴之外,只能以民俗的方式延续着。这种两分的局面在宋代出现了转机,祭祀礼仪变成不同阶层共享的文化权利。宋代祭祀礼仪的上述变化主要归因于( )
A.理学正统地位确立 B.宗法制盛行
C.文化氛围相对宽松 D.科举制度不断成熟
10、据记载,元代中书省多次要求各地行省“除重事并创支钱粮必合咨禀者,议拟咨来。其余公事应合与决者,随即从公依例与决,毋得似前泛咨(凡事都请示中书省)”。这反映了元代行省( )
A.内部纷争使行政效率低下 B.具有决策重大事务的权力
C.缺乏地方管理上的自决权 D.内部存在着权力制衡机制
11、“法自君出,权尊于法”“德礼为政教之本,刑罚为政教之用”、家族国家本位、实现社会和谐等是我国封建社会的基本立法思想和价值取向。出现这种现象的主要原因是( )
A.自然经济为主的生产方式 B.宗法制为内核的政治结构
C.外儒内法的封建统治思想 D.大河流域独特的地理环境
12、12、“在中国传统社会里,往往足君子之泽,数世而斩。所谓‘千年土地八百主’的谚语正是惯见人世沧桑之后的概括。”文中的谚语实质上反映了中国古代
A.土地买卖相当频繁 B.地主士地私有制的变迁
C.自然经济渐趋瓦解 D.土地所有权的非连续性
13、汉唐以来,历史上的大规模移民经常呈现由北到南的格局,而清前期的“湖广填四川”移民运动,开创了由东向西大移民的先例。上述材料表明( )
A.古代后期经济重心有西移之势 B.经济格局影响人口分布
C.清前期四川比湖南、广东更稳定 D.集权制度决定移民走向
14、宋代农学家陈敷说:“多虚不如少实,广种不如狭收。”元代农学家王祯说:“凡人家营田,皆当量力。宁可少好,不可多恶。”明代农学家沈氏说:“作家第一要勤耕多壅,少种多收。”该材料主要表明从宋代到明代的农业生产中( )
A.人地矛盾的显现 B.精耕细作的传承 C.稻麦种植的减少 D.技术交流的增加
15、如图是近年出土的西汉海昏侯(汉武帝之孙刘贺,史称汉废帝)墓葬中的两枚印章。除此之外,还出土了数量惊人的金器、青铜器、铁器、玉器、漆木器、纺织品、陶瓷器等珍贵文物,以及大量竹简、木牍。对此认识正确的是( )
A.从图上文物字体可见篆体依然是当时的主流通行字体
B.从墓葬的规格可见当时王国问题对中央集权威胁巨大
C.该墓葬出土的精美器皿大多出自官营手工业工匠之手
D.该墓葬的竹简、木牍有可能记载着儒家和佛教思想精髓
16、传统观点认为明代的釉上红彩为宣德朝(1426~1435年)所首创。下图是1964年在南京明故宫遗址出土并被南京博物院收藏的白地釉上红彩云龙纹盘(残片)。考古专家认为盘上所绘的云龙纹是明代洪武朝景德镇官窑瓷的典型纹饰。据此推知,明代( )
A.景德镇官窑烧制的彩瓷供宫廷使用 B.官窑已经能根据市场需求进行生产
C.釉上红彩首创时间提前到洪武年间 D.彩瓷和珐琅彩的制作工艺日趋成熟
17、宋代政府在物品采购上建立了“书市买牌”制度,即官府将要采购的物品和价格书写在牌上,公之于市,有愿意交易的商人就和官府到市场买处按牌交易。这说明宋代( )
A.注重市场秩序的规范 B.抑商政策已完全崩溃
C.官营手工业严重衰落 D.民间手工业成为主导
18、据《续资治通鉴长编》记载:宋代许多商人以财买婚,通过与官僚、宗室、士人联姻进而跻身上层社会。其中最为显赫者当属茶商马季良,因为娶了刘皇后兄长之女,获封光禄寺。这反映了宋代( )
A.商品经济发展带来社会结构的变动 B.商人群体逐步控制国家的政治生活
C.统治阶级已经放弃重农抑商的政策 D.商人的价值观成为社会的主流观念
19、战国后期,秦国建造了一批大型水利工程,如郑国渠、都江堰等,一些至今仍在发挥作用。这些工程能够在秦国完成,主要是因为
A.公田制度逐渐完善 B.铁制生产工具普及
C.交通运输网络通畅 D.国家组织能力强大
20、乾隆时江南地主“所居在城或他州异县,地亩山场皆委之佃户”。苏州甚至出现“土著安业者田不满百亩,余皆佃农也。上田半归于郡城之富户”。由此可知,当时江南
A.土地所有权变更极为频繁 B.农业生产利润微不足道
C.个体农耕为主要生产形式 D.农业中商品化生产普遍
21、据青铜器铭文,西周中后期,裘卫因经营手工业获得财富和地位,一位名叫矩的贵族用13块耕地,从裘卫那里换取了在王室仪式上穿戴的盛服和玉饰。这一记载反映了
A.井田制度松动 B.世袭制度解体 C.抑商政策弱化 D.礼乐制度崩坏
22、“天子亲耕”缘于《周礼》,明朝在北京永定门内天坛之西建先农坛,作为皇帝祭祀农神和参与耕作的礼仪场所。清朝从顺治帝开始,直至清末,各代皇帝奉礼如常,这反映出清朝
A.与明朝在制度上一脉相承 B.承袭了农耕文明的传统
C.满洲贵族迅速成为农耕者 D.刻意笼络反清政治势力
23、西汉文景时期,粮食增产,粮价极低。国家收取的实物田租很少甚至免除,但百姓必须把粮食换成钱币,缴纳较高税额的人头税。富商大贾趁机操纵物价,放高利贷,加剧了土地兼并、农户流亡,这反映出当时
A.重农抑商政策未能实行 B.自耕农经济发展受阻
C.粮价低抑制了生产热情 D.富商大贾操纵税收
24、据考古报告,从数十处战国以前的墓葬中发现了铁器实物,这些铁器不少是自然陨铁制作而成,发现地分布情况见下图。据此可知,战国以前
A.铁制农具得到普遍使用 B.新疆地区与中原联系紧密
C.我国的冶铁技术已经相当普及 D.铁器分布可反映社会发展程度
25、董仲舒重建了天上神权和地上王权的联系,认为君主受命于天,就应遵守自然规律,管理好社会人亊,使百姓安居乐业、丰衣足食。这说明董仲舒( )
A. 发展了先秦时期的民本思想 B. 借助神权思想来保护环境
C. 强调了天与民众互动的作用 D. 提高了儒家学说政治地位
26、美国著名历史学家费正清说:“(秦朝)在证明法家思想有效用的同时,秦王朝(的灭亡)也体现了孟子的一个思想的正确……”这个“正确的思想”是指( )
A. “劳心者治人,劳力者治于人”
B. “天时不如地利,地利不如人和”
C. “民为贵,社稷次之,君为轻”
D. “富贵不能淫,贫贱不能移,威武不能屈”
27、秦始皇采纳韩非子“集权”学说,汉武帝接受董仲舒“天人感应”学说,宋代思想家提倡“格物致知,正心诚意”,明末清初黄宗羲认为“天下为主,君为客”。这些思想的共同之处在于( )
A. 促进了自然经济的发展 B. 使儒家思想不断发展、完善
C. 推动了封建专制的发展 D. 有利于维护封建统治
28、文庙是中国古代官方修建的祭祀孔子的场所,产生于唐代,宋代逐渐在中原、江南的城市中大量兴建,元代在贵州、云南,清代在新疆、东北等地也相继出现。这一现象表明()
A. 文庙是加强专制统治的手段 B. 唐代是官方儒学教育的兴起阶段
C. 文庙的修建是城市经济发展的需要 D. 文庙的兴修使儒家思想成为正统地位
29、赵轶峰《十七世纪中国政治,社会思想诉求的维度》写到:“黄氏(黄宗羲)之”说根本上不脱儒家思想理路,却将儒家政治、社会观推演为一更具民本精神之制度化蓝图……若以为其所论仍与‘现代’不侔而定其为无新见,则失于以‘现代’事物为尺度。”材料主旨认为黄宗羲的思想
A.根本没有跳出儒家思想 B.继承并发展儒家思想
C.与现代思想不符,没有创新 D.儒家思想与现代民本思想结合
二、材料解析题
30、阅读材料,完成下列要求(13分)
材料 中国古代科举制度发展演变简表
时期 | 录取数量或方式 | 考试内容 | 考试程序 |
唐代 | 进士录取率只有百分之一二 | 诗赋、儒家经典、法律、文字、算学等 | 武则天时,初设殿试,但未形成定制 |
宋代 | 录取名额大为增加 | 儒家经典为主,儒家经典可依据多种注疏 | 考试分解试、省试、殿试三级;殿试成为定制,录取权由皇帝直接掌握 |
明代 | 开始实行“南北榜”,即南北方的学子,按照其所处的地域进行排名,分别录取出贡生后,再统一参加殿试。 | 命题范围只限于四书五经,答卷只能以朱熹的注释为主 | 士人需先入地方学校为生员或入国子监为监生,再通过乡试、会试、殿试而入仕 |
结合材料与中国古代史的相关知识,围绕“科举制度与社会发展”自行拟定一个具体的论题,并就所拟论题进行简要阐述。(要求:明确写出所拟论题,阐述须有史实依据)
参考答案
1—5 CACDC 6—10 DBDDD 11—15 ADBBC 16-20 CAADC 21—25 ABBDA 26—29 CDAB
30、解析:本题为开放型的论述题。从材料表格中唐代至明代“录取数量或方式”“考试内容”“考试程序”三方面都可进行作答。首先,拟定一个具体的论题,如“科举制度与君主制的强化”“科举制度与经济重心南移”“科举制度与儒学的发展”等都是可以的;然后,辅以相关的史实论据即可。
答案:示例一
论题:科举制度与君主制的强化。
阐述:君主专制的强化使科举考试的录取数量、考试内容、考试程序发生了变化。科举取士的数量越来越多,封建统治基础不断扩大;科举考试内容由多元到以儒学为主,再到只限于四书五经,且以朱熹的注疏为准,表明儒学思想已成为专制统治的思想工具;科举与学校教育相结合,殿试逐渐成为定制,且由皇帝直接掌握。上述史实表明科举考试的变化体现了君主专制的加强。(如果从录取数量、考试内容、考试程序三个方面任取一个角度进行阐述,言之有理亦可)
示例二
论题:科举制度与经济重心南移。
阐述:经济重心的南移导致科举考试录取数量和方式逐渐发生变化。唐中后期以后,经济重心南移加快,南宋时期南方成为我国的经济重心,经济重心南移带来了文化中心的南移,南方文教事业昌盛。科举考试中,南方士子占优势,明代为平息北方士人情绪,实行“南北榜”。
示例三
论题:科举制度与儒学的发展。
阐述:自唐代到明代,儒学在科举考试中的地位日益突显。唐代,儒学作为封建社会正统思想,成为科举考试的重要内容之一;宋明理学以儒家纲常约束人们的思想,科举考试以儒家经典为主,但可依据多种注疏;明代四书五经成为科举考试的唯一内容,答卷只能以朱熹的注释为准。由于内容和形式的程式化,不能随着时代的发展而变革,从而使儒家思想文化日益地僵化没落。