还剩26页未读,
继续阅读
【生物】江苏省南通市海安高级中学2019-2020学年高二上学期入学考试试题(解析版)
展开
江苏省南通市海安高级中学2019-2020学年
高二上学期入学考试试题
一、单选题
1.小张因饮酒过多导致语无轮次、走路不稳、大小便失禁,出现这些症状的原因是由于相应中枢受到影响,它们分别是
A. 大脑、小脑、骨髓 B. 大脑、小脑、脊髓
C. 大脑、小脑、大脑 D. 脊髓、小脑、大脑
【答案】C
【解析】
【详解】由题意可知,小张因饮酒过多导致语无轮次说明语言中枢受影响,语言中枢位于大脑;走路不稳说明维持躯体平衡的中枢受影响,位于小脑;大小便失禁说明排尿反射不受高级中枢的支配,即大脑功能受影响,综上分析,C正确,ABD错误。
故选C。
2.下列有关人体内环境稳态的叙述,不正确的是( )
A. 正常情况下,内环境的各项理化性质经常处于变动之中,但都保持在适宜范围内
B. 当内环境的稳态遭到破坏时,必将引起酶促反应速率的加快
C. 人体内环境稳态的实现需要消化、循环、呼吸、泌尿等系统的共同参与
D. 神经—体液—免疫调节网络是机体维持稳态的主要调节机制
【答案】B
【解析】
正常情况下,内环境的各项理化性质是处于动态平衡之中的,A正确。当内环境的稳态遭到破坏时,必将引起酶促反应紊乱,但不一定是加快,B错误。人体内环境稳态的实现需要消化、循环、呼吸、泌尿等系统和皮肤器官的共同参与,C正确。目前普遍认为调节内环境稳态的主要机制是神经-体液-免疫调节网络,D正确。
3.由于胎儿要从母体获得大量的蛋白质等营养物质,往往会造成孕妇身体浮肿.下列浮肿与孕妇身体浮肿的原理不一样的是( )
A. 营养不良引起的组织水肿
B. 过敏引起毛细血管通透性增强导致的组织水肿
C. 有蛋白尿的肾炎患者出现的组织水肿
D. 局部代谢旺盛导致组织水肿
【答案】D
【解析】
【详解】A、营养不良导致血浆蛋白含量低,血浆渗透压降低而导致组织水肿,A正确;
B、毛细血管通透性升高,血浆蛋白逸出至组织液,血浆渗透压降低而导致组织水肿,B正确;
C、蛋白尿即肾脏病变,肾小球通透性增加,蛋白质随尿液排出,导致血浆蛋白含量低而导致组织水肿,C正确;
D、组织中代谢废物的累积,直接导致组织液渗透压升高,把血浆中的水分吸了过来导致水肿,与血浆蛋白浓度无关,D错误。
故选D。
4.如图为人体体液之间的物质交换示意图,下列叙述错误的是
A. 图中A、C、D参与人体内环境的组成
B. DNA解旋酶可以存在于B内
C. 乙酰胆碱和激素可存在于C中
D. D可以运输养料、二氧化碳、尿素和糖原等物质
【答案】D
【解析】
【详解】A、图中A是淋巴,B是细胞内液,C是组织液,D是血浆,其中A、C、D参与人体内环境的组成, A项正确;
B、DNA解旋酶用于DNA复制,存在于细胞内,B项正确;
C、乙酰胆碱(神经递质)和激素可存在于C组织液中,C项正确;
D、血浆可以运输养料、二氧化碳、尿素等,但糖元不会存在血浆中,D项错误。
故选D。
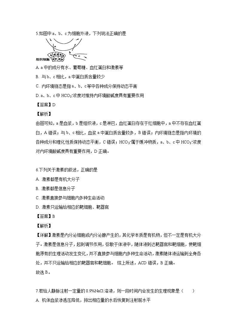
5.如图中a、b、c为细胞外液,下列说法正确的是
A. a中的成分有水、葡萄糖、血红蛋白和激素等
B. 与b、c相比,a中蛋白质含量较少
C. 内环境稳态是指a、b、c等中各种成分保持动态平衡
D. a、b、c中HCO3–浓度对维持内环境酸碱度具有重要作用
【答案】D
【解析】
由图可知,a是血浆,b是组织液,c是淋巴,血红蛋白存在于红细胞中,a中不存在血红蛋白,A错误;与b、c相比,血浆a中蛋白质含量较多,B错误;内环境稳态是指内环境的各种成分和理化性质保持动态平衡,C错误;HCO3–属于缓冲物质,a、b、c中HCO3–浓度对内环境酸碱度具有重要作用,D正确。
6.下列关于激素的叙述,正确的是
A. 激素都是有机大分子
B. 激素都是信息分子
C. 激素直接参与细胞内多种生命活动
D. 激素只运输给相应的靶细胞、靶器官
【答案】B
【解析】
【详解】激素是内分泌细胞或内分泌腺产生的,其化学本质是有机物,但不一定是有机大分子。激素是信息分子,起到调节作用,弥散于体液中,随体液到达靶器官和靶细胞,使靶细胞原有的生理活动发生变化,并不直接参与细胞内多种生命活动,激素随体液运输到全身各处,并不只运输给相应的靶器官和靶细胞。 综上所述,ACD错误,B正确。
故选B。
7.若给人静脉注射一定量的0.9%NaCl溶液,则一段时间内会发生的生理现象是( )
A. 机体血浆渗透压降低,排出相应量的水后恢复到注射前水平
B. 机体血浆量增加,排出相应量的水后渗透压恢复到注射前水平
C. 机体血浆量增加,排出相应量的NaCl和水后恢复到注射前水平
D. 机体血浆渗透压上升,排出相应量的NaCl后恢复到注射前水平
【答案】C
【解析】
【详解】因为静脉注射的是与血浆等渗的生理盐水,所以机体血浆渗透压是不发生改变的,A、D错误;但正常情况下,水盐代谢要平衡,进多少出多少,所以一段时间内会发生的生理现象是机体血浆量增加,排出相应量的NaCl和水后恢复到注射前水平,B错误,C正确。
故选C。
8.人体的内环境组成如下图所示,其中①~④表示相关液体。下列叙述正确的是( )
A. 液体①②④构成人体全部细胞的内环境
B. 液体①的蛋白质含量比液体③低
C. 液体④的渗透压大于液体③,有利于物质交换
D. 过敏反应可导致液体③增多而引起组织水肿
【答案】D
【解析】
分析可知①是血浆,②是淋巴,③是组织液,④是细胞内液,①②③构成内环境,A错误;①是血浆,③是组织液,血浆的总量较组织液少而蛋白质含量较组织液高,B错误;③是组织液,④是细胞内液,二者的渗透压相当,C错误;过敏反应中组织胺的释放会引起毛细血管壁的通透性增加,血浆蛋白进入组织液使其渗透压升高,组织液吸水造成组织水肿,D正确。
9.如图是人体局部内环境的示意图。以下叙述正确的是
A. 人发生过敏反应时,结构1的通透性会降低
B. 某人长期摄入蛋白质过少,会引起丙液增加
C. 丙液和乙液可以通过结构2相互渗透
D. 3中无氧呼吸的产物会引起甲液pH明显下降
【答案】B
【解析】
由图可知,甲为血浆,乙为淋巴,丙为组织液,1为毛细血管(壁),2为毛细淋巴管(壁),3为细胞(膜)。组织液和血浆之间可以相互渗透,组织液一部分形成淋巴,淋巴最终回流到血浆中。
人发生过敏反应,1毛细血管壁结构的通透性会升高,A错误;某人长期摄入蛋白质过少,会因为营养不良使血浆渗透压降低,从而使组织液增加,B正确;淋巴液是组织液通过淋巴管渗透产生,C错误;3中的无氧呼吸产生的乳酸排到内环境,但由于血浆中存在缓冲物质,所以不会引起血浆内PH明显下降,D错误。
10. 下列各组化合物中全是内环境成分的是( )
A. 组织胺、淋巴因子、淋巴细胞
B. H2O2酶、抗体、激素、H2O
C. 葡萄糖、Ca2+、载体
D. Na+、HPO42﹣、乙酰胆碱、氨基酸
【答案】D
【解析】
解:A、淋巴细胞不属于内环境,A错误;
B、H2O2酶属于细胞内物质,不属于内环境,B错误;
C、载体在细胞上,不属于内环境,C错误;
D、Na+、HPO42﹣、乙酰胆碱、氨基酸都是内环境成分,D正确.
故选:D.
11.如图中a、b、c分别表示3种细胞外液,箭头表示3种液体之间的相互关系.下列叙述正确的是( )
A. a的蛋白质含量最高
B. b中有的细胞不消耗氧气
C. c含有激素和消化酶
D. a中细胞种类最多
【答案】B
【解析】
A、血浆中蛋白质含量最高,用于维持渗透压;故A错误.
B、血浆中的成熟的红细胞,没有细胞核和细胞器,只能进行无氧呼吸;故B正确.
C、组织液中含有激素,但消化酶存在于消化系统,属于外环境成分;故C错误.
D、淋巴中生活的是淋巴细胞和吞噬细胞,而组织细胞的种类最多;故D错误.
12.下列有关神经调节的叙述错误的是
A. 反射是神经调节的基本方式
B. 反射的结构基础是反射弧
C. 兴奋在神经元之间的传递是单向的
D. 神经调节和体液调节之间,体液调节占主导
【答案】D
【解析】
【详解】A、反射是神经调节的基本方式,A正确;
B、反射活动的结构基础是反射弧,B正确;
C、兴奋在神经元之间(即在突触处)的传递是单向的,只能是突触前膜→突触间隙→突触后膜,C正确;
D、神经调节和体液调节之间,神经调节占主导,D错误。
故选:D。
13.如图是细胞与内环境进行物质交换的示意图,①处的箭头表示血液流动的方向。下列说法正确的是
A. 若②为肝细胞,则①处的血糖浓度可能低于⑤处
B. ④是人体内新陈代谢的主要场所
C. 毛细淋巴管壁细胞生活的具体内环境是③⑤
D. ③④⑤中的成分完全相同
【答案】A
【解析】
【详解】A、若②为肝细胞,血糖低时,肝细胞中有肝糖原可以分解为葡萄糖,则①处的血糖浓度可能低于⑤处,A正确;
B、细胞质基质是人体内新陈代谢的主要场所即②,B错误;
C、毛细淋巴管壁细胞生活的具体内环境是淋巴和组织液即③④,C错误;
D、③是淋巴,④是组织液,⑤是血浆,血浆中含有的蛋白质较多,D错误。
故选A。
14.如图为人体细胞外液渗透压升高时的部分调节过程示意图,其中甲、乙、丙表示结构。下列相关叙述不正确的是
A. 饮水不足、体内失水过多等因素可引起细胞外液渗透压升高
B. 抗利尿激素作用于结构丙,可增加尿液的生成量
C. 抗利尿激素在结构甲细胞中合成,由结构乙释放,并随血液流向全身
D. 细胞外液渗透压升高后,饮水量的增加有利于维持细胞外液渗透压相对恒定
【答案】B
【解析】
【详解】A、饮水不足、体内失水过多等因素可引起细胞外液渗透压升高,A项正确;
B、抗利尿激素促进丙肾小管、集合管重吸收水分,可减少尿液的生成量,B项错误;
C、抗利尿激素在甲下丘脑细胞中合成,由乙垂体释放,并随血液流向全身,C项正确;
D、细胞外液渗透压升高后,饮水量的增加有利于维持细胞外液渗透压相对恒定,D项正确。
故选B。
15.下列关于神经系统的分级调节和人脑的高级功能的叙述,正确的是
A. 短期记忆主要与神经元的活动以及相关神经元之间的联系有关系
B. 当你专心作答试题时,参与的高级中枢主要有大脑皮层H区和S区
C. 脑干中有许多维持生命活动必要的中枢,还与生物节律的控制有关
D. 饮酒过量的人表现为语无伦次,与此生理功能相对应的结构是小脑
【答案】A
【解析】
【详解】A、人的短期记忆主要与神经元的活动及神经元之间的联系有关,尤其是与大脑皮层下一个形状像海马的脑区有关,长期记忆可能与新突触的建立有关,A正确;
B、当你专心作答试题时,参与的高级中枢主要有大脑皮层V区和W区,B错误;
C、脑干中有许多维持生命活动必要的中枢,但是与生物节律的控制有关的是下丘脑,C错误;
D、饮酒过量的人表现为语无伦次,由于语言功能是大脑的高级功能,因此与此生理功能相对应的结构是大脑皮层,D错误。
故选A。
16.下列有关突触结构和功能的叙述中,错误的是
A. 突触前膜是轴突末端突触小体的膜,突触后膜是胞体膜或树突膜
B. 兴奋由电信号转变成化学信号,再转变成电信号
C. 递质只存在于突触小体内,只能由突触前膜释放
D. 突触前后两个神经元的兴奋是同步的
【答案】D
【解析】
【详解】A、突触前膜是轴突末端突触小体的膜,突触后膜是胞体膜或树突膜,故突触有轴突-胞体类和轴突-树突类,A正确;
B、在突触处兴奋的转化模式为:电信号→化学信号→电信号,B正确;
C、由于神经递质只能由突触前膜释放,作用于突触后膜,因此兴奋在突触处只能由前膜传向后膜,C正确;
D、突触前后两个神经元的兴奋不是同步的,突触前神经元先兴奋,突触后神经元后兴奋,D错误。
故选D。
17.图示为神经突触结构模式图,下列叙述错误的是
A. 甲膜电位的变化可导致结构①的定向移动和②的释放
B. 物质②在突触间隙的扩散,离不开组织液的运输作用
C. 结构④的开启可使物质②进入细胞内而引起乙细胞的兴奋
D. 图中过程能够体现细胞膜具有控制物质进出和信息交流等功能
【答案】C
【解析】
当神经冲动传导到甲(突触前膜)引起甲膜电位发生变化时,可导致结构①(突触小泡)受到刺激并向突触前膜方向移动,并且释放②(神经递质),故A项正确;突触间隙内充满组织液,物质②(神经递质)在突触间隙的扩散,离不开组织液的运输作用,B项正确;结构④是突触后膜上的受体,能与物质②(神经递质)特异性结合,从而引起乙细胞的兴奋或抑制,物质②不能进入突触后神经元,故C项错误;图中过程能够体现细胞膜具有控制物质进出和信息交流等功能,D项正确。
18.下图中箭头表示兴奋在神经纤维中传导或神经元间传递的方向,正确的是( )
A. B.
C. D.
【答案】C
【解析】
【详解】A、神经递质存在于突触前膜的突触小泡中,只能由突触前膜释放,然后作用于突触后膜,不可能由树突释放,作用于轴突末梢,A错误;
BC、图示是兴奋在神经纤维上的传导,兴奋在神经纤维上的传导形式是电信号,兴奋的传导方向和膜内的电流传导方向一致,其特点是双向、速度快,B错误;C正确;
D、神经递质存在于突触前膜的突触小泡中,只能由突触前膜释放,然后作用于突触后膜,不可能由突触后膜释放,作用于前膜,D错误。
故选C。
19.下列有关过敏反应的叙述中,不正确的是
A. 过敏反应是指已产生免疫的机体,在再次接受不同抗原时所发生的反应
B. 过敏反应发作迅速、反应强烈、消退较快
C. 过敏反应一般不会破坏组织细胞,也不会引起组织严重损伤
D. 过敏反应有明显的遗传倾向和个体差异
【答案】A
【解析】
本题考查过敏反应机理和反应特点。过敏反应是指已产生免疫的机体,在再次接受相同抗原时所发生的反应。至少是二次反应,由相同的过敏原刺激。其他特点都正确,识记即可。故选:A。
20.下列有关动物激素的叙述,错误的是
A. 激素由内分泌腺产生后通过体液只运输到作用部位
B. 一般情况下一种激素只选择作用某一种特定的靶器官或靶细胞
C. 各种激素之间有的存在拮抗作用,有的存在协同作用
D. 激素作用于靶细胞之后往往被灭活,从而保证机体调节适应多变的环境
【答案】A
【解析】
【详解】A、激素由内分泌腺产生后通过体液运输到身体各处,但只对作用部位起作用,A错误;
B、一般情况下,一种激素只选择作用某一种特定的靶器官或靶细胞,B正确;
C、各种激素间既有拮抗作用也有协同作用,如胰岛素与胰高血糖素是拮抗作用,胰高血糖素与肾上腺素是协同作用,C正确;
D、激素作用于靶细胞之后往往被灭活,从而保证不会影响其他信息分子参与的机体调节,D正确。
故选A。
21.如图为人体屈肌反射的反射弧的部分结构示意图,以下相关说法错误的是
注:(+)表示促进,(-)表示抑制, a、b、c、d表示结构,箭头表示兴奋传导方向。
A. 兴奋由a传至b时, b处钾离子通道打开形成内正外负的电位
B. 神经递质的释放过程与高尔基体和线粒体密切相关
C. c处属于内环境的组成,该处化学成分的改变将影响兴奋的传递
D. 传入神经元兴奋后,机体一般先屈肌收缩后伸肌舒张
【答案】A
【解析】
【详解】A、兴奋部位产生动作电位,动作电位的形成是细胞膜对钠离子的通透性增加,钠离子内流所导致的,A错误;
B、神经递质通过突触小泡(来源于高尔基体)运输到突触前膜,突触前膜以胞吐的形式释放神经递质到突触间隙,胞吐需要线粒体提供能量,B正确;
C、c处是突触间隙,突触间隙内的液体为组织液,属于内环境的成分,突触间隙中化学成分的改变会影响兴奋的传递,C正确;
D、传入神经可直接将兴奋传至屈肌运动神经元,而传入神经向伸肌运动神经元传递兴奋时还需经过中间神经元,故传入神经元兴奋后,机体一般先屈肌收缩,再伸肌舒张,D正确。
故选A。
22.下列关于人体免疫的叙述,正确的是
A. T 细胞受到抗原刺激后可直接转变为效应 T 细胞
B. B 细胞受到抗原刺激后增殖分化成浆细胞并产生抗体
C. 过敏反应是人体特异性免疫应答的一种正常生理现象
D. 人体内的巨噬细胞只参与非特异性免疫过程
【答案】B
【解析】
【详解】A、T细胞受到抗原刺激后可增殖、分化为效应T细胞,A错误;
B、B细胞受到抗原刺激后可增殖、分化成浆细胞和记忆细胞,其中浆细胞能产生抗体,B正确;
C、过敏反应是指已产生免疫的机体在再次接受相同抗原刺激时所发生的组织损伤或功能紊乱的反应,C错误;
D、人体内的吞噬细胞既参与非特异性免疫过程也参与特异性免疫过程,D错误。
故选B。
23.某动物园中,一只猩猩突然暴躁不安,攻击其他猩猩。为了控制该猩猩,饲养员给其注射了一定量的某物质,使之出现暂时休克现象,若要使之迅速苏醒,可注射另一种物质。饲养员给猩猩先后注射的两种物质分别是
A. 胰岛素和胰高血糖素 B. 麻醉剂和甲状腺激素
C. 甲状腺激素和肾上腺激素 D. 胰岛素和葡萄糖
【答案】D
【解析】
【详解】A、给猩猩注射胰岛素可出现低血糖休克,胰高血糖素虽然能升血糖,但是作用较慢,若使之迅速苏醒,最好注射葡萄糖,A错误;
B、甲状腺激素不能缓解麻醉症状;B错误;
C、甲状腺激素能提高神经系统的兴奋性,注射甲状腺激素,只能使猩猩更加狂躁,C错误;
D、控制该猩猩,饲养员给其注射了一定量的某物质,使之出现暂时休克现象,这是注射的胰岛素,若要使之迅速苏醒,可注射葡萄糖,注射葡萄糖可使血糖迅速恢复正常,D正确。
故选:D。
24.下列关于激素在生产上应用的叙述,不正确的是
A. 喷洒性外激素可减轻菜青虫的危害
B. 喷洒蜕皮激素可让蚕提前上山结茧
C. 对幼牛注射生长激素可促使其生长
D. 用保幼激素喷洒蚕体可增加产丝量
【答案】A
【解析】
【详解】喷洒性外激素可干扰菜青虫的交配行为,不能减轻菜青虫的危害,为减少损失的最佳措施应是使幼虫尽快形成成虫,可喷洒适量的蜕皮激素类似物,A错误;蜕皮激素能够调节昆虫蜕皮,在正常量的蜕皮激素和其他激素的共同作用下,幼虫逐渐发育,蜕皮后变成蛹,可见,利用蜕皮激素(促使昆虫加快蜕皮速度的化学物质) 可让蚕提前上山结茧,B正确;生长激素能促进生长,特别是促进蛋白质的合成和骨的生长,故对幼牛注射生长激素可促使其生长,C正确;用保幼激素类似物喷洒蚕体,可保持幼虫状态,可增加产丝量,D正确。
故选A。
25.下列有关特异性免疫说法正确的是
A. 体液免疫中淋巴因子不起作用,细胞免疫中吞噬细胞不起作用
B. 体液免疫中有T细胞参与,细胞免疫中同样有B细胞参与
C. 结核杆菌为胞内寄生菌,机体依赖体液免疫使之失去藏身之所
D. 体液免疫中有二次免疫,细胞免疫中同样有二次免疫
【答案】D
【解析】
【详解】下列有关特异性免疫说法正确的是
体液免疫中淋巴因子可以促进B细胞的增殖和分化;吞噬细胞在细胞免疫中可以吞噬处理裂解的靶细胞,A错误。
体液免疫中由T细胞在抗原刺激下产生淋巴因子,但细胞免疫中没有B细胞参与,B错误。
结核杆菌为胞内寄生菌,机体依赖细胞免疫使靶细胞裂解死亡从而使之失去藏身之所,C错误。
当抗原再次进入机体时,体液免疫和细胞免疫的记忆细胞都可以增殖分化发生二次免疫,D正确。
26.如图是反射弧结构模式图,a、b分别是神经纤维上的刺激位点,甲、乙是分别置于神经纤维B、D上的电位计,可记录神经纤维上的电位变化;A为骨骼肌,C为神经中枢。下列有关说法不正确的是
A. 刺激a点会引起A的收缩,不属于反射活动
B. 刺激b点,甲、乙两电位计都可记录到电位变化
C. 若刺激a点,乙电位计不能记录到电位变化,表明反射弧的某部位已经受损
D. 刺激b点,会引起A的收缩,但E不会发生反应
【答案】C
【解析】
【详解】a点位于传出神经,骨骼肌接受到刺激会引起骨骼肌收缩,但是没有经过完整的反射弧,所以不是属于反射活动,A正确;b点位于传入神经上,所以刺激b点,甲、乙两电位计都可记录到电位变化,B正确;若刺激a点,乙电位计不能记录到电位变化,原因是兴奋在神经元之间的传递是单向的,C错误;由于感受器E不能产生效应,所以刺激b点,兴奋传到骨骼肌A会出现收缩反应,但E不会发生反应,D正确。
27.下列关于人体免疫的叙述正确的是
A. 淋巴因子通过与抗原的特异性结合,发挥免疫作用
B. 获得性免疫缺陷综合征和风湿性心脏病都属于免疫缺陷病
C. 人体获得某种免疫能力后,当再次接触抗原时,将产生更强的特异性免疫反应
D. 机体一旦接触过敏原就会发生过敏反应
【答案】C
【解析】
【详解】A、淋巴因子能够增强有关免疫细胞的杀伤力以及促进B细胞增殖分化形成浆细胞和记忆细胞,不能与抗原特异性结合,A错误;
B、获得性免疫缺陷综合症属于免疫缺陷病,风湿性心脏病属于自身免疫病,B错误;
C、由于初次免疫产生了记忆细胞,所以二次免疫反应不但比初次反应快,而且比初次反应强,能在抗原侵入尚未为患之前将它们消灭,C正确;
D、过敏反应是已免疫的机体再次接受相同的物质的刺激时所发生的反应,D错误。
故选C。
28.结扎小狗的胰管,正常进食,小狗出现的症状是
A. 生长发育立即停止
B. 血糖浓度明显偏高,出现糖尿病
C. 消化不良
D. 尿量明显减少,体温显著升高
【答案】C
【解析】
【详解】A、促进生长发育是相关激素的功能,而结扎小狗的胰管不影响激素的分泌和调节,A错误;
B、激素分泌后直接进入血液或组织液,不通过导管,故血糖浓度正常,B错误;
C、结扎小狗的胰管,使分泌的消化液不能进入消化道,故会造成消化不良,C正确;
D、结扎小狗的胰管后只是影响了胰液的排出,不影响尿液量和体温,D错误。
故选C。
29.下列生理活动所涉及的相关激素之间的关系,与实际不相符合的是( )
A. 胰高血糖素和胰岛素对正常人血糖浓度的调节表现为拮抗作用
B. 对寒冷刺激的反应,甲状腺激素和肾上腺激素表现为协同作用
C. 抗利尿激素和神经系统对细胞外液渗透压的调节表现为拮抗作用
D. 生长激素和甲状腺激素对人体生长发育的调节表现为协同作用
【答案】C
【解析】
【详解】胰岛素能降低血糖浓度,而胰高血糖素能升高血糖浓度,两者表现为拮抗作用,A正确;对寒冷刺激的反应,在体温调节过程中,甲状腺激素与肾上腺素都可以提高细胞代谢,增加产热量,表现为协同作用,B正确;细胞外液渗透压过高时,抗利尿激素和神经系统对细胞外液渗透压的调节都是降低细胞外液渗透压,而拮抗作用表现是指激素之间的作用表现为相对或相反,C错误;生长激素和甲状腺激素促进人体生长发育表现为协同作用,D正确;故错误的选C。
30. 人类大脑皮层和动物的区别是具有
A. 躯体运动中枢 B. 听觉中枢
C. 躯体感觉中枢 D. 语言中枢
【答案】D
【解析】
语言中枢是人类特有的中枢,动物没有,故D正确。
31. 如下图所示,用燕麦胚芽鞘做实验,可使其发生向右弯曲生长的是
【答案】B
【解析】
生长素能透过琼脂块,所以A直立生长;生长素不能透过玻璃片,所以左侧生长素能运到伸长去促进生长,而右侧不能,所以向右弯曲生长;C向光弯曲生长;D直立生长。故选B
32.给实验鼠静脉注射不同剂量的胰岛素,测得血糖的补充速率和消耗速率如右图所示。下列相关分析正确的是
A. 随着曲线a的下降,非糖物质向葡萄糖转化的速率加快
B. 曲线b的上升是胰岛素作用于肝脏、肌肉等细胞的结果
C. 当胰岛素浓度为40uU/mL时,在较长时间内血糖浓度会维持相对稳定
D. 高浓度胰岛素条件下,下丘脑中控制胰岛A细胞分泌的神经中枢处于抑制状态
【答案】B
【解析】
【详解】随着血浆胰岛素浓度升高,曲线a的下降,非糖物质向葡萄糖转化的速率减慢,A项错误;胰岛素可促进肝脏细胞、肌肉细胞摄取葡萄糖,并把葡萄糖转化为糖原,曲线b的上升是胰岛素作用于肝脏、肌肉等细胞的结果,B项正确;当胰岛素浓度为40uU/mL时,血糖补充速率是1mg/kgmin,血糖消耗速率是3.8mg/kgmin,,在较长时间内血糖浓度不能维持相对稳定,C项错误;高浓度胰岛素会抑制胰高血糖素的分泌,但不会抑制神经中枢,D项错误。
33.如图为神经纤维的局部结构示意图,被髓鞘包裹区域(b、d)钠、钾离子不能进出细胞,裸露区域(a、c、e)钠、钾离子进出不受影响。下列叙述正确的是
A. c 区域处于兴奋状态,膜内钠离子较膜外多
B. b、d区域不能产生动作电位
C. a区域处于静息状态时,细胞膜对钠离子的通透性较大
D. 局部电流在轴突上的传导方向为a→c和e→c
【答案】B
【解析】
【详解】A、由于c区域受到刺激,产生动作电位,Na+内流,造成膜两侧的电位表现为内正外负,膜内正离子多,但膜内钠离子仍然少于膜外,A错误;
B、由于被髓鞘细胞包裹的轴突区域(b、d)钠、钾离子不能进出细胞,所以刺激c区域,b、d区域的电位仍为外正内负,不能产生动作电位,B正确;
C、a区域处于静息状态,细胞膜对Na+的通透性较小,膜两侧的电位表现为内负外正,C错误;
D、局部电流在轴突内的传导方向为c→a和c→e,D错误。
故选B。
34.当人体受到寒冷刺激时,下列反应正确的是
A. 垂体合成并分泌的促甲状腺激素释放激素的量增加,代谢活动增强
B. 肾上腺合成并分泌的肾上腺素的量增加,产热量增加
C. 皮肤血管舒张,皮肤的血流量增加,抵御寒冷
D. 下丘脑里的冷觉感受器兴奋,骨骼肌战栗,产热量增加
【答案】B
【解析】
【详解】A、垂体合成并释放促甲状腺激素,进而促进甲状腺合成分泌甲状腺激素,提高细胞的代谢水平,A错误;
B、肾上腺合成并分泌的肾上腺素的量增加,产热量增加,B正确;
C、温暖环境进入寒冷环境中机体为了维持体温相对恒定需要增加产热,降低散热,则皮肤血管收缩,皮肤的血流量减少,C错误;
D、兴奋传至下丘脑使骨骼肌战栗,产热量增加,D错误。
故选B。
35.糖尿病有多种原因。下图所示①、②、③是引起糖尿病三种原因,据图判断下列说法不正确的是
A. 在上述三种糖尿病中,可以通过注射胰岛素进行治疗的是①②
B. ③所示产生糖尿病的病因是,浆细胞产生的抗体Y 3 与靶细胞上的葡萄糖受体结合,使胰岛素不能发挥作用,从而使血糖浓度升高
C. ①、②、③引起糖尿病是自身免疫病
D. 若图中靶细胞为肌肉细胞,则胰岛素能促进该细胞内肌糖原的合成和葡萄糖的氧化分解
【答案】B
【解析】
从免疫角度的分析,上述三种糖尿病都是免疫功能过强,将自身结构物质当作外来异物进行攻击引起的自身免疫病,其中①②两种情况,胰岛素分泌量减少,可以通过注射胰岛素来治疗,A正确;C正确;③所示产生糖尿病的病因是,浆细胞产生的抗体Y3与靶细胞上的胰岛素受体结合,使胰岛素不能发挥作用,从而使血糖浓度升高,B错误;若图中靶细胞为肌肉细胞,则胰岛素能促进该细胞内肌糖原的合成和葡萄糖的氧化分解,D正确;答案是B。
36.某种药物可以阻断蟾蜍屈肌反射活动。下图为该反射弧的模式图。A、B为神经纤维上的实验位点,C为突触间隙。下列实验结果中,能够证明这种药物“在神经系统中仅对神经细胞间的兴奋传递有阻断作用”的是
①将药物放在A,刺激B,肌肉收缩
②将药物放在B,刺激A,肌肉收缩
③将药物放在C,刺激B,肌肉不收缩
④将药物放在C,刺激A,肌肉收缩
A. ①③ B. ②③ C. ①④ D. ②④
【答案】A
【解析】
【详解】证明这种药物“在神经系统中仅对神经细胞间的兴奋传递有阻断作用”需要两组实验,其中一组作为对照。将药物放在B、C,刺激A,A作为传出神经直接与效应器(肌肉)相连,不受到刺激必然引起效应器反应,不能证明该结论。将药物放在A,刺激B,肌肉收缩,说明兴奋从传入神经传导到效应器,即药物对神经纤维上兴奋传导无阻碍作用。反之,将药物放在C,刺激B,肌肉不收缩,说明药物对神经细胞间兴奋传导有阻碍作用,故本题正确答案为A。
37.一个完整生态系统的结构包括( )
A. 生态系统成分、食物链和食物网
B. 生产者、消费者
C. 物质循环、能量流动
D. 生产者、消费者、分解者和无机物环境
【答案】A
【解析】
生态系统的结构包括组成成分和营养结构,其中组成成分包括生产者、消费者、分解者和无机物环境,营养结构包括食物链和食物网,故选A。
38.按一对夫妇生两个孩子计算,人口学家统计和预测,墨西哥等发展中国家的人口翻一番大约20~40年,美国需要40~80年,瑞典人口将会相对稳定,德国人口将减少。预测人口的这种增减动态主要决定于
A. 种群数量和密度 B. 种群年龄结构
C. 种群性别比例 D. 出生率和死亡率
【答案】B
【解析】
【详解】A、种群数量和密度只能说明人口基数,不能预测种群数量变化,A错误;
B、年龄组成可用来预测种群未来的动态,根据种群的年龄结构可分为三种类型:增长型、稳定型和衰退型,B正确;
C、种群的性别比例能影响出生率,进而影响种群数量变化,C错误;
D、出生率、死亡率以及迁入率和迁出率是决定种群大小和种群密度的直接因素,D错误。
故选B。
39.下列关于正常人体内环境稳态的叙述,后者随前者变化的情况与图中走势不相符的是
A. HIV浓度-T细胞浓度 B. 胰岛素浓度-血糖浓度
C. 甲状腺激素-促甲状腺激素释放激素 D. 胰高血糖素浓度-胰岛素浓度
【答案】D
【解析】
【详解】A、HIV病毒侵入人体主要攻击人体的T淋巴细胞,随着HIV病毒浓度的增加,机体内T淋巴细胞不断减少,A不符合题意;
B、胰岛素具有降低血糖的作用,随着胰岛素浓度的上升,血糖浓度随之减少,B不符合题意;
C、甲状腺所分泌的甲状腺激素含量增加可以反馈于下丘脑和垂体,使其释放的促甲状腺激素释放激素和促甲状腺激素含量下降,C不符合题意;
D、胰高血糖素与胰岛素之间是拮抗关系,随之胰岛血糖素的增多,会促进胰岛素的含量增多,D符合题意。
故选D。
40.利用不同的处理使神经纤维上膜电位产生不同的变化,处理方式及作用机理如下:①利用药物Ⅰ阻断Na+通道;②利用药物Ⅱ阻断K+通道;③利用药物Ⅲ打开Cl-通道,导致Cl-内流;④将神经纤维置于低Na+溶液中。上述处理方式与下列可能出现的结果对应正确的是( )
A. 甲—①,乙—②,丙—③,丁—④
B. 甲—④,乙—①,丙—②,丁—③
C. 甲—③,乙—①,丙—④,丁—②
D. 甲—④,乙—②,丙—③,丁—①
【答案】B
【解析】
【详解】①利用药物I阻断Na+通道,膜外钠离子不能内流,导致不能形成动作电位对应乙;
②利用药物Ⅱ阻断K+通道,膜内钾离子不能外流,兴奋过后的动作电位不能恢复为静息电位,对应图丙;
③利用药物Ⅲ打开Cl-通道,导致Cl-内流,加固了内负外正的静息电位,不能形成动作电位,对应丁图;
④将神经纤维置于低Na+溶液中,则受刺激后膜外钠离子内流极少,形成的动作电位幅度极低,对应图甲。
故选B。
二、非选择题
41.下面为人体激素作用于靶细胞的两种机理示意图,根据所学生物学知识回答下列问题:
(1)若激素B是生长激素,则它是由________细胞合成的。
(2)若激素B是胰岛素,能与受体b特异性结合,产生生理效应,这体现了细胞膜的______________功能,如果受体b发生缺陷而不能与该激素结合,则可能引起血糖浓度____________。
(3)若该图表示下丘脑细胞,细胞膜上除了有与激素结合的受体外,细胞内还具有与________激素(举一除甲状腺激素外的具体激素)相结合的受体。
(4)蛋白激酶能够使某些种类的蛋白质发生磷酸化(会改变所带电荷),使其_____________改变,从而使蛋白质的活性发生变化。
(5)若激素A是甲状腺激素,在维持内环境的相对稳定过程中,甲状腺激素含量的增加会抑制促甲状腺激素的分泌,这种调节方式属于________调节。在维持内环境的相对稳定过程中,甲状腺激素与促甲状腺释放激素表现出___________________作用。
【答案】 (1). 垂体 (2). 信息交流(或信息传递) (3). 升高 (4). 性 (5). (蛋白质)空间结构 (6). (负)反馈 (7). 拮抗
【解析】
【详解】(1)生长激素的化学本质是蛋白质,由垂体合成。
(2)胰岛素能与图1中受体b特异性结合,产生生理效应,体现了细胞膜的信息交流功能,如果该受体发生缺陷而不能与胰岛素结合,则可能引起血浓度升高。
(3)下丘脑有体温调节中枢,水平衡调节中枢还和生物节律等的控制有关,则细胞膜上除了有与激素结合的受体外,还可能具有与神经递质相结合的受体,细胞内还具有与性激素相结合的受体。
(4)蛋白激酶如果能够使某些种类的蛋白质发生磷酸化,则使该蛋白质空间结构改变,进而改变其生理功能。
(5)若激素A是甲状腺激素,在维持内环境的相对稳定过程中,甲状腺激素含量的增加会抑制促甲状腺激素的分泌,这种调节方式属于反馈调节。在维持内环境的相对稳定过程中,甲状腺激素抑制促甲状腺激素的释放,而促甲状腺释放激素促进促甲状腺激素的释放表现出拮抗作用。
42.下图1表示人体生命活动调节机制的模式图,请回答下列相关问题。
(1)若图1表示反射弧结构模式图,a、d、b、e、c分别表示反射弧的组成部分,则b表示__________________,其作用是_________________________。若图2表示的是神经肌肉突触,1内是抑制性神经递质,刺激该神经元,则肌肉__________________________(收缩或松弛)。
(2)若图1表示性激素分泌分级调节,则d代表_________________激素,则c代表的腺体所分泌的激素能够反馈调节____________________(填图中字母)的活动。
(3)若图1表示预防接种一段时间后的同种抗原再次入侵,a表示记忆细胞,则b表示________,c表示________。二次免疫反应中c产生的特点是更快、更多。
(4)若图1表示血糖的调节途径,则a表示胰岛_______________细胞时,b表示胰岛素,c表示相应的靶细胞
【答案】 (1). 神经中枢 (2). 分析综合 (3). 松弛 (4). 促性腺激素释放 (5). a和b (6). 浆细胞 (7). 抗体 (8). B
【解析】
【详解】(1)反射弧通常包括感受器、传入神经、神经中枢、传出神经和效应器,根据图示,b表示神经中枢,其作用是对产生的兴奋并对传入的信息进行分析和综合。若图2表示的是神经肌肉突触,1内是抑制性神经递质,刺激该神经元,突触后膜神经元不会兴奋,则肌肉松弛。
(2)性激素分泌的分级调节与甲状腺激素类似,涉及下丘脑、垂体和性腺,三者的关系是下丘脑分泌促性腺激素释放激素调节垂体分泌促性腺激素,促性腺激素调节性腺分泌性激素。根据图形特点,可知a是下丘脑,b是垂体,c是性腺,则d就是促性腺激素释放激素,e是促性腺激素,其中性激素能够反馈调节a下丘脑和b垂体的活动。
(3)若图1表示预防接种一段时间后的同种抗原再次入侵,表示的是二次免疫过程,a表示记忆细胞,由题干信息中的c产生的特点是更快、更多,这是在提示c是抗体,则反推b是产生抗体的浆细胞。
(4)若图1表示血糖的调节途径,若b表示胰岛素,c表示相应的靶细胞,则a表示为分泌胰岛素的胰岛B细胞,胰岛素具有降低血糖的作用。
43.科学研究表明:精神因素(焦虑、紧张等心理应激)会使T细胞活性下降,对病毒、真菌感染的抵抗能力和对细胞的监控能力下降,还会间接引起机体生成抗体的能力降低。如图表示神经、免疫、内分泌三大系统和相互调节的部分示意图,请据图回答:
(1)T细胞活性下降,引起机体生成抗体能力降低的原因是__________的分泌量减少。
(2)由图可知,神经系统可通过突触前膜释放__________直接调节有关器官的活动。
(3)图中的免疫细胞有______与激素分子相结合,这样的细胞称为该激素分子的__________,激素能使细胞原有的生理活动发生变化。
(4)若抗体结合到呼吸道上皮细胞,再接受同一抗原刺激后引起哮喘,这在免疫学上称为__________。这是机体免疫功能__________(填“过强”或“过弱”)导致的。
(5)当人体感染H7N9流感病毒时,免疫系统的功能加强,往往会发烧。发烧的原因是病毒产生的毒素可以改变下丘脑中__________的功能,通过神经一体液发出信息,提高细胞代谢的速率,产热增加,体温升高。
【答案】 (1). 淋巴因子 (2). 神经递质 (3). (特异性)受体 (4). 靶细胞 (5). 过敏反应 (6). 过强 (7). 体温调节中枢
【解析】
【详解】(1)体液免疫过程中,T细胞产生的淋巴因子可以促进B细胞增殖分化形成浆细胞,T细胞活性下降,淋巴因子的分泌量减少,促进B细胞增殖、分化形成浆细胞的作用下降,浆细胞数量少,产生的抗体数量减少。
(2)分析题图可知,神经细胞可以通过突触前膜释放神经递质调节免疫细胞的活动。
(3)人体组织细胞具有与相应激素结合的特异性受体,这样的细胞称为该激素分子的靶细胞。
(4)抗体结合到呼吸道上皮细胞,再接受同一抗原刺激后引起哮喘,属于过敏反应,这是机体免疫功能过强导致的。
(5)下丘脑中有体温调节中枢,甲状腺分泌的甲状腺激素和肾上腺分泌的肾上腺素通过促进细胞代谢产热增加而使体温升高。
44.下图为男性性激素——睾酮(T)的分泌调节机制。请据图分析回答下列问题。
(1)过程④说明性激素含量的相对稳定离不开_________________调节机制。
(2)研究表明毒品会影响人体性腺功能,研究者对吸毒人员进行相关激素的检测并与健康人比较,检测结果均值如下表:
组别(数)
平均年龄/岁
吸毒 史/年
吸毒/(g/d)
LH/(lu/L)
FSH/(lu/L)
T/(lu/L)
健康者(30)
23
0
0
4.65
6.3
6.6
吸毒者(17)
32
平均4
平均1.5
1.44
2.86
4.1
①据表可知,与健康人相比,吸毒者②③过程_____________________(选填“增强”“减弱”)。
②为了确定吸毒者T水平低的原因是睾丸受损还是LH和FSH减少所致,可将体内_______的量补充到健康人水平,一段时间后测定____________________的含量,与健康人比较即可确定原因。
③调査发现,吸毒者易出现寒热交替等症状,说明吸毒可能使下丘脑中的 _____________受损。机体大量出汗导致失水较多,此时垂体释放_____________,继而促进______________以维持体内的水盐平衡。
④有人对该研究方案的科学严密性提出质疑,请写出理由:_____________________________(答出一点即可)。
【答案】 (1). (负)反馈 (2). 减弱 (3). LH和FSH (4). 睾酮(T) (5). 体温调节中枢 (6). 抗利尿激素 (7). (肾小管和集合管)重吸收水 (8). 健康者和吸毒者年龄有较大差异(或健康者和吸毒者选取的样本数有差异、吸毒者的吸毒量和吸毒史也有差异)
【解析】
【详解】(1)图中结构ⅹ是指下丘脑,过程④说明性激素含量的相对稳定离不开反馈调节机制。
(2)①据表可知,吸毒者和健康人相比较,吸毒者的LH、FSH含量降低,所以吸毒者在图甲中的②③过程减弱。
②为了进一步确定吸毒者T水平低的原因是睾丸受损还是LH和FSH减少所致,可将体内LH和FSH的量补充到健康者水平,一段时间后测定T的含量,与健康者比较即可确定原因。
③调查发现,吸毒者易出现寒热交替等症状,说明吸毒可能使下丘脑中的体温调节受损,机体大量出汗导致失水较多,此时垂体释放抗利尿激素,继而促进肾小管和集合管重吸收水,以维持体内的水盐平衡。
④实验要遵循单一变量原则,所以吸毒者毒龄应相同、吸毒者的吸毒量等应该相同,该研究方案不严密的地方是健康者和吸毒者年龄有较大差异。
45.多巴胺是一种神经传导物质,这种脑内分泌物主要负责大脑的情感,将兴奋及开心的信息传递,也与上瘾有关。可卡因是一种微细、白色结晶粉状生物碱,具有麻醉感觉神经末梢和阻断神经传导的作用。如图为可卡因对人脑部神经冲动的传递干扰示意图。请据图回答:
(1)结构①的名称是_____________,它将多巴胺释放到突触间隙的方式称为____________。这体现了生物膜具有______________的结构特点。
(2)“瘾君子”食毒品可卡因后,可导致突触间隙中多巴胺含量____________,増强并延长对脑的刺激,产生“快感”,表现出情绪高涨、好动、健谈、冲动、体温升高、产生幻觉等现象,这是因为此时吸食者体内____________激素的含量増多。
(3)结构②能与多巴胺特异性结合,使其所在细胞膜产生兴奋,则细胞膜外的电位表现为__________电位,结构②的化学本质是_______________________。
(4)兴奋在细胞A与细胞B之间传递方向是_____________________。
【答案】 (1). 突触小泡 (2). 胞吐 (3). 一定的流动性 (4). 増多 (5). 甲状腺激素 (6). 负电位 (7). 糖蛋白 (8). 由A传递到B
【解析】
分析题图可知①是突触小泡,②是突触后膜上的受体,A是突触前膜,B是突触后膜。由于神经递质只存在于突触小体的突触小泡中,只能由突触前膜释放作用于突触后膜,使下一个神经元产生兴奋或抑制,因此兴奋在神经元之间的传递只能是单向的。
(1)由图可知,①表示突触小泡,含有神经递质,神经递质的释放过程是胞吐,体现生物膜的流动性。
(2)由图可知,多巴胺发挥作用后通过多巴胺运载体运输回突触小体中,可卡因能阻碍这个过程,使突触间隙的多巴胺含量增多,增强并延长对脑的刺激;甲状腺激素能促进新陈代谢,加速体内物质的氧化分解,还能提高神经系统的兴奋性,因此“瘾君子”情绪高涨、好动、健谈、冲动、体温升高、产生幻觉等现象。
(3)多巴胺(神经递质)与突触后膜上的受体特异性结合,使其产生兴奋,则膜外表现为负电位;受体的化学本质是糖蛋白。
(4)兴奋在神经元间传递是单向的,只能从突触前膜传向突触后膜,即A→B。
46.下图表示人体中免疫过程的示意图,请分析并回答有关问题:
(1)图中表示的是________免疫部分过程。
(2)b细胞的名称为________,c细胞为________。
(3)若图中抗原再次进入人体内,则能被图中______细胞特异性识别(填图中代号),引发二次免疫,由此可知,图中b细胞来源于_________________细胞的增殖分化(填图中代号)。
(4)如果图中所示的抗原为酿脓链球菌,作用于心脏瓣膜细胞则会患风湿性心脏病,这属于免疫失调中的__________病。如果抗原为过敏原,则d分布在人体的________________。
(5)器官移植会产生排异反应,这是由________细胞引起的。应用____________________,大大提高了器官移植的成活率。
【答案】 (1). 体液 (2). 浆细胞 (3). 记忆细胞 (4). c (5). ac (6). 自身免疫 (7). 皮肤、呼吸道或消化道黏膜以及血液中某些细胞表面 (8). T (9). 免疫抑制剂
【解析】
【详解】(1)由题图可知,d物质是抗体,依赖于抗体进行的免疫是体液免疫。
(2)抗体是由效应B细胞(浆细胞)产生的,B细胞接受抗原刺激后增殖分化形成浆细胞(效应B细胞)b和记忆细胞c。
(3)记忆细胞在抗原消失很长时间内都保存着对这种抗原的记忆功能,当抗原再次进入人体内,抗原直接刺激记忆细胞c,使记忆细胞增殖分化成浆细胞产生抗体,发挥免疫功能。由此可知,图中b细胞来源于a和c细胞的增殖分化。
(4)酿脓链球菌作用于心脏瓣膜细胞则会患风湿性心脏病的原因是酿脓链球菌的抗原和心脏细胞表面的抗原非常类似,导致人体的免疫系统错把心脏细胞当成酿脓链球菌进行攻击,这属于自身免疫疾病;过敏反应产生的抗体分布在人体的皮肤、呼吸道或消化道黏膜以及血液中某些细胞的表面。
(5)器官移植会产生排异反应是由细胞免疫引起的,移植来的细胞属于靶细胞,与细胞免疫的T细胞引起;细胞与靶细胞结合导致移植的器官坏死,应用免疫抑制剂,大大提高了器官移植的成活率。
高二上学期入学考试试题
一、单选题
1.小张因饮酒过多导致语无轮次、走路不稳、大小便失禁,出现这些症状的原因是由于相应中枢受到影响,它们分别是
A. 大脑、小脑、骨髓 B. 大脑、小脑、脊髓
C. 大脑、小脑、大脑 D. 脊髓、小脑、大脑
【答案】C
【解析】
【详解】由题意可知,小张因饮酒过多导致语无轮次说明语言中枢受影响,语言中枢位于大脑;走路不稳说明维持躯体平衡的中枢受影响,位于小脑;大小便失禁说明排尿反射不受高级中枢的支配,即大脑功能受影响,综上分析,C正确,ABD错误。
故选C。
2.下列有关人体内环境稳态的叙述,不正确的是( )
A. 正常情况下,内环境的各项理化性质经常处于变动之中,但都保持在适宜范围内
B. 当内环境的稳态遭到破坏时,必将引起酶促反应速率的加快
C. 人体内环境稳态的实现需要消化、循环、呼吸、泌尿等系统的共同参与
D. 神经—体液—免疫调节网络是机体维持稳态的主要调节机制
【答案】B
【解析】
正常情况下,内环境的各项理化性质是处于动态平衡之中的,A正确。当内环境的稳态遭到破坏时,必将引起酶促反应紊乱,但不一定是加快,B错误。人体内环境稳态的实现需要消化、循环、呼吸、泌尿等系统和皮肤器官的共同参与,C正确。目前普遍认为调节内环境稳态的主要机制是神经-体液-免疫调节网络,D正确。
3.由于胎儿要从母体获得大量的蛋白质等营养物质,往往会造成孕妇身体浮肿.下列浮肿与孕妇身体浮肿的原理不一样的是( )
A. 营养不良引起的组织水肿
B. 过敏引起毛细血管通透性增强导致的组织水肿
C. 有蛋白尿的肾炎患者出现的组织水肿
D. 局部代谢旺盛导致组织水肿
【答案】D
【解析】
【详解】A、营养不良导致血浆蛋白含量低,血浆渗透压降低而导致组织水肿,A正确;
B、毛细血管通透性升高,血浆蛋白逸出至组织液,血浆渗透压降低而导致组织水肿,B正确;
C、蛋白尿即肾脏病变,肾小球通透性增加,蛋白质随尿液排出,导致血浆蛋白含量低而导致组织水肿,C正确;
D、组织中代谢废物的累积,直接导致组织液渗透压升高,把血浆中的水分吸了过来导致水肿,与血浆蛋白浓度无关,D错误。
故选D。
4.如图为人体体液之间的物质交换示意图,下列叙述错误的是
A. 图中A、C、D参与人体内环境的组成
B. DNA解旋酶可以存在于B内
C. 乙酰胆碱和激素可存在于C中
D. D可以运输养料、二氧化碳、尿素和糖原等物质
【答案】D
【解析】
【详解】A、图中A是淋巴,B是细胞内液,C是组织液,D是血浆,其中A、C、D参与人体内环境的组成, A项正确;
B、DNA解旋酶用于DNA复制,存在于细胞内,B项正确;
C、乙酰胆碱(神经递质)和激素可存在于C组织液中,C项正确;
D、血浆可以运输养料、二氧化碳、尿素等,但糖元不会存在血浆中,D项错误。
故选D。
5.如图中a、b、c为细胞外液,下列说法正确的是
A. a中的成分有水、葡萄糖、血红蛋白和激素等
B. 与b、c相比,a中蛋白质含量较少
C. 内环境稳态是指a、b、c等中各种成分保持动态平衡
D. a、b、c中HCO3–浓度对维持内环境酸碱度具有重要作用
【答案】D
【解析】
由图可知,a是血浆,b是组织液,c是淋巴,血红蛋白存在于红细胞中,a中不存在血红蛋白,A错误;与b、c相比,血浆a中蛋白质含量较多,B错误;内环境稳态是指内环境的各种成分和理化性质保持动态平衡,C错误;HCO3–属于缓冲物质,a、b、c中HCO3–浓度对内环境酸碱度具有重要作用,D正确。
6.下列关于激素的叙述,正确的是
A. 激素都是有机大分子
B. 激素都是信息分子
C. 激素直接参与细胞内多种生命活动
D. 激素只运输给相应的靶细胞、靶器官
【答案】B
【解析】
【详解】激素是内分泌细胞或内分泌腺产生的,其化学本质是有机物,但不一定是有机大分子。激素是信息分子,起到调节作用,弥散于体液中,随体液到达靶器官和靶细胞,使靶细胞原有的生理活动发生变化,并不直接参与细胞内多种生命活动,激素随体液运输到全身各处,并不只运输给相应的靶器官和靶细胞。 综上所述,ACD错误,B正确。
故选B。
7.若给人静脉注射一定量的0.9%NaCl溶液,则一段时间内会发生的生理现象是( )
A. 机体血浆渗透压降低,排出相应量的水后恢复到注射前水平
B. 机体血浆量增加,排出相应量的水后渗透压恢复到注射前水平
C. 机体血浆量增加,排出相应量的NaCl和水后恢复到注射前水平
D. 机体血浆渗透压上升,排出相应量的NaCl后恢复到注射前水平
【答案】C
【解析】
【详解】因为静脉注射的是与血浆等渗的生理盐水,所以机体血浆渗透压是不发生改变的,A、D错误;但正常情况下,水盐代谢要平衡,进多少出多少,所以一段时间内会发生的生理现象是机体血浆量增加,排出相应量的NaCl和水后恢复到注射前水平,B错误,C正确。
故选C。
8.人体的内环境组成如下图所示,其中①~④表示相关液体。下列叙述正确的是( )
A. 液体①②④构成人体全部细胞的内环境
B. 液体①的蛋白质含量比液体③低
C. 液体④的渗透压大于液体③,有利于物质交换
D. 过敏反应可导致液体③增多而引起组织水肿
【答案】D
【解析】
分析可知①是血浆,②是淋巴,③是组织液,④是细胞内液,①②③构成内环境,A错误;①是血浆,③是组织液,血浆的总量较组织液少而蛋白质含量较组织液高,B错误;③是组织液,④是细胞内液,二者的渗透压相当,C错误;过敏反应中组织胺的释放会引起毛细血管壁的通透性增加,血浆蛋白进入组织液使其渗透压升高,组织液吸水造成组织水肿,D正确。
9.如图是人体局部内环境的示意图。以下叙述正确的是
A. 人发生过敏反应时,结构1的通透性会降低
B. 某人长期摄入蛋白质过少,会引起丙液增加
C. 丙液和乙液可以通过结构2相互渗透
D. 3中无氧呼吸的产物会引起甲液pH明显下降
【答案】B
【解析】
由图可知,甲为血浆,乙为淋巴,丙为组织液,1为毛细血管(壁),2为毛细淋巴管(壁),3为细胞(膜)。组织液和血浆之间可以相互渗透,组织液一部分形成淋巴,淋巴最终回流到血浆中。
人发生过敏反应,1毛细血管壁结构的通透性会升高,A错误;某人长期摄入蛋白质过少,会因为营养不良使血浆渗透压降低,从而使组织液增加,B正确;淋巴液是组织液通过淋巴管渗透产生,C错误;3中的无氧呼吸产生的乳酸排到内环境,但由于血浆中存在缓冲物质,所以不会引起血浆内PH明显下降,D错误。
10. 下列各组化合物中全是内环境成分的是( )
A. 组织胺、淋巴因子、淋巴细胞
B. H2O2酶、抗体、激素、H2O
C. 葡萄糖、Ca2+、载体
D. Na+、HPO42﹣、乙酰胆碱、氨基酸
【答案】D
【解析】
解:A、淋巴细胞不属于内环境,A错误;
B、H2O2酶属于细胞内物质,不属于内环境,B错误;
C、载体在细胞上,不属于内环境,C错误;
D、Na+、HPO42﹣、乙酰胆碱、氨基酸都是内环境成分,D正确.
故选:D.
11.如图中a、b、c分别表示3种细胞外液,箭头表示3种液体之间的相互关系.下列叙述正确的是( )
A. a的蛋白质含量最高
B. b中有的细胞不消耗氧气
C. c含有激素和消化酶
D. a中细胞种类最多
【答案】B
【解析】
A、血浆中蛋白质含量最高,用于维持渗透压;故A错误.
B、血浆中的成熟的红细胞,没有细胞核和细胞器,只能进行无氧呼吸;故B正确.
C、组织液中含有激素,但消化酶存在于消化系统,属于外环境成分;故C错误.
D、淋巴中生活的是淋巴细胞和吞噬细胞,而组织细胞的种类最多;故D错误.
12.下列有关神经调节的叙述错误的是
A. 反射是神经调节的基本方式
B. 反射的结构基础是反射弧
C. 兴奋在神经元之间的传递是单向的
D. 神经调节和体液调节之间,体液调节占主导
【答案】D
【解析】
【详解】A、反射是神经调节的基本方式,A正确;
B、反射活动的结构基础是反射弧,B正确;
C、兴奋在神经元之间(即在突触处)的传递是单向的,只能是突触前膜→突触间隙→突触后膜,C正确;
D、神经调节和体液调节之间,神经调节占主导,D错误。
故选:D。
13.如图是细胞与内环境进行物质交换的示意图,①处的箭头表示血液流动的方向。下列说法正确的是
A. 若②为肝细胞,则①处的血糖浓度可能低于⑤处
B. ④是人体内新陈代谢的主要场所
C. 毛细淋巴管壁细胞生活的具体内环境是③⑤
D. ③④⑤中的成分完全相同
【答案】A
【解析】
【详解】A、若②为肝细胞,血糖低时,肝细胞中有肝糖原可以分解为葡萄糖,则①处的血糖浓度可能低于⑤处,A正确;
B、细胞质基质是人体内新陈代谢的主要场所即②,B错误;
C、毛细淋巴管壁细胞生活的具体内环境是淋巴和组织液即③④,C错误;
D、③是淋巴,④是组织液,⑤是血浆,血浆中含有的蛋白质较多,D错误。
故选A。
14.如图为人体细胞外液渗透压升高时的部分调节过程示意图,其中甲、乙、丙表示结构。下列相关叙述不正确的是
A. 饮水不足、体内失水过多等因素可引起细胞外液渗透压升高
B. 抗利尿激素作用于结构丙,可增加尿液的生成量
C. 抗利尿激素在结构甲细胞中合成,由结构乙释放,并随血液流向全身
D. 细胞外液渗透压升高后,饮水量的增加有利于维持细胞外液渗透压相对恒定
【答案】B
【解析】
【详解】A、饮水不足、体内失水过多等因素可引起细胞外液渗透压升高,A项正确;
B、抗利尿激素促进丙肾小管、集合管重吸收水分,可减少尿液的生成量,B项错误;
C、抗利尿激素在甲下丘脑细胞中合成,由乙垂体释放,并随血液流向全身,C项正确;
D、细胞外液渗透压升高后,饮水量的增加有利于维持细胞外液渗透压相对恒定,D项正确。
故选B。
15.下列关于神经系统的分级调节和人脑的高级功能的叙述,正确的是
A. 短期记忆主要与神经元的活动以及相关神经元之间的联系有关系
B. 当你专心作答试题时,参与的高级中枢主要有大脑皮层H区和S区
C. 脑干中有许多维持生命活动必要的中枢,还与生物节律的控制有关
D. 饮酒过量的人表现为语无伦次,与此生理功能相对应的结构是小脑
【答案】A
【解析】
【详解】A、人的短期记忆主要与神经元的活动及神经元之间的联系有关,尤其是与大脑皮层下一个形状像海马的脑区有关,长期记忆可能与新突触的建立有关,A正确;
B、当你专心作答试题时,参与的高级中枢主要有大脑皮层V区和W区,B错误;
C、脑干中有许多维持生命活动必要的中枢,但是与生物节律的控制有关的是下丘脑,C错误;
D、饮酒过量的人表现为语无伦次,由于语言功能是大脑的高级功能,因此与此生理功能相对应的结构是大脑皮层,D错误。
故选A。
16.下列有关突触结构和功能的叙述中,错误的是
A. 突触前膜是轴突末端突触小体的膜,突触后膜是胞体膜或树突膜
B. 兴奋由电信号转变成化学信号,再转变成电信号
C. 递质只存在于突触小体内,只能由突触前膜释放
D. 突触前后两个神经元的兴奋是同步的
【答案】D
【解析】
【详解】A、突触前膜是轴突末端突触小体的膜,突触后膜是胞体膜或树突膜,故突触有轴突-胞体类和轴突-树突类,A正确;
B、在突触处兴奋的转化模式为:电信号→化学信号→电信号,B正确;
C、由于神经递质只能由突触前膜释放,作用于突触后膜,因此兴奋在突触处只能由前膜传向后膜,C正确;
D、突触前后两个神经元的兴奋不是同步的,突触前神经元先兴奋,突触后神经元后兴奋,D错误。
故选D。
17.图示为神经突触结构模式图,下列叙述错误的是
A. 甲膜电位的变化可导致结构①的定向移动和②的释放
B. 物质②在突触间隙的扩散,离不开组织液的运输作用
C. 结构④的开启可使物质②进入细胞内而引起乙细胞的兴奋
D. 图中过程能够体现细胞膜具有控制物质进出和信息交流等功能
【答案】C
【解析】
当神经冲动传导到甲(突触前膜)引起甲膜电位发生变化时,可导致结构①(突触小泡)受到刺激并向突触前膜方向移动,并且释放②(神经递质),故A项正确;突触间隙内充满组织液,物质②(神经递质)在突触间隙的扩散,离不开组织液的运输作用,B项正确;结构④是突触后膜上的受体,能与物质②(神经递质)特异性结合,从而引起乙细胞的兴奋或抑制,物质②不能进入突触后神经元,故C项错误;图中过程能够体现细胞膜具有控制物质进出和信息交流等功能,D项正确。
18.下图中箭头表示兴奋在神经纤维中传导或神经元间传递的方向,正确的是( )
A. B.
C. D.
【答案】C
【解析】
【详解】A、神经递质存在于突触前膜的突触小泡中,只能由突触前膜释放,然后作用于突触后膜,不可能由树突释放,作用于轴突末梢,A错误;
BC、图示是兴奋在神经纤维上的传导,兴奋在神经纤维上的传导形式是电信号,兴奋的传导方向和膜内的电流传导方向一致,其特点是双向、速度快,B错误;C正确;
D、神经递质存在于突触前膜的突触小泡中,只能由突触前膜释放,然后作用于突触后膜,不可能由突触后膜释放,作用于前膜,D错误。
故选C。
19.下列有关过敏反应的叙述中,不正确的是
A. 过敏反应是指已产生免疫的机体,在再次接受不同抗原时所发生的反应
B. 过敏反应发作迅速、反应强烈、消退较快
C. 过敏反应一般不会破坏组织细胞,也不会引起组织严重损伤
D. 过敏反应有明显的遗传倾向和个体差异
【答案】A
【解析】
本题考查过敏反应机理和反应特点。过敏反应是指已产生免疫的机体,在再次接受相同抗原时所发生的反应。至少是二次反应,由相同的过敏原刺激。其他特点都正确,识记即可。故选:A。
20.下列有关动物激素的叙述,错误的是
A. 激素由内分泌腺产生后通过体液只运输到作用部位
B. 一般情况下一种激素只选择作用某一种特定的靶器官或靶细胞
C. 各种激素之间有的存在拮抗作用,有的存在协同作用
D. 激素作用于靶细胞之后往往被灭活,从而保证机体调节适应多变的环境
【答案】A
【解析】
【详解】A、激素由内分泌腺产生后通过体液运输到身体各处,但只对作用部位起作用,A错误;
B、一般情况下,一种激素只选择作用某一种特定的靶器官或靶细胞,B正确;
C、各种激素间既有拮抗作用也有协同作用,如胰岛素与胰高血糖素是拮抗作用,胰高血糖素与肾上腺素是协同作用,C正确;
D、激素作用于靶细胞之后往往被灭活,从而保证不会影响其他信息分子参与的机体调节,D正确。
故选A。
21.如图为人体屈肌反射的反射弧的部分结构示意图,以下相关说法错误的是
注:(+)表示促进,(-)表示抑制, a、b、c、d表示结构,箭头表示兴奋传导方向。
A. 兴奋由a传至b时, b处钾离子通道打开形成内正外负的电位
B. 神经递质的释放过程与高尔基体和线粒体密切相关
C. c处属于内环境的组成,该处化学成分的改变将影响兴奋的传递
D. 传入神经元兴奋后,机体一般先屈肌收缩后伸肌舒张
【答案】A
【解析】
【详解】A、兴奋部位产生动作电位,动作电位的形成是细胞膜对钠离子的通透性增加,钠离子内流所导致的,A错误;
B、神经递质通过突触小泡(来源于高尔基体)运输到突触前膜,突触前膜以胞吐的形式释放神经递质到突触间隙,胞吐需要线粒体提供能量,B正确;
C、c处是突触间隙,突触间隙内的液体为组织液,属于内环境的成分,突触间隙中化学成分的改变会影响兴奋的传递,C正确;
D、传入神经可直接将兴奋传至屈肌运动神经元,而传入神经向伸肌运动神经元传递兴奋时还需经过中间神经元,故传入神经元兴奋后,机体一般先屈肌收缩,再伸肌舒张,D正确。
故选A。
22.下列关于人体免疫的叙述,正确的是
A. T 细胞受到抗原刺激后可直接转变为效应 T 细胞
B. B 细胞受到抗原刺激后增殖分化成浆细胞并产生抗体
C. 过敏反应是人体特异性免疫应答的一种正常生理现象
D. 人体内的巨噬细胞只参与非特异性免疫过程
【答案】B
【解析】
【详解】A、T细胞受到抗原刺激后可增殖、分化为效应T细胞,A错误;
B、B细胞受到抗原刺激后可增殖、分化成浆细胞和记忆细胞,其中浆细胞能产生抗体,B正确;
C、过敏反应是指已产生免疫的机体在再次接受相同抗原刺激时所发生的组织损伤或功能紊乱的反应,C错误;
D、人体内的吞噬细胞既参与非特异性免疫过程也参与特异性免疫过程,D错误。
故选B。
23.某动物园中,一只猩猩突然暴躁不安,攻击其他猩猩。为了控制该猩猩,饲养员给其注射了一定量的某物质,使之出现暂时休克现象,若要使之迅速苏醒,可注射另一种物质。饲养员给猩猩先后注射的两种物质分别是
A. 胰岛素和胰高血糖素 B. 麻醉剂和甲状腺激素
C. 甲状腺激素和肾上腺激素 D. 胰岛素和葡萄糖
【答案】D
【解析】
【详解】A、给猩猩注射胰岛素可出现低血糖休克,胰高血糖素虽然能升血糖,但是作用较慢,若使之迅速苏醒,最好注射葡萄糖,A错误;
B、甲状腺激素不能缓解麻醉症状;B错误;
C、甲状腺激素能提高神经系统的兴奋性,注射甲状腺激素,只能使猩猩更加狂躁,C错误;
D、控制该猩猩,饲养员给其注射了一定量的某物质,使之出现暂时休克现象,这是注射的胰岛素,若要使之迅速苏醒,可注射葡萄糖,注射葡萄糖可使血糖迅速恢复正常,D正确。
故选:D。
24.下列关于激素在生产上应用的叙述,不正确的是
A. 喷洒性外激素可减轻菜青虫的危害
B. 喷洒蜕皮激素可让蚕提前上山结茧
C. 对幼牛注射生长激素可促使其生长
D. 用保幼激素喷洒蚕体可增加产丝量
【答案】A
【解析】
【详解】喷洒性外激素可干扰菜青虫的交配行为,不能减轻菜青虫的危害,为减少损失的最佳措施应是使幼虫尽快形成成虫,可喷洒适量的蜕皮激素类似物,A错误;蜕皮激素能够调节昆虫蜕皮,在正常量的蜕皮激素和其他激素的共同作用下,幼虫逐渐发育,蜕皮后变成蛹,可见,利用蜕皮激素(促使昆虫加快蜕皮速度的化学物质) 可让蚕提前上山结茧,B正确;生长激素能促进生长,特别是促进蛋白质的合成和骨的生长,故对幼牛注射生长激素可促使其生长,C正确;用保幼激素类似物喷洒蚕体,可保持幼虫状态,可增加产丝量,D正确。
故选A。
25.下列有关特异性免疫说法正确的是
A. 体液免疫中淋巴因子不起作用,细胞免疫中吞噬细胞不起作用
B. 体液免疫中有T细胞参与,细胞免疫中同样有B细胞参与
C. 结核杆菌为胞内寄生菌,机体依赖体液免疫使之失去藏身之所
D. 体液免疫中有二次免疫,细胞免疫中同样有二次免疫
【答案】D
【解析】
【详解】下列有关特异性免疫说法正确的是
体液免疫中淋巴因子可以促进B细胞的增殖和分化;吞噬细胞在细胞免疫中可以吞噬处理裂解的靶细胞,A错误。
体液免疫中由T细胞在抗原刺激下产生淋巴因子,但细胞免疫中没有B细胞参与,B错误。
结核杆菌为胞内寄生菌,机体依赖细胞免疫使靶细胞裂解死亡从而使之失去藏身之所,C错误。
当抗原再次进入机体时,体液免疫和细胞免疫的记忆细胞都可以增殖分化发生二次免疫,D正确。
26.如图是反射弧结构模式图,a、b分别是神经纤维上的刺激位点,甲、乙是分别置于神经纤维B、D上的电位计,可记录神经纤维上的电位变化;A为骨骼肌,C为神经中枢。下列有关说法不正确的是
A. 刺激a点会引起A的收缩,不属于反射活动
B. 刺激b点,甲、乙两电位计都可记录到电位变化
C. 若刺激a点,乙电位计不能记录到电位变化,表明反射弧的某部位已经受损
D. 刺激b点,会引起A的收缩,但E不会发生反应
【答案】C
【解析】
【详解】a点位于传出神经,骨骼肌接受到刺激会引起骨骼肌收缩,但是没有经过完整的反射弧,所以不是属于反射活动,A正确;b点位于传入神经上,所以刺激b点,甲、乙两电位计都可记录到电位变化,B正确;若刺激a点,乙电位计不能记录到电位变化,原因是兴奋在神经元之间的传递是单向的,C错误;由于感受器E不能产生效应,所以刺激b点,兴奋传到骨骼肌A会出现收缩反应,但E不会发生反应,D正确。
27.下列关于人体免疫的叙述正确的是
A. 淋巴因子通过与抗原的特异性结合,发挥免疫作用
B. 获得性免疫缺陷综合征和风湿性心脏病都属于免疫缺陷病
C. 人体获得某种免疫能力后,当再次接触抗原时,将产生更强的特异性免疫反应
D. 机体一旦接触过敏原就会发生过敏反应
【答案】C
【解析】
【详解】A、淋巴因子能够增强有关免疫细胞的杀伤力以及促进B细胞增殖分化形成浆细胞和记忆细胞,不能与抗原特异性结合,A错误;
B、获得性免疫缺陷综合症属于免疫缺陷病,风湿性心脏病属于自身免疫病,B错误;
C、由于初次免疫产生了记忆细胞,所以二次免疫反应不但比初次反应快,而且比初次反应强,能在抗原侵入尚未为患之前将它们消灭,C正确;
D、过敏反应是已免疫的机体再次接受相同的物质的刺激时所发生的反应,D错误。
故选C。
28.结扎小狗的胰管,正常进食,小狗出现的症状是
A. 生长发育立即停止
B. 血糖浓度明显偏高,出现糖尿病
C. 消化不良
D. 尿量明显减少,体温显著升高
【答案】C
【解析】
【详解】A、促进生长发育是相关激素的功能,而结扎小狗的胰管不影响激素的分泌和调节,A错误;
B、激素分泌后直接进入血液或组织液,不通过导管,故血糖浓度正常,B错误;
C、结扎小狗的胰管,使分泌的消化液不能进入消化道,故会造成消化不良,C正确;
D、结扎小狗的胰管后只是影响了胰液的排出,不影响尿液量和体温,D错误。
故选C。
29.下列生理活动所涉及的相关激素之间的关系,与实际不相符合的是( )
A. 胰高血糖素和胰岛素对正常人血糖浓度的调节表现为拮抗作用
B. 对寒冷刺激的反应,甲状腺激素和肾上腺激素表现为协同作用
C. 抗利尿激素和神经系统对细胞外液渗透压的调节表现为拮抗作用
D. 生长激素和甲状腺激素对人体生长发育的调节表现为协同作用
【答案】C
【解析】
【详解】胰岛素能降低血糖浓度,而胰高血糖素能升高血糖浓度,两者表现为拮抗作用,A正确;对寒冷刺激的反应,在体温调节过程中,甲状腺激素与肾上腺素都可以提高细胞代谢,增加产热量,表现为协同作用,B正确;细胞外液渗透压过高时,抗利尿激素和神经系统对细胞外液渗透压的调节都是降低细胞外液渗透压,而拮抗作用表现是指激素之间的作用表现为相对或相反,C错误;生长激素和甲状腺激素促进人体生长发育表现为协同作用,D正确;故错误的选C。
30. 人类大脑皮层和动物的区别是具有
A. 躯体运动中枢 B. 听觉中枢
C. 躯体感觉中枢 D. 语言中枢
【答案】D
【解析】
语言中枢是人类特有的中枢,动物没有,故D正确。
31. 如下图所示,用燕麦胚芽鞘做实验,可使其发生向右弯曲生长的是
【答案】B
【解析】
生长素能透过琼脂块,所以A直立生长;生长素不能透过玻璃片,所以左侧生长素能运到伸长去促进生长,而右侧不能,所以向右弯曲生长;C向光弯曲生长;D直立生长。故选B
32.给实验鼠静脉注射不同剂量的胰岛素,测得血糖的补充速率和消耗速率如右图所示。下列相关分析正确的是
A. 随着曲线a的下降,非糖物质向葡萄糖转化的速率加快
B. 曲线b的上升是胰岛素作用于肝脏、肌肉等细胞的结果
C. 当胰岛素浓度为40uU/mL时,在较长时间内血糖浓度会维持相对稳定
D. 高浓度胰岛素条件下,下丘脑中控制胰岛A细胞分泌的神经中枢处于抑制状态
【答案】B
【解析】
【详解】随着血浆胰岛素浓度升高,曲线a的下降,非糖物质向葡萄糖转化的速率减慢,A项错误;胰岛素可促进肝脏细胞、肌肉细胞摄取葡萄糖,并把葡萄糖转化为糖原,曲线b的上升是胰岛素作用于肝脏、肌肉等细胞的结果,B项正确;当胰岛素浓度为40uU/mL时,血糖补充速率是1mg/kgmin,血糖消耗速率是3.8mg/kgmin,,在较长时间内血糖浓度不能维持相对稳定,C项错误;高浓度胰岛素会抑制胰高血糖素的分泌,但不会抑制神经中枢,D项错误。
33.如图为神经纤维的局部结构示意图,被髓鞘包裹区域(b、d)钠、钾离子不能进出细胞,裸露区域(a、c、e)钠、钾离子进出不受影响。下列叙述正确的是
A. c 区域处于兴奋状态,膜内钠离子较膜外多
B. b、d区域不能产生动作电位
C. a区域处于静息状态时,细胞膜对钠离子的通透性较大
D. 局部电流在轴突上的传导方向为a→c和e→c
【答案】B
【解析】
【详解】A、由于c区域受到刺激,产生动作电位,Na+内流,造成膜两侧的电位表现为内正外负,膜内正离子多,但膜内钠离子仍然少于膜外,A错误;
B、由于被髓鞘细胞包裹的轴突区域(b、d)钠、钾离子不能进出细胞,所以刺激c区域,b、d区域的电位仍为外正内负,不能产生动作电位,B正确;
C、a区域处于静息状态,细胞膜对Na+的通透性较小,膜两侧的电位表现为内负外正,C错误;
D、局部电流在轴突内的传导方向为c→a和c→e,D错误。
故选B。
34.当人体受到寒冷刺激时,下列反应正确的是
A. 垂体合成并分泌的促甲状腺激素释放激素的量增加,代谢活动增强
B. 肾上腺合成并分泌的肾上腺素的量增加,产热量增加
C. 皮肤血管舒张,皮肤的血流量增加,抵御寒冷
D. 下丘脑里的冷觉感受器兴奋,骨骼肌战栗,产热量增加
【答案】B
【解析】
【详解】A、垂体合成并释放促甲状腺激素,进而促进甲状腺合成分泌甲状腺激素,提高细胞的代谢水平,A错误;
B、肾上腺合成并分泌的肾上腺素的量增加,产热量增加,B正确;
C、温暖环境进入寒冷环境中机体为了维持体温相对恒定需要增加产热,降低散热,则皮肤血管收缩,皮肤的血流量减少,C错误;
D、兴奋传至下丘脑使骨骼肌战栗,产热量增加,D错误。
故选B。
35.糖尿病有多种原因。下图所示①、②、③是引起糖尿病三种原因,据图判断下列说法不正确的是
A. 在上述三种糖尿病中,可以通过注射胰岛素进行治疗的是①②
B. ③所示产生糖尿病的病因是,浆细胞产生的抗体Y 3 与靶细胞上的葡萄糖受体结合,使胰岛素不能发挥作用,从而使血糖浓度升高
C. ①、②、③引起糖尿病是自身免疫病
D. 若图中靶细胞为肌肉细胞,则胰岛素能促进该细胞内肌糖原的合成和葡萄糖的氧化分解
【答案】B
【解析】
从免疫角度的分析,上述三种糖尿病都是免疫功能过强,将自身结构物质当作外来异物进行攻击引起的自身免疫病,其中①②两种情况,胰岛素分泌量减少,可以通过注射胰岛素来治疗,A正确;C正确;③所示产生糖尿病的病因是,浆细胞产生的抗体Y3与靶细胞上的胰岛素受体结合,使胰岛素不能发挥作用,从而使血糖浓度升高,B错误;若图中靶细胞为肌肉细胞,则胰岛素能促进该细胞内肌糖原的合成和葡萄糖的氧化分解,D正确;答案是B。
36.某种药物可以阻断蟾蜍屈肌反射活动。下图为该反射弧的模式图。A、B为神经纤维上的实验位点,C为突触间隙。下列实验结果中,能够证明这种药物“在神经系统中仅对神经细胞间的兴奋传递有阻断作用”的是
①将药物放在A,刺激B,肌肉收缩
②将药物放在B,刺激A,肌肉收缩
③将药物放在C,刺激B,肌肉不收缩
④将药物放在C,刺激A,肌肉收缩
A. ①③ B. ②③ C. ①④ D. ②④
【答案】A
【解析】
【详解】证明这种药物“在神经系统中仅对神经细胞间的兴奋传递有阻断作用”需要两组实验,其中一组作为对照。将药物放在B、C,刺激A,A作为传出神经直接与效应器(肌肉)相连,不受到刺激必然引起效应器反应,不能证明该结论。将药物放在A,刺激B,肌肉收缩,说明兴奋从传入神经传导到效应器,即药物对神经纤维上兴奋传导无阻碍作用。反之,将药物放在C,刺激B,肌肉不收缩,说明药物对神经细胞间兴奋传导有阻碍作用,故本题正确答案为A。
37.一个完整生态系统的结构包括( )
A. 生态系统成分、食物链和食物网
B. 生产者、消费者
C. 物质循环、能量流动
D. 生产者、消费者、分解者和无机物环境
【答案】A
【解析】
生态系统的结构包括组成成分和营养结构,其中组成成分包括生产者、消费者、分解者和无机物环境,营养结构包括食物链和食物网,故选A。
38.按一对夫妇生两个孩子计算,人口学家统计和预测,墨西哥等发展中国家的人口翻一番大约20~40年,美国需要40~80年,瑞典人口将会相对稳定,德国人口将减少。预测人口的这种增减动态主要决定于
A. 种群数量和密度 B. 种群年龄结构
C. 种群性别比例 D. 出生率和死亡率
【答案】B
【解析】
【详解】A、种群数量和密度只能说明人口基数,不能预测种群数量变化,A错误;
B、年龄组成可用来预测种群未来的动态,根据种群的年龄结构可分为三种类型:增长型、稳定型和衰退型,B正确;
C、种群的性别比例能影响出生率,进而影响种群数量变化,C错误;
D、出生率、死亡率以及迁入率和迁出率是决定种群大小和种群密度的直接因素,D错误。
故选B。
39.下列关于正常人体内环境稳态的叙述,后者随前者变化的情况与图中走势不相符的是
A. HIV浓度-T细胞浓度 B. 胰岛素浓度-血糖浓度
C. 甲状腺激素-促甲状腺激素释放激素 D. 胰高血糖素浓度-胰岛素浓度
【答案】D
【解析】
【详解】A、HIV病毒侵入人体主要攻击人体的T淋巴细胞,随着HIV病毒浓度的增加,机体内T淋巴细胞不断减少,A不符合题意;
B、胰岛素具有降低血糖的作用,随着胰岛素浓度的上升,血糖浓度随之减少,B不符合题意;
C、甲状腺所分泌的甲状腺激素含量增加可以反馈于下丘脑和垂体,使其释放的促甲状腺激素释放激素和促甲状腺激素含量下降,C不符合题意;
D、胰高血糖素与胰岛素之间是拮抗关系,随之胰岛血糖素的增多,会促进胰岛素的含量增多,D符合题意。
故选D。
40.利用不同的处理使神经纤维上膜电位产生不同的变化,处理方式及作用机理如下:①利用药物Ⅰ阻断Na+通道;②利用药物Ⅱ阻断K+通道;③利用药物Ⅲ打开Cl-通道,导致Cl-内流;④将神经纤维置于低Na+溶液中。上述处理方式与下列可能出现的结果对应正确的是( )
A. 甲—①,乙—②,丙—③,丁—④
B. 甲—④,乙—①,丙—②,丁—③
C. 甲—③,乙—①,丙—④,丁—②
D. 甲—④,乙—②,丙—③,丁—①
【答案】B
【解析】
【详解】①利用药物I阻断Na+通道,膜外钠离子不能内流,导致不能形成动作电位对应乙;
②利用药物Ⅱ阻断K+通道,膜内钾离子不能外流,兴奋过后的动作电位不能恢复为静息电位,对应图丙;
③利用药物Ⅲ打开Cl-通道,导致Cl-内流,加固了内负外正的静息电位,不能形成动作电位,对应丁图;
④将神经纤维置于低Na+溶液中,则受刺激后膜外钠离子内流极少,形成的动作电位幅度极低,对应图甲。
故选B。
二、非选择题
41.下面为人体激素作用于靶细胞的两种机理示意图,根据所学生物学知识回答下列问题:
(1)若激素B是生长激素,则它是由________细胞合成的。
(2)若激素B是胰岛素,能与受体b特异性结合,产生生理效应,这体现了细胞膜的______________功能,如果受体b发生缺陷而不能与该激素结合,则可能引起血糖浓度____________。
(3)若该图表示下丘脑细胞,细胞膜上除了有与激素结合的受体外,细胞内还具有与________激素(举一除甲状腺激素外的具体激素)相结合的受体。
(4)蛋白激酶能够使某些种类的蛋白质发生磷酸化(会改变所带电荷),使其_____________改变,从而使蛋白质的活性发生变化。
(5)若激素A是甲状腺激素,在维持内环境的相对稳定过程中,甲状腺激素含量的增加会抑制促甲状腺激素的分泌,这种调节方式属于________调节。在维持内环境的相对稳定过程中,甲状腺激素与促甲状腺释放激素表现出___________________作用。
【答案】 (1). 垂体 (2). 信息交流(或信息传递) (3). 升高 (4). 性 (5). (蛋白质)空间结构 (6). (负)反馈 (7). 拮抗
【解析】
【详解】(1)生长激素的化学本质是蛋白质,由垂体合成。
(2)胰岛素能与图1中受体b特异性结合,产生生理效应,体现了细胞膜的信息交流功能,如果该受体发生缺陷而不能与胰岛素结合,则可能引起血浓度升高。
(3)下丘脑有体温调节中枢,水平衡调节中枢还和生物节律等的控制有关,则细胞膜上除了有与激素结合的受体外,还可能具有与神经递质相结合的受体,细胞内还具有与性激素相结合的受体。
(4)蛋白激酶如果能够使某些种类的蛋白质发生磷酸化,则使该蛋白质空间结构改变,进而改变其生理功能。
(5)若激素A是甲状腺激素,在维持内环境的相对稳定过程中,甲状腺激素含量的增加会抑制促甲状腺激素的分泌,这种调节方式属于反馈调节。在维持内环境的相对稳定过程中,甲状腺激素抑制促甲状腺激素的释放,而促甲状腺释放激素促进促甲状腺激素的释放表现出拮抗作用。
42.下图1表示人体生命活动调节机制的模式图,请回答下列相关问题。
(1)若图1表示反射弧结构模式图,a、d、b、e、c分别表示反射弧的组成部分,则b表示__________________,其作用是_________________________。若图2表示的是神经肌肉突触,1内是抑制性神经递质,刺激该神经元,则肌肉__________________________(收缩或松弛)。
(2)若图1表示性激素分泌分级调节,则d代表_________________激素,则c代表的腺体所分泌的激素能够反馈调节____________________(填图中字母)的活动。
(3)若图1表示预防接种一段时间后的同种抗原再次入侵,a表示记忆细胞,则b表示________,c表示________。二次免疫反应中c产生的特点是更快、更多。
(4)若图1表示血糖的调节途径,则a表示胰岛_______________细胞时,b表示胰岛素,c表示相应的靶细胞
【答案】 (1). 神经中枢 (2). 分析综合 (3). 松弛 (4). 促性腺激素释放 (5). a和b (6). 浆细胞 (7). 抗体 (8). B
【解析】
【详解】(1)反射弧通常包括感受器、传入神经、神经中枢、传出神经和效应器,根据图示,b表示神经中枢,其作用是对产生的兴奋并对传入的信息进行分析和综合。若图2表示的是神经肌肉突触,1内是抑制性神经递质,刺激该神经元,突触后膜神经元不会兴奋,则肌肉松弛。
(2)性激素分泌的分级调节与甲状腺激素类似,涉及下丘脑、垂体和性腺,三者的关系是下丘脑分泌促性腺激素释放激素调节垂体分泌促性腺激素,促性腺激素调节性腺分泌性激素。根据图形特点,可知a是下丘脑,b是垂体,c是性腺,则d就是促性腺激素释放激素,e是促性腺激素,其中性激素能够反馈调节a下丘脑和b垂体的活动。
(3)若图1表示预防接种一段时间后的同种抗原再次入侵,表示的是二次免疫过程,a表示记忆细胞,由题干信息中的c产生的特点是更快、更多,这是在提示c是抗体,则反推b是产生抗体的浆细胞。
(4)若图1表示血糖的调节途径,若b表示胰岛素,c表示相应的靶细胞,则a表示为分泌胰岛素的胰岛B细胞,胰岛素具有降低血糖的作用。
43.科学研究表明:精神因素(焦虑、紧张等心理应激)会使T细胞活性下降,对病毒、真菌感染的抵抗能力和对细胞的监控能力下降,还会间接引起机体生成抗体的能力降低。如图表示神经、免疫、内分泌三大系统和相互调节的部分示意图,请据图回答:
(1)T细胞活性下降,引起机体生成抗体能力降低的原因是__________的分泌量减少。
(2)由图可知,神经系统可通过突触前膜释放__________直接调节有关器官的活动。
(3)图中的免疫细胞有______与激素分子相结合,这样的细胞称为该激素分子的__________,激素能使细胞原有的生理活动发生变化。
(4)若抗体结合到呼吸道上皮细胞,再接受同一抗原刺激后引起哮喘,这在免疫学上称为__________。这是机体免疫功能__________(填“过强”或“过弱”)导致的。
(5)当人体感染H7N9流感病毒时,免疫系统的功能加强,往往会发烧。发烧的原因是病毒产生的毒素可以改变下丘脑中__________的功能,通过神经一体液发出信息,提高细胞代谢的速率,产热增加,体温升高。
【答案】 (1). 淋巴因子 (2). 神经递质 (3). (特异性)受体 (4). 靶细胞 (5). 过敏反应 (6). 过强 (7). 体温调节中枢
【解析】
【详解】(1)体液免疫过程中,T细胞产生的淋巴因子可以促进B细胞增殖分化形成浆细胞,T细胞活性下降,淋巴因子的分泌量减少,促进B细胞增殖、分化形成浆细胞的作用下降,浆细胞数量少,产生的抗体数量减少。
(2)分析题图可知,神经细胞可以通过突触前膜释放神经递质调节免疫细胞的活动。
(3)人体组织细胞具有与相应激素结合的特异性受体,这样的细胞称为该激素分子的靶细胞。
(4)抗体结合到呼吸道上皮细胞,再接受同一抗原刺激后引起哮喘,属于过敏反应,这是机体免疫功能过强导致的。
(5)下丘脑中有体温调节中枢,甲状腺分泌的甲状腺激素和肾上腺分泌的肾上腺素通过促进细胞代谢产热增加而使体温升高。
44.下图为男性性激素——睾酮(T)的分泌调节机制。请据图分析回答下列问题。
(1)过程④说明性激素含量的相对稳定离不开_________________调节机制。
(2)研究表明毒品会影响人体性腺功能,研究者对吸毒人员进行相关激素的检测并与健康人比较,检测结果均值如下表:
组别(数)
平均年龄/岁
吸毒 史/年
吸毒/(g/d)
LH/(lu/L)
FSH/(lu/L)
T/(lu/L)
健康者(30)
23
0
0
4.65
6.3
6.6
吸毒者(17)
32
平均4
平均1.5
1.44
2.86
4.1
①据表可知,与健康人相比,吸毒者②③过程_____________________(选填“增强”“减弱”)。
②为了确定吸毒者T水平低的原因是睾丸受损还是LH和FSH减少所致,可将体内_______的量补充到健康人水平,一段时间后测定____________________的含量,与健康人比较即可确定原因。
③调査发现,吸毒者易出现寒热交替等症状,说明吸毒可能使下丘脑中的 _____________受损。机体大量出汗导致失水较多,此时垂体释放_____________,继而促进______________以维持体内的水盐平衡。
④有人对该研究方案的科学严密性提出质疑,请写出理由:_____________________________(答出一点即可)。
【答案】 (1). (负)反馈 (2). 减弱 (3). LH和FSH (4). 睾酮(T) (5). 体温调节中枢 (6). 抗利尿激素 (7). (肾小管和集合管)重吸收水 (8). 健康者和吸毒者年龄有较大差异(或健康者和吸毒者选取的样本数有差异、吸毒者的吸毒量和吸毒史也有差异)
【解析】
【详解】(1)图中结构ⅹ是指下丘脑,过程④说明性激素含量的相对稳定离不开反馈调节机制。
(2)①据表可知,吸毒者和健康人相比较,吸毒者的LH、FSH含量降低,所以吸毒者在图甲中的②③过程减弱。
②为了进一步确定吸毒者T水平低的原因是睾丸受损还是LH和FSH减少所致,可将体内LH和FSH的量补充到健康者水平,一段时间后测定T的含量,与健康者比较即可确定原因。
③调查发现,吸毒者易出现寒热交替等症状,说明吸毒可能使下丘脑中的体温调节受损,机体大量出汗导致失水较多,此时垂体释放抗利尿激素,继而促进肾小管和集合管重吸收水,以维持体内的水盐平衡。
④实验要遵循单一变量原则,所以吸毒者毒龄应相同、吸毒者的吸毒量等应该相同,该研究方案不严密的地方是健康者和吸毒者年龄有较大差异。
45.多巴胺是一种神经传导物质,这种脑内分泌物主要负责大脑的情感,将兴奋及开心的信息传递,也与上瘾有关。可卡因是一种微细、白色结晶粉状生物碱,具有麻醉感觉神经末梢和阻断神经传导的作用。如图为可卡因对人脑部神经冲动的传递干扰示意图。请据图回答:
(1)结构①的名称是_____________,它将多巴胺释放到突触间隙的方式称为____________。这体现了生物膜具有______________的结构特点。
(2)“瘾君子”食毒品可卡因后,可导致突触间隙中多巴胺含量____________,増强并延长对脑的刺激,产生“快感”,表现出情绪高涨、好动、健谈、冲动、体温升高、产生幻觉等现象,这是因为此时吸食者体内____________激素的含量増多。
(3)结构②能与多巴胺特异性结合,使其所在细胞膜产生兴奋,则细胞膜外的电位表现为__________电位,结构②的化学本质是_______________________。
(4)兴奋在细胞A与细胞B之间传递方向是_____________________。
【答案】 (1). 突触小泡 (2). 胞吐 (3). 一定的流动性 (4). 増多 (5). 甲状腺激素 (6). 负电位 (7). 糖蛋白 (8). 由A传递到B
【解析】
分析题图可知①是突触小泡,②是突触后膜上的受体,A是突触前膜,B是突触后膜。由于神经递质只存在于突触小体的突触小泡中,只能由突触前膜释放作用于突触后膜,使下一个神经元产生兴奋或抑制,因此兴奋在神经元之间的传递只能是单向的。
(1)由图可知,①表示突触小泡,含有神经递质,神经递质的释放过程是胞吐,体现生物膜的流动性。
(2)由图可知,多巴胺发挥作用后通过多巴胺运载体运输回突触小体中,可卡因能阻碍这个过程,使突触间隙的多巴胺含量增多,增强并延长对脑的刺激;甲状腺激素能促进新陈代谢,加速体内物质的氧化分解,还能提高神经系统的兴奋性,因此“瘾君子”情绪高涨、好动、健谈、冲动、体温升高、产生幻觉等现象。
(3)多巴胺(神经递质)与突触后膜上的受体特异性结合,使其产生兴奋,则膜外表现为负电位;受体的化学本质是糖蛋白。
(4)兴奋在神经元间传递是单向的,只能从突触前膜传向突触后膜,即A→B。
46.下图表示人体中免疫过程的示意图,请分析并回答有关问题:
(1)图中表示的是________免疫部分过程。
(2)b细胞的名称为________,c细胞为________。
(3)若图中抗原再次进入人体内,则能被图中______细胞特异性识别(填图中代号),引发二次免疫,由此可知,图中b细胞来源于_________________细胞的增殖分化(填图中代号)。
(4)如果图中所示的抗原为酿脓链球菌,作用于心脏瓣膜细胞则会患风湿性心脏病,这属于免疫失调中的__________病。如果抗原为过敏原,则d分布在人体的________________。
(5)器官移植会产生排异反应,这是由________细胞引起的。应用____________________,大大提高了器官移植的成活率。
【答案】 (1). 体液 (2). 浆细胞 (3). 记忆细胞 (4). c (5). ac (6). 自身免疫 (7). 皮肤、呼吸道或消化道黏膜以及血液中某些细胞表面 (8). T (9). 免疫抑制剂
【解析】
【详解】(1)由题图可知,d物质是抗体,依赖于抗体进行的免疫是体液免疫。
(2)抗体是由效应B细胞(浆细胞)产生的,B细胞接受抗原刺激后增殖分化形成浆细胞(效应B细胞)b和记忆细胞c。
(3)记忆细胞在抗原消失很长时间内都保存着对这种抗原的记忆功能,当抗原再次进入人体内,抗原直接刺激记忆细胞c,使记忆细胞增殖分化成浆细胞产生抗体,发挥免疫功能。由此可知,图中b细胞来源于a和c细胞的增殖分化。
(4)酿脓链球菌作用于心脏瓣膜细胞则会患风湿性心脏病的原因是酿脓链球菌的抗原和心脏细胞表面的抗原非常类似,导致人体的免疫系统错把心脏细胞当成酿脓链球菌进行攻击,这属于自身免疫疾病;过敏反应产生的抗体分布在人体的皮肤、呼吸道或消化道黏膜以及血液中某些细胞的表面。
(5)器官移植会产生排异反应是由细胞免疫引起的,移植来的细胞属于靶细胞,与细胞免疫的T细胞引起;细胞与靶细胞结合导致移植的器官坏死,应用免疫抑制剂,大大提高了器官移植的成活率。
相关资料
更多

