【生物】重庆市万州二中2019-2020学年高二上学期入学考试试题(解析版)
展开
重庆市万州二中2019-2020学年高二上学期入学考试试题
一、选择题
1.如图表示的是细胞呼吸的相关过程,下列叙述不正确的是
A. 在人体细胞中可以发生①②③过程
B. 缺氧条件下马铃薯块茎发生①③过程
C. 乳酸菌无线粒体,不具有与②有关的酶
D. ①②③④都生产 ATP,为生命活动供能
【答案】D
【解析】
【分析】
①过程为细胞呼吸的第一阶段,场所是细胞质基质,②过程属于有氧呼吸二、三阶段,真核生物发生在线粒体中,③过程为产生乳酸的无氧呼吸第二阶段,④过程为产生酒精和二氧化碳的无氧呼吸第二阶段。无氧呼吸的场所为细胞质基质。
【详解】A.人体细胞既可以进行有氧呼吸又可以进行产生乳酸的无氧呼吸,所以在人体细胞中可以发生①②③过程,A正确;
B.缺氧条件下马铃薯块茎进行无氧呼吸产生乳酸,其过程是①③,B正确;
C.乳酸菌属于原核细胞,无线粒体,是厌氧型细菌,没有有氧呼吸酶,而②过程属于有氧呼吸二、三阶段,C正确;
D.有氧呼吸的三个阶段和无氧呼吸的第一阶段都能产生ATP,无氧呼吸第二阶段不产生ATP,所以①②都能产生ATP,为生命活动供能,③④过程不产生ATP,D错误。
故选D。
2.下列说法中错误的是
A. 细胞产生 CO2 的部位一定是线粒体
B. 叶绿体中吸收光能的色素分布在类囊体膜上
C. 叶绿体基质中含有少量的 DNA
D. 有氧呼吸产生水在第三阶段
【答案】A
【解析】
【分析】
叶绿体是半自主性细胞器,含有少量DNA和RNA,叶绿体中的色素主要分布在类囊体的薄膜上,H2O在光下分解为[H]和O2的过程发生在类囊体的薄膜上,CO2的固定过程发生在叶绿体基质中,光合作用是将光能转化为稳定的化学能。有氧呼吸和产生酒精的无氧呼吸过程均产生二氧化碳。
【详解】A.细胞无氧呼吸也可以产生二氧化碳,场所在细胞质基质,A错误;
B.叶绿体中的类囊体膜上分布着相关色素,是叶绿体吸收光能的部位,B正确;
C.叶绿体基质和线粒体基质中均含有少量的DNA和RNA,C正确;
D. 有氧呼吸第三阶段氧气和还原氢结合形成水,D正确。
故选A.
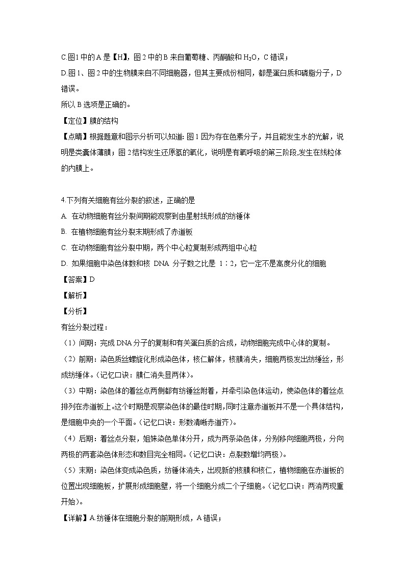
3. 下图为某植物叶肉细胞中两种膜结构以及发生的生化反应模式图。下列有关叙述正确的是
A. 图1、2中的两种生物膜上都发生能量的转换,且转换形式相同
B. 两种生物膜除了产生上述物质外,还均可产生ATP
C. 图l中的A是[H],图2中的B全来自丙酮酸和H2O
D. 由于图1、图2中的生物膜来自不同细胞器,所以它们的主要成份不同
【答案】B
【解析】
【详解】A.图l、2中的两种生物膜上都发生能量的转换,但转换形式不同,前者光能转换成活跃的化学能,后者稳定的化学能转换成活跃的化学能,A错误;
B.图l膜是类囊体薄膜,还能发生ATP的合成;图2膜发生的是还原氢的氧化,发生在线粒体的内膜上,能够形成大量的ATP,B正确;
C.图l中的A是【H】,图2中的B来自葡萄糖、丙酮酸和H2O,C错误;
D.图1、图2中的生物膜来自不同细胞器,但其主要成份相同,都是蛋白质和磷脂分子,D错误。
所以B选项是正确的。
【定位】膜的结构
【点睛】根据题意和图示分析可以知道:图1因为存在色素分子,并且能发生水的光解,说明是类囊体薄膜;图2结构发生还原氢的氧化,说明是有氧呼吸的第三阶段,发生在线粒体的内膜上。
4.下列有关细胞有丝分裂的叙述,正确的是
A. 在动物细胞有丝分裂间期能观察到由星射线形成的纺锤体
B. 在植物细胞有丝分裂末期形成了赤道板
C. 在动物细胞有丝分裂中期,两个中心粒复制形成两组中心粒
D. 如果细胞中染色体数和核 DNA 分子数之比是 1∶2,它一定不是高度分化的细胞
【答案】D
【解析】
【分析】
有丝分裂过程:
(1)间期:完成DNA分子的复制和有关蛋白质的合成,动物细胞完成中心体的复制。
(2)前期:染色质丝螺旋化形成染色体,核仁解体,核膜消失,细胞两极发出纺缍丝,形成纺缍体。(记忆口诀:膜仁消失显两体)。
(3)中期:染色体的着丝点两侧都有纺锤丝附着,并牵引染色体运动,使染色体的着丝点排列在赤道板上。这个时期是观察染色体的最佳时期,同时注意赤道板并不是一个具体结构,是细胞中央的一个平面。(记忆口诀:形数清晰赤道齐)。
(4)后期:着丝点分裂,姐妹染色单体分开,成为两条染色体,分别移向细胞两极,分向两极的两套染色体形态和数目完全相同。(记忆口诀:点裂数增均两极)。
(5)末期:染色体变成染色质,纺锤体消失,出现新的核膜和核仁,植物细胞在赤道板的位置出现细胞板,扩展形成细胞壁,将一个细胞分成二个子细胞。(记忆口诀:两消两现重开始)。
【详解】A.纺锤体在细胞分裂的前期形成,A错误;
B.在植物细胞有丝分裂末期,赤道板的位置出现了细胞板,逐渐扩展成细胞壁,赤道板不是一个真实存在的结构,B错误;
C.在动物细胞有丝分裂过程中,间期复制形成两组中心粒,C错误;
D.如果细胞中染色体数和核DNA分子数之比是1∶2,该细胞可能处于有丝分裂前期或中期,而高度分化的细胞不再分裂,D正确。
故选D。
5.关于细胞生命历程的叙述,正确的是
A. 所有体细胞中都可不断进行细胞分裂
B. 细胞分化仅发生在早期胚胎发育过程中
C. 原癌基因与抑癌基因在正常细胞中表达
D. 脑细胞缺氧而死亡的现象属于细胞凋亡
【答案】C
【解析】
【分析】
生物体内的细胞有三种状态,一是继续分裂,如根尖分生区细胞,二是暂不分裂,如植株上受顶芽抑制的侧芽细胞,三是不再进行细胞分裂而发生分化,如人体的红细胞、神经细胞等。细胞凋亡是由基因决定的细胞自动结束生命的过程。也常被称为细胞编程性死亡。而细胞坏死是不受基因控制的,受外界的不利因素对周围细胞引起伤害,引发炎症。
【详解】A.高度分化的体细胞不再进行细胞分裂,A错误;
B.细胞分化发生在整个生命历程中,胚胎时期达到最大,B错误;
C.在正常细胞中原癌基因主要负责调控细胞周期,控制细胞生长和分裂的进程,抑癌基因主要是阻止细胞不正常增殖,所以原癌基因与抑癌基因都能在正常细胞中表达,C正确;
D.脑细胞缺氧而死亡的现象属于细胞坏死,D错误。
故选C。
6.人的神经细胞与肌细胞在功能上是不同的,造成这种差异的主要原因是
A. 二者所处的细胞周期不同
B. 二者合成的蛋白质不完全相同
C. 二者所含有的基因组不同
D. 二者核 DNA 的复制方式不同
【答案】B
【解析】
【分析】
细胞分化是在个体发育过程中,由一个或一种细胞增殖产生的后代在细胞的形态、结构、功能发生稳定性差异的过程,细胞分化的实质是基因的选择性表达,细胞分化发生在生物体个体发育的整个过程中。
【详解】A.神经细胞和肌细胞都为高度分化的细胞,都不再进行有丝分裂,都没有细胞周期,A错误;
B.同一生物个体的神经细胞与肌细胞在功能上是不同的,造成这种差异的主要原因是二者合成的特定蛋白不同,即两细胞中合成的蛋白质不完全相同,B正确;
C.同一动物个体的神经细胞与肌细胞中遗传物质相同,C错误;
D.神经细胞与肌细胞都不再进行细胞分裂,都没有核DNA的复制,D错误。
故选B。
7.下列有关生物实验和调查的叙述,正确的是
A. 纸层析法分离绿叶中的色素时,要注意将滤纸条上的滤液细线没入层析液中
B. 用玉米做杂交实验材料的一个优点是不去雄不套袋
C. 调查人群中某遗传病发病率时,最好要选取群体中发病率较高的单基因遗传病
D. 观察植物细胞有丝分裂的实验,常在一个视野中就可观察到各时期的细胞
【答案】C
【解析】
【分析】
层析分离色素时必须确保滤液细线不触及层析液,防止色素溶解在层析液中。玉米为雌雄同株异花,杂交时可免去去雄的操作。细胞周期中间期时间较长,所以在观察植物细胞有丝分裂的实验中,同一视野中大多数细胞都处于间期。
【详解】A.纸层析法分离绿叶中的色素时,要注意不能将滤纸条上的滤液细线没入层析液中,防止色素溶解在层析液中而不能在滤纸条上分离,A错误;
B.用玉米做杂交实验材料的一个优点是不需要去雄,为了防止其它花粉的落入仍需要对母本进行套袋处理,B错误;
C.调查人群中某遗传病发病率时,最好要选取群体中发病率较高的单基因遗传病,C正确;
D.观察植物细胞有丝分裂的实验中,视野中观察到的绝大多数细胞都处于分裂间期,因此在一个视野中难以观察到各个时期的细胞,D错误。
故选C。
8.在两对相对性状的遗传实验中,可能具有1∶1∶1∶1比例关系的是( )
①杂种自交后代的性状分离比
②杂种产生配子类别的比例
③杂种测交后代的表现型比例
④杂种自交后代的基因型比例
⑤杂种测交后代的基因型比例
A. ①②④ B. ②④⑤ C. ①③⑤ D. ②③⑤
【答案】D
【解析】
【详解】①两对相对性状的杂种自交后代的性状分离比为9:3:3:1,①不符合;
②杂种产生配子种类的比例为1:1:1:1,②符合;
③杂种测交后代的表现型比例为1:1:1:1,③符合;
④杂种自交后代的基因型比例为1:2:2:4:1:2:1:2:1,④不符合;
⑤杂种测交后代的基因型比例为1:1:1:1,⑤符合。
故选:D。
9.如图表示在不同光照强度下某植物的氧气释放速率。该植物在1000lx光照强度下,每小时光合作用所产生的氧气量(mL)是( )
A. 17 B. 12 C. 18 D. 23
【答案】C
【解析】
【分析】
本题以图文结合的形式,考查学生对光合作用的相关知识的计算能力,以及获取信息、分析问题的能力。解答的关键是明确:曲线纵坐标O2释放速率反映的是植物光合作用产生的O2量与呼吸作用消耗的O2量的差值,即表示的是净光合速率,当光照强度为零时则表示呼吸速率。据此,依据“净光合速率=实际光合速率-呼吸速率”的关系进行解答。
【详解】依题意并分析图示可知:当光照强度为零时的O2释放速率表示呼吸速率;当光照强度大于零时的O2释放速率表示净光合速率,而净光合速率=实际光合速率-呼吸速率。综上分析可推知,该植物在1000lx光照强度下,每小时光合作用所产生的氧气量(mL) =实际光合速率=6+12=18mL,A、B、D均错误,C正确。
10.豌豆植株有高茎和矮茎两种,现有高茎豌豆基因型分别为 DD 和 Dd,两者数量比为 2:1.两种类型的豌豆繁殖率相同,则在自然状态下,其子代的高茎与矮茎的数量之比为( )
A. 11:1 B. 35:1 C. 5:1 D. 12:1
【答案】A
【解析】
【分析】
因为豌豆是自花传粉、闭花授粉植物,所以自然状态下均进行自交,据此答题。
【详解】由题意可知,自然状态下豌豆均为自交,基因型为DD、Dd的个体各占2/3、1/3。两种类型的豌豆繁殖率相同。基因型DD的个体自交后代全为DD,所占比例为2/3;基因型Dd的个体自交后代中DD占1/3×1/4=1/12、Dd占1/3×1/2=1/6、dd占1/3×1/4=1/12。故其子一代中高茎与矮茎的数量之比为(2/3+1/12+1/6):1/12=11:1,综上所述,A正确,B、C、D错误。
故选A。
11.牵牛花的红花基因(R)对白花基因(r)显性,阔叶基因(B)对窄叶基因(b)显性,它们不在一对同源染色体上,将红花窄叶纯系植株与白花阔叶纯系植株杂交,F1植株再与“某植株”杂交,它们的后代中:红花阔叶、红花窄叶、白花阔叶、白花窄叶的植株数分别354、112、341、108,“某植株”的基因型为 ( )
A. RrBb B. Rrbb C. rrBb D. RRbb
【答案】C
【解析】
【详解】试题分析:已知牵牛花的红花基因(R)对白花基因(r)显性,阔叶基因(B)对窄叶基因(b)显性,两对基因遵循基因的自由组合定律。将红花窄叶纯系植株RRbb与白花阔叶纯系植株rrBB杂交,F1 植株基因型是RrBb,其与某植株杂交,后代红花阔叶、红花窄叶、白花阔叶、白花窄叶的植株数分别354、112、341、108,红花:白花=1:1,说明某植株是rr;阔叶:窄叶=3:1,说明某植株是Bb,所以某植株的基因型是rrBb,故C正确。
考点:本题考查自由组合定律的相关知识,意在考查考生理解所学知识的要点,把握知识间的内在联系的能力。
12.下面左图为某高等动物精原细胞分裂过程中细胞内的同源染色体对数的变化曲线,右图表示该动物的一个细胞分裂示意图.下列叙述错误的是( )
A. CD 段是有丝分裂后期,含有 6 对同源染色体
B. DE 和 GH 段发生的原因都是由于细胞一分为二
C. FG 段可发生同源染色体的自由组合和交叉互换
D. 若右图表示的细胞是次级精母细胞,则该时期为曲线图的 HI 段
【答案】C
【解析】
【分析】
分析左图:左图为某高等动物精原细胞分裂过程中细胞内的同源染色体对数的变化曲线,其中AB段表示有丝分裂间期、前期、中期;CD段表示有丝分裂后期;EF段表示分裂末期;FG表示减数第一次分裂;HI表示减数第二次分裂和减数分裂结束。
分析右图:该细胞不含同源染色体,且着丝点分裂,处于减数第二次分裂后期。
【详解】A.右图为减数第二次分裂后期,染色体数与正常体细胞中染色体数相同,所以正常体细胞中染色体数为6条,含有3对同源染色体。CD段是有丝分裂后期,染色体数目是正常体细胞中的二倍,即细胞中含有12条染色体,6对同源染色体,A正确;
B.细胞一分为二时,染色体被平均分向两个子细胞,导致子细胞中染色体数减半,所以DE和GH段发生的原因都是由于细胞一分为二,B正确;
C.FG段可表示减数第一次分裂过程,该过程中可发生非同源染色体的自由组合和同源染色体上非姐妹染色单体间的交叉互换,C错误;
D.若右图表示的细胞是次级精母细胞,则该时期没有同源染色体,对应曲线图的HI段,D正确。
故选C。
【点睛】本题结合曲线图和细胞分裂图,考查细胞有丝分裂和减数分裂的相关知识,要求考生识记细胞有丝分裂和减数分裂不同时期的特点,掌握有丝分裂和减数分裂过程中染色体和DNA含量变化规律,能结合所学的知识准确判断各选项。
13. 大肠杆菌中某蛋白质分子由m条肽链构成,共有n个氨基酸,则该蛋白质分子含有的肽键数以及控制其合成的基因至少含有的脱氧核苷酸数目依次是
A. n-m,6n B. n-m,3n C. n-1,6n D. n-1,3n
【答案】A
【解析】
【分析】
肽键数=氨基酸数-肽链数;肽链中氨基酸个数:mRNA中碱基个数:DNA分子中碱基个数=1:3:6。
【详解】因为一条肽链中肽键数为氨基酸数减1,有m条肽链,则肽键数为氨基酸数减肽链条数,即n-m。mRNA上三个相邻的碱基决定一个氨基酸,则mRNA中碱基数为3n个,转录
mRNA的DNA分子是双链的,所以控制蛋白质合成的基因至少含有的脱氧核苷酸数目为6n。本题答案选A。
14.下列关于基因和染色体关系的叙述,正确的是( )
A. 细胞分裂各时期的每条染色体上都含有一个 DNA 分子
B. 基因都位于染色体上
C. 一条染色体上有一个或多个基因
D. 基因在染色体上呈线性排列
【答案】D
【解析】
【分析】
1、染色体的主要成分是DNA和蛋白质,染色体是DNA的主要载体。
2、基因是有遗传效应的DNA片段,是控制生物性状的遗传物质的功能单位和结构单位,DNA和基因的基本组成单位都是脱氧核苷酸。
3、基因在染色体上,且一条染色体含有多个基因,基因在染色体上呈线性排列。
【详解】A.细胞有丝分裂的前期、中期以及减数第一次分裂过程和减数第二次分裂的前期、中期的细胞中每条染色体上都含有2个DNA分子;有丝分裂后期和末期以及减数第二次分裂后期和末期细胞中每条染色体上都含有1个DNA分子,A错误;
B.基因是有遗传效应的DNA片段,主要存在于染色体上,在线粒体和叶绿体中的DNA上也有少量分布,B错误;
CD.一条染色体上含有一个或两个DNA,每个DNA上有许多基因,基因在染色体上呈线性排列,C错误;D正确。
故选D。
15.人类对遗传物质本质的探索经历了漫长的过程,下列有关叙述错误的是
A. 噬菌体侵染细菌实验比肺炎双球菌体外转化实验更有说服力
B. 孟德尔发现遗传因子并证实了其传递规律和化学本质
C. 烟草花叶病毒感染烟草实验说明该病毒的遗传物质是 RNA
D. DNA 分子的遗传信息蕴藏在 4 种碱基的排列顺序之中
【答案】B
【解析】
【分析】
1、肺炎双球菌转化实验证明DNA是遗传物质,但由于当时技术水平的限制,艾弗里提纯的DNA中混有少量的蛋白质,因此其实验结论遭到后人的质疑。
2、噬菌体侵染细菌时,只有DNA进入细菌,蛋白质外壳留在细菌外,这样达到了DNA分子和蛋白质的彻底分离,因此其实验结果更具有说服力。
3、烟草花叶病毒感染烟草实验说明烟草花叶病毒的遗传物质是RNA,进而说明生物界中DNA是主要的遗传物质。
【详解】A.噬菌体侵染细菌实验将DNA和蛋白质彻底分开,而肺炎双球菌体外转化实验中提取的DNA中还混有少量的蛋白质,所以噬菌体侵染细菌实验比肺炎双球菌体外转化实验更有说服力,A正确;
B.孟德尔发现了遗传因子并证实了其传递规律,但没有证实遗传因子的化学本质,B错误;
C.由上述分析可知,烟草花叶病毒感染烟草实验说明该病毒的遗传物质是RNA,C正确;
D.遗传信息是指DNA中四种碱基的排列顺序,即DNA分子的遗传信息蕴藏在4种碱基的排列顺序之中,D正确。
故选B。
【点睛】本题考查人类对遗传物质的探究历程的相关知识,意在考查学生的识记能力和判断能力,运用所学知识综合分析问题和解决问题的能力。
16. 如图是基因型EeFfgg的动物细胞分裂过程某时期示意图.下列分析正确的是( )
A. 该细胞为次级卵母细胞,染色体数目与体细胞相同
B. 图中G基因可能来源于基因突变或交叉互换
C. 该细胞中含有2个染色体组,3对同源染色体
D. 该细胞产生的两个配子的基因型为eFG和eFg
【答案】A
【解析】
【详解】试题分析:A.由于细胞质不均等分裂,且着丝点分裂,染色体数目加倍,所以该细胞为次级卵母细胞,染色体数目与体细胞相同,A正确;
B.由于体细胞的基因型为EeFfgg,所以图中G基因只能来源于基因突变,不可能来源于交叉互换,B错误;
C.该细胞中由于着丝点分裂,染色体数目加倍,所以含有2个染色体组,但不含同源染色体,C错误;
D.由于细胞质不均等分裂,该细胞产生一个基因型为eFG的配子和一个基因型为eFg的极体,D错误。
故选:A。
考点:细胞的减数分裂。
17.马的栗色与白色为一对相对性状,由常染色体上的等位基因A与a控制,在自由放养多年的一群马中,一匹母马一次只生产1匹小马。以下关于性状遗传的研究方法及推断不正确的是( )。
A. 选择多对栗色马和白色马杂交,若后代栗色马明显多于白色马则栗色为显性;反之,则白色为显性
B. 随机选出 1 匹栗色公马和 4 匹白色母马分别交配,若所产 4 匹马全部是白色,则白色为显性
C. 选择多对栗色马和栗色马杂交,若后代全部是栗色马,则说明栗色为隐性
D. 自由放养的马群自由交配,若后代栗色马明显多于白色马,则说明栗色马为显性
【答案】B
【解析】
【分析】
由于马的栗色与白色为一对相对性状,由常染色体上的等位基因A与a控制,所以遵循基因分离规律。要区分一对相对性状的显、隐性关系,可以让生物杂交,在子代数量较多的情况下,有两种情况可以作出判断,若是两个相同性状的生物个体杂交后代中有另一个新的相对性状出现,则亲本的性状为显性性状;若是不同性状的生物个体杂交,后代中只出现一种性状,则此性状为显性性状。
【详解】A.选择多对栗色马和白色马杂交,由于显性性状包括纯合子和杂合子,显性纯合子与隐性性状杂交的后代仍为显性性状,而显性杂合子与隐性性状杂交的后代显性性状和隐性性状所占比例相等,所以谁是显性性状,则后代性状就会多,A正确;
B.随机选出1匹栗色公马和4匹白色母马交配,若所产4匹马全部是白色,由于子代数量少,故不能判断显隐性。例如Aa(栗色)×aa(白色)→aa,由于后代数目少,存在偶然性,4匹马可以全是白色,B错误;
C.多对栗色马和栗色马杂交,若后代全部是栗色马,则说明栗色最可能为隐性,因为如果是显性,存在杂合子和杂合子杂交的可能,后代应该会出现性状分离,C正确;
D.因为显性个体的基因型有2种,而隐性个体的基因型只有1种,所以马群自由交配,若后代栗色马明显多于白色马,则说明栗色马最可能为显性,D正确。
故选B。
【点睛】本题考查基因分离规律的相关知识,意在考查学生的识记能力和判断能力,运用所学知识综合分析问题和解决问题的能力。
18.下图是“以32P标记T2噬菌体侵染大肠杆菌”实验示意图。下列有关叙述正确的是
A. 锥形瓶内的培养液中有含32P的物质,以便用32P标记噬菌体
B. 实验中B对应部分有少量放射性,可能原因是搅拌不充分
C. 若只有C中含大量放射性,可直接证明噬菌体的遗传物质是DNA
D. 过程②的目的是使噬菌体的外壳与大肠杆菌分离
【答案】D
【解析】
【分析】
1、实验思路:S是蛋白质的特有元素,DNA分子中含有P,蛋白质中几乎不含有,用放射性同位素32P和放射性同位素35S分别标记噬菌体的DNA和蛋白质,直接单独去观察它们的作用。
2、实验过程:首先用放射性同位素35S标记了一部分噬菌体的蛋白质,并用放射性同位素32P标记了另一部分噬菌体的DNA,然后,用被标记的T2噬菌体分别去侵染细菌,当噬菌体在细菌体内大量增殖时,生物学家对被标记物质进行测试。简单过程为:标记细菌→标记噬菌体→用标记的噬菌体侵染普通细菌→搅拌离心。
3、分析:测试的结果表明,噬菌体的蛋白质并没有进入细菌内部,而是留在细菌的外部,噬菌体的DNA却进入了细菌体内,可见,噬菌体在细菌内的增殖是在噬菌体DNA的作用下完成的。
【详解】A.噬菌体是病毒,没有细胞结构,不能独立生存,因此不能用含32P物质的培养液直接培养噬菌体使其被标记,A错误;
B.实验中B对应部分有少量放射性,可能原因是培养时间过短或过长,B错误;
C.若只有C中含大量放射性,不能直接证明噬菌体的遗传物质是DNA,还应设置用35S标记噬菌体的实验作为相互对照,C错误;
D.过程②为搅拌,其目的是使噬菌体的外壳与大肠杆菌分离,D正确;
故选D。
【点睛】本题考查T2噬菌体侵染大肠杆菌的实验,意在考查学生对知识的理解和应用能力、分析题图获取信息的能力。
19.一个被15N标记的DNA分子,以14N标记的四种脱氧核苷酸为原料,连续复制2次,则含15N的脱氧核苷酸链占全部脱氧核苷酸链的比例是
A. 1/2 B. 1/4 C. 1/6 D. 1/8
【答案】B
【解析】
【分析】
DNA的半保留复制,一个DNA分子复制n次,则:
(1)DNA分子数:①子代DNA分子数为2n个,②含有亲代DNA链的子代DNA分子数为2个。③不含亲代链的子代DNA分子数为(2n-2)个。
(2)脱氧核苷酸链数:
①子代DNA分子中脱氧核苷酸链数目为2n+1条 。
②亲代脱氧核苷酸链为2条。
③新合成脱氧核苷酸链为(2n+1-2)条。
【详解】一个DNA分子复制2次后生成4个DNA分子,因为DNA分子的复制为半保留复制,所以无论复制多少次,2条被15N标记的DNA链只能分开到2个子代DNA分子中,故最终只有2个子代DNA含有被15N标记的母链,4个DNA共含有4×2=8条脱氧核苷酸链,因此被15N标记的DNA的脱氧核苷酸链占全部脱氧核苷酸链的比例2/8=1/4。综上所述,B正确,A、C、D错误。
故选B。
20.减数分裂过程中,染色体和DNA之比为1∶1的时期是( )
A. 减数第一次分裂四分体时期 B. 减数第一次分裂后期
C. 减数第二次分裂中期 D. 减数第二次分裂后期
【答案】D
【解析】
【详解】A.染色体数与DNA分子数之比为1:1的是染色体不含有染色单体,减数第一次分裂四分体时期,染色体和DNA之比为1:2,A错误;
B.减数第一次分裂后期,染色体和DNA之比为1:2,B错误;
C.减数第二次分裂中期,染色体和DNA之比为1:2,C错误;
D.减数第二次分裂后期,着丝点分裂,染色体和DNA之比为1:1,D正确;
因此,本题答案选D。
21.下列有关DNA分子的叙述,正确的是
A. 一个含n个碱基的DNA分子,转录出的mRNA分子的碱基数量是n/2
B. DNA分子的复制过程中需要tRNA从细胞质转运脱氧核苷酸
C. 双链DNA分子中一条链上的磷酸和脱氧核糖通过氢键连接
D. DNA分子互补配对的两条链按反向平行方式盘旋成双螺旋结构
【答案】D
【解析】
【详解】由于DNA分子中含有非编码序列,因此一个含n个碱基的DNA分子,转录出的mRNA分子的碱基数量小于n/2,A错误;tRNA的功能是转运氨基酸,DNA分子的复制过程中不需要tRNA从细胞质转运脱氧核苷酸,B错误;双链DNA分子中一条链上的磷酸和脱氧核糖通过磷酸二酯键连接,C错误;DNA分子互补配对的两条链按反向平行方式盘旋成双螺旋结构,D正确。
22.图9表示两个纯种牵牛花杂交过程,结果不符合基因自由组合定律
A. F2中有9种基因型,4种表现型
B. F2中普通叶与枫形叶之比约为3∶1
C. F2中普通叶白色种子个体可以稳定遗传
D. F2中与亲本P表现型相同的个体约占3/8
【答案】C
【解析】
【分析】
根据题意和遗传图解分析,两个纯种牵牛花杂交(AAbb×aaBB),F1为普通叶黑色种子,说明普通叶对枫形叶为显性,黑色对白色为显性;F1自交,F2出现四种表现型,比例为9普通叶黑色种子(A_B_):3普通叶白色种子(A_bb):3枫形叶黑色种子(aaB_):1枫形叶白色种子(aabb),共9种因型。
【详解】A. 根据基因自由组合定律,双杂合体的F1自交得F2,F2中有9种基因型,4种表现型,A正确;
B. F2中两对性状分开分析,每一对都符合基因的分离定律,所以普通叶与枫形吐之比为3:1,黑色种子与白色种子之比为3:1,B正确;
C. F2中普通叶白色种子个体的基因型为AAbb与Aabb,其中基因型为Aabb的个体不能稳定遗传,C错误;
D. F2中与亲本表现型相同的个体大约占3/16+3/16=3/8,D正确。
【点睛】关键:
AAbb×aaBB或AABB×aabb→F1:AaBb,自交→F2:9A_B_:3 A_bb:3 aaB_:1aabb。
23.如图是某种单基因遗传病的系谱图,图中 6 号和 7 号个体生患病孩子的概率是
A. 1/6 B. 1/4 C. 1/8 D. 5/6
【答案】A
【解析】
【分析】
由遗传系谱图可知,双亲正常,生有患病的女儿,所以该遗传病为常染色体隐性遗传病,设致病基因为a,则4和5的基因型均为aa,1、2、7的基因型均为Aa。
【详解】根据上述分析可知,1和2的基因型均为Aa,所以6号的基因型为1/3AA、2/3Aa,7号个体的基因型为Aa,故6号和7号个体生患病孩子的概率是2/3×1/4=1/6,即A正确,B、C、D错误。
故选A。
24.某种二倍体高等植物的性别决定类型为XY型。该植物有宽叶和窄叶两种叶形,宽叶对窄叶为显性。控制这对相对性状的基因(B/b)位于X染色体上,含有基因b的花粉不育。下列叙述错误的是
A. 窄叶性状只能出现在雄株中,不可能出现在雌株中
B. 宽叶雌株与宽叶雄株杂交,子代中可能出现窄叶雄株
C. 宽叶雌株与窄叶雄株杂交,子代中既有雌株又有雄株
D. 若亲本杂交后子代雄株均为宽叶,则亲本雌株是纯合子
【答案】C
【解析】
【分析】
XY型性别决定的生物中,基因型XX代表雌性个体,基因型XY代表雄性个体,含有基因b的花粉不育即表示雄配子Xb不育,而雌配子Xb可育。
【详解】由于父本无法提供正常的Xb配子,故雌性后代中无基因型为XbXb的个体,故窄叶性状只能出现在雄性植株中,A正确;宽叶雌株的基因型为XBX-,宽叶雄株的基因型为XBY,若宽叶雌株与宽叶雄株杂交,当雌株基因型为XBXb时,子代中可能会出现窄叶雄株XbY,B正确;宽叶雌株与窄叶雄株,宽叶雌株的基因型为XBX-,窄叶雄株的基因型为XbY,由于雄株提供的配子中Xb不可育,只有Y配子可育,故后代中只有雄株,不会出现雌株,C错误;若杂交后代中雄株均为宽叶,且母本的Xb是可育的,说明母本只提供了XB配子,故该母本为宽叶纯合子,D正确。故选C。
25.如图为某细胞内基因表达的调控示意图,相关叙述错误的
A. 如图不能表示蓝藻基因表达过程
B. RNA 聚合酶与 mRNA 结合启动过程①②
C. 过程②遵循碱基互补配对原则
D. 过程②短时间内能合成较多的肽链
【答案】B
【解析】
【分析】
图示中过程①为细胞核内的转录过程,形成的RNA通过核孔进入细胞质,在细胞质中的核糖体上完成②翻译过程。
【详解】A.蓝藻是原核生物,没有细胞核,A正确;
B.RNA聚合酶与DNA结合启动过程①转录,B错误;
C.过程②表示翻译过程,密码子与反密码子配对遵循碱基互补配对原则,C正确;
D.图中一条mRNA同时结合着多个核糖体,可在短时间内合成较多的肽链,从而得到较多的蛋白质,D正确。
故选B。
【点睛】本题考查基因表达过程,意在考查考生能从课外材料中获取相关的生物学信息,并能运用这些信息,结合所学知识解决相关的生物学问题。
26.如图为基因的作用与性状表现的流程示意图。请据图分析,下列说法不正确的是( )
A. ①过程以DNA的一条链为模板、四种核糖核苷酸为原料合成RNA
B. 某段DNA上发生了基因突变,但形成的蛋白质不一定会改变
C. ③过程中需要多种转运RNA,转运RNA不同,所搬运的氨基酸也不相同
D. 人的镰刀型细胞贫血症是基因对性状的直接控制,使结构蛋白发生变化所致
【答案】C
【解析】
【详解】A.①过程为转录,转录是以DNA的一条链为模板、四种核糖核苷酸为原料合成mRNA,A正确;
B.某段DNA上发生了基因突变,由于密码子的容错性,形成的蛋白质不一定会改变,B正确;
C.③过程表示翻译,其中需要多种转运RNA,转运RNA不同,所搬运的氨基酸也不完全相同,C错误;
D.人的镰刀型细胞贫血症是控制血红蛋白基因发生突变,使得结构蛋白发生变化,这属于基因对性状的直接控制,D正确;
故选C。
【定位】遗传信息的转录和翻译。本题把中心法则与基因对性状的控制有机地结合在一起,增加了题目的难度,考查了学生的理解分析能力,难度适中,解题的关键是明确基因的表达过程。
【点睛】据图分析,①表示转录过程,即在细胞核内,以DNA一条链为模板,按照碱基互补配对原则,合成RNA的过程;②表示翻译过程,即在核糖体中以mRNA为模板,按照碱基互补配对原则,以tRNA为转运工具、以细胞质里游离的氨基酸为原料合成蛋白质的过程。基因对性状的控制方式及实例(1)直接途径:基因控制蛋白质结构控制生物性状,如镰刀型细胞贫血症、囊性纤维病的病因。(2)间接途径:基因控制酶的合成控制细胞代谢控制生物性状,如白化病、豌豆的粒形。
27.下列关于生物变异的叙述中,描述正确的一项是
A. 自然状态下细菌的变异类型可能来自基因突变、基因重组和染色体变异
B. 皮肤生发层细胞中两姐妹染色单体携带A和a 基因,原因一定是发生了基因突变
C. 基因重组可以产生新的基因型,基因突变不可以
D. 低温或秋水仙素处理可抑制分裂间期纺锤体的形成而诱发多倍体产生
【答案】B
【解析】
【分析】
1、基因突变是基因结构的改变,包括碱基对的增添、缺失或替换。基因突变发生的时间主要是细胞分裂的间期。基因突变的特点是低频性、普遍性、少利多害性、随机性、不定向性。
2、基因重组:
(1)概念:在生物体进行有性生殖的过程中,控制不同性状的非等位基因重新组合。
(2)类型:
①自由组合型:减数第一次分裂后期,随着非同源染色体自由组合,非同源染色体上的非等位基因也自由组合。
②交叉互换型:减数第一次分裂前期(四分体),基因随着同源染色体的非等位基因的交叉互换而发生重组。
(3)意义:①形成生物多样性的重要原因之一。②是生物变异的来源之一,对生物的进化也具有重要的意义。
【详解】A.细菌为原核生物,没有染色体,因此不能发生染色体变异,也不能进行有性生殖,自然情况下不可能发生基因重组,A错误;
B.皮肤生发层细胞只能进行有丝分裂,若细胞中两姐妹染色单体携带A和a基因,一定是发生了基因突变,B正确;
C.基因重组能产生新的基因型但不能产生新的基因,而基因突变能产生新的基因,进而产生新的基因型,C错误;
D.低温或秋水仙素处理可抑制分裂前期纺锤体的形成而诱发多倍体产生,D错误。
故选B。
28.自然界中,一种生物某一基因及突变基因决定的蛋白质的部分氨基酸序列如下:
正常基因精氨酸苯丙氨酸亮氨酸苏氨酸脯氨酸
突变基因1精氨酸苯丙氨酸亮氨酸苏氨酸脯氨酸
突变基因2精氨酸亮氨酸亮氨酸苏氨酸脯氨酸
突变基因3精氨酸苯丙氨酸苏氨酸酪氨酸丙氨酸
根据上述氨基酸序列确定这3种突变基因DNA分子的改变是
A. 突变基因1和2为一个碱基的替换,突变基因3为一个碱基的增添
B. 突变基因2和3为一个碱基的替换,突变基因1为一个碱基的增添
C. 突变基因1为一个碱基的替换,突变基因2和3为一个碱基的增添
D. 突变基因2为一个碱基的替换,突变基因1和3为一个碱基的增添
【答案】A
【解析】
【分析】
由于大多数氨基酸具有两个以上的密码子,所以基因中的一个碱基对发生变化后,不一定引起蛋白质变化。
【详解】第一种突变后形成的氨基酸序列没有发生改变,应该是碱基对的替换造成的,第二种突变后的氨基酸序列只有一个发生改变,也是碱基对替换引起的,第三种突变后的氨基酸序列从第二个氨基酸后都发生了改变,可能是碱基对的缺失或增添造成,故选A。
29.下列有关染色体组和单倍体的叙述正确的是
A. 一个染色体组内一定不含有等位基因
B. 一个染色体组应是配子中的全部染色体
C. 含有两个染色体组的生物一定不是单倍体
D. 单倍体生物体细胞内一定不含有等位基因
【答案】A
【解析】
【详解】A.一个染色体组内不含同源染色体,因此不含等位基因,A正确;
B.一个染色体组应是配子中的全部染色体,二倍体生物体的配子含有一个染色体组,多倍体生物的配子含有多个染色体组,B错误;
C.含有两个染色体组的生物体,可能是四倍体生物的单倍体,C错误;
D.单倍体生物体细胞内可能存在同源染色体,因此可能含有等位基因,D错误;
因此,本题答案选A。
30.下列属于遗传病的是
A. 孕妇缺碘,导致出生的婴儿得先天性呆小症
B. 由于缺少维生素 A,父亲和儿子均得了夜盲症
C. 一家三口在同一时间内均患有甲型肝炎病
D. 一男子和他的父亲都在 40 岁左右开始秃发
【答案】D
【解析】
【分析】
人类遗传病:
1、原因:人类遗传病是由于遗传物质的改变而引起的人类疾病。
2、特点:呈家族性遗传、发病率高(注意先天性、家族性疾病不一定是遗传病;后天性遗传病不一定不是遗传病)。
3、类型:单基因遗传病、多基因遗传病、染色体异常遗传病。
【详解】A.先天性呆小症是由于甲状腺激素分泌不足引起的,其遗传物质没有改变,不属于遗传病,A错误;
B.夜盲症是由于缺少维生素A引起的,其遗传物质没有改变,不属于遗传病,B错误;
C.甲型肝炎病是由于病毒引起的,属于传染病,不属于遗传病,C错误;
D.一男子和他的父亲都在 40 岁左右开始秃发,可见秃发与遗传有关,属于遗传病,D正确。
故选D。
二、非选择题
31.如图甲表示某植物叶肉细胞内两个重要的生理过程,图乙表示在二氧化碳充足的条件下,某植物光合速度与光照强度和温度的关系,图丙表示某植物的非绿色器官在氧浓度为 a、b、c、d 时,CO2 释放量和 O2 吸收量的关系。请回答下列问题:
(1)图甲中,③过程进行的场所是_____,①~④过程中,能为该细胞合成蛋白质供能的过程是 _____。
(2)图乙在温度为 20℃时,光照强度大于______千勒克司后,该植株光合速度不再随光照强度增加而增加。当温度为 30℃、光照强度小于 12 千勒克司时,限制该植株光合速度的主要环境因素是______。
(3)图丙在 a、b、c、d 四种浓度中,最适合该植物器官储藏的氧浓度是______。
【答案】 (1). 线粒体内膜 (2). ③④ (3). 8 (4). 光照强度 c
【解析】
【分析】
图甲中①过程为水的光解,发生在类囊体薄膜上,②过程为光合作用的暗反应,发生在叶绿体基质中,③过程中有氧呼吸第三阶段,发生在线粒体内膜上,④过程为有氧呼吸的一、二阶段,发生在细胞质基质和线粒体基质中。图丙表示某植物的非绿色器官在氧浓度为a、b、c、d时,CO2释放量和O2吸收量的关系,在氧浓度为a时,不吸收氧气,说明只进行无氧呼吸产生二氧化碳,氧浓度为b和c时吸收的氧气量小于产生的二氧化碳量,说明既存在有氧呼吸,又存在无氧呼吸。氧浓度为d时,吸收的氧气量等于产生的二氧化碳量,说明只进行有氧呼吸。
【详解】(1)根据上述分析可知图甲中,③过程进行的场所是线粒体内膜。蛋白质合成的过程中所需要的能量来自细胞呼吸,而甲图中④③表示有氧呼吸过程,①②表示光合作用过程,所以①~④过程中,能为该细胞合成蛋白质供能的过程是③④。
(2)由图可知,图乙在温度为20℃时,光照强度大于8千勒克司后,该植株光合速度不再随光照强度增加而增加。当温度为30℃、光照强度小于12千勒克司时,光合速率没有达到最大值,故限制该植株光合速度的主要环境因素是光照强度。
(3)图丙中,在a、b、c、d四种浓度中,c浓度下,二氧化碳释放量最少,呼吸作用消耗的有机物最少,故c浓度最适合该植物器官储藏。
【点睛】本题考查光合作用与细胞呼吸的相关知识。意在考查考生的识图能力和理解所学知识的要点,把握知识间的内在联系的能力。
32.下列甲图中曲线表示某生物的体细胞分裂过程及精子形成过程中每个细胞内某物质数量的变化;ABCDE分别表示分裂过程中某几个时期的细胞中染色体示意图。乙图是该生物细胞在分裂过程中一条染色体上 DNA 含量变化的曲线。请据图回答下列问题:
(1)甲图曲线中①~③段可表示细胞进行__________分裂中_____________的数量变化。
(2)甲图 A~E 中与曲线②⑤位置相对应的细胞分别是________。
(3)细胞 ABCDE 中,含有2个染色体组的是_____________,D 细胞中有____________个四分体。
(4)等位基因分离、非等位基因自由组合发生在乙图曲线的____________________段。
【答案】 (1). 有丝 (2). 染色体 (3). E、B (4). A、B、D (5). 0 (6). bc
【解析】
【分析】
根据题意和图示分析可知:甲图表示某生物的体细胞分裂过程及精子形成过程中每个细胞内某物质数量的变化,根据图示中2n→4n→2n→n→2n→n的变化规律,可知该物质为染色体的数量变化。①表示有丝分裂间期、前期、中期;②表示有丝分裂后期;③表示有丝分裂末期;④表示减数第二次分裂前期和中期;⑤表示减数第二次分裂后期;⑥表示减数第二次分裂结束。A细胞含有同源染色体,且同源染色体两两配对,处于减数第一次分裂前期;B细胞不含同源染色体,处于减数第二次分裂后期;C细胞不含同源染色体,处于减数第二次分裂中期;D细胞含有同源染色体,且染色体的着丝点都排列在赤道板上,处于有丝分裂中期;E细胞含有同源染色体,且着丝点分裂,处于有丝分裂后期。乙图中:ab段形成的原因是DNA分子的复制,bc段表示有丝分裂前期和中期、减数第一次分裂、减数第二次分裂前期和中期;cd段形成的原因是着丝点分裂;de段表示有丝分裂后期和末期、减数第二次分裂后期和末期。
【详解】(1)根据分析可知甲图曲线中的物质为染色体的数量变化,①~③段染色体数量由2n→4n→2n,可表示细胞进行有丝分裂时的染色体数量变化。
(2)甲图中②表示有丝分裂后期,对应于E细胞;甲图中的⑤表示减数第二次分裂后期,对应于B细胞。
(3)细胞A为四分体时期,含2个染色体组;细胞B为减数第二次分裂后期,含2个染色体组;细胞C含1个染色体组;细胞D为有丝分裂中期,含2个染色体组;E为有丝分裂后期,含4个染色体组,故含有2个染色体组的是A、B、D。D细胞为有丝分裂中期,不含四分体。
(4)等位基因分离、非等位基因自由组合发生在减数第一次分裂的后期,此时细胞中含有姐妹染色单体,即每条染色体上含有2个DNA,对应乙图曲线的bc段。
【点睛】本题考查学生对细胞分裂过程及精子形成过程掌握情况,侧重考查学生识图理解和分析能力。
33.果蝇有长翅与残翅(相关基因为 A、a)、红眼与白眼(相关基因为 B、b)、灰身与黑身(相关基因为 E、e)等相对性状。已知红眼对白眼为显性,基因位于 X 染色体上。请回答:
(1)若两只果蝇杂交,所得到的子代表现型和比例如下表所示,
①根据杂交结果,可以判断在长翅和残翅一对相对性状中,显性性状是____。
②两只亲本果蝇的基因型分别是____和____。
子代
长翅红眼
残翅红眼
长翅白眼
残翅白眼
雌果蝇
3
1
0
0
雄果蝇
3
1
3
1
(2)在一个稳定遗传的野生型灰身果蝇种群中,偶尔出现了一只黑身雄果蝇。研究得知,黑身由隐性基因控制,但尚未明确控制灰身和黑身的基因是位于常染色体上,还是位于 X 染色体上。为了证实其中的一种可能性,请完善以下实验方案,并得出相应的讨论结果。
①实验步骤:
I.让________________________________________________________________________杂交,得到子一代;
Ⅱ.让子一代雌雄果蝇交配,观察其后代的表现型。
②讨论:
如果后代的表现型为雌、雄果蝇中都出现灰身和黑身,则黑身基因位于_________上。
【答案】 (1). 长翅 (2). AaXBXb (3). AaXBY (4). 让此黑身雄果蝇与原种群中的灰身雌果蝇杂交 (5). 常
【解析】
【分析】
1、性染色体上的基因的遗传总是与性别相关联,因此可以通过统计子代雌雄个体的表现型及比例关系是否相同判断是否为伴性遗传。
2、由表格中的遗传数据可知,杂交子代中,雌雄果蝇均为长翅:残翅=3:1,因此控制果蝇长翅和残翅的基因的遗传与性别无关,位于常染色体上,且亲本的基因型是Aa×Aa;后代雌果蝇都表现为红眼,雄果蝇红眼:白眼=1:1,又由题意知红眼对白眼为显性,基因位于X染色体上,说明雌果蝇是杂合子,基因型为XBXb,雄果蝇的基因型是XBY,故亲本果蝇的基因型是AaXBXb×AaXBY。
【详解】(1)①根据子代中雌雄果蝇均为长翅:残翅=3:1,可知控制果蝇长翅和残翅的基因位于常染色体上,且长翅为显性性状。
②根据分析可知,两只亲本果蝇的基因型分别是AaXBXb和AaXBY。
(2)I.由于黑身由隐性基因控制,因此可让此黑身雄果蝇与原种群中的灰身雌果蝇杂交,得到子一代。
Ⅱ.让子一代雌雄果蝇交配,观察其后代的表现型。如果后代表现型为雌果蝇全部为灰身,而雄果蝇灰身和黑身都有,说明有性别之分,那么黑身基因位于X染色体上。如果雌果蝇和雄果蝇都有灰身和黑身,那么黑身基因位于常染色体上。
【点睛】本题考查了基因分离定律在伴性遗传中的应用,意在考查学生分析表格的能力,具备设计简单生物学实验的能力,并能对实验现象和结果进行解释、分析的能力。
34.在正常人体细胞中,非受体型酪氨酸蛋白结合酶基因 abl 位于 9 号染色体上,表达量极低,不会诱发癌变.在慢性骨髓瘤病人细胞中,该基因却被转移到第 22 号染色体上,与 bcr 基因相融合.发生重排后,基因内部结构不受影响,但表达量大为提高,导致细胞分裂失控,发生癌变。下图一表示这种细胞癌变的机理,图二表示基因表达的某一环节,据图回答:
(1)细胞癌变的病理很复杂,图示癌变原因,从变异的类型看属于______________。
(2)图二表示图一中的[ ]_____________过程,其场所是______________。
(3)分析图二可见,缬氨酸的密码子是_____________________,如果⑥中的尿嘧啶和腺嘌呤之和占 42%,则可得出与⑥合成有关的 DNA 分子中胞嘧啶占________________。
【答案】 (1). 染色体结构变异 (2). ④翻译 (3). 核糖体 (4). GUC (5). 29%
【解析】
【分析】
根据题意和图示分析可知:图一表示染色体结构发生易位,导致非受体型酪氨酸蛋白结合酶基因abl表达量大为提高,导致细胞分裂失控,发生癌变。图二表示翻译过程,场所是核糖体。
【详解】(1)9号染色体和22号染色体属于非同源染色体,它们之间进行的基因转移属于染色体结构变异中的易位。
(2)图二是以mRNA为模板合成蛋白质的翻译过程,图一中的③过程为转录,④过程为翻译。翻译发生在核糖体中。
(3)密码子是mRNA中三个相邻的碱基,由图可知运输缬氨酸的tRNA的反密码子为CAG,反密码子与mRNA中的密码子互补配对,所以缬氨酸的密码子是GUC。图二中,⑥为mRNA,其中尿嘧啶和腺嘌呤之和占42%,即U+A=42%,根据碱基互补配对原则,转录该mRNA的DNA的模板链上A+T占单链的42%,由于DNA两条链之间严格的碱基互补配对,双链中A+T占DNA双链中的也是42%,所以C+G占双链DNA的1-42%=58%,C=G=58%÷2=29%,即与⑥合成有关的DNA分子中胞嘧啶占29%。
【点睛】本题考查染色体变异、蛋白质合成的相关知识,意在考查学生的识图能力和判断能力,运用所学知识综合分析问题的能力。

