


【生物】广东省中山市第一中学2019-2020学年高二上学期第二次统测试题
展开广东省中山市第一中学2019-2020学年
高二上学期第二次统测试题
说明:本试卷共10页,共100分,考试时长90分钟。
一、单项选择题(在每小题给出的四个选项中,选出最符合题目要求的一项。1—20题每小题1分,21—40题每小题2分,共60分)
1.下列各项生理活动中,与人体内环境的稳态不直接相关的是
A.通过汗液和尿液排出废物 B.将食物残渣形成粪便排出体外
C.通过血液运输氧和废物 D.血液中的二氧化碳浓度增大会使呼吸加快
2.下列各组物质中,属于内环境成分的一组是
A.K+、血红蛋白、淋巴因子 B.唾液淀粉酶、溶菌酶、抗利尿激素
C.CO2、维生素、尿素 D.Ca2+、载体蛋白、乙酰胆碱
3.人体细胞与外界环境进行物质交换需要“媒介”,下列关于该“媒介”的成分、理化性质及其稳态的调节机制的叙述,正确的是
A.麦芽糖属于小分子物质,可存在于该“媒介”中
B.该“媒介”的稳态指的是理化性质的动态平衡
C.调节该“媒介”稳态的系统是神经系统和免疫系统
D.该“媒介”pH的稳定与HCO和HPO等离子有关
4. 神经细胞A释放多巴胺会导致神经细胞B产生兴奋,A细胞膜上的多巴胺运载体可以
把发挥作用后的多巴胺运回细胞A。某药物能够抑制多巴胺运载体的功能,干扰A、B
细胞间兴奋传递(如图)。下列有关叙述不正确的是
A.①中多巴胺的释放过程依赖于细胞膜的流动性
B.药物会导致多巴胺在突触间隙的作用时间缩短
C.①释放的多巴胺与②结合会导致细胞B的膜电位改变
D.多巴胺只能由细胞A释放作用于细胞B使兴奋单向传递
5. 下列有关神经兴奋的叙述,正确的是
A. 静息状态时神经元的细胞膜内外没有离子进出
B. 组织液中Na+浓度增大,则神经元的静息电位减小
C. 突触间隙中的神经递质经主动运输穿过突触后膜而传递兴奋
D. 神经纤维接受刺激产生的兴奋以电信号的形式传导
6. Ca2+能消除突触前膜内的负电荷,利于突触小泡和前膜融合,释放神经递质。若瞬间增大突触前膜对组织液中Ca2+的通透性,将引起的效应是
A.加速神经冲动的传递 B.使突触后神经元持续性兴奋
C.减缓神经冲动的传递 D.使突触后神经元持续性抑制
7.某人能读书看报,也可以讲话,但就是听不懂别人说的话,这表明他的大脑受到损伤。
受到损伤的区域是
A.大脑皮层活动区 B.大脑皮层S区
C.大脑皮层内侧面某一特定区域 D.大脑皮层H区
8.在寒冷环境中,人体会发生骨骼肌不自主战栗,这时
A.温觉感受器兴奋 B.下丘脑的分泌功能增强
C.躯体感觉中枢开始兴奋 D.皮肤血流量增加
9. 如图是反射弧的模式图(a、b、c、d、e表示反射弧的组成部分,Ⅰ、Ⅱ表示突触的组成部分),则下列有关说法正确的是
A. 正常机体内兴奋在反射弧中的传导是单向的
B. 切断d、刺激b,不会引起效应器收缩
C. 兴奋在结构c和结构b的传播速度相同
D. Ⅱ处发生的信号变化是电信号→化学信号→电信号
10. 关于哺乳动物下丘脑的叙述,错误的是
A.下丘脑具有内分泌功能,如产生抗利尿激素、生长激素等
B.调节产热和散热,维持体温的相对恒定
C.感受细胞外液渗透压变化,调节动物体水盐平衡
D.分泌促甲状腺激素释放激素,调节促甲状腺激素的合成和分泌
11.下列关于抗利尿激素分泌的叙述中,正确的是
A.喝水多,抗利尿激素分泌多 B.喝水少,抗利尿激素分泌多
C.喝水少,抗利尿激素分泌少 D.出汗多,抗利尿激素分泌少
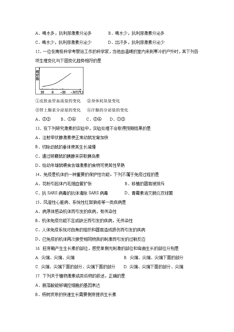
12.一位在南极科学考察站工作的科学家,当他由温暖的室内来到寒冷的户外时,其下列各项生理变化与下图变化趋势相符的是
①皮肤血管血流量的变化 ②身体耗氧量变化
③肾上腺素分泌量的变化 ④汗腺的分泌量的变化
A.②③ B.①④ C.②④ D.①③
13.在下列研究激素的实验中,实验处理不会取得预期结果的是
A.注射甲状腺激素使正常幼鼠发育加快
B.切除幼鼠的垂体使其生长减慢
C.通过研磨鼠的胰腺来获取胰岛素
D.给幼年雄鼠喂食含雄激素的食物可使其性早熟
14.免疫是机体的一种重要的保护性功能。下列不属于免疫过程的是
A.花粉引起体内毛细血管扩张 B.移植的器官被排斥
C.抗SARS病毒的抗体清除SARS病毒 D.青霉素消灭肺炎双球菌
15.风湿性心脏病、系统性红斑狼疮等一类疾病是
A.病原体感染机体而引发的疾病,有传染性
B.机体免疫功能不足或缺乏而引发的疾病,无传染性
C.人体免疫系统对自身的组织和器官造成损伤而引发的疾病
D.已免疫的机体再次接受相同物质的刺激而引发的过敏反应
16. 胚芽鞘产生生长素的部位,感受单侧光刺激的部位和弯曲生长的部位分别是
A. 尖端、尖端、尖端 B. 尖端、尖端、尖端下面的部分
C. 尖端、尖端下面的部分、尖端下面的部分 D. 尖端、尖端下面的部分、尖端
17. 下列关于植物激素或类似物的叙述,正确的是
A.脱落酸能够调控细胞的基因表达
B.杨树顶芽的快速生长需要侧芽提供生长素
C.喷施生长素类似物可以保花保果但不能疏花疏果
D.密封贮藏导致水果各种激素合成增加
18. 某农场面积为140hm2,农场丰富的植物资源为黑线姬鼠提供了很好的生存条件,鼠大量繁殖吸引鹰来捕食。某研究小组采用标志重捕法来研究黑线姬鼠的种群密度,第一次捕获100只,标记后全部放掉,第二次捕获280只,发现其中有两只带有标记。则下列叙述错误的是
A. 鹰的迁入率增加会影响黑线姬鼠的种群密度
B. 该农场黑线姬鼠的种群密度约为100只/hm2
C. 黑线姬鼠种群数量下降说明农场群落的丰富度下降
D. 虽然鹰大量捕食鼠,但该地鼠的数量仍然比鹰多
19. 下列有关动物丰富度的研究方法,正确的是
A. 调查土壤动物丰富度——样方法和标志重捕法
B. 观察肉眼难识别的小动物——高倍显微镜观察
C. 统计土壤动物丰富度——记名计算法和目测估计法
D. 调查水中小动物类群丰富度——生态缸进行培养
20. 疟原虫在人体内只能进行无性生殖,在按蚊体内才进行有性生殖。人被感染疟原虫的
按蚊叮咬后可患疟疾。在水中,按蚊幼虫(孑孓)以藻类和细菌为食,鱼类以藻类和孑孓为食。下列叙述错误的是
A. 疟原虫与人是寄生关系
B. 疟原虫与按蚊是共生关系
C. 藻类属于生产者,孑孓和鱼类属于消费者
D. 鱼类与孑孓既存在捕食关系,也存在竞争关系
21. 如图表示人体中部分体液的关系图,则下列叙述正确的是
A.过程②受阻时,会引起组织水肿
B.乙中的蛋白质含量比甲高,丁中O2浓度比甲液中高
C.T细胞、B细胞可以存在于丙液中,乙酰胆碱可存在于甲中
D.剧烈运动后丁中产生的大量乳酸通过过程④、①进入乙,导致乙的pH明显降低
22. 神经元细胞膜上有钠、钾等离子的“离子通道”。在神经冲动的传导中,“离子通道”是“局部电流”产生的重要结构基础。蝎毒的神经毒素能够将该通道阻塞,导致中毒者因兴奋传导和传递障碍而造成麻痹。在神经元之间结构的示意图中,蝎毒作用的部位应该在
A.a或b B.c或d C.b或c D.a或
23. 如图是离体实验条件下神经突触后膜的膜电位变化的两种情况示意图,下列有关说法错误的是
A.发生电位1是突触后膜上Na+大量内流所致
B.发生电位2是因为神经递质在突触间隙被分解了
C.神经递质释放引起突触后膜发生离子转移是产生电位变化的直接原因
D.递质只与特异性受体结合,这与蛋白质的结构密切相关
24. 如图是一个反射弧的部分结构图,甲、乙表示连接在神经纤维上的电流表。在A点给予一定的电流刺激,甲、乙电流表的指针发生的变化是
A. 甲、乙都发生两次方向相反的偏转
B. 甲发生两次方向相反的偏转,乙不偏转
C. 甲不偏转,乙发生两次方向相反的偏转
D. 甲发生一次偏转,乙不偏转
25. 下图是人体糖代谢的部分过程,图解中存在的错误是
A.③和④ B.⑤和⑥ C.⑦和⑧ D.⑧和⑨
26.动物被运输过程中,体内皮质醇激素的变化能调节其对刺激的适应能力。下图为皮质醇分泌的调节示意图。据图分析,下列叙述错误的是
A.运输过程的刺激使下丘脑分泌激素增加,其结构基础是反射弧
B.图中M促进皮质醇分泌的过程属于体液调节
C.皮质醇作用的靶细胞就是下丘脑细胞和垂体细胞
D.动物被运输过程中,体内皮质醇含量先升高后逐渐恢复正常
27. 下列有关动物激素的叙述正确的是
A.肾小管细胞上有胰岛素的受体
B.胰高血糖素可以作用于全身组织细胞
C.动物体内的腺体分泌的都是激素,对生命活动起调节作用
D.各种激素作用的受体均遍布体内几乎所有的活细胞,但同种激素对不同的细胞作
用可能不同
28. 如图表示激素作为信号分子对靶细胞作用的过程。请据图分析,下列叙述不正确的是
A.该过程体现了细胞膜具有信息交流的功能
B.若A、B、C分别是胰岛素、葡萄糖、多糖,则该细胞一定是肝细胞
C.若该细胞是垂体细胞,则A可以是促甲状腺激素释放激素
D.A不可能是性激素
29.下列关于人体生理活动的叙述中,正确的是
A.食物过咸时,会导致血浆渗透压降低,引起口渴
B.当血糖浓度低于0.8 ~ 1.2g/L时,人体内脂肪开始大量分解
C.人体呼吸作用产生的CO2一定是有氧呼吸释放的
D.猪的胰岛素与人的胰岛素结构上只相差一个氨基酸,但糖尿病人若连续使用猪的胰岛素治疗糖尿病,则一定会出现严重免疫反应
30. 下图表示人体生命活动调节的一种方式,有关叙述不正确的是
A.在某些情况下,靶细胞也可能是分泌细胞
B.这种调节方式与神经调节相比作用范围较广泛
C.一种分泌物只能作用于一种细胞
D.分泌物的作用能使靶细胞原有的生理活动发生变化
31. 如图为人体内体温调节的示意图,下列有关叙述不正确的是
A.当受到寒冷刺激时,a、b、c、d激素的分泌均会增加
B.上图可反映出激素具有分级调节的特点
C.下丘脑是感觉体温变化的主要中枢,但不是形成冷觉、热觉的部位
D.c、d激素分泌增多,因促进细胞的代谢,增加产热,故使糖的利用增加,从而降低血糖浓度
32. 图一是将含有生长素的琼脂块放在切去尖端的胚芽鞘的一侧后,胚芽鞘弯曲的情况(弯曲角度用A表示);图二是生长素对胚芽鞘生长影响的作用示意图。由此可以判断下列说法错误的是
A. 琼脂块中生长素浓度在b点时A具有最大值
B. 当生长素浓度小于b点浓度时,随生长素浓度的增加A逐渐减小
C. 只有生长素浓度高于c点浓度时,生长素才会抑制胚芽鞘的生长
D. 由图二可知生长素对于胚芽鞘的生长调节具有两重性
33. 下列关于植物激素的叙述不正确的是
A.植物的生命活动主要通过激素调节
B.乙烯有对抗生长素的作用
C.赤霉素主要促进植物细胞快速分裂而疯长
D.使用生长素类似物不能补救大豆因未授粉而造成的减产
34. 下列现象中哪些是由对植物激素的敏感程度不同造成的
① 胚芽鞘背光侧比向光侧生长得快 ② 水平放置的幼苗根向地生长,茎背地生长
③ 顶芽比侧芽生长得快 ④ 用2,4-D除去麦田杂草
- ①②③④ B. ②③④ C. ②④ D. ①③
35.下列关于生长素的叙述,正确的是
A.温特实验证明了胚芽鞘弯曲生长是由吲哚乙酸引起的
B.植物茎的向光性和根的向地性都体现了生长素生理作用的两重性
C.生长素既不组成细胞结构,也不直接参与细胞代谢,是传递信息的物质
D.用生长素处理二倍体番茄幼苗可获得四倍体番茄
36. 南方某地的常绿阔叶林曾因过度砍伐而遭到破坏。停止砍伐一段时间后,该地常
绿阔叶林逐步得以恢复。下表为恢复过程中依次更替的群落类型及其植物组成。下列
叙述不正确的是
演替阶段 | 群落类型 | 植物种类数/种 | ||
草本植物 | 灌木 | 乔木 | ||
1 | 草丛 | 34 | 0 | 0 |
2 | 针叶林 | 52 | 12 | 1 |
3 | 针、阔叶混交林 | 67 | 24 | 17 |
4 | 常绿阔叶林 | 106 | 31 | 16 |
A.该地常绿阔叶林恢复过程中,群落演替的类型为次生演替
B.与针叶林相比,草丛中的动物分层现象较为简单,丰富度低
C.该地能恢复到第四阶段说明人类活动未影响自然演替的速度和方向
D.常绿阔叶林得以恢复的原因与土壤条件、植物的种子等的保留有关
37.下列活动中所得到的数值与实际数值相比,可能偏小的是
A.标志重捕法调查池塘中鲤鱼的种群密度时,部分鲤鱼身上的标志物脱落
B.调查土壤小动物丰富度时,用诱虫器采集小动物时没有打开电灯
C.样方法调查草地中的蒲公英的种群密度时,样方线上的个体都被统计在内
D.调查某遗传病的发病率时以患者家系为调查对象
38. 如图表示一些概念间的相互关系。下列与a、b、c、d、e依次相对应的一组概念是
A.生态系统、群落、无机环境、种群、个体
B.细胞核、染色体、同源染色体、非同源染色体、染色单体
C.免疫、特异性免疫、非特异性免疫、体液免疫、细胞免疫
D.细胞代谢、细胞呼吸、光合作用、有氧呼吸、丙酮酸彻底氧化分解
39. 下列关于“培养液中酵母菌种群数量变化”实验的相关操作,正确的是
A. 培养用具必须经过严格的灭菌处理,培养液则不需要灭菌
B. 培养酵母菌时,必须去除培养液中的溶解氧
C. 为了方便酵母菌计数,培养后期的培养液就不用稀释后再计数了
D. 使用血细胞计数板时,应先放置盖玻片,然后使培养液从边缘处自行渗入计数室
40.下列关于群落演替的叙述正确的是
A.群落演替会改变群落的空间结构 B.群落演替的最终结果皆可到森林阶段
C.群落演替过程中物种丰富度都会提高 D.山区大火过后所进行的演替为初生演替
二、非选择题(本大题共4小题,共40分,除特别标明的以外,每空1分。)
41.(10分)下图中A、B、C表示三种体液,①②③表示某些化学物质。请据图回答:
(1)①→②过程发生在 环境中;A、C加上在 内流动的 属于______环境。当组织细胞发生过敏反应时,将导致图中的体液_______增多。 循环受阻,也会出现类似情况。
(2)如果①为淀粉,则②表示 ,当正常人体处于饥饿状态时,发生了③与②之间的转换,则③表示__________,此时分泌量会增加的主要激素是 。
(3)如从肠腔内吸收了较多的酸性物质进入血液,血液中的缓冲物质会与之发生反应,以使血浆的pH值稳定在 之间。
42.(10分)图1表示人体内某些淋巴细胞的分化,图2表示免疫过程,X表示抗原,数字表示过程,m、n代表场所,其余字母表示细胞或物质。请分析回答下列问题。
(1)图1中属于免疫活性物质的有 。(填数字或字母)
(2)图1中的③表示 过程,该过程属于________免疫。
(3)图2所示的免疫过程中,参与A→ B过程的有图1中的________细胞(填字母)。
(4)利用抗原能引起机体产生特异性免疫反应的特点,人们常用减毒、杀死的病原微生物等制成疫苗。注射疫苗一段时间后,当机体再次接触与该疫苗相同的抗原时,相应的记忆细胞,例如图1中的________(填字母)能____________________________________________
___________________________________(2分)增强机体的免疫力。
(5)为检测某疫苗是否有效,研究人员设计了如下实验方案:
第一步:将________________________的健康动物分成对照组和实验组,每组均分为若干只。
第二步:对照组接种不含疫苗的接种物,一段时间后再接种病毒;实验组接种疫苗,
。
第三步:统计实验组和对照组动物的发病率、存活率。若与对照组相比,实验组动物发病率低、存活率高,则可以判断该疫苗有效。产生这一结果的原因是_______过程是实验组动物所特有的(填图1中数字)。
43.(13分)植物生命活动调节的基本形式是激素调节,请分析回答:
(1)农业生产中,用一定浓度的生长素类似物作为除草剂,可以除去单子叶农作物田间的双子叶杂草。其原理是 。(2分)甲图中,可表示单子叶植物受不同浓度生长素类似物影响的是曲线 ,可选用图中 点所对应浓度的生长素类似物作为除草剂。
(2)将大小相近的同种植物分为①②③三组,分别进行不同的处理,实验结果如乙图所示。根据图中的 组所示结果进行比较,可得出“顶芽的存在会抑制侧芽生长”的结论;继而根据图中的 组所示结果进行比较,可得出“细胞分裂素能在一定程度上缓解顶芽对侧芽的抑制作用”的结论。
(3)科学家研究发现紫外线可以抑制植物生长,原因是紫外线增加了植物体内吲哚乙酸氧化酶的活性,从而促进了生长素氧化为3亚甲基氧代吲哚,而后者没有促进细胞伸长的作用。现在提供生长状况相同的健康的小麦幼苗若干作为实验材料,请完成下列实验方案,以验证紫外线抑制植物生长与生长素的氧化有关。
步骤1:将小麦幼苗平均分为甲组和乙组。
步骤2:给予甲组___________________光照,给予乙组_____________________________
____________________光照。(2分)
步骤3:观察两组幼苗的___________________并测量_______________________的含量。
预测实验结果及结论:
。(2分)
- (7分)研究人员对某草场进行了相关的生态学调查,绘制出某昆虫种群λ值的变化曲线(未发生迁入迁出)。请分析回答
(1)该昆虫个体较小,常大量附着在同一植物上,要估算其种群密度,常用_____________法。若λ值大于1,则当年的种群密度较一年前_________。
(2)该昆虫在0~5年间种群数量呈现_____型增长,可推测种群的年龄结构为________型。
(3)该昆虫种群数量在第________年达到最小值,在第20~25年种群数量将__________ (填“增加”、“不变”或“减少”)。
(4)该草场在第10年曾发生火灾,但此后又慢慢恢复,这属于群落的__________演替。
参考答案
单选题,1—20题每小题1分,21—40题每小题2分,共60分
1 | 2 | 3 | 4 | 5 | 6 | 7 | 8 | 9 | 10 |
B | C | D | B | D | A | D | B | A | A |
11 | 12 | 13 | 14 | 15 | 16 | 17 | 18 | 19 | 20 |
B | A | C | D | C | B | A | C | C | B |
21 | 22 | 23 | 24 | 25 | 26 | 27 | 28 | 29 | 30 |
C | D | B | D | C | C | A | B | C | C |
31 | 32 | 33 | 34 | 35 | 36 | 37 | 38 | 39 | 40 |
D | A | C | C | C | C | B | D | D | A |
41.(10分,每空1分)
(1)外 淋巴管 淋巴液 内 C 淋巴
(2)葡萄糖 肝糖原 胰高血糖素
(3)7.35~7.45
42. (10分,除特别标明的以外,每空1分。)
(1)f、Y
(2)B细胞增殖、分化 体液
(3)e
(4)k 迅速增殖、分化,快速产生大量的浆细胞,从而产生大量抗体(2分)
(5)大小、生理状态相同的 一段时间后再接种病毒 ④
43. (13分,除特别标明的以外,每空1分。)
(1)高浓度生长素类似物抑制双子叶杂草生长,但促进单子叶植物生长(2分) II d
(2)①③ ②③
(3)
步骤2:适宜的可见光 同等强度的可见光和一定强度的紫外光(2分)
步骤3:高度(生长状况和高度) 两组植株中3-亚甲基氧代吲哚
结果:甲组植株高于乙组,甲组中3-亚甲基氧代吲哚含量少于乙组(2分)
44. (7分,每空1分)
(1)样方法 大 (2)J 增长 (3)20 不变 (4)次生