


【生物】海南省嘉积中学2019-2020学年高二上学期段考(第二次月考)试题
展开
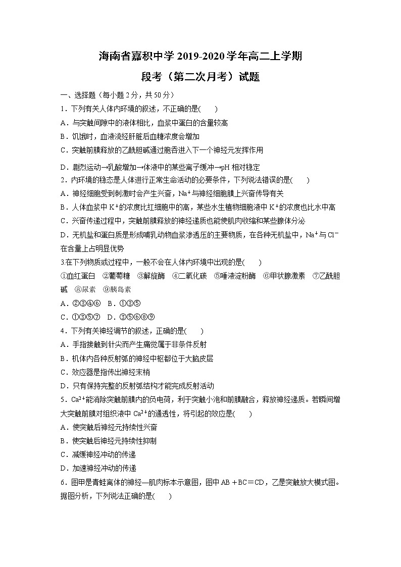
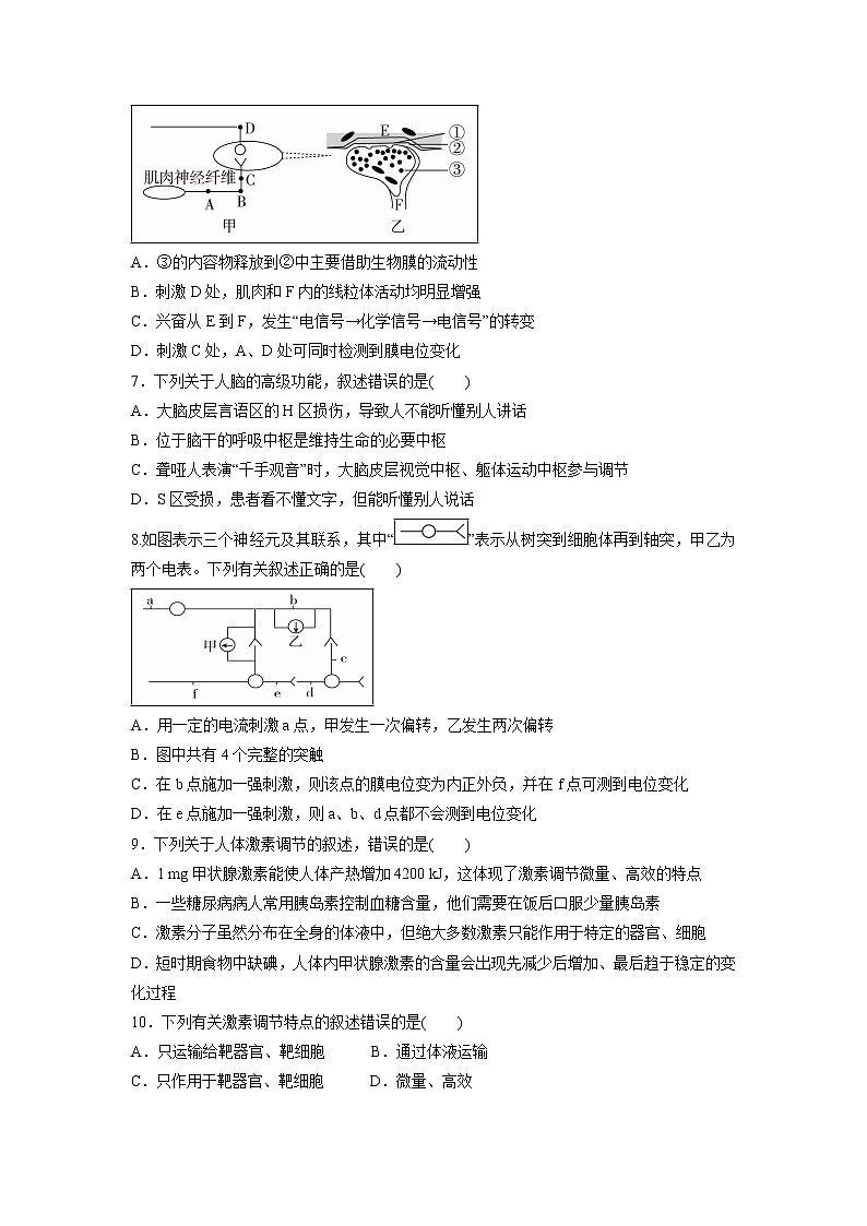
海南省嘉积中学2019-2020学年高二上学期段考(第二次月考)试题一、选择题(每小题2分,共50分)1.下列有关人体内环境的叙述,不正确的是( )A.与突触间隙中的液体相比,血浆中蛋白的含量较高B.饥饿时,血液流经肝脏后血糖浓度会增加C.突触前膜释放的乙酰胆碱通过胞吞进入下一个神经元发挥作用D.剧烈运动→乳酸增加→体液中的某些离子缓冲→pH相对稳定2.内环境的稳态是人体进行正常生命活动的必要条件,下列说法错误的是( )A.神经细胞受到刺激时会产生兴奋,Na+与神经细胞膜上兴奋传导有关B.人体血浆中K+的浓度比红细胞中的高,某些水生植物细胞液中K+的浓度也比水中高C.兴奋传递过程中,突触前膜释放的神经递质也能使肌肉收缩和某些腺体分泌D.无机盐和蛋白质是形成哺乳动物血浆渗透压的主要物质,在各种无机盐中,Na+与Cl-在含量上占明显优势3.在下列物质或过程中,一般不会在人体内环境中出现的是( )①血红蛋白 ②葡萄糖 ③解旋酶 ④二氧化碳 ⑤唾液淀粉酶 ⑥甲状腺激素 ⑦乙酰胆碱 ⑧尿素 ⑨胰岛素A.②③④⑥ B.①③⑤C.①③⑤⑦ D.③⑤⑥⑧⑨4.下列有关神经调节的叙述,正确的是( )A.手指接触到针尖而产生痛觉属于非条件反射B.机体内各种反射弧的神经中枢都位于大脑皮层C.效应器是指传出神经末梢D.只有保持完整的反射弧结构才能完成反射活动5.Ca2+能消除突触前膜内的负电荷,利于突触小泡和前膜融合,释放神经递质。若瞬间增大突触前膜对组织液中Ca2+的通透性,将引起的效应是( )A.使突触后神经元持续性兴奋B.使突触后神经元持续性抑制C.减缓神经冲动的传递D.加速神经冲动的传递6.图甲是青蛙离体的神经—肌肉标本示意图,图中AB+BC=CD,乙是突触放大模式图。据图分析,下列说法正确的是( )A.③的内容物释放到②中主要借助生物膜的流动性B.刺激D处,肌肉和F内的线粒体活动均明显增强C.兴奋从E到F,发生“电信号→化学信号→电信号”的转变D.刺激C处,A、D处可同时检测到膜电位变化7.下列关于人脑的高级功能,叙述错误的是( )A.大脑皮层言语区的H区损伤,导致人不能听懂别人讲话B.位于脑干的呼吸中枢是维持生命的必要中枢C.聋哑人表演“千手观音”时,大脑皮层视觉中枢、躯体运动中枢参与调节D.S区受损,患者看不懂文字,但能听懂别人说话8.如图表示三个神经元及其联系,其中“”表示从树突到细胞体再到轴突,甲乙为两个电表。下列有关叙述正确的是( )A.用一定的电流刺激a点,甲发生一次偏转,乙发生两次偏转B.图中共有4个完整的突触C.在b点施加一强刺激,则该点的膜电位变为内正外负,并在f点可测到电位变化D.在e点施加一强刺激,则a、b、d点都不会测到电位变化9.下列关于人体激素调节的叙述,错误的是( )A.1 mg甲状腺激素能使人体产热增加4200 kJ,这体现了激素调节微量、高效的特点B.一些糖尿病病人常用胰岛素控制血糖含量,他们需要在饭后口服少量胰岛素C.激素分子虽然分布在全身的体液中,但绝大多数激素只能作用于特定的器官、细胞D.短时期食物中缺碘,人体内甲状腺激素的含量会出现先减少后增加、最后趋于稳定的变化过程10.下列有关激素调节特点的叙述错误的是( )A.只运输给靶器官、靶细胞 B.通过体液运输C.只作用于靶器官、靶细胞 D.微量、高效11.下列关于动物激素调节及其应用方面的叙述,正确的是( )A.饲喂添加甲状腺激素的饲料,可使蝌蚪快速发育成小青蛙B.激素与靶细胞结合并发挥作用后可以继续使用C.甲状腺激素分泌不足的哺乳动物,其耗氧量会增加D.长期服用性激素以提高成绩的运动员,其体内的促性腺激素水平较正常人高一些12.下列关于神经和体液调节的叙述,不正确的是( )A.体内大多数内分泌腺受中枢神经系统的控制B.神经系统的某些结构也能释放激素来调节生理过程C.寒冷刺激使骨骼肌战栗属于神经调节D.鸟类性行为的形成主要由性激素调节13.下列有关人体免疫的叙述,正确的是( )A.非特异性免疫是通过淋巴细胞发挥作用B.吞噬细胞可参与非特异性免疫和特异性免疫C.吞噬细胞加工处理后的抗原可直接呈递给B淋巴细胞D.T细胞可与抗原入侵的宿主细胞接触使其裂解14.下图表示淋巴细胞起源和分化过程(其中a、b、c、d表示不同种类的细胞,①、②表示有关过程),下列与图示有关的叙述正确的是( )A.只有a、b、c三类细胞才能识别抗原B.产生抗体的细胞只能由b直接分化形成C.①、②过程都需要抗原的刺激才能发生D.c、d功能不同的根本原因是DNA不同15.人的一只眼球受伤导致晶状体破裂,若不立即摘除,则另一只健康眼睛也可能失明,在此类患者血清中可检测到自身晶状体蛋白的相应抗体。对此现象推导正确的是( )A.这是机体的过敏反应,属于免疫失调引起的疾病B.正常生理状态下,眼球的晶状体蛋白不进入血液C.晶状体蛋白一旦进入血液,只可能引发非特异性免疫反应D.晶状体蛋白一旦进入血液,就能刺激T淋巴细胞产生抗体16.下列有关人体免疫系统及调节的叙述,正确的是( )A.吞噬细胞、B细胞、T细胞、记忆细胞都是免疫细胞B.免疫细胞在免疫器官中生成,B细胞在胸腺中成熟,T细胞在骨髓中成熟C.抗原、抗体、淋巴因子、溶菌酶都属于免疫活性物质D.浆细胞在特异性识别抗原后,自身合成并分泌抗体来消灭抗原17.表中内容是生长素发现阶段中几位科学家的实验过程及结论,有关组合正确的是( ) 科学家实验过程实验结论①达尔文胚芽鞘尖端是感受光刺激的部位②鲍森·詹森胚芽鞘尖端产生的刺激可以通过琼脂片向下传递③拜尔胚芽鞘弯曲生长的原因是尖端产生的刺激在下部分布不均匀④温特证明造成胚芽鞘弯曲生长的刺激是一种化学物质A.①② B.③④C.①④ D.②③18.如图表示将玉米苗尖端分别置于不含生长素的相同的琼脂块上,并做不同的处理。一段时间后,测定琼脂块中的生长素含量,并分别用a~f表示。下列有关叙述错误的是( )A.若向光侧的生长素会被分解,则a>b、c<dB.若生长素由向光侧移向背光侧,则c+d=e+f,且e<fC.图甲中的玉米苗尖端在黑暗条件下仍然有生长素产生D.图乙中的玉米苗尖端向左弯曲生长,其原因是背光侧的细胞分裂较快 19.下列关于生长素及其类似物的叙述正确的是( )A.生产上常用生长素类似物除去双子叶农作物中的单子叶杂草B.用低浓度生长素类似物促进插条生根时常用沾蘸法处理插条C.施用生长调节剂时需要考虑施用时间、处理部位、药物残留等D.生长素均匀地分布于植物体的各个部位中,且作用表现出两重性20.如图表示根、茎对生长素浓度变化的反应曲线,有关叙述不正确的是( )A.根、茎两种器官对生长素的反应敏感程度有明显差异B.d点对应的生长素浓度对根可能有较强烈的抑制作用C.a、b两点可分别表示某水平放置的植物根的近地侧和远地侧的生长状况D.c、d两点可分别表示某单侧光下的植物茎的向光侧和背光侧21.瓶插鲜花的水分平衡值为吸水量与失水量的差值,它与衰老相关,为负值时鲜花开始衰败。如图表示不同处理方式下,水分平衡值降为0的时间和瓶插鲜花寿命的关系。下列叙述错误的是( )A.细胞分裂素和蔗糖协同延长插花保鲜的时间B.细胞分裂素延缓插花衰败的作用比蔗糖明显C.蔗糖可为水分的吸收提供能量从而延缓衰败D.推测脱落酸含量最先快速增加的应该是蒸馏水组22.如图表示某些植物激素对幼苗生长的调节作用,图中A、B表示不同的植物激素。下列说法不正确的是( )A.激素A、B分别表示乙烯和赤霉素B.据图可以推断出a浓度高于b浓度C.在图示的过程中激素A和B属于拮抗关系D.在图可知幼苗的正常生长是多种激素共同调节的结果23.下列关于种群的正确叙述是( )①内蒙古草原上全部的牛是一个种群 ②种群内的雌雄个体间可以相互交配完成生殖过程 ③种群密度的决定因素是年龄组成、性别比例 ④年龄组成是预测种群数量的重要因素 ⑤性别比例也可影响种群密度 ⑥出生率和死亡率是决定种群密度的重要因素 ⑦迁出率和迁入率是决定种群密度的重要因素A.①③⑤⑥ B.②③⑤⑥⑦C.②⑤⑥⑦ D.②④⑤⑥⑦24.种群的年龄组成大致可分为图示①②③三种类型,下列相关说法错误的是( )A.在我国近年的人口调查中,获知人口出生率每年在下降,说明我国人口年龄组成一定为图③表述类型B.在渔业生产中,要严格控制渔网孔眼大小以保护幼鱼,捕捞后,该水域鱼种群的年龄组成可能为图①表述类型C.农业生产上应用性引诱剂来干扰害虫交尾的措施,有可能使该种害虫的年龄组成为图③表述类型D.在某一处于稳定状态的生态系统中,各种生物种群的年龄组成可能为图②所示类型25.下图是某种群数量变化曲线,有关叙述不正确的是( )A.合理改善该种群的栖息环境,生物的K值将改变B.图中种群在时间相对值为2时的年龄组成为增长型,此时种群的增长速率最大C.若该种群为草原中的田鼠,调查种群密度时宜采用样方法D.若该种群为玉米,因为其数量存在K值,所以种植时要合理密植二、非选择题(本大题有5小题,共50分)26.(10分)下图为体内细胞与内环境之间的物质交换示意图,①⑤表示细胞,②③④表示液体环境,据图回答下列问题:(1)内环境是指__________________________________________________,其中毛细淋巴管壁细胞生活的具体内环境是________。(填标号)(2)Na+可与________等无机负离子共同存在于血浆中,一起参与缓冲物质的构成。人血浆pH的正常范围是________________。(3)若人体长期营养不良,血浆中蛋白质含量降低,会引起图中哪个部分的液体增多?_______(填标号),其结果将会引起_____________现象,其水的来源为________、__________(4)如果图中①细胞为B淋巴细胞,则合成抗体的细胞器是________,抗体存在于上图中的________部位(填标号)。27.(10分)人体内体液调节广泛存在,对维持内环境稳态、保证各项生命活动的正常进行意义重大。回答下列问题。(1)食物和胃酸的混合物进入小肠后,可刺激小肠黏膜释放________,该激素作用于________(填“胰腺”或“胰岛”),引起胰液的分泌,该激素还可抑制胃酸的分泌。(2)严重呕吐引起细胞外液渗透压升高,从而通过刺激位于________的感受器,引起________分泌增加,促进肾小管和集合管重吸收水;乙醇可抑制该激素的分泌,故饮酒后尿量会________。(3)寒冷环境中,甲状腺分泌甲状腺激素的量受垂体的调节,而垂体的活动又受下丘脑调控,说明甲状腺激素的分泌存在________调节。机体通过________调节机制,使血液中的甲状腺激素经常维持在正常的相对稳定的水平。(4)怀孕母亲缺碘时,________分泌量下降,通过反馈调节,使________和________的分泌量增加,结果甲状腺增生,胎儿的发育会受到影响,尤其 是神经系统的发育受到的影响最大。28.(10分)下图表示人体免疫反应的某些过程,据图回答下列问题:(1)人体内的免疫细胞是由骨髓中的________________分化形成的,各种免疫细胞形态和功能不同,根本原因是________________的结果。(2)既能参与非特异性免疫,又能参与特异性免疫的细胞属于图中的________(填标号),在特异性免疫中该细胞的作用_______________________________(2分)。(3)图中所示的细胞中,具有识别能力的有______(填标号)。(4)有抗体参与的特异性免疫是____________,产生抗体的细胞是_________(填标号),它由________________增殖分化而来;抗体的分泌过程依赖于细胞膜的________________特性。29.(10分)某木本植物种子成熟后不能萌发,经过适宜的预处理可以萌发。现用甲、乙、丙、丁四种预处理方法处理种子,再将处理后的种子分成两组:一组在温度和水分等适宜的条件下进行萌发实验并测定萌发率,结果见表;另一组用于测定A、B两种激素的含量,结果见图。请回答:预处理方法室温、保湿(甲)4℃、保湿(乙)4℃、水浸种(丙)4℃、干燥(丁)种子萌发实验条件温度和水分等适宜条件种子萌发率(%)0100980(1)由表可知,有利于该种子萌发的预处理条件是_______________和_______________(2)由表和图可知,两种激素中抑制种子萌发的是_______________。(3)已知激素A存在于上述木本植物种子的种皮中,为了验证激素A对种子萌发的作用,可用白菜种子为材料,以白菜种子发芽率为指标进行实验,请补充完成下列实验步骤,并预测结果、得出结论。实验步骤:(1)剥离该木本植物种子的种皮,提取激素A,并制备成激素A水溶液。(2)分别用2mL________________和________________处理白菜种子。(3)将其置于________________下培养。(4)一定时间后,统计________________________________。预测结果:___________________________________________________(2分)。得出结论:___________________________________________________。30.(10分)生态学家做过这样一个实验:在0.5毫升培养液中放入5个大草履虫,然后每隔24小时统计一次大草履虫的数量,经反复实验,得出图中所示结果,从图中可以看出:(1)在有限环境中,随着________密度的上升,个体间对有限的空间,食物和其他生活条件的种内斗争加剧,这就会使大草履虫的出生率________,死亡率________,从而使大草履虫种群数量增长速率________。(2)当种群数量达到环境条件所允许的最大值(K)时,出生率与死亡率的关系________,此时种群数量将停止增长,种群增长速率为______,种群数量保持相对稳定,这种增长为________曲线增长。(3)在自然界,影响种群数量的因素有很多,如_______________________(2分)。因此,大多数种群的数量总是在波动中;____________,种群数量还会急剧下降,甚至消亡。
参考答案一、选择题1-5 CBBDD 6-10ADCBA 11-15ADBCB 16-20ACDCC 21-25 CADAC二、必考题26.(10分,每空1分)(1)由细胞外液构成的液体环境 ③④ (2)HCO3- 7.35-7.45 (3)③ 组织水肿 细胞内液 血浆(4)核糖体 ②③④ 27.(10分,每空1分)(1)促胰液素 胰腺 (2)下丘脑 抗利尿激素 增加 (3)分级 反馈(4) 甲状腺激素 促甲状腺激素 促甲状腺激素释放激素28.(10分)(1)造血干细胞 基因选择性表达 (每空1分)(2)a(每空1分) 摄取、处理、呈递抗原,吞噬抗原—抗体结合物(每空2分)(3)a b d e(每空1分)(4)体液免疫 c B淋巴细胞或记忆B细胞 流动性 (每空1分)29.(10分)(1)低温 水分(每空1分)(2)A(每空1分)实验步骤(2)激素A水溶液 等量蒸馏水(每空1分)(3)适宜温度下(每空1分)(4)白菜种子的发芽率(每空1分)预测结果:激素A处理的白菜种子发芽率低于对照组白菜种子的发芽率(2分)结论:激素A对种子萌发有抑制作用(1分)30.(10分)(1)种群 下降 上升 下降 (每空1分)(2)出生率等于死亡率 0 “S”型(每空1分)(3)气候、食物、天敌、传染病等(2分) 不利条件下(每空1分)