


【生物】江苏省苏州新草桥中学2019-2020学年高二上学期合格考模拟考试试题
展开江苏省苏州新草桥中学2019-2020学年
高二上学期合格考模拟考试试题
一、 选择题:本部分包括40题,每题2分,共计80分,每题只有一个选项最符合题意。
1. 生物大分子在生命活动中具有重要作用,构成生物大分子基本骨架的元素是
A. C B. H C. O D. N
2. 细胞中的糖类大致可分为单糖、二糖和多糖等,下列物质中属于单糖的是
A. 纤维素 B. 蔗糖 C. 淀粉 D. 葡萄糖
3. 生物体的生命活动离不开蛋白质,蛋白质是生命活动的主要承担者。下列属于血红蛋白生理功能的是
A. 构成细胞膜的主要成分 B. 运输氧气
C. 催化细胞内的化学反应 D. 携带遗传信息
4. 每年的3月24日是“世界防治结核病日”。结核病是一种细菌引起的,该细菌不具有的结构或物质是
A. 核糖体 B. 细胞膜 C. 核膜 D. DNA
5. 细胞维持生命活动的主要能源物质是
A.蛋白质 B.糖类 C.核酸 D.脂质
6. 某些保健品含有一定量的性激素(或性激素类似物),对青少年的发育会造成不良影响。从化学成分上分析,性激素属于
A.脂质 B.糖类 C.蛋白质 D.核酸
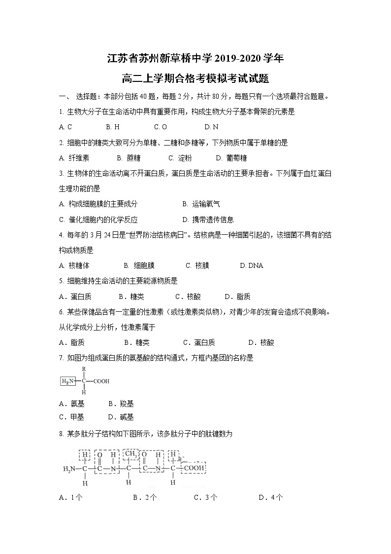
7. 如图为组成蛋白质的氨基酸的结构通式,方框内基团的名称是
A.氨基 B.羧基
C.甲基 D.碱基
8. 某多肽分子结构如下图所示,该多肽分子中的肽键数为
A.1个 B.2个 C.3个 D.4个
9. 组成细胞膜的主要成分是
A.脂质(磷脂)和多糖
B.蛋白质和多糖
C.脂质(磷脂)和蛋白质
D.核酸和蛋白质
10. 细胞代谢和遗传的控制中心是
A. 高尔基体 B. 内质网 C. 中心体 D. 细胞核
11. ATP分子的结构简式可表示为A-P~P~P,其中A代表
A. 腺嘌呤 B. 腺苷 C. 核糖 D. 磷酸基团
12. 植物光合作用产生的氧气来自参与反应的
A. CO2 B. H2O C. 色素 D. 酶
13. 人体剧烈运动时骨骼肌细胞可以通过无氧呼吸将葡萄糖分解为
A. CO2 B. 氨基酸 C. 酒精 D. 乳酸
14. 如图是细胞膜的亚显微结构模式图,①~③表示构成细胞膜的物质,有关说法错误的是
A.②与③是静止不动的
B.③构成细胞膜的基本骨架
C.葡萄糖通过细胞膜需要②的协助
D.细胞识别与糖蛋白①有关
15. 生物膜系统在细菌生命活动中的作用极为重要,真核细胞的生物膜系统在组成上包括
A.细胞膜 细胞器膜 核膜 B.细胞膜 核糖体 核膜
C.细胞膜 染色体 核膜 D.细胞膜 中心体 核膜
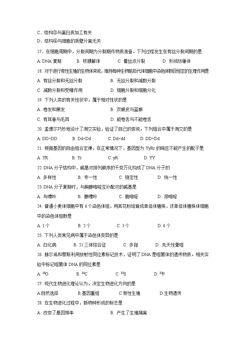
16. 下图为高等植物叶肉细胞结构示意图,相关叙述正确的是
A.结构①没有膜结构
B.结构②具有膜结构
C.结构③与蛋白质加工有关
D.结构④与细胞的质壁分离无关
17.在细胞周期中,分裂间期为分裂期作物质准备。下列过程发生在有丝分裂间期的是
A. DNA复制 B. 核膜解体 C. 着丝点分裂 D. 形成纺锤体
18. 对于进行有性生殖的生物体来说,维持每种生物前后代体细胞中染色体数目恒定的生理作用是
A. 有丝分裂和无丝分裂 B. 无丝分裂和减数分裂
C. 减数分裂和受精作用 D. 细胞分裂和细胞分化
19. 下列人类的有关性状中,属于相对性状的是
A. 卷发和黑发 B. 双眼皮与蓝眼
C. 有耳垂与毛耳 D. 能卷舌与不能卷舌
20. 孟德尔巧妙地设计了测交实验,验证了自己的假说。下列组合中属于测交的是
A. DD×DD B. Dd×Dd C. Dd×dd D. DD×Dd
21. 根据基因的自由组合定律,在正常情况下,基因型为YyRr的豌豆不能产生的配子是
A. YR B. Yr C. yR D. YY
22. DNA分子结构中,碱基对排列顺序的千变万化构成了DNA分子的
A. 多样性 B. 专一性 C. 稳定性 D. 统一性
23. DNA分子复制时,与胸腺嘧啶互补配对的碱基是
A. 鸟嘌呤 B. 腺嘌呤 C. 胞嘧啶 D. 尿嘧啶
24. 普通小麦体细胞中有6个染色体组,用其花粉培育成单倍体植株,该单倍体植株体细胞中的染色体组数是
A. 1个 B. 2个 C. 3个 D. 6个
25. 下列人类常见病中属于染色体变异的是
A. 白化病 B. 21三体综合征 C. 多指 D. 先天性聋哑
26. 赫尔希和蔡斯利用放射性同位素标记技术,证明了DNA是噬菌体的遗传物质。相关实验中标记噬菌体DNA的同位素是
A. 18O B. 14C C. 35S D. 32P
27. 现代生物进化理论认为,决定生物进化方向的是
A.自然选择 B.基因重组 C.有性生殖 D.生物遗传
28. 在生物进化过程中,新物种形成的标志是
A. 改变了基因频率 B. 产生了生殖隔离
C. 发生了染色体变异 D. 出现了新的基因
29.在“绿叶中色素的提取和分离”实验中,为防止色素被破坏,提取色素时需要加入的物质是
A. 二氧化硅 B. 盐酸 C. 碳酸钙 D. 丙酮
30. 某校学生社团为了调查人类红绿色盲的遗传方式,应选择的人群是
A. 全部男生 B. 全部女生 C. 全部学生 D. 患者家系
31. 下列关于生物体内水的叙述,错误的是
A.结合水是细胞的重要组成成分
B.肝细胞中的水大部分是自由水
C.氨基酸脱水缩合产生的水中的氢只来自于氨基
D.自由水可参与细胞内的化学反应及物质的运输
32. 下列有关核酸的叙述中,错误的是
A.是细胞中携带遗传信息的物质
B.只含有C、H、O、N、P五种元素
C.由含氮碱基、脱氧核糖和磷酸组成
D.DNA主要集中在细胞核内,RNA主要分布在细胞质中
33. 下列试剂与鉴定的物质及颜色变化对应错误的是
A.双缩脲试剂—蛋白质—紫色 B.苏丹Ⅲ染液—脂肪—红色
C.斐林试剂—还原糖—砖红色 D.碘液—淀粉—蓝色
34. 如图中①~④表示某细胞中的部分细胞结构,下列有关叙述正确的是
A.结构①是细胞中合成ATP的唯一场所
B.结构②与结构④只存在于动物细胞中
C.结构③分泌蛋白质时,体现生物膜具有一定的流动性
D.此细胞可能为原核细胞,因为无核膜包被的细胞核
35. 诺贝尔奖得主屠呦呦在抗疟药物研发中心发现了青蒿素,其分子式为C15H22O5。
下列与青蒿素的元素组成完全相同的物质是
A. 脱氧核糖 B. 磷脂 C. 血红蛋白 D. 叶绿素
36. 通过实验证明了基因位于染色体上的科学家是
A. 孟德尔 B. 约翰逊 C. 萨顿 D. 摩尔根
37. 在含有R型菌的培养基中加入S型菌的DNA,并在适宜条件下培养,培养基中会出现
A. 没有菌落 B. R型和S型菌菌落 C. S型菌菌落 D. R型菌菌落
38. 下列关于染色体、DNA、基因的叙述正确的是
A. 一个DNA分子上有很多基因 B. 一条染色体上有很多DNA分子
C. 基因都位于染色体上 D. 染色体、DNA、基因都是遗传物质
39. 在转录过程中需要的酶是
A. DNA聚合酶 B. RNA聚合酶 C. 逆转录酶 D. 解旋酶
40. 如图是某果蝇体细胞中染色体组成的模式图,下列叙述错误的是
A. 该果蝇为雄性
B. 细胞中共有5种染色体形态
C. 细胞中共有4对同源染色体
D. 1、3、5、7、8构成一个染色体组
二、非选择题:本大题共4题,每空1分,每题5分,共计20分。
41.(5分)以下是某植物叶肉细胞中光合作用和细胞呼吸的物质变化示意简图,其中①~⑤为生理过程,a~g为物质名称,请回答:
(1)图中①过程进行的场所在 ▲ ,b代表的物质是 ▲ 。
(2)上述①~⑤过程中,能够产生ATP的过程是 ▲ (填序号),如果用放射性同位素对g示踪,则放射性同位素最先出现在[ ] ▲ 中(括号内填字母)。
(3)若以上生理过程发生在同一个叶肉细胞中,在适宜的光照等条件下①过程产生的b的量比⑤过程所利用b的量 ▲ (填“多”或“少”或“相等”)。
42.(5分)甲图是某高等动物细胞分裂过程中不同时期的染色体变化示意图,乙图曲线表示该动物细胞分裂过程中每条染色体上DNA的含量变化。分析回答:
(1)由图甲可知该动物体细胞内有 ▲ 条染色体。
A、B、C细胞中属于有丝分裂的是 ▲ 。
(2)B细胞的名称是 ▲ 。
(3)在图乙曲线中,ab段DNA含量发生变化的原因是 ▲ 。
在A、B、C细胞中,处于图乙中bc段的细胞是 ▲ 。
43.(5分)下图为某种遗传病的遗传系谱图。请据图回答(显性基因用A表示,隐性基因用a表示):
(1)该遗传病的遗传方式为 ▲ 染色体上 ▲ 性遗传。
(2)Ⅱ6的基因型是 ▲ ,Ⅲ10患病的概率为 ▲ 。
(3)若I3含有该遗传病的致病基因,则Ⅱ6和Ⅱ7生了一个正常的女孩,该女孩是纯合子的概率为 ▲ 。
44.(5分) 酵母菌是高中生物实验中常用的实验材料。以下是某生物兴趣小组以酵母菌为材料开展的相关实验研究装置,请回答以下相关问题:
探究酵母菌的呼吸方式:
(1)若探究酵母菌的有氧呼吸方式,装置组合的顺序是 ▲ (用字母和箭头表示)。
(2)若探究酵母菌的无氧呼吸方式,应选用 ▲ 装置进行组装,但需要对其中的装置进行改装,说出改装的方法和理由: ▲ 。
(3)10%NaOH溶液的作用是 ▲ 。
(4)用D装置培养酵母菌时,通常将橡皮塞换为棉花塞,目的是 ▲ 。
参考答案
一、选择题:每题2分,共计80分。
题号 | 1 | 2 | 3 | 4 | 5 | 6 | 7 | 8 | 9 | 10 |
答案 | A | D | B | C | B | A | A | B | C | D |
题号 | 11 | 12 | 13 | 14 | 15 | 16 | 17 | 18 | 19 | 20 |
答案 | B | B | D | A | A | C | A | C | D | C |
题号 | 21 | 22 | 23 | 24 | 25 | 26 | 27 | 28 | 29 | 30 |
答案 | D | A | B | C | B | D | A | B | C | D |
题号 | 31 | 32 | 33 | 34 | 35 | 36 | 37 | 38 | 39 | 40 |
答案 | C | C | B | C | A | D | B | A | B | D |
二、非选择题:本部分题包括4题,每题5分,共计20分。
41.(5分)(1)(叶绿体)类囊体薄膜 氧气(O2)
(2)①③④⑤(答全才给分) [c] 三碳化合物(C3)
(3)多
42.(5分)(1)4 A
(2)初级卵母细胞
(3)DNA分子复制 A、B
43.(5分)(1)常或X 隐性
(2)Aa或XAY
若为常染色体隐性遗传,为1/6;若为X染色体隐性,为1/8(1/6或1/8)
(3)2/5
44.(5分)(1)C→A→B(或C→B→A→B )
(2)A、B
将A装置中进气导管移去并密封,防止空气进入培养液,干扰实验结果
(3)吸收空气中的CO2,(防止空气中CO2对实验结果造成干扰)
(4)为酵母菌提供氧气