【生物】江苏省连云港市智贤中学2019-2020学年高二10月月考试题
展开江苏省连云港市智贤中学2019-2020学年
高二10月月考试题
时间:60分钟 分值:100分
第Ⅰ卷(选择题 共75分)
一、单项选择题:本题包括20小题,每小题3分,共60分。每小题只有一个选项最符合题意。
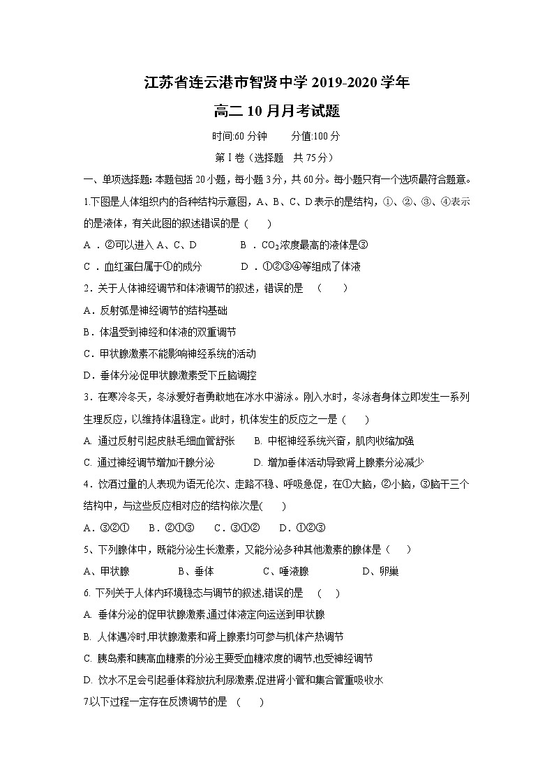
1.下图是人体组织内的各种结构示意图,A、B、C、D表示的是结构,①、②、③、④表示的是液体,有关此图的叙述错误的是 ( )
A .②可以进入A、C、D B .CO2浓度最高的液体是③
C .血红蛋白属于①的成分 D .①②③④等组成了体液
2.关于人体神经调节和体液调节的叙述,错误的是 ( )
A.反射弧是神经调节的结构基础
B.体温受到神经和体液的双重调节
C.甲状腺激素不能影响神经系统的活动
D.垂体分泌促甲状腺激素受下丘脑调控
3.在寒冷冬天,冬泳爱好者勇敢地在冰水中游泳。刚入水时,冬泳者身体立即发生一系列生理反应,以维持体温稳定。此时,机体发生的反应之一是 ( )
A. 通过反射引起皮肤毛细血管舒张 B. 中枢神经系统兴奋,肌肉收缩加强
C. 通过神经调节增加汗腺分泌 D. 增加垂体活动导致肾上腺素分泌减少
4.饮酒过量的人表现为语无伦次、走路不稳、呼吸急促,在①大脑,②小脑,③脑干三个结构中,与这些反应相对应的结构依次是( )
A.③②① B.②①③ C.③①② D.①②③
5、下列腺体中,既能分泌生长激素,又能分泌多种其他激素的腺体是( )
A、甲状腺 B、垂体 C、唾液腺 D、卵巢
6. 下列关于人体内环境稳态与调节的叙述,错误的是 ( )
A. 垂体分泌的促甲状腺激素,通过体液定向运送到甲状腺
B. 人体遇冷时,甲状腺激素和肾上腺素均可参与机体产热调节
C. 胰岛素和胰高血糖素的分泌主要受血糖浓度的调节,也受神经调节
D. 饮水不足会引起垂体释放抗利尿激素,促进肾小管和集合管重吸收水
7.以下过程一定存在反馈调节的是 ( )
①胰岛素分泌量对血糖浓度的影响 ②运动强度对汗腺分泌的影响
③降雨量对土壤动物存活率的影响 ④害虫数量对其天敌鸟类数量的影响
A.①② B.②③ C.③④ D.①④
8.肾上腺糖皮质激素是一种可使血糖升高的动物激素,当人体受到某一外界刺激后体内会发生如图所示的过程。下列相关叙述不正确的是( )
A.肾上腺糖皮质激素的分泌具有反馈调节的特点,因此其含量能较长时间在血液中保持相对稳定
B.下丘脑促进肾上腺糖皮质激素和胰高血糖素的分泌调节机理相同
C.下丘脑中既有接受神经递质的受体也有接受糖皮质激素的受体
D.肾上腺糖皮质激素与胰高血糖素具有协同作用
9.下列关于免疫的叙述,正确的是
A.B细胞和T细胞的细胞核所含基因不同,功能也不同
B.吞噬细胞吞噬外来细菌必须有抗体参与
C.“先天性胸腺发育不全”的患者,细胞免疫有缺陷
D.吞噬细胞、T细胞和B细胞对抗原有呈递作用
10.下列各项中,不属于过敏反应特点的是
A.由机体初次接触过敏原刺激引起
B.发作迅速、反应强烈、消退较快
C.有明显的遗传倾向和个性差异
D.组织胺等物质的释放直接引起相关的症状
11.下列关于植物生长素生理作用的叙述中,正确的是
A.顶芽生长占优势时侧芽生长素的合成受到抑制
B.燕麦胚芽鞘中生长素的极性运输与光照方向无关
C.草莓果实的自然生长过程与生长素无关而与乙烯有关
D.温特的实验中生长素从胚芽鞘尖端基部进入琼脂块的方式是主动运输
12.下列有关植物生命活动调节的说法错误的是
A.调节植物生命活动的激素不是孤立的,而是相互作用共同调节的
B.植物生命活动的调节从根本上说是基因选择性表达的结果
C.根据人们的意愿使用植物生长调节剂,可以促进或抑制植物的生命活动
D.植物激素都为有机高分子,故作用效果持久而稳定
13.如图是自然界中种群增长的一般走势,下列分析正确的是
A.该图符合种群增长的J型曲线
B.在时,种群内的斗争最激烈
C.农作物合理密植时,其数量不应大于K值
D.在K值时种群的增长速率最大
14.下列有关调查种群密度的说法错误的是
A.五点取样和等距离取样是样方法取样的常用方式,遵循了随机取样的原则
B.调查古树木、蝗虫的幼虫、某种羊的种群密度,通常采用样方法
C.标志重捕法调查得到的种群密度一般不是最精确的实际值
D.将M只鹿标记,在捕获的n只鹿中有m只被标记,则该鹿群约有(M×n÷m)只
A.① B.② C.③ D.④
15.下图表示研究生长素在玉米胚芽鞘中运输的实验,琼脂块甲和乙位置如图所示。下表是实验装置在黑暗中和单侧光照时(如图所示),琼脂块甲和乙中生长素的相对量,该实验说明( )
A.黑暗中产生的生长素比有光时更多 B.光线改变了生长素在胚芽鞘中的分布
C.单侧光使胚芽鞘弯向光源 D.生长素只能由胚芽鞘尖端向下运输
16.下列关于群落空间结构的叙述,不正确的是
A.光照是影响植物群落空间结构的主要因素
B.竞争促进群落资源的利用,能使物种多样性增加
C.植物种类在水平方向上的不均匀分布体现了群落的水平结构
D.研究群落空间结构对植被恢复中植物的空间配置有指导意义
17.据报道2016年中国全面实施二胎政策,从种群特征来看这种措施直接调节的是( )
A.种群密度 B.性别比例 C.出生率 D.年龄组成
18.生态系统结构越复杂,其调节能力就越大,原因是( )
①处于同一营养级的生物种类多
②能量可通过不同的食物链传递到顶级
③某营养级的部分生物减少或消失,可由该营养级的其他生物代替
④能量流经各营养级时,是逐级递减的
A.①②③④ B.①②③ C.①③ D.③
19.在如图所示的食物网中,如果每个营养级能量传递效率均为20%,且下一营养级从上一营养级各种生物中获得的能量相等。虎要获得1KJ能量,则需要消耗草的能量为( )
A.150KJ B.125 KJ
C.100 KJ D.75 KJ
20.下图(一)中A、B代表两种生物,C代表生物的生活条件,箭头表示营养流动的方向;图(二)的坐标系中表示两种生物之间的关系。下列图(一)(二)中所表示的生物关系配对正确的一组是
A.①一甲 B.②一甲 C.③一丙 D.④—乙
二、多项选择题:本部分包括5题,每题3分,共计15分。每题有不止一个选项符合题意。全对得3分,选对但不全的得1分,错选或不答的得0分。
21.下列关于”探索生长素类似物促进插条生根的最适浓度“的探究过程的注意事项的说法正确的是
A.在正式实验前先做一个预实验,目的是为正式实验摸索条件
B.找准枝条的上下端,防止颠倒
C.所用每个枝条都应留3~4个芽
D.此探究活动中不存在对照实验
22. 下列关于种群和群落的叙述,正确的是
A. 一片草地上的所有灰喜鹊是一个灰喜鹊种群
B. 可以用标志重捕法调查老房屋中壁虎的种群密度
C. 演替达到相对稳定的阶段后,群落内物种组成不再变化
D. 洪泽湖近岸区和湖心区不完全相同的生物分布,构成群落的水平结构
23.关于哺乳动物下丘脑的叙述,正确的是
A.下丘脑既是渴觉中枢又是冷觉中枢
B.能调节产热和散热平衡,维持体温的相对恒定
C.能感受细胞外液渗透压变化,调节动物体水盐平衡
D.分泌促甲状腺激素,调节甲状腺激素的合成和分泌
24. 下列关于动物机体神经递质和激素的叙述,正确的是
A. 递质和激素发挥作用后均失去活性
B. 两者发挥作用时都具有微量高效的特点
C. 神经细胞释放的乙酰胆碱需经血液运输至靶细胞
D. 两者都能通过调节和催化细胞代谢发挥效应
25.下列关于生态系统中信息传递的叙述,错误的是
A.生态系统中的信息只能来源于同种或异种的生物
B.植物生长素对植物生长的调节属于信息传递中的化学信息
C.动物可通过特殊的行为在同种或异种生物间传递信息
D.牧草生长旺盛时,为食草动物提供采食信息,这对食草动物有利,对牧草不利
第Ⅱ卷(非选择题 共25分)
三、非选择题:本部分包括4题,共计25分。
26.(7分)下列图甲为反射弧的结构示意图,图乙、图丙为图甲中某结构的亚显微结构模式图,据图分析回答问题。
(1)字母A—E代表反射弧的各部分,其中D表示 。
(2)乙表示的结构名称是 ,由 组成。
(3)丙中兴奋的传递的方向是 (用字母、箭头表示)。
(4)③中液体叫做 ,可从[⑤] 中释放到③中的物质是
27.(7分)下图表示人体免疫某一过程的示意图,分析回答有关问题。
(1)图中所示的是 免疫过程,b细胞的名称为 ,d的化学成分是
(2)若图中抗原再次进入人体内,不能被细胞a、b、c中 细胞特异性识别。
(3)如果图中所示的抗原为酿脓链球菌,当人体产生抗体消灭该菌时,也会攻击心脏瓣膜细胞,导致风湿性心脏病,这属于免疫失调中的 病。
(4)若该抗原为HIV,侵入人体后,攻击的主要对象是 细胞。
(5)人体的稳态主要是通过 系统协调整合的结果。
28.(5分)
(1)如图表示赤霉素对植物体内生长素含量的调节关系。图示中X表示赤霉素对生长素的分解具有 作用,这种作用很可能是通过降低该过程中 的活性实现的。
(2)生长素的化学本质是 。青少年食用豆芽,豆芽中所含的生长素,会不会影响身体的生长发育? 。
(3)农业上棉花 “打顶”有利于增产,依据的原理是 。
29.(6分)
红豆杉是我国珍贵濒危树种。南京中山植物园于上世纪50年从江西引进一些幼苗种植于园内。经过几十年的生长繁殖,现在已形成了一个种群。请回答下列问题。
(1)在植物园引种栽培红豆杉的措施属于 。
(2)如果对红豆杉种群密度进行凋查,常用的方法是 。将统计到的植株按高度(h)分为5级,每一级的植株数量见下表。根据表中数据,在下列坐标图中画出该种群各级别的植株数量柱状图。
等级 | a级 | b级 | c级 | d级 | e级 |
高度(cm) | |||||
数量(株) | 120 | 62 | 32 | 16 | 6 |
(3)由表可以看出,此红豆杉种群的年龄结构属于 。
(4)研究表明,红豆杉的种子成熟后被某种鸟类吞食,果肉状的假种皮被消化而种子随粪便散播到山坡上再萌发生长。从种间关系看,鸟类与红豆杉之间存在 关系。
参考答案
一、选择题
1-10 CCBDB ADDBCA 11-20 BDCBB ACBDA
21-25 ABC ABD BC AB ABD
二、非选择题
26.(7分)
(1)传出神经 (2)突触 突触前膜、突出间隙、突触后膜
(3)从G→F→H(F→H)
(4)组织液 突触小泡 神经递质
27.(7分)
(1)体液 记忆细胞 球蛋白 (2)c (3)自身免疫 (4)T(T淋巴) (5)神经一体液一免疫
28.(9分)
(1)抑制 酶 (3)吲哚乙酸 不影响 (4)解除顶端优势
29.(6分)
(1)迁地保护(易地保护)
(2)样方法 柱形图见图(横轴、纵轴含义及柱形图各1分,画图3分)
(3)增长型
(4)捕食和互利共生(捕食和种间互助)

