【生物】湖北省宜昌市葛洲坝中学2019-2020学年高二10月月考试题
展开湖北省宜昌市葛洲坝中学2019-2020学年
高二10月月考试题
一、单项选择题(本大题共30小题,共60分)
- 按照达尔文进化论学说,下列叙述哪项是正确的( )
A. 食蚁兽的长舌是因为长期舔食树缝中的蚂蚁反复不断伸长所致
B. 自然选择所保留的变异,都是生物与生物进行斗争的结果
C. 鹿和狼在长期的生存斗争中相互进行选择,结果发展了自己的特征
D. 春小麦连年冬种可以变成冬小麦,这是定向变异的结果
- 种群中基因型BB的个体占18%,基因型Bb的个体占78%,基因型为bb的个体占4%。基因B和b的频率分别是( )
A. 18%、82% B. 36%、64% C. 57%、43% D. 92%、8%
- 关于生物进化,以下说法正确的是( )
A. 种群基因频率发生改变一定会引起生物的进化
B. 亲子代间基因频率不变,基因型频率也一定不变
C. 只有基因突变和基因重组产生生物进化的原材料
D. 自然选择的直接选择对象是个体的基因型,本质是基因频率的定向改变
- 下列有关拉马克的进化学说、达尔文的自然选择学说、现代生物进化理论以及共同进化的说法,不正确的是( )
A. 拉马克是历史上第一个提出比较完整的进化学说的科学家
B. 达尔文否定了拉马克用进废退的观点和获得性遗传的观点
C. 拉马克认为生物通过变异适应环境,达尔文认为环境对生物的变异进行选择
D. 现代生物进化理论是建立在达尔文的自然选择学说基础之上的
- 下列哪项对种群的基因频率没有影响( )
A. 随机交配 B. 基因突变 C. 自然选择 D. 染色体变异
- 下列关于生物进化的叙述,错误的是( )
A. 某物种仅存一个种群,该种群中每个个体均含有这个物种的全部基因
B. 虽然亚洲与澳洲之间存在地理隔离,但两洲人之间并没有生殖隔离
C. 无论是自然选择还是人工选择作用,都能使种群基因频率发生定向改变
D. 古老地层中都是简单生物的化石,而新近地层中含有复杂生物的化石
- 下列有关新物种形成的说法中,错误的是( )
A. 自然选择可以定向改变种群的基因频率,因而可能导致新物种的形成
B. 经过长期的地理隔离,最后出现生殖隔离,从而导致新物种的形成
C. 经过突变和基因重组、自然选择及隔离三个基本环节,能导致新物种的形成
D. 突变和基因重组可以使种群产生定向变异,因而可能导致新物种的形成
- 甲、乙两物种在某一地区共同生存了上百万年,甲以乙为食。下列叙述错误的是( )
A. 甲、乙的进化可能与该地区环境变化有关
B. 物种乙的存在与进化会阻碍物种甲的进化
C. 若甲是动物,乙可能是植物,也可能是动物
D. 甲和乙之间存在生殖隔离
- 下列哪项形成了新物种( )
A. 二倍体的西瓜经秋水仙素处理成为四倍体西瓜
B. 桦尺蠖体色的基因频率由S(灰色)95%变为s(黑色)95%
C. 马与驴交配产生了骡子
D. 克隆羊多利
- 正常情况下,下列物质中都可在血浆中找到的是( )
A. 甲状腺激素、氧、尿素、蛋白质 B. 氨基酸、血红蛋白、二氧化碳、钠离子
C. 胃蛋白酶、钙离子、脂肪、葡萄糖 D. 呼吸酶、脂肪酸、尿酸、胆固醇
- 关于内环境稳态调节机制的现代观点是( )
A. 神经调节 B. 体液调节
C. 神经—体液调节 D. 神经—体液—免疫调节
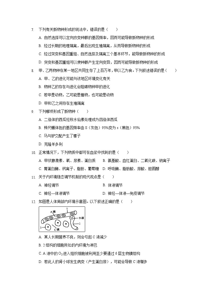
- 如图是人体局部内环境示意图。以下叙述正确的是( )
A. 某人长期营养不良,则会引起C液减少
B. 2结构的细胞所处的内环境为淋巴
C. A液中的O2进入组织细胞被利用至少要通过6层生物膜结构
D. 若此人的肾小球发生病变(产生蛋白尿),可能会导致C液增多
- 下列现象中,属于内环境稳态失调的是( )
- 环境温度下降,导致甲状腺激素分泌增加
- 高原训练,运动员体内红细胞增多
C. 长时间处于高温环境,出现中暑症状
D. 饮食过咸,导致细胞外液渗透压升高
- 某患者的血液中甲状腺激素的浓度过高,引起了线粒体原有功能的改变,即虽能正常进行有机物的氧化分解,但形成的ATP低于正常值。根据这一事实,可以预料该患者( )
A. 食量大,耗氧量高,消瘦,皮肤温度比常人低
B. 食量大,耗氧量高,肥胖,皮肤温度比常人高
C. 食量大,耗氧量高,消瘦,皮肤温度比常人高
D. 食量小,耗氧量低,肥胖,皮肤温度比常人高
- 下列有关人体内激素的叙述,正确的是( )
A. 运动时,肾上腺素水平升高,可使心率加快,说明激素是高能化合物
B. 饥饿时,胰高血糖素水平升高,促进糖原分解,说明激素具有酶的催化活性
C. 进食后,胰岛素水平升高,既可加速糖原合成,也可作为细胞的结构组分
D. 青春期,性激素水平升高,随体液到达靶细胞,与受体结合促进机体发育
- 下列有关人体体液的叙述,不正确的是( )
A. 细胞外液和细胞内液之间要进行物质交换 B. 泪液、唾液、尿液不属于体液
C. 体液包括细胞内液和细胞外液 D. 细胞外液包括血液、组织液、淋巴
- 下列有关人体内环境与稳态的叙述,正确的是( )
A. 炎热环境下机体通过各种途径增加散热,使散热量远高于寒冷环境
B. 过敏反应会导致毛细血管壁通透性减小,组织蛋白外渗受阻引起组织水肿
C. 垂体细胞上同时存在着促甲状腺激素释放激素和甲状腺激素的两种受体
D. 正常情况下,内环境的各项理化性质是保持不变的
- 下列关于“生物体维持pH稳定的机制”实验的叙述中,错误的是( )
A. 每更换一种材料进行试验前,都必须将烧杯充分洗净
B. 本实验中每一组都进行了自身的前后对照
C. 加入HCl或NaOH后,缓冲液的pH不会发生任何变化
D. 从加入HCl或NaOH后的变化来看,生物材料更像缓冲溶液
- 肉毒杆菌毒素是从肉毒杆菌提取的一种细菌毒素蛋白,它能阻遏乙酰胆碱释放,从而起到麻痹肌肉的作用。美容医疗中通过注射适量的肉毒杆菌以达到除皱效果。肉毒杆菌毒素除皱的机理最可能是( )
A. 抑制核糖体合成乙酰胆碱
B. 抑制突触前膜内的突触小泡与突触前膜融合
C. 抑制乙酰胆碱酯酶的活性,阻遏与受体结合的乙酰胆碱被清除
D. 与突触后膜上乙酰胆碱受体特异性结合,阻止肌肉收缩
- 将记录仪(R)的两个电极置于某一条结构和功能完好的神经表面,如图,给该神经一个适宜的刺激使其产生兴奋,可在R上记录到电位的变化。能正确反映从刺激开始到兴奋完成这段过程中电位变化的曲线是( )
A. B. C. D.
- 如图表示兴奋在两个神经元之间传递的示意图,下列说法错误的是( )
A. ②③④分别是突触前膜、突触间隙、突触后膜
B. ②释放神经递质依赖细胞膜的流动性
C. ①的形成与高尔基体有关
D. 兴奋在神经元之间的传递是双向的
- 如图表示反射弧和神经纤维局部放大的示意图,相关说法不正确的是( )
A.在甲图中,①所示的结构属于反射弧的感受器
B. 甲图的⑥结构中,信号的转换模式为电信号→化学信号→电信号
C. 若乙图表示神经纤维受到刺激的瞬间膜内外电荷的分布情况,则b为兴奋部位
D. 局部电流在膜外的传导方向为从兴奋部位到未兴奋部位
- 通常情况下,成年人的手指不小心碰到针刺会不自主的收缩,而打针时却可以不收缩。下列相关叙述正确是( )
A. 针刺产生痛觉和打针时不收缩都属于反射活动
B. 若支配手指传出神经受损则针刺时没有感觉
C. 手指碰到针刺时先感觉痛疼之后才完成收缩
D. 打针时不收缩反映了神经系统存在分级调节
- 某人因交通事故导致表达性失语症,即患者可以看懂文字、听懂别人谈话,但自己却不会讲话,不能用词语表达意思,他很有可能使大脑皮层的哪个语言区受伤?( )
A. H区 B. S区 C. V区 D. W区
- 如图表示反射弧的基本结构,下列叙述正确的是( )
A. 该反射弧中兴奋的传导途径是a→b→c→d→e
B. 该反射弧中兴奋的传导途径是e→d→c→b→a
C. 刺激b点,a与e均能测到动作电位
D. d是神经纤维的轴突
- 某饲养员长期给海狮喂食,海狮听到该饲养员的脚步声就分泌唾液。下列相关叙述叙述错误的是( )
A. 这一过程需要高级中枢和低级中枢共同参与
B. 这是一种反射活动,其效应器是唾液腺
C. 食物引起味觉和脚步声引起唾液分泌属于不同反射
D. 这一过程中有“电-化学-电”信号的转化
- 体温调节中枢和体温感觉中枢分别在( )
A. 大脑皮层,下丘脑 B. 下丘脑,大脑皮层
C. 下丘脑,下丘脑 D. 大脑皮层,大脑皮层
- 如图的神经纤维上有A、B、C、D 4个点,且AB=BC=CD,现将一个电流计连接到神经纤维细胞膜的表面AB之间,若在C处给一强刺激,其中电流计指针的偏转情况是( )
A. 偏转一次,方向向左
B. 偏转一次,方向向右
C. 偏转两次,方向相反
D. 偏转两次,方向相同
- 下图为甲状腺激素分泌的调节示意图。下列有关叙述错误的是( )
A. X表示下丘脑,是体温调节的中枢
B. 若手术切除Z,会引起激素a和b分泌减少
C. 幼年时甲状腺激素分泌不足,会影响脑的发育
D. Y表示垂体,可分泌多种促激素和生长激素
- 胰岛在人体血糖调节中起着举足轻重的作用。下列叙述正确的是( )
A. 低血糖可诱导胰岛B细胞分泌胰岛素,促进血糖升高
B. 胰高血糖素和胰岛素在调节血糖作用上属协同关系
C. 糖尿病患者可以通过口服胰岛素达到降血糖的效果
D. 胰岛素和胰高血糖素均在细胞的核糖体上合成
二、填空题(本大题共4小题,共40分)
- (每空1分,共8分)回答下列问题:
(1)滥用抗生素往往会导致细菌耐药性的产生。
① 耐药性基因的遗传信息储存在 。细菌抗药性变异的有利或有害是
(绝对/相对)的,原因是 。
②在理化因素的作用下,发现细菌的多种性状都出现了新的多种表现型,说明基因突变具有
(答两点)的特点。
③现代生物进化理论认为,细菌进化的基本单位是 ,其进化的实质是 。
(2)大自然中,猎物可通过快速奔跑来逃脱被捕食,而捕食者则通过更快速的奔跑来获得捕食猎物的机会,猎物和捕食者的每一点进步都会促使对方发生改变,这种现象在生态学上称为 。
(3)根据生态学家斯坦利的“收割理论”,食性广捕食者存在 (有利于/不利于)增加物种多样性,在这个过程中,捕食者使物种多样性增加的方式是捕食者往往捕食个体数量多的物种,为其他物种的生存提供机会。
- (每空1分,共8分)下图是人体胰腺组织局部结构模式图,请据图回答问题。
(1)由A液、B液和C液组成胰腺组织生活的环境,这个环境叫做__________________。
(2)组织液、淋巴的成分和含量与血浆最主要的差别是 ;血浆渗透压的大小主要与 的含量有关。
(3)CO2不能从毛细血管进入胰腺组织细胞的原因是__________________。
(4)健康人构成胰腺组织的不同细胞可分泌不同的物质,如:消化酶、胰岛素和胰高血糖素,其中________________能进入血液;________是人体内唯一能够降低血糖浓度的激素。
(5)维持内环境渗透压的Na+和C1-以及葡萄糖、氨基酸等物质进入内环境要经过______系统、 系统。
- (每空1分,共8分)下图甲是缩手反射的相关结构,图乙是图甲中某一结构的亚显微结构模式图,图丙表示三个神经元及其联系,据图回答下列问题:
(1)图甲中f表示的结构是___________,图乙中的B是下一个神经元________________。
(2)缩手反射时,兴奋从A传到B的信号物质是___________。兴奋不能由B传到A的原因是_____________________。
(3)若刺激图丙中b点,图中___________点可产生兴奋。
(4)图乙中神经递质由A细胞合成,经过高尔基体包装加工,形成突触小泡,突触小泡再与 融合,通过A细胞的胞吐作用,进入突触间隙。A细胞的胞吐作用 (需要/不需要)消耗能量。
(5)突触后膜上的“受体”与相应神经递质结合,引起B细胞产生___________,使突触后膜的电位发生变化。
34.(每空2分,共16分)胰岛素可使骨骼肌细胞和脂肪细胞膜上葡萄糖转运载体的数量增加,已知这些细胞膜上的载体转运葡萄糖的过程不消耗ATP。回答下列问题:
(1)胰岛素从胰岛B细胞释放到细胞外的运输方式是 ,葡萄糖进入骨骼肌细胞内的运输方式是 。
(2)当血糖浓度上升时,胰岛素分泌 ,引起骨骼肌细胞膜上葡萄糖转运载体的数量增加,其意义是促进组织细胞加速 葡萄糖,从而使血糖水平降低。
(3)脂肪细胞 (填“是”或“不是”)胰岛素作用的靶细胞。
(4)健康人进餐后,血糖浓度有小幅度增加。然后恢复到餐前水平。在此过程中,血液中胰岛素浓度的相应变化是 。
(5)清晨静脉取血液测定正常人和胰岛B细胞分泌功能不足者的空腹血糖浓度。空腹时,血糖的来源是 和 。
参考答案
1. C 2. C 3. A 4. B 5. A
6. A 7. D 8. B 9. A 10. A
11. D 12. D 13. C 14. C 15. D
16. D 17. C 18. C 19. B 20. A
21. D 22. D 23. D 24. B 25. B
26. B 27. B 28. C 29. B 30. D
31. ( 每空1分,共8分)
(1)①碱基的排列顺序 相对 基因突变的有利或有害往往取决于生存环境
②不定向、随机 ③种群 菌群基因频率的改变
(2)共同进化 (3)有利于
32. ( 每空1分,共8分)
(1)内环境(细胞外液)
(2) 血浆中蛋白质的含量高于组织液和淋巴 无机盐、蛋白质
(3)血液中CO2浓度比细胞中低
(4)胰岛素和胰高血糖素 胰岛素
(5)消化 循环(此处无先后顺序)
33. (每空1分,共8分)
(1)感受器 细胞体膜或树突膜
(2)神经递质 递质只能由突触前膜释放,然后作用于突触后膜
(3) a、c、d、e
(4)突触前膜 需要
(5)兴奋或抑制
34. (每空2分,共16分)
(1)胞吐 协助扩散
(2)增加 摄取、利用和储存
(3)是
(4)先升高后降低
(5)肝糖原分解 脂肪等非糖物质转化

