【生物】山西省长治市第二中学2019-2020学年高二12月月考试卷
展开
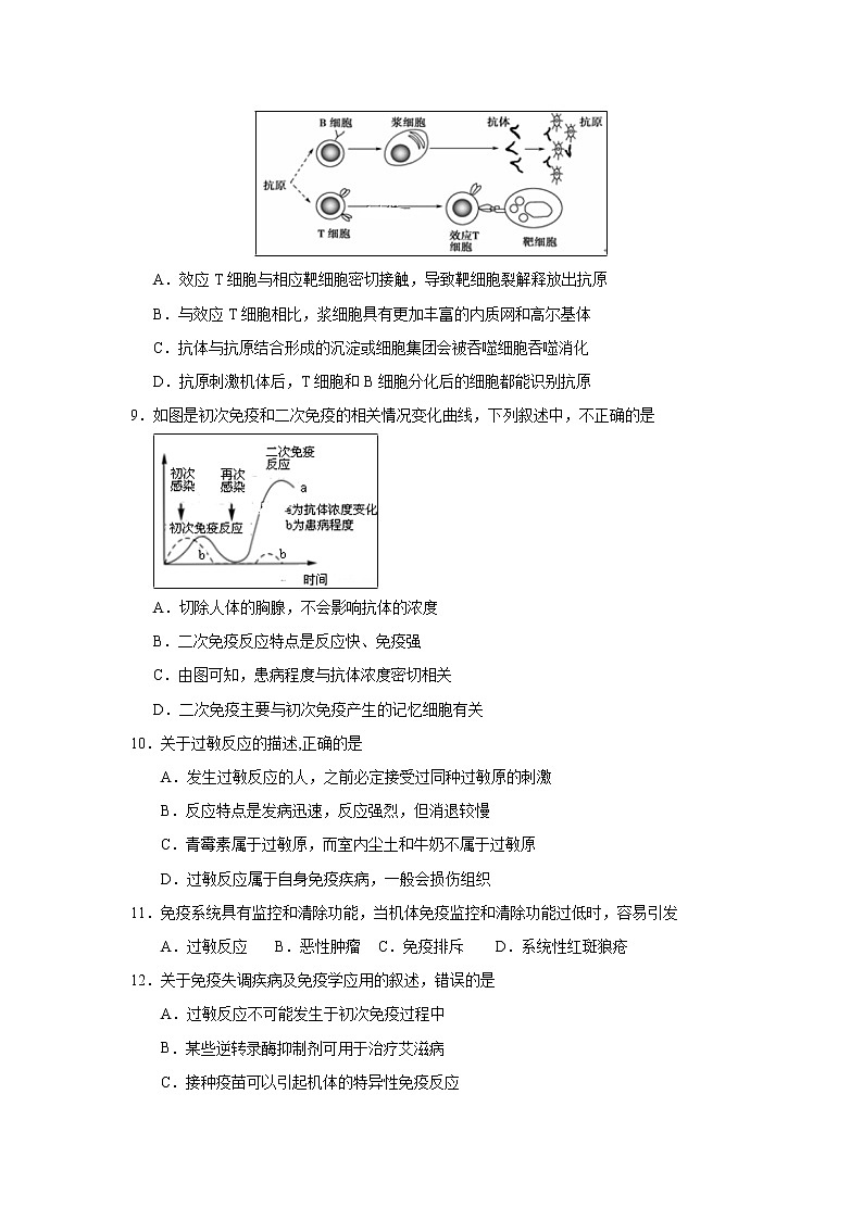
山西省长治市第二中学2019-2020学年高二12月月考试卷【本试卷分第Ⅰ卷(选择题)和第Ⅱ卷(非选择题)两部分,共100分,考试时间90分钟】第Ⅰ卷 (选择题 共60分)一、单项选择题,每小题2分。每小题的四个选项中只有一个选项是正确的。1.下列关于人体体液的叙述,错误的是A.血浆中的蛋白质含量减少将导致组织液增多B.细胞外液是进行新陈代谢的主要场所C.乙酰胆碱属于内环境成分D.组织液与血浆的成分差异主要在于蛋白质2.下列关于内环境及稳态的叙述,正确的是 ①内环境主要包括血液、组织液和淋巴②血红蛋白、载体蛋白、消化酶均不属于内环境的成分③血浆渗透压与蛋白质含量有关,与无机离子含量无关 ④肌细胞无氧呼吸产生的二氧化碳释放到血浆中,但血浆的pH不会有明显变化⑤过敏反应引起血管壁通透性增加,会导致组织水肿⑥在正常情况下,内环境的化学成分和理化性质是恒定不变的A.②⑤ B.②④ C.③⑥ D.①④3.下列关于激素的叙述正确的是A.通过体液运输,对全身的细胞都起作用B.激素经靶细胞接受后可持续发挥作用C.激素既不组成细胞结构,也不提供能量,也不起催化作用D.甲状腺激素的化学本质是蛋白质,性激素的化学本质是固醇4.下图为人体内体温调节与水平衡调节的示意图,下列叙述不正确的是A.当受到寒冷刺激时,a、b、c激素的分泌均会增加B.c激素分泌增多,可促进骨骼肌与内脏的代谢活动,使产热量增加C.下丘脑中有体温调节中枢D.在调节水平衡过程中,下丘脑只有合成d激素的作用5.如图是神经元之间通过突触传递信息的图解,下列叙述正确的是A.①的形成与高尔基体有关 B.②属于神经元的胞体膜C.③处含有的神经递质越多,④处产生的动作电位就越大D.⑤与神经递质结合后,④处膜电位变为外负内正6.如甲图所示,在神经纤维上安装两个完全相同的灵敏电表,表1两电极分别在a、b处膜外,表2两电极分别在d处膜的内外侧。在bd中点c给予适宜刺激,相关的电位变化曲线如乙图、丙图所示。据图分析,下列说法正确的是A.表1记录得到乙图所示的双向电位变化曲线B.乙图①点时Na+的内流需要消耗能量C.乙图曲线处于③点时,丙图曲线正处于④点D.丙图曲线处于⑤点时,甲图a处电位表现为“外负内正”7.人体免疫反应过程中,吞噬细胞不参与的过程是A.第二道防线,吞噬、消灭侵入机体的抗原B.第三道防线,对病原体的摄取、处理和传递C.第三道防线,攻击靶细胞使其裂解死亡D.第三道防线,吞噬、消化抗体和抗原结合后形成的沉淀或细胞集团8.如图表示机体的免疫反应清除抗原的过程示意图.下列说法错误的是A.效应T细胞与相应靶细胞密切接触,导致靶细胞裂解释放出抗原B.与效应T细胞相比,浆细胞具有更加丰富的内质网和高尔基体C.抗体与抗原结合形成的沉淀或细胞集团会被吞噬细胞吞噬消化D.抗原刺激机体后,T细胞和B细胞分化后的细胞都能识别抗原9.如图是初次免疫和二次免疫的相关情况变化曲线,下列叙述中,不正确的是A.切除人体的胸腺,不会影响抗体的浓度B.二次免疫反应特点是反应快、免疫强C.由图可知,患病程度与抗体浓度密切相关D.二次免疫主要与初次免疫产生的记忆细胞有关10.关于过敏反应的描述,正确的是A.发生过敏反应的人,之前必定接受过同种过敏原的刺激B.反应特点是发病迅速,反应强烈,但消退较慢C.青霉素属于过敏原,而室内尘土和牛奶不属于过敏原D.过敏反应属于自身免疫疾病,一般会损伤组织11.免疫系统具有监控和清除功能,当机体免疫监控和清除功能过低时,容易引发 A.过敏反应 B.恶性肿瘤 C.免疫排斥 D.系统性红斑狼疮12.关于免疫失调疾病及免疫学应用的叙述,错误的是A.过敏反应不可能发生于初次免疫过程中B.某些逆转录酶抑制剂可用于治疗艾滋病C.接种疫苗可以引起机体的特异性免疫反应D.自身免疫病指的是抗原破坏机体的某种结构引起的疾病13.下图为研究生长素(IAA)产生部位及运输方向的实验,初始时,琼脂块①~⑥不含IAA,下列对实验结果的表述正确的是 A.①、②琼脂块中都有IAA,①>②B.③、④琼脂块中都有IAA,③=④C.⑤、⑥琼脂块中都有IAA,⑤=⑥D.③、④琼脂块中含有的IAA与⑤、⑥相等14.下列有关植物生长素及运输方式的叙述中,不正确的是A.在成熟组织中,生长素可以通过韧皮部进行非极性运输B.在太空中,植物的根不会表现出向地弯曲生长的特性C.生长素是由色氨酸脱水缩合形成的蛋白质类物质D.在存在呼吸抑制剂的条件下,极性运输会受到抑制15.下列有关“探索生长素类似物促进插条生根的最适浓度”实验的叙述,错误的是A.生长素类似物浓度不同,促进生根的效果一定不相同B.不同浓度生长素类似物处理组之间可形成相互对照C.可以用较低浓度的生长素类似物溶液浸泡插条的基部D.该实验前需进行预实验16.下列关于植物激素的叙述,错误的是 A.乙烯能使青色的香蕉快速转变成黄色香蕉B.光照、温度等环境因子可以影响植物激素的合成C.赤霉素和生长素都能促进细胞伸长,高浓度都会导致“恶苗病”D.脱落酸可促进叶片和果实的衰老与脱落17.下列关于植物生长素作用及其应用的叙述中,不正确的是A.顶端优势能够说明生长素作用的两重性B.成熟细胞比幼嫩细胞对生长素更为敏感C.适宜茎生长的一定浓度的生长素往往抑制根的生长D.可利用生长素类似物防止落花落果18.关于种群的研究方法的分析,正确的是A.调查分布范围小,个体较大的种群密度时,可采用逐个计数法调查,结果较准确B.某小组用样方法调查某草本植物种群密度时,应选择植物生长茂盛的地方C.密闭培养瓶中的酵母菌数量时会呈S型增长,最终会稳定在K值附近D.调查昆虫的卵、跳蝻及蚜虫的种群密度时,可选用标志重捕法进行调查19.下图中甲、乙、丙、丁分别表示种群的数量特征。相关叙述正确的是A.甲为出生率和死亡率,乙为迁入率和迁出率B.丙为年龄组成,可预示种群数量的未来变化趋势C.丁为性别比例通过影响出生率来间接影响种群密度D.对种群密度定期调查有利于合理利用生物资源20.下列有关种群增长曲线的叙述正确的是A.在种群的“J”型增长模型曲线中,λ值=增长率-1B.在自然条件下,种群的环境容纳量(K值)是固定不变的C.在种群的“S”型曲线中,相同的增长速率下,可以具有不同的种群个体数D.自然界中,不存在“J”型增长的种群21.下列关于“J”型曲线和“S”型曲线的相关说法,不正确的是A.呈“J”型曲线增长的种群不受环境的影响B.呈“J”型曲线增长的种群增长率不变C.呈“S”型曲线增长的种群的增长速率有最大值D.从外地迁入的物种,其种群数量以“J”型曲线模式增长22.在调查某林场松鼠的种群数量时,计算当年种群数量与一年前种群数量的比值(λ),并得到如图所示的曲线。据此图分析得到的下列结论,错误的是A.第5年调查的年龄组成可能为衰退型 B.第4到第10年间种群数量在下降C.第8年的种群数量最少 D.第16到20年间,种群数量将呈“J”型曲线增长23.下列对有关实验的叙述,正确的是A.观察洋葱细胞有丝分裂实验中,依次经过解离、染色、漂洗、制片、观察等步骤B.酵母菌计数时取培养液滴满血球计数板的计数室,轻轻盖上盖玻片后即可镜检C.在叶绿体色素提取实验中,研磨绿叶时应加一些有机溶剂,如无水乙醇等D.检测试管中的梨汁是否有葡萄糖,可加入适量斐林试剂后,摇匀并观察颜色变化24.下列关于酶和激素的叙述中正确的一组是①酶是活细胞产生的 ②激素的化学本质不一定是蛋白质,能合成激素的细胞不一定能合成酶 ③酶能降低化学反应活化能,具有专一性、高效性 ④酶和激素一样,一经作用后便被灭活⑤验证淀粉酶能催化淀粉水解的实验中,可用碘液或斐林试剂检测结果⑥酶只有在生物体内才起催化作用A.①②③⑥ B.①②⑤ C.①②③⑤ D.①③⑤25.下列有关生物进化的叙述,错误的是 A.生殖隔离是新物种形成的标志 B.捕食者的存在可促进被捕食者进化C.突变和基因重组决定生物进化的方向 D.生物多样性的形成是生物进化的结果26.下图是基因型为AABb的某二倍体动物进行细胞分裂的示意图。据图分析,下列叙述错误的是A.此细胞在形成过程中发生了交叉互换B.等位基因A、a能在减数第二次分裂时期发生分离C.等位基因B、b能在减数第一次分裂时期发生分离D.A、a基因中的氢键数目不一定相等27.有氧呼吸全过程的物质变化可分为三个阶段:①C6H12O6―→丙酮酸+[H];②丙酮酸+H2O―→CO2+[H];③[H]+O2―→H2O。下列与此相关的叙述,正确的是A.第③阶段反应极易进行,无需酶的催化B.第②阶段无ATP生成,第③阶段形成较多的ATPC.第①②阶段能为其他化合物的合成提供原料D.第①阶段与无氧呼吸的第①阶段不同28.下列关于细胞结构和功能的叙述,错误的是A.内质网、高尔基体都与蛋白质的加工有关B.细胞骨架与细胞运动、能量转换、信息传递等活动相关C.细胞核是细胞遗传信息储存、复制和代谢的中心D.核糖体和中心体都属于无膜结构的细胞器29.如图表示发生在大肠杆菌中的遗传信息传递及表达示意图,下列叙述正确的是A.图中三个过程的方向均是从左向右进行的B.a、b过程所需的原料均有四种,且其中三种是相同的C.三个过程中均发生碱基互补配对,且配对方式完全相同D.c过程所需的模板直接来自b过程,且这两个过程可同时进行30.下列有关光合作用的叙述,不正确的是 A.叶绿体的类囊体薄膜上有光反应有关的酶B.蓝藻进行光合作用的场所在叶绿体C.光照和温度等环境因素都会影响光合作用D.暗反应过程包括CO2 的固定和C3的还原第Ⅱ卷 (非选择题 共40分)二、非选择题(本题共4个小题,除标注外,每空1分,共40分)31.(10分)下图为某男子饥寒交迫时体内的一些生理变化过程示意图(A~D表示器官或细胞,①~④表示激素)。结合所学知识,回答下列问题:(1)人体的体温调节中产生冷觉的A是_________________。(2)图中②是_____________________激素。B是____________。当激素③含量增加到一定程度,反过来抑制下丘脑和B分泌相关激素时,体现了激素的_________调节机制。在受到寒冷刺激时,B分泌的激素只能作用于甲状腺细胞,而激素③几乎可作用于全身细胞,这与靶细胞膜上_________有关。(3)饥饿状态下,血糖降低,图中C细胞分泌④作用于靶器官D_________,通过促进_________和脂肪等非糖物质的转化,从而升高血糖。调节血糖时,与④相互拮抗的激素是 ,该激素的作用为 。 32.(10分)如图表示人体内某些淋巴细胞的分化和免疫过程,数字表示过程,字母表示细胞或物质。请分析并回答:(1)造血干细胞在胸腺和骨髓内转变为a、b、c等细胞的过程被称为________。a、b、c等细胞在形态、结构、生理功能上出现差别的根本原因是 。(2)过程③是在X的刺激和a细胞等的参与下共同完成的,这属于________。与过程③相比,过程④的应答特点是___________________________________。(3)过程⑤的产物Y的化学本质是________,参与其合成分泌的具膜结构的细胞器有________________________________。(4)若X是禽流感病毒,则患者彻底消灭X必须依靠a增殖分化的 去裂解________________。如果X是HIV,则由于图中________细胞大量死亡,导致患者几乎丧失一切特异性免疫功能而死亡。33.(10分)某生物兴趣小组为研究某植物生长发育过程中植物激素间的共同作用,进行了相关实验。下图为去掉其顶芽前后,侧芽部位生长素和细胞分裂素的浓度变化及侧芽长度变化坐标曲线图,据图分析回答下列问题:(1)激素甲代表的是_______。激素乙的生理作用是__________。(2)据图分析高浓度的生长素和细胞分裂素对侧芽萌动分别起的作用是_______和_________。(3)为研究根向地生长与生长素和乙烯的关系,该兴趣小组又做了这样的实验:将该植物的根尖放在含不同浓度的生长素的培养液中,并加入少量蔗糖做能源。发现在这些培养液中出现了乙烯,且生长素浓度越高,乙烯的浓度也越高,根尖生长所受的抑制也越强。①该实验的因变量有_________。②为使实验严谨,还需要另设对照组,对照组的处理是________③据此实验结果可推知,水平放置的植物根向重力生长的原因可能是:近地侧生长素浓度高诱导产生的________,从而____________。 34.(10分)如图表示种群数量增长的两种曲线,据图回答下列问题:(1)种群最基本的数量特征是_________。若种群每年以λ倍增长,则为图甲曲线 (填X或Y)的方式增长,A为种群起始数量,则t年后该种群数量Nt可表示为______________。(2)若图甲中的曲线Y表示池塘中某鱼类种群的增长曲线,要想长期获得较高的鱼产量,每次捕捞后鱼的数量需保持在曲线中的________点左右,原因是_________________。C点时种群出生率和死亡率的大小关系是________________________。(3)在自然界中,影响种群数量变化的外界因素有很多,例如_________________(写出三个),因此,大多数种群的数量总是在不断变化中。种群数量变化除了增长外,还有____________。
参考答案一、选择题,每题2分,共30题,总计60分1—5 BACDA 6—10 CCDAA 11—15 BDBCA 16—20 CBADC 21—25 DCCDC 26—30 ACCDB二、非选择题(除标注外,每空1分,共40分)31 (除标注外,每空1分,共10分)(1) 大脑皮层 (2) 促甲状腺激素 垂体 负反馈 特异性受体 (3) 肝脏 肝糖原分解 胰岛素 促进组织细胞加速摄取﹑利用﹑储存葡萄糖(2分)32 (除标注外,每空1分,共10分)(1)细胞分化 基因的选择性表达 (2)体液免疫 反应更快、更强 (3)蛋白质 内质网、高尔基体、线粒体(2分)(4)效应T细胞 靶细胞(被病毒入侵的宿主细胞) a(或T细胞)33 (除标注外,每空1分,共10分)(1) 生长素 促进细胞分裂 (2) 抑制作用 促进作用 (3)乙烯浓度和根的生长情况(2分,答对一个的1分) 除了无生长素,其余和实验组相同(取等量的根尖放在含等量蔗糖但不含生长素的培养液中)(2分) 乙烯多(或乙烯) 抑制根的近地侧生长 34 (除标注外,每空1分,共10分)(1) 种群密度 X Aλt (2) B 既能捕获一定数量的个体,又能使鱼类种群数量尽快地增长和恢复(或此时种群的增长速率最快,数量恢复起来较快。)(2分) 出生率等于死亡率 (3) 食物、空间、气候、天敌、传染病(2分) 波动、下降

