还剩16页未读,
继续阅读
【生物】浙江省丽水市四校联考2019-2020学年高二(9月)试题(解析版)
展开
浙江省丽水市四校联考2019-2020学年高二(9月)试题
一、选择题
1.下列关于化合物的说法,错误的是
A. 水具有缓和温度变化的作用
B. 相等质量的油脂比淀粉所含能量多
C. 哺乳动物血液中Ca2+浓度过低会发生抽搐
D. Fe3+是血红蛋白的必要成分
【答案】D
【解析】
【详解】A.水是细胞中含量最多的化合物,具有缓和温度变化的作用,A正确;
B.相等质量的油脂比淀粉所含能量多,B正确;
C.无机盐维持细胞和生物体的生命活动,哺乳动物血液中Ca2+浓度过低会发生抽搐,C正确;
D.无机盐是细胞中许多有机物的重要组成成分,如Fe2+是血红蛋白的主要成分,D错误。
故选:D。
2.下列关于质膜中膜蛋白的叙述,错误的是
A. 膜蛋白有水溶性部分和脂溶性部分
B. 膜蛋白在膜中比磷脂更容易移动
C. 膜蛋白与质膜的选择透性有关
D. 有些膜蛋白起着生物催化剂的作用
【答案】B
【解析】
【详解】A.蛋白质与磷脂一样具有水溶性和脂溶性部分,水溶性部分位于膜两侧,脂溶性部分位于脂双层内,A正确;
B.磷脂分子比蛋白质分子的运动能力强,B错误;
C.膜上的载体蛋白跟质膜的选择透过性有关,C正确;
D.有些膜蛋白是酶,起着生物催化剂的作用,D正确。
故选:B。
3. 与真核细胞相比,原核细胞不具有的结构是( )
A. 细胞壁 B. 质膜 C. 核糖体 D. 核膜
【答案】D
【解析】
原核细胞具有细胞壁、细胞膜(质膜)、核糖体,不具有核膜,A、B、C三项均错误,D项正确。
4. pH对胃蛋白酶和胰蛋白酶作用的影响如图所示。下列叙述正确的是
A. 两种酶的最适pH相同
B. 两种酶的活性随pH不断升高而增大
C. 两种酶在pH为5时均失活
D. 两种酶在各自最适pH时的活性相同
【答案】C
【解析】
【详解】A、分析题图可知,胃蛋白酶的最适pH为2,胰蛋白酶的最适pH为8,两种酶的最适pH不同,A项错误;
B、在最适pH条件下,两种酶的活性最高,高于或低于最适pH,两种酶的活性都减弱,B项错误;
C、在pH为5时,两种酶均失活,C项正确;
D、两种酶在各自最适pH时的活性都最高,但其活性不一定相同,D项错误。
故选C。
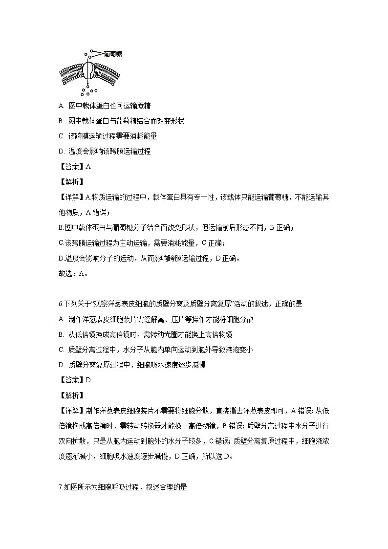
5.图表示葡萄糖的跨膜运输方式,下列叙述中错误的是
A. 图中载体蛋白也可运输蔗糖
B. 图中载体蛋白与葡萄糖结合而改变形状
C. 该跨膜运输过程需要消耗能量
D. 温度会影响该跨膜运输过程
【答案】A
【解析】
【详解】A.物质运输的过程中,载体蛋白具有专一性,该载体只能运输葡萄糖,不能运输其他物质,A错误;
B.图中载体蛋白与葡萄糖分子结合而改变形状,但运输前后形态不同,B正确;
C.该跨膜运输过程为主动运输,需要消耗能量,C正确;
D.温度会影响分子的运动,从而影响跨膜运输过程,D正确。
故选:A。
6.下列关于“观察洋葱表皮细胞的质壁分离及质壁分离复原”活动的叙述,正确的是
A. 制作洋葱表皮细胞装片需经解离、压片等操作才能将细胞分散
B. 从低倍镜换成高倍镜时,需转动光圈才能换上高倍物镜
C. 质壁分离过程中,水分子从胞内单向运动到胞外导致液泡变小
D. 质壁分离复原过程中,细胞吸水速度逐步减慢
【答案】D
【解析】
【详解】制作洋葱表皮细胞装片不需要将细胞分散,直接撕去洋葱表皮即可,A错误;从低倍镜换成高倍镜时,需转动转换器才能换上高倍物镜,B错误;质壁分离过程中水分子进行双向扩散,只是从胞内运动到胞外的水分子较多,C错误;质壁分离复原过程中,细胞液浓度逐渐减小,细胞吸水速度逐步减慢,D正确,所以选D。
7.如图所示为细胞呼吸过程,叙述合理的是
A. 需在有氧条件下进行的过程是①②
B. 需氧呼吸第二阶段需要H2O作为原料 且仅在线粒体基质中进行
C. ①④过程仅发生在动物细胞中
D. 若苹果进行厌氧呼吸和需氧呼吸产生的CO2相等,则两者消耗的葡萄糖之比是3∶1
【答案】D
【解析】
【详解】A.过程①是细胞呼吸的第一阶段,在有氧或无氧条件下都能进行,A错误;
B.有氧呼吸第二阶段需要H2O作为原料,可以在真核细胞的线粒体基质中进行,也可以在原核细胞的细胞质基质内进行,B错误;
C.①④过程可发生在动物细胞中,也可发生在部分植物细胞、乳酸菌中,C错误;
D.若苹果进行无氧呼吸和有氧呼吸产生的CO2相等,假设产生6molCO2,则无氧呼吸需要消耗3mol葡萄糖,而有氧呼吸需要消耗1mol葡萄糖,因此它分别在有氧和无氧情况下所消耗的葡萄糖之比为1:3,D正确。
故选:D。
8.离体的叶绿体在光照下进行稳定的光合作用时,如果突然中断CO2气体的供应和突然增强光照,短时间内叶绿体中三碳酸分子与RuBP相对含量的变化分别是
A. 三碳酸分子增多、RuBP减少;三碳酸分子增多、RuBP减少
B. 三碳酸分子减少、RuBP增多;三碳酸分子减少、RuBP增多
C. 三碳酸分子增多、RuBP增多;三碳酸分子减少、RuBP减少
D. 三碳酸分子减少、RuBP减少;三碳酸分子增多、RuBP增多
【答案】B
【解析】
【详解】(1)二氧化碳含量的改变直接影响的是暗反应中二氧化碳的固定这个反应。二氧化碳含量由高到低时,二氧化碳的固定这个反应变弱,则这个反应的反应物C5化合物消耗减少,剩余的C5相对增多;生成物C3生成量减少。由于C3化合物的生成量减少,则又影响了C3化合物的还原,使得C3化合物的还原反应减弱,则消耗的[H]和ATP量减少,所以[H]和ATP剩余的量增多。所以突然中断CO2气体的供应,短时间内叶绿体中C3的含量减少、C5的含量增多。
(2)由于突然增强光照,会使光反应增强,使光反应产物还原性氢、ATP合成增多。暗反应C3的还原需要还原性氢、ATP,由于还原性氢、ATP含量增多,使C3的还原增多,所以短时间内,C3含量减少,C5的含量增加。
故选:B。
9.下列关于细胞生命活动的叙述,正确的是( )
A. 癌细胞容易转移
B. 植物细胞不具有全能性
C. 衰老的动物细胞呼吸变快
D. 蝌蚪尾的消失是通过细胞增殖实现的
【答案】A
【解析】
【详解】试题分析:A.癌细胞表面的糖蛋白减少,容易扩散和转移,A正确;
B.植物细胞具有该种生物的全部遗传物质,具有细胞全能性,B错误;
C.衰老的动物细胞呼吸减慢,C错误;
D.蝌蚪尾的消失是通过细胞凋亡实现的,D错误;
故选:A
10.下列关于高等动植物有丝分裂的叙述,正确的是
A. 前期核膜解体成磷脂分子和蛋白质分子
B. 中期染色体的显微照片可以制作染色体组型图
C. 后期着丝粒断裂导致染色单体数目加倍
D. 末期囊泡聚集成的细胞板形成新的细胞膜
【答案】B
【解析】
【详解】A.前期核膜开始解体,形成分散的小泡,A错误;
B.中期染色体形态固定,所以其显微照片可以制作染色体组型图,B正确;
C.后期着丝点分裂,姐妹染色单体分开,导致染色体数目加倍,C错误;
D.末期囊泡聚集成的细胞板形成新的细胞壁,D错误。
故选:B。
11.下列各项中,属于相对性状的是
A. 月季的红花与绿叶 B. 蚕豆的高茎与圆叶
C. 人的双眼皮与单眼皮 D. 兔的长毛与狗的黑毛
【答案】C
【解析】
【详解】A.月季的红花与绿叶是同一种生物的不同性状,不属于相对性状,A错误;
B.蚕豆的高茎与圆叶是同一种生物的不同性状,不属于相对性状,B错误;
C.人的双眼皮与单眼皮是同一种生物的同一种性状的两种表现类型,属于相对性状,C正确;
D.兔的长毛与狗的黑毛是不同生物的性状,不属于相对性状,D错误;
因此,本题答案选C。
12.金鱼草的红花(A)对白花(a)为不完全显性,红花金鱼草与白花金鱼草杂交得到F1,F1自交产生F2,F2中红花个体所占的比例为( )
A. 1/4 B. 1/2 C. 3/4 D. 1
【答案】A
【解析】
【详解】由于金鱼草的红花对白花为不完全显性,也就是说杂合体不显红色,而显粉红色。只有显性纯合子才显红色,故F1代自交得到的F2代会发生性状分离,F2代中只有1/4的显性纯合子才显红色,故选A。
13.家兔的黑毛对褐毛为显性,要判断一只黑毛兔是否是纯合子,选用的交配方式及与它交配的兔子分别为
A. 自交、纯种黑毛兔 B. 测交、杂种黑毛兔
C. 测交、褐毛兔 D. 自交、长毛兔
【答案】C
【解析】
【详解】判断一只黑色兔子的基因组成,可采用测交法,即让这只黑毛兔与多只褐毛兔(双隐性个体)交配。如果后代只有黑色兔子,则这只黑毛兔为纯合子,如果后代出现褐毛兔,则这只黑毛兔为杂合子。
故选C。
14.基因分离定律的实质是
A. 子代出现性状分离现象
B. 产生配子时,控制同一性状不同表现型的基因彼此分离
C. 子代表现型的数量比为3:1
D. 产生配子时,控制不同性状的基因彼此分离
【答案】B
【解析】
【详解】A.子二代出现性状分离是现象而不是实质,A错误;
B.产生配子时,控制同一性状不同表现型的等位基因随同源染色体分开而分离,分别进入不同的配子中,随配子遗传给后代,B正确;
C.子二代表现型的比为3:1,属于性状分离,C错误;
D.在减数分裂产生配子过程中,控制不同性状的基因属于非等位基因,随着非同源染色体进行自由组合,D错误。
故选B。
15.两对相对性状的纯合亲本杂交得F1,F1自交得F2,F2出现四种表现型,且比例约为9∶3∶3∶1。下列叙述正确的是
A. 每对相对性状的遗传遵循分离定律,且表现为共显性
B. F1产生的雌配子和雄配子数量相等,各有四种类型
C. F1产生的雌配子和雄配子随机结合,有9种组合方式
D. F2中与亲代表现型不同的新组合类型占3/8或5/8
【答案】D
【解析】
【详解】A.F2出现四种表现型,且比例约为9:3:3:1,说明,每对相对性状的遗传遵循分离定律,且表现为完全显性,A错误;
B.F1产生的雌配子和雄配子各有四种类型,但是数量不相等,B错误;
C.F1产生的雌配子和雄配子随机结合,有16种组合方式,C错误;
D.若相对性状的亲本为AABB、aabb,则F2与亲代表现型不同的新组合功能类型占
3/8;若亲本为AAbb、aaBB,则F2与亲代表现型不同的新组合功能类型占5/8,D正确。
故选:D。
16.南瓜果实的颜色是由一对等位基因(A和a)控制的,用一株黄果南瓜和一株白果南瓜杂交,自交产生的的表现型如右图所示,根据图示分析,下列说法错误的是( )
A. P中黄果的基因型是aa
B. 中白果的基因型为AA和Aa
C. 由图中③可以判定白果为显性性状
D. 中黄果与白果的理论比例是5:3
【答案】B
【解析】
【详解】A.据分析可知,P中黄果的基因型为aa,A正确;
B. F1中白果的基因型为Aa,B错误;
C.由图中③过程可以判定白果为显性性状,黄果为隐性性状,C正确;
D.F1中黄果与白果各占1/2,F2中黄果占1/2+1/2×1/4=5/8,则F2中白果占1-5/8=3/8,D正确;因此,本题答案选B。
17.下图为某动物精原细胞(染色体数为2n,核DNA数目为2a)分裂的示意图,图中标明了部分染色体上的基因,①③细胞处于染色体着丝点(粒)向两极移动的时期。下列叙述正确的是 ( )
A. ①中有同源染色体,染色体数目为2n,核DNA数目为4a
B. ③中无同源染色体,染色体数目为2n,核DNA数目为2a
C. 正常情况下,基因A与a、B与b分离发生在细胞①和②中
D. 与图中精细胞同时产生的另外3个精细胞的基因型是aB、ab、AB
【答案】B
【解析】
【详解】①是有丝分裂的后期,有同源染色体,染色体数目为4n,DNA数目为4a,A错误;②形成③的过程中发生了同源染色体的分离,所以③中无同源染色体,DNA数目为2a,根据题干信息“设①③细胞都处于染色体的着丝点向两极移动的时期”,可知此时细胞中染色体数目变为2n,B正确;由于①表示有丝分裂后期,不会发生等位基因A与a、B与b的分离,C错误;1个精原细胞,经减数分裂,只能产生2种4个精子,所以与图中精细胞同时产生的另外3个精细胞的基因型是Ab、aB、aB,D错误。
18.一位患某单基因遗传病的女子与正常男子结婚,若生男孩,则100%患该病;若生女孩,则100%正常。该病的遗传方式为
A. 常染色体显性遗传 B. 常染色体隐性遗传
C. 伴X染色体显性遗传 D. 伴X染色体隐性遗传
【答案】D
【解析】
【详解】一位患某单基因遗传病的女子与正常男子结婚,若生男孩,则100%患该病;若生女孩,则100%正常。说明该病在男女中患病概率不同,另外女性也会患病,故为伴X遗传病。又因为女患者的儿子一定患病,说明母亲是纯合子,又因为女儿一定正常,故该病很可能是伴X隐性遗传病。综上所述,ABC不符合题意,D符合题意。
故选D。
19. 下列关于人类性别决定与伴性遗传的叙述,正确的是
A. 性染色体上的基因都与性别决定有关
B. 性染色体上的基因都伴随性染色体遗传
C. 生殖细胞中不含性染色体上的基因
D. 初级精母细胞和次级精母细胞中都含Y染色体
【答案】B
【解析】
【详解】A.性染色体上的基因不都与性别决定有关,A错误;
B.性染色体上的 基因都伴随性染色体遗传,B正确;
C.生殖细胞中含有性染色体上的基因,C错误;
D.初级精母细胞中含有Y染色体,而次级精母细胞中可能含有Y染色体,可能不含有Y染色体,D错误;因此,本题答案选B。
20.果蝇的眼色由一对等位基因(A,a)控制。在纯种暗红眼♀×纯种朱红眼♂的正交实验中,F1只有暗红眼;在纯种朱红眼♀×纯种暗红眼♂的反交实验中,F1雌性为暗红眼,雄性为朱红眼。则下列说法不正确的是( )
A. 正、反交实验常被用于判断有关基因所在的染色体类型
B. 反交的实验结果说明这对控制眼色的基因不在常染色体上
C. 正、反交的子代中,雌性果蝇的基因型都是XAXa
D. 若正、反交的F1代中雌、雄果蝇自由交配,其后代表现型的比例都是l:1:l:l
【答案】D
【解析】
【详解】A.在不知道显隐性的情况下,通过正交、反交实验可以确定控制眼色的基因是在X染色体上还是常染色体上,A正确;
B.反交实验的子代表现出了和性别相关联,可以判断基因在X染色体上,B正确;
C.根据题干中“在纯种暗红眼♀×纯种朱红眼♂的正交实验中,F1只有暗红眼”,可知显性基因为暗红色基因;由于正交和反交的结果不同,说明控制眼色的这对基因在X染色体上,正交实验中纯种暗红眼♀(XAXA)×纯种朱红眼♂(XaY)得到的F1只有暗红眼:XAXa、XAY,其中雌果蝇的基因型为XAXa,反交实验中纯种朱红眼♀(XaXa)×纯种暗红眼♂(XAY)得到的F1雌性为暗红眼(XAXa),雄性为朱红眼(XaY),C正确;
D.根据C选项,正交的子代基因型为XAXa、XAY,子代自由交配后代后代暗红眼雌性:暗红眼雄性:朱红眼雄性=2:1:1;反交实验中得到的F1雌性为暗红眼(XAXa),雄性为朱红眼(XaY),F1雌雄性个体交配,子代暗红眼雌性:朱红眼雌性:暗红眼雄性:朱红眼雄性=1:1:1:1,故正反交后代自由交配的F2表现型及比例不同,D错误。 故选D。
21.在肺炎双球菌的转化实验中,促进R型菌转化成S型菌的转化因子是S型菌的( )
A. 蛋白质 B. 多糖
C. RNA D. DNA
【答案】D
【解析】
【详解】在肺炎双球菌的转化实验中,艾弗里及其同事的实验的巧妙之处是把S型菌的DNA、RNA、蛋白质和多糖等物质提纯,分别加入到培养R菌的培养基中,单独观察它们的作用,实验结果是:只有加入R型菌的DNA实验中出现了R型菌转化为S型菌,从而证明了DNA是遗传物质;故选D。
22.关于“噬菌体侵染细菌的实验”的叙述,正确的是( )
A. 分别用含有放射性同位素35S 和放射性同位素32P 的培养基培养噬菌体
B. 分别用35S 和32P 标记的噬菌体侵染未被标记的大肠杆菌,进行长时间的保温培养
C. 用35S 标记噬菌体的侵染实验中,沉淀物存在少量放射性可能是搅拌不充分所致
D. 32P 、35S 标记的噬菌体侵染实验分别说明 DNA 是遗传物质、蛋白质不是遗传物质
【答案】C
【解析】
【详解】A、噬菌体是病毒,寄生在活细胞中,不能用培养基培养,A错误;
B、分别用35S 和32P 标记的噬菌体侵染未被标记的大肠杆菌,进行保温培养,但时间不能过长也不能过短,B错误;
C、35S 标记的是噬菌体的蛋白质外壳,而噬菌体在侵染细菌时,蛋白质外壳并没有进入细菌内,离心后分布在上清液中;若沉淀物存在少量放射性可能是搅拌不充分,少数蛋白质外壳未与细菌分离所致,C正确;
D、因为噬菌体侵染细菌时,蛋白质外壳留在细菌外,所以32P 、35S 标记的噬菌体侵染实验只能说明DNA是遗传物质,不能说明蛋白质不是遗传物质,D错误。
故选C。
23.用某种高等植物的纯合红花植株与纯合白花植株进行杂交,F1全部表现为红花。若F1自交,得到的F2植株中,红花为272株,白花为212株;若用纯合白花植株的花粉给F1红花植株授粉,得到的子代植株中,红花为101株,白花为302株。根据上述杂交实验结果推断,下列叙述正确的是
A. F2中白花植株都是纯合体
B. F2中白花植株的基因类型比红花植株的多
C. F2中红花植株的基因型有2种
D. 控制红花与白花的基因在一对同源染色体上
【答案】B
【解析】
【详解】A.白花的基因型可以表示为A_bb、aaB_、aabb,即F2中白花植株基因型有5种,有纯合体,也有杂合体,A错误;
B.F2中白花植株的基因型种类有5种(AAbb、Aabb、aaBB、aaBb、aabb),而红花植株的基因型有4种(AABB、AaBB、AABb、AaBb),B正确;
C.F2中红花植株的基因型有4种(AABB、AaBB、AABb、AaBb),C错误;
D.由于两对基因遵循基因的自由组合定律,因此两对基因位于两对同源染色体上,D错误。
故选:B。
24.人类ABO血型由9号染色体上的3个复等位基因(IA,IB和i)决定,血型的基因型组成见下表。若一AB型血红绿色盲男性和一O型血红绿色盲携带者的女性婚配,下列叙述不正确的是( )
血型
A
B
AB
O
基因型
IAIA,IAi
IBIB,IBi
IAIB
ii
A. 他们生A型血色盲男孩的概率为1/8
B. 他们生的女儿色觉应该全部正常
C. 他们A型血色盲儿子和A型血色盲正常女性婚配,有可能生O型血色盲女儿
D. 他们B型血色盲女儿和AB型血色觉正常男性婚配,生B型血色盲男孩的概率为1/4
【答案】B
【解析】
【详解】A、AB型血红绿色盲男性基因型为IAIBXhY,O型血红绿色盲携带者的女性基因型为iiXHXh,他们生A型血色盲男孩IAiXhY的概率为1/2×1/4=1/8,A正确;
B、他们生的女儿色觉一半正常,一半色盲,B错误;
C、他们A型血色盲儿子和A型血色觉正常女性的基因型分别为IAiXhY、IAiXHXh,生出O型血色盲女儿iiXhXh的概率为1/4×1/4=1/16,C正确;
D、他们B型血色盲女儿和AB型血色觉正常男性的基因型分别为IBiXhXh、IAIBXHY,生B型血色盲男孩的概率为1/2×1/2=1/4,D正确。
故选B。
25. 果蝇的某对相对性状由等位基因G、g控制,且对于这对性状的表现型而言,G对g完全显性。受精卵中不存在G、g中的某个特定基因时会致死。用一对表现型不同的果蝇进行交配,得到的子一代果蝇中雌:雄=2:1,且雌蝇有两种表现型。据此可推测:雌蝇中
A. 这对等位基因位于常染色体上,G基因纯合时致死
B. 这对等位基因位于常染色体上,g基因纯合时致死
C. 这对等位基因位于X染色体上,g基因纯合时致死
D. 这对等位基因位于X染色体上,G基因纯合时致死
【答案】D
【解析】
【详解】由题意“子一代果蝇中雌:雄=2:1”可知,该对相对性状的遗传与性别相关联,为伴性遗传,G、g这对等位基因位于X染色体上;由题意“子一代雌蝇有两种表现型且双亲的表现型不同”可推知:双亲的基因型分别为XGXg和XgY;再结合题意“受精卵中不存在G、g中的某个特定基因时会致使”,可进一步推测:G基因纯合时致死。综上分析,A、B、C三项均错误,D项正确。
二、非选择题
26.如图是某种生物的处于不同分裂时期的细胞示意图,请回答以下问题:
(1)具有姐妹染色单体的细胞有__________,A细胞具有______对同源染色体。
(2)B时期染色体的行为特点________________________________。
(3)C细胞所处的分裂时期是___________________________________。
(4)D细胞的名称是________________________。
(5)此生物体细胞中的染色体最多为______条。
【答案】 (1). B、C、E (2). 4 (3). 同源染色体分离,非同源染色体自由组合 (4). 有丝分裂中期 (5). 次级精母细胞 (6). 8
【解析】
【详解】(1)具有姐妹染色单体的细胞有B减数第一次分裂后期,C有丝分裂中期和E减数第一次分裂前期,A细胞具有4对同源染色体。
(2)B处于减数第一次分裂后期,该时期染色体的行为特点同源染色体分离,非同源染色体自由组合。
(3)由上分析可知,C处于有丝分裂中期。
(4)因B图均等分裂,可以判断该生物为雄性,D处于减数第二次分裂后期,故该细胞为次级精母细胞。
(5)此生物体细胞中的染色体最多的时期是有丝分裂后期,即为图A所示细胞,染色体有8条。
27.图甲是菠菜叶肉细胞中的叶绿体亚显微结构示意图,其中Ⅰ、Ⅱ、Ⅲ表示不同的部位;图乙是光合作用的碳反应过程示意图,其中①②③表示物质。请回答下列问题:
(1)利用新鲜菠菜叶片进行“光合色素的提取和分离”活动。在菠菜叶片研磨过程中,加入95%乙醇的作用是______________;分离后,在滤纸条上会呈现四条色素带,其中离滤液细线最远的色素是_____________(填相应的色素名称)。
(2)光合色素存在于图甲的[ ]__________中,其中叶绿素主要吸收____________光。
(3)图乙中,物质①在光反应产物_____________的作用下形成物质②。若3个CO2分子进入卡尔文循环可形成6个物质②分子,其中有_____个物质②分子经过一系列变化再生成RuBP,其余的离开循环,大部分③运至叶绿体外转变成__________。
【答案】 (1). 溶解(提取)色素 (2). 胡萝卜素 (3). Ⅲ、类囊体膜 (4). 红光和蓝紫 (5). ATP和NADPH (6). 5 (7). 蔗糖
【解析】
【详解】(1)利用新鲜菠菜叶片进行“光合色素的提取和分离”活动.在菠菜叶片研磨过程中,加入95%乙醇的作用是作为提取色素的溶剂;分离后,在滤纸条上会呈现四条色素带,其中离滤液细线最远的色素是胡萝卜素。
(2)光合色素存在于图甲的[Ⅲ]类囊体膜中,其中叶绿素主要吸收红光和蓝紫光。
(3)图乙中,物质①是3-磷酸甘油酸,该物质在光反应产物ATP和NADPH的作用下形成物质②3-磷酸丙糖.若3个CO2分子进入卡尔文循环可形成6个物质②分子,其中有5个物质②3-磷酸丙糖分子经过一系列变化再生成RuBP,其余的离开循环,可在叶绿体外合成蔗糖。
28.果蝇的灰身、黑身是由等位基因(B、b)控制,等位基因(R、r)会影响雌、雄黑身果蝇的体色深度,两对等位基因分别位于两对同源染色体上。现有黑身雌果蝇与灰身雄果蝇杂交,F1全为灰身,F1随机交配,F2表现型及数量如下表。
请回答:
(1)果蝇的灰身和黑身是一对相对性状,其中显性性状为_________。R、r基因中使黑身果蝇的染色体加深的是_________。
(2)亲代灰身雄果蝇的基因型为_________,F2灰身雌果蝇中杂合子占的比例为_________。
(3)F2灰身雌果蝇与深黑身雄果蝇随机交配,F3中灰身雌果蝇的比例为_________。
(4)请用遗传图解表示以F2中杂合的黑身雌果蝇与深黑身雄果蝇为亲本杂交得到子代的过程。_________
【答案】 (1). 灰身 (2). r (3). BBXrY (4). 5/6 (5). 1/3 (6).
【解析】
【详解】(1)由于黑身雌果蝇与灰身雄果蝇杂交,F1全为灰身,故灰身为显性;假如R是使黑身果蝇的体色加深。亲本雌雄果蝇的基因型为bbXrXr和BBXRY,子一代雌性是BbXRXr雄性是BbXrY,子二代雌性有6种基因型BBXRXr、BBXrXr、2BbXRXr、2BbXrXr、bbXRXr、bbXrXr,雌性也出现深黑色,这不符合深黑身只有雄性果蝇;假如r是使黑身果蝇的体色加深。亲本雌雄果蝇的基因型为bbXRXR和BBXrY,子一代雌性是BbXRXr,雄性是BbXRY,子二代雌性有6种基因型BBXRXR、BBXRXr、2BbXRXR、2BbXRXr、bbXRXR、bbXRXr,无深黑身,雄性也有6种基因型BBXRY、BBXrY、2BbXRY、2BbXrY、bbXRY、bbXrY,其中bbXrY是深黑身;
(2)根据上述推理,亲代灰身雄果蝇的基因型为bbXRY;子一代的基因型是BbXRY、BbXRXr,子二代灰身雌果蝇中纯合子的比例是1/3×1/2=1/6,F2灰身雌果蝇中杂合子占的比例为5/6;
(3)F2中灰身雌果蝇的基因型是B_XRX-,深黑身雄果蝇bbXrY,2/3Bb×bb→bb=1/3,因此Bb=2/3,r使黑色加深,对灰身无影响,因此杂交产生F3中灰身雌果蝇的比例2/3×1/2=1/3。
(4)F2杂合的黑身雌果蝇为bbXRXr,深黑身雄果蝇为bbXrY,遗传图解如下:
29.回答下列(一)(二)小题:
(一)某雌雄异株植物的紫花与白花(设基因为A、a)、宽叶与窄叶(设基因为B、b)是两对相对性状。将紫花宽叶雌株与白花窄叶雄株杂交,F1无论雌雄全部为紫花宽叶,F1雌、雄植株相互杂交后得到的F2如图所示。请回答:
(1)宽叶与窄叶这对相对性状中,____是显性性状。A、a和B、b这两对基因位于____对染色体上。
(2)只考虑花色,F1全为紫花,F2出现图中不同表现型的现象称为______________。
(3)F2中紫花宽叶雄株的基因型为__________,其中杂合子占______。
(4)欲测定F2中白花宽叶雌株的基因型,可将其与基因型为______的雄株测交,若后代表现型及其比例为_________________________________,则白花宽叶雌株为杂合子。
(二)在一个稳定遗传的红眼果蝇种群中,出现了一只白眼雄果蝇。假如已知白眼是隐性性状,请利用上述果蝇设计杂交实验,判断白眼基因是位于常染色体上,还是位于X染色体上。请写出有关的实验思路、可能的实验结果及相应的实验结论。
(1)实验思路:
①___________________________________________________________________。
②___________________________________________________________________。
(2)实验结果及实验结论:
①___________________________________________________________________。
②___________________________________________________________________。
【答案】 (1). 宽叶 (2). 两 (3). 性状分离 (4). AAXBY或AaXBY (5). 2/3 (6). aaXbY (7). 白花宽叶♀∶白花窄叶♀∶白花宽叶♂∶白花窄叶♂=1∶1∶1∶1 (8). 第一步,用纯种红眼雌果蝇与该白眼雄果蝇交配,得 F1 (9). 第二步,将子一代的红眼雌果蝇与原种群的红眼雄果蝇交配,得到 F2 ,观察 F2 性状情况 (10). 如果后代都是红眼果蝇,则白眼基因位于常染色体上 (11). 如果后代出现白眼雄果蝇,则白眼基因位于X染色体上
【解析】
【详解】(一)(1)F1无论雌雄全部为紫花宽叶,F1雌、雄植株相互杂交后得到的F2,即有宽叶又有窄叶,说明宽叶为显性性状;又因为紫花与白花、宽叶与窄叶是独立遗传的,因此,A,a和B,b这两对基因位于2对染色体上。
(2)只考虑花色,F1全为紫花,F2出现紫花与白花不同表现型,这现象称为性状分离现象。
(3)由于F2中雄性和雌性中紫花与白花数量比都为3:1,因此控制花色的基因在常染色体中,则F1雌雄植株花色的基因均为Aa.在雌性中只有宽叶,在雄性中宽叶和窄叶数量比为1:1,可推知叶形状的基因位于X染色体上,并F1植株雌性中的基因为XBXb,F1植株雄性为XBY,因此,则F1雌雄植株的基因型分别为AaXBXb、AaXBY。那么F2中紫花宽叶雄株的基因型为AAXBY或AaXBY,其中杂合子AaXBY占2/3。
(4)测交是待测基因的个体与隐性纯合体杂交,欲测定F2中白花宽叶雌株的基因型,可将其与基因型为aaXbY的雄株杂交,若后代表现型及其比例为白花宽叶♀:白花窄叶♀:白花宽叶♂:白花窄叶♂=1:1:1:1,则白花宽叶雌株为杂合子。
(二)在一个稳定遗传的红眼果蝇种群中,出现了一只白眼雄果蝇.假如已知白眼是隐性性状,设计实验判断白眼基因是位于常染色体上还是位于X染色体上。
实验步骤:
第一步:用纯种的红眼雌果蝇与变异的白眼雄果蝇交配,得子一代;
第二步; 将子一代的红眼雌果蝇写原种群的红眼雄果蝇交配得到 F2 ,观察 F2 性状情况;
结果和结论:如果后代都是红眼果蝇,则白眼基因位于常染色体上;如果后代出现白眼雄果蝇,则白眼基因位于X染色体上。
30. 我国江南地区天气较潮湿,粮食作物贮藏不当会因感染黄曲霉而发霉变质,黄曲霉能分泌黄曲霉素。人们发现,长期食用霉变的玉米等食物的动物肝癌发病 率会大大提高。某同学欲研究黄曲霉素与动物肝癌发生率的关系,请根据以下提供的实验材料与用具,写出实验目的,完善实验思路,并预测实验结果和结论。
(1)实验材料用具:雌雄兔子各40只,普通饲料,三种不同浓度的黄曲霉素溶液A、B、C(浓度分别为高、中、低),其他所需条件均满足。
(2)实验目的:
(3)实验思路:
①将雌雄各40只兔子随机均分为甲、乙、丙、丁四组,分别饲养。
②
③在相同的饲养条件下饲养较长时间。
④
(4)请设计一张表格,并把预测的实验结果与相应的结论填入表中。
【答案】(2)实验目的:探究黄曲霉素与动物的肝癌发病率的关系
(3)②甲组兔子用适量的普通饲料喂养,乙、丙、丁组的兔子分别用等量的添加适量的浓度为A、B、C的黄曲霉素溶液普通饲料喂养。(2分)
④检查四组兔子的健康状况,统计各组肝癌的发生率。(2分)
(4)预期实验结果及结论(6分)
黄曲霉素与动物肝癌发生率实验结果记录表
实验结果
实验结论
乙、丙、丁三组兔子的肝癌发病率相近但明显高于甲组。
黄曲霉素能诱发动物肝癌,但与黄曲霉素的浓度大小无关。
乙、丙、丁三组兔子的肝癌发病率明显高于甲组,但乙组肝癌发病率最高,丙组次之、丁组最低。
黄曲霉素能诱发动物肝癌,且与黄曲霉素的浓度呈正相关,浓度越高,患肝癌的概率越大。
甲、乙、丙、丁四组兔子的肝癌发病率没有显著的差别
黄曲霉素对动物的肝癌发病率没有影响。
【解析】
(2)由题意可知,该实验目的为探究黄曲霉素与动物的肝癌发病率的关系。
(3)实验思路:①将雌雄各40只兔子随机均分为甲、乙、丙、丁四组,分别饲养,由于该实验的自变量为是否加黄曲霉素来培养小鼠,检查两组中小鼠的肝癌的发生率高低。因此②应该包括实验组和对照组,甲组兔子用适量的普通饲料喂养,乙、丙、丁组的兔子分别用等量的添加适量的浓度为A、B、C的黄曲霉素溶液普通饲料喂养。④检查四组兔子的健康状况,统计各组肝癌的发生率,
一、选择题
1.下列关于化合物的说法,错误的是
A. 水具有缓和温度变化的作用
B. 相等质量的油脂比淀粉所含能量多
C. 哺乳动物血液中Ca2+浓度过低会发生抽搐
D. Fe3+是血红蛋白的必要成分
【答案】D
【解析】
【详解】A.水是细胞中含量最多的化合物,具有缓和温度变化的作用,A正确;
B.相等质量的油脂比淀粉所含能量多,B正确;
C.无机盐维持细胞和生物体的生命活动,哺乳动物血液中Ca2+浓度过低会发生抽搐,C正确;
D.无机盐是细胞中许多有机物的重要组成成分,如Fe2+是血红蛋白的主要成分,D错误。
故选:D。
2.下列关于质膜中膜蛋白的叙述,错误的是
A. 膜蛋白有水溶性部分和脂溶性部分
B. 膜蛋白在膜中比磷脂更容易移动
C. 膜蛋白与质膜的选择透性有关
D. 有些膜蛋白起着生物催化剂的作用
【答案】B
【解析】
【详解】A.蛋白质与磷脂一样具有水溶性和脂溶性部分,水溶性部分位于膜两侧,脂溶性部分位于脂双层内,A正确;
B.磷脂分子比蛋白质分子的运动能力强,B错误;
C.膜上的载体蛋白跟质膜的选择透过性有关,C正确;
D.有些膜蛋白是酶,起着生物催化剂的作用,D正确。
故选:B。
3. 与真核细胞相比,原核细胞不具有的结构是( )
A. 细胞壁 B. 质膜 C. 核糖体 D. 核膜
【答案】D
【解析】
原核细胞具有细胞壁、细胞膜(质膜)、核糖体,不具有核膜,A、B、C三项均错误,D项正确。
4. pH对胃蛋白酶和胰蛋白酶作用的影响如图所示。下列叙述正确的是
A. 两种酶的最适pH相同
B. 两种酶的活性随pH不断升高而增大
C. 两种酶在pH为5时均失活
D. 两种酶在各自最适pH时的活性相同
【答案】C
【解析】
【详解】A、分析题图可知,胃蛋白酶的最适pH为2,胰蛋白酶的最适pH为8,两种酶的最适pH不同,A项错误;
B、在最适pH条件下,两种酶的活性最高,高于或低于最适pH,两种酶的活性都减弱,B项错误;
C、在pH为5时,两种酶均失活,C项正确;
D、两种酶在各自最适pH时的活性都最高,但其活性不一定相同,D项错误。
故选C。
5.图表示葡萄糖的跨膜运输方式,下列叙述中错误的是
A. 图中载体蛋白也可运输蔗糖
B. 图中载体蛋白与葡萄糖结合而改变形状
C. 该跨膜运输过程需要消耗能量
D. 温度会影响该跨膜运输过程
【答案】A
【解析】
【详解】A.物质运输的过程中,载体蛋白具有专一性,该载体只能运输葡萄糖,不能运输其他物质,A错误;
B.图中载体蛋白与葡萄糖分子结合而改变形状,但运输前后形态不同,B正确;
C.该跨膜运输过程为主动运输,需要消耗能量,C正确;
D.温度会影响分子的运动,从而影响跨膜运输过程,D正确。
故选:A。
6.下列关于“观察洋葱表皮细胞的质壁分离及质壁分离复原”活动的叙述,正确的是
A. 制作洋葱表皮细胞装片需经解离、压片等操作才能将细胞分散
B. 从低倍镜换成高倍镜时,需转动光圈才能换上高倍物镜
C. 质壁分离过程中,水分子从胞内单向运动到胞外导致液泡变小
D. 质壁分离复原过程中,细胞吸水速度逐步减慢
【答案】D
【解析】
【详解】制作洋葱表皮细胞装片不需要将细胞分散,直接撕去洋葱表皮即可,A错误;从低倍镜换成高倍镜时,需转动转换器才能换上高倍物镜,B错误;质壁分离过程中水分子进行双向扩散,只是从胞内运动到胞外的水分子较多,C错误;质壁分离复原过程中,细胞液浓度逐渐减小,细胞吸水速度逐步减慢,D正确,所以选D。
7.如图所示为细胞呼吸过程,叙述合理的是
A. 需在有氧条件下进行的过程是①②
B. 需氧呼吸第二阶段需要H2O作为原料 且仅在线粒体基质中进行
C. ①④过程仅发生在动物细胞中
D. 若苹果进行厌氧呼吸和需氧呼吸产生的CO2相等,则两者消耗的葡萄糖之比是3∶1
【答案】D
【解析】
【详解】A.过程①是细胞呼吸的第一阶段,在有氧或无氧条件下都能进行,A错误;
B.有氧呼吸第二阶段需要H2O作为原料,可以在真核细胞的线粒体基质中进行,也可以在原核细胞的细胞质基质内进行,B错误;
C.①④过程可发生在动物细胞中,也可发生在部分植物细胞、乳酸菌中,C错误;
D.若苹果进行无氧呼吸和有氧呼吸产生的CO2相等,假设产生6molCO2,则无氧呼吸需要消耗3mol葡萄糖,而有氧呼吸需要消耗1mol葡萄糖,因此它分别在有氧和无氧情况下所消耗的葡萄糖之比为1:3,D正确。
故选:D。
8.离体的叶绿体在光照下进行稳定的光合作用时,如果突然中断CO2气体的供应和突然增强光照,短时间内叶绿体中三碳酸分子与RuBP相对含量的变化分别是
A. 三碳酸分子增多、RuBP减少;三碳酸分子增多、RuBP减少
B. 三碳酸分子减少、RuBP增多;三碳酸分子减少、RuBP增多
C. 三碳酸分子增多、RuBP增多;三碳酸分子减少、RuBP减少
D. 三碳酸分子减少、RuBP减少;三碳酸分子增多、RuBP增多
【答案】B
【解析】
【详解】(1)二氧化碳含量的改变直接影响的是暗反应中二氧化碳的固定这个反应。二氧化碳含量由高到低时,二氧化碳的固定这个反应变弱,则这个反应的反应物C5化合物消耗减少,剩余的C5相对增多;生成物C3生成量减少。由于C3化合物的生成量减少,则又影响了C3化合物的还原,使得C3化合物的还原反应减弱,则消耗的[H]和ATP量减少,所以[H]和ATP剩余的量增多。所以突然中断CO2气体的供应,短时间内叶绿体中C3的含量减少、C5的含量增多。
(2)由于突然增强光照,会使光反应增强,使光反应产物还原性氢、ATP合成增多。暗反应C3的还原需要还原性氢、ATP,由于还原性氢、ATP含量增多,使C3的还原增多,所以短时间内,C3含量减少,C5的含量增加。
故选:B。
9.下列关于细胞生命活动的叙述,正确的是( )
A. 癌细胞容易转移
B. 植物细胞不具有全能性
C. 衰老的动物细胞呼吸变快
D. 蝌蚪尾的消失是通过细胞增殖实现的
【答案】A
【解析】
【详解】试题分析:A.癌细胞表面的糖蛋白减少,容易扩散和转移,A正确;
B.植物细胞具有该种生物的全部遗传物质,具有细胞全能性,B错误;
C.衰老的动物细胞呼吸减慢,C错误;
D.蝌蚪尾的消失是通过细胞凋亡实现的,D错误;
故选:A
10.下列关于高等动植物有丝分裂的叙述,正确的是
A. 前期核膜解体成磷脂分子和蛋白质分子
B. 中期染色体的显微照片可以制作染色体组型图
C. 后期着丝粒断裂导致染色单体数目加倍
D. 末期囊泡聚集成的细胞板形成新的细胞膜
【答案】B
【解析】
【详解】A.前期核膜开始解体,形成分散的小泡,A错误;
B.中期染色体形态固定,所以其显微照片可以制作染色体组型图,B正确;
C.后期着丝点分裂,姐妹染色单体分开,导致染色体数目加倍,C错误;
D.末期囊泡聚集成的细胞板形成新的细胞壁,D错误。
故选:B。
11.下列各项中,属于相对性状的是
A. 月季的红花与绿叶 B. 蚕豆的高茎与圆叶
C. 人的双眼皮与单眼皮 D. 兔的长毛与狗的黑毛
【答案】C
【解析】
【详解】A.月季的红花与绿叶是同一种生物的不同性状,不属于相对性状,A错误;
B.蚕豆的高茎与圆叶是同一种生物的不同性状,不属于相对性状,B错误;
C.人的双眼皮与单眼皮是同一种生物的同一种性状的两种表现类型,属于相对性状,C正确;
D.兔的长毛与狗的黑毛是不同生物的性状,不属于相对性状,D错误;
因此,本题答案选C。
12.金鱼草的红花(A)对白花(a)为不完全显性,红花金鱼草与白花金鱼草杂交得到F1,F1自交产生F2,F2中红花个体所占的比例为( )
A. 1/4 B. 1/2 C. 3/4 D. 1
【答案】A
【解析】
【详解】由于金鱼草的红花对白花为不完全显性,也就是说杂合体不显红色,而显粉红色。只有显性纯合子才显红色,故F1代自交得到的F2代会发生性状分离,F2代中只有1/4的显性纯合子才显红色,故选A。
13.家兔的黑毛对褐毛为显性,要判断一只黑毛兔是否是纯合子,选用的交配方式及与它交配的兔子分别为
A. 自交、纯种黑毛兔 B. 测交、杂种黑毛兔
C. 测交、褐毛兔 D. 自交、长毛兔
【答案】C
【解析】
【详解】判断一只黑色兔子的基因组成,可采用测交法,即让这只黑毛兔与多只褐毛兔(双隐性个体)交配。如果后代只有黑色兔子,则这只黑毛兔为纯合子,如果后代出现褐毛兔,则这只黑毛兔为杂合子。
故选C。
14.基因分离定律的实质是
A. 子代出现性状分离现象
B. 产生配子时,控制同一性状不同表现型的基因彼此分离
C. 子代表现型的数量比为3:1
D. 产生配子时,控制不同性状的基因彼此分离
【答案】B
【解析】
【详解】A.子二代出现性状分离是现象而不是实质,A错误;
B.产生配子时,控制同一性状不同表现型的等位基因随同源染色体分开而分离,分别进入不同的配子中,随配子遗传给后代,B正确;
C.子二代表现型的比为3:1,属于性状分离,C错误;
D.在减数分裂产生配子过程中,控制不同性状的基因属于非等位基因,随着非同源染色体进行自由组合,D错误。
故选B。
15.两对相对性状的纯合亲本杂交得F1,F1自交得F2,F2出现四种表现型,且比例约为9∶3∶3∶1。下列叙述正确的是
A. 每对相对性状的遗传遵循分离定律,且表现为共显性
B. F1产生的雌配子和雄配子数量相等,各有四种类型
C. F1产生的雌配子和雄配子随机结合,有9种组合方式
D. F2中与亲代表现型不同的新组合类型占3/8或5/8
【答案】D
【解析】
【详解】A.F2出现四种表现型,且比例约为9:3:3:1,说明,每对相对性状的遗传遵循分离定律,且表现为完全显性,A错误;
B.F1产生的雌配子和雄配子各有四种类型,但是数量不相等,B错误;
C.F1产生的雌配子和雄配子随机结合,有16种组合方式,C错误;
D.若相对性状的亲本为AABB、aabb,则F2与亲代表现型不同的新组合功能类型占
3/8;若亲本为AAbb、aaBB,则F2与亲代表现型不同的新组合功能类型占5/8,D正确。
故选:D。
16.南瓜果实的颜色是由一对等位基因(A和a)控制的,用一株黄果南瓜和一株白果南瓜杂交,自交产生的的表现型如右图所示,根据图示分析,下列说法错误的是( )
A. P中黄果的基因型是aa
B. 中白果的基因型为AA和Aa
C. 由图中③可以判定白果为显性性状
D. 中黄果与白果的理论比例是5:3
【答案】B
【解析】
【详解】A.据分析可知,P中黄果的基因型为aa,A正确;
B. F1中白果的基因型为Aa,B错误;
C.由图中③过程可以判定白果为显性性状,黄果为隐性性状,C正确;
D.F1中黄果与白果各占1/2,F2中黄果占1/2+1/2×1/4=5/8,则F2中白果占1-5/8=3/8,D正确;因此,本题答案选B。
17.下图为某动物精原细胞(染色体数为2n,核DNA数目为2a)分裂的示意图,图中标明了部分染色体上的基因,①③细胞处于染色体着丝点(粒)向两极移动的时期。下列叙述正确的是 ( )
A. ①中有同源染色体,染色体数目为2n,核DNA数目为4a
B. ③中无同源染色体,染色体数目为2n,核DNA数目为2a
C. 正常情况下,基因A与a、B与b分离发生在细胞①和②中
D. 与图中精细胞同时产生的另外3个精细胞的基因型是aB、ab、AB
【答案】B
【解析】
【详解】①是有丝分裂的后期,有同源染色体,染色体数目为4n,DNA数目为4a,A错误;②形成③的过程中发生了同源染色体的分离,所以③中无同源染色体,DNA数目为2a,根据题干信息“设①③细胞都处于染色体的着丝点向两极移动的时期”,可知此时细胞中染色体数目变为2n,B正确;由于①表示有丝分裂后期,不会发生等位基因A与a、B与b的分离,C错误;1个精原细胞,经减数分裂,只能产生2种4个精子,所以与图中精细胞同时产生的另外3个精细胞的基因型是Ab、aB、aB,D错误。
18.一位患某单基因遗传病的女子与正常男子结婚,若生男孩,则100%患该病;若生女孩,则100%正常。该病的遗传方式为
A. 常染色体显性遗传 B. 常染色体隐性遗传
C. 伴X染色体显性遗传 D. 伴X染色体隐性遗传
【答案】D
【解析】
【详解】一位患某单基因遗传病的女子与正常男子结婚,若生男孩,则100%患该病;若生女孩,则100%正常。说明该病在男女中患病概率不同,另外女性也会患病,故为伴X遗传病。又因为女患者的儿子一定患病,说明母亲是纯合子,又因为女儿一定正常,故该病很可能是伴X隐性遗传病。综上所述,ABC不符合题意,D符合题意。
故选D。
19. 下列关于人类性别决定与伴性遗传的叙述,正确的是
A. 性染色体上的基因都与性别决定有关
B. 性染色体上的基因都伴随性染色体遗传
C. 生殖细胞中不含性染色体上的基因
D. 初级精母细胞和次级精母细胞中都含Y染色体
【答案】B
【解析】
【详解】A.性染色体上的基因不都与性别决定有关,A错误;
B.性染色体上的 基因都伴随性染色体遗传,B正确;
C.生殖细胞中含有性染色体上的基因,C错误;
D.初级精母细胞中含有Y染色体,而次级精母细胞中可能含有Y染色体,可能不含有Y染色体,D错误;因此,本题答案选B。
20.果蝇的眼色由一对等位基因(A,a)控制。在纯种暗红眼♀×纯种朱红眼♂的正交实验中,F1只有暗红眼;在纯种朱红眼♀×纯种暗红眼♂的反交实验中,F1雌性为暗红眼,雄性为朱红眼。则下列说法不正确的是( )
A. 正、反交实验常被用于判断有关基因所在的染色体类型
B. 反交的实验结果说明这对控制眼色的基因不在常染色体上
C. 正、反交的子代中,雌性果蝇的基因型都是XAXa
D. 若正、反交的F1代中雌、雄果蝇自由交配,其后代表现型的比例都是l:1:l:l
【答案】D
【解析】
【详解】A.在不知道显隐性的情况下,通过正交、反交实验可以确定控制眼色的基因是在X染色体上还是常染色体上,A正确;
B.反交实验的子代表现出了和性别相关联,可以判断基因在X染色体上,B正确;
C.根据题干中“在纯种暗红眼♀×纯种朱红眼♂的正交实验中,F1只有暗红眼”,可知显性基因为暗红色基因;由于正交和反交的结果不同,说明控制眼色的这对基因在X染色体上,正交实验中纯种暗红眼♀(XAXA)×纯种朱红眼♂(XaY)得到的F1只有暗红眼:XAXa、XAY,其中雌果蝇的基因型为XAXa,反交实验中纯种朱红眼♀(XaXa)×纯种暗红眼♂(XAY)得到的F1雌性为暗红眼(XAXa),雄性为朱红眼(XaY),C正确;
D.根据C选项,正交的子代基因型为XAXa、XAY,子代自由交配后代后代暗红眼雌性:暗红眼雄性:朱红眼雄性=2:1:1;反交实验中得到的F1雌性为暗红眼(XAXa),雄性为朱红眼(XaY),F1雌雄性个体交配,子代暗红眼雌性:朱红眼雌性:暗红眼雄性:朱红眼雄性=1:1:1:1,故正反交后代自由交配的F2表现型及比例不同,D错误。 故选D。
21.在肺炎双球菌的转化实验中,促进R型菌转化成S型菌的转化因子是S型菌的( )
A. 蛋白质 B. 多糖
C. RNA D. DNA
【答案】D
【解析】
【详解】在肺炎双球菌的转化实验中,艾弗里及其同事的实验的巧妙之处是把S型菌的DNA、RNA、蛋白质和多糖等物质提纯,分别加入到培养R菌的培养基中,单独观察它们的作用,实验结果是:只有加入R型菌的DNA实验中出现了R型菌转化为S型菌,从而证明了DNA是遗传物质;故选D。
22.关于“噬菌体侵染细菌的实验”的叙述,正确的是( )
A. 分别用含有放射性同位素35S 和放射性同位素32P 的培养基培养噬菌体
B. 分别用35S 和32P 标记的噬菌体侵染未被标记的大肠杆菌,进行长时间的保温培养
C. 用35S 标记噬菌体的侵染实验中,沉淀物存在少量放射性可能是搅拌不充分所致
D. 32P 、35S 标记的噬菌体侵染实验分别说明 DNA 是遗传物质、蛋白质不是遗传物质
【答案】C
【解析】
【详解】A、噬菌体是病毒,寄生在活细胞中,不能用培养基培养,A错误;
B、分别用35S 和32P 标记的噬菌体侵染未被标记的大肠杆菌,进行保温培养,但时间不能过长也不能过短,B错误;
C、35S 标记的是噬菌体的蛋白质外壳,而噬菌体在侵染细菌时,蛋白质外壳并没有进入细菌内,离心后分布在上清液中;若沉淀物存在少量放射性可能是搅拌不充分,少数蛋白质外壳未与细菌分离所致,C正确;
D、因为噬菌体侵染细菌时,蛋白质外壳留在细菌外,所以32P 、35S 标记的噬菌体侵染实验只能说明DNA是遗传物质,不能说明蛋白质不是遗传物质,D错误。
故选C。
23.用某种高等植物的纯合红花植株与纯合白花植株进行杂交,F1全部表现为红花。若F1自交,得到的F2植株中,红花为272株,白花为212株;若用纯合白花植株的花粉给F1红花植株授粉,得到的子代植株中,红花为101株,白花为302株。根据上述杂交实验结果推断,下列叙述正确的是
A. F2中白花植株都是纯合体
B. F2中白花植株的基因类型比红花植株的多
C. F2中红花植株的基因型有2种
D. 控制红花与白花的基因在一对同源染色体上
【答案】B
【解析】
【详解】A.白花的基因型可以表示为A_bb、aaB_、aabb,即F2中白花植株基因型有5种,有纯合体,也有杂合体,A错误;
B.F2中白花植株的基因型种类有5种(AAbb、Aabb、aaBB、aaBb、aabb),而红花植株的基因型有4种(AABB、AaBB、AABb、AaBb),B正确;
C.F2中红花植株的基因型有4种(AABB、AaBB、AABb、AaBb),C错误;
D.由于两对基因遵循基因的自由组合定律,因此两对基因位于两对同源染色体上,D错误。
故选:B。
24.人类ABO血型由9号染色体上的3个复等位基因(IA,IB和i)决定,血型的基因型组成见下表。若一AB型血红绿色盲男性和一O型血红绿色盲携带者的女性婚配,下列叙述不正确的是( )
血型
A
B
AB
O
基因型
IAIA,IAi
IBIB,IBi
IAIB
ii
A. 他们生A型血色盲男孩的概率为1/8
B. 他们生的女儿色觉应该全部正常
C. 他们A型血色盲儿子和A型血色盲正常女性婚配,有可能生O型血色盲女儿
D. 他们B型血色盲女儿和AB型血色觉正常男性婚配,生B型血色盲男孩的概率为1/4
【答案】B
【解析】
【详解】A、AB型血红绿色盲男性基因型为IAIBXhY,O型血红绿色盲携带者的女性基因型为iiXHXh,他们生A型血色盲男孩IAiXhY的概率为1/2×1/4=1/8,A正确;
B、他们生的女儿色觉一半正常,一半色盲,B错误;
C、他们A型血色盲儿子和A型血色觉正常女性的基因型分别为IAiXhY、IAiXHXh,生出O型血色盲女儿iiXhXh的概率为1/4×1/4=1/16,C正确;
D、他们B型血色盲女儿和AB型血色觉正常男性的基因型分别为IBiXhXh、IAIBXHY,生B型血色盲男孩的概率为1/2×1/2=1/4,D正确。
故选B。
25. 果蝇的某对相对性状由等位基因G、g控制,且对于这对性状的表现型而言,G对g完全显性。受精卵中不存在G、g中的某个特定基因时会致死。用一对表现型不同的果蝇进行交配,得到的子一代果蝇中雌:雄=2:1,且雌蝇有两种表现型。据此可推测:雌蝇中
A. 这对等位基因位于常染色体上,G基因纯合时致死
B. 这对等位基因位于常染色体上,g基因纯合时致死
C. 这对等位基因位于X染色体上,g基因纯合时致死
D. 这对等位基因位于X染色体上,G基因纯合时致死
【答案】D
【解析】
【详解】由题意“子一代果蝇中雌:雄=2:1”可知,该对相对性状的遗传与性别相关联,为伴性遗传,G、g这对等位基因位于X染色体上;由题意“子一代雌蝇有两种表现型且双亲的表现型不同”可推知:双亲的基因型分别为XGXg和XgY;再结合题意“受精卵中不存在G、g中的某个特定基因时会致使”,可进一步推测:G基因纯合时致死。综上分析,A、B、C三项均错误,D项正确。
二、非选择题
26.如图是某种生物的处于不同分裂时期的细胞示意图,请回答以下问题:
(1)具有姐妹染色单体的细胞有__________,A细胞具有______对同源染色体。
(2)B时期染色体的行为特点________________________________。
(3)C细胞所处的分裂时期是___________________________________。
(4)D细胞的名称是________________________。
(5)此生物体细胞中的染色体最多为______条。
【答案】 (1). B、C、E (2). 4 (3). 同源染色体分离,非同源染色体自由组合 (4). 有丝分裂中期 (5). 次级精母细胞 (6). 8
【解析】
【详解】(1)具有姐妹染色单体的细胞有B减数第一次分裂后期,C有丝分裂中期和E减数第一次分裂前期,A细胞具有4对同源染色体。
(2)B处于减数第一次分裂后期,该时期染色体的行为特点同源染色体分离,非同源染色体自由组合。
(3)由上分析可知,C处于有丝分裂中期。
(4)因B图均等分裂,可以判断该生物为雄性,D处于减数第二次分裂后期,故该细胞为次级精母细胞。
(5)此生物体细胞中的染色体最多的时期是有丝分裂后期,即为图A所示细胞,染色体有8条。
27.图甲是菠菜叶肉细胞中的叶绿体亚显微结构示意图,其中Ⅰ、Ⅱ、Ⅲ表示不同的部位;图乙是光合作用的碳反应过程示意图,其中①②③表示物质。请回答下列问题:
(1)利用新鲜菠菜叶片进行“光合色素的提取和分离”活动。在菠菜叶片研磨过程中,加入95%乙醇的作用是______________;分离后,在滤纸条上会呈现四条色素带,其中离滤液细线最远的色素是_____________(填相应的色素名称)。
(2)光合色素存在于图甲的[ ]__________中,其中叶绿素主要吸收____________光。
(3)图乙中,物质①在光反应产物_____________的作用下形成物质②。若3个CO2分子进入卡尔文循环可形成6个物质②分子,其中有_____个物质②分子经过一系列变化再生成RuBP,其余的离开循环,大部分③运至叶绿体外转变成__________。
【答案】 (1). 溶解(提取)色素 (2). 胡萝卜素 (3). Ⅲ、类囊体膜 (4). 红光和蓝紫 (5). ATP和NADPH (6). 5 (7). 蔗糖
【解析】
【详解】(1)利用新鲜菠菜叶片进行“光合色素的提取和分离”活动.在菠菜叶片研磨过程中,加入95%乙醇的作用是作为提取色素的溶剂;分离后,在滤纸条上会呈现四条色素带,其中离滤液细线最远的色素是胡萝卜素。
(2)光合色素存在于图甲的[Ⅲ]类囊体膜中,其中叶绿素主要吸收红光和蓝紫光。
(3)图乙中,物质①是3-磷酸甘油酸,该物质在光反应产物ATP和NADPH的作用下形成物质②3-磷酸丙糖.若3个CO2分子进入卡尔文循环可形成6个物质②分子,其中有5个物质②3-磷酸丙糖分子经过一系列变化再生成RuBP,其余的离开循环,可在叶绿体外合成蔗糖。
28.果蝇的灰身、黑身是由等位基因(B、b)控制,等位基因(R、r)会影响雌、雄黑身果蝇的体色深度,两对等位基因分别位于两对同源染色体上。现有黑身雌果蝇与灰身雄果蝇杂交,F1全为灰身,F1随机交配,F2表现型及数量如下表。
请回答:
(1)果蝇的灰身和黑身是一对相对性状,其中显性性状为_________。R、r基因中使黑身果蝇的染色体加深的是_________。
(2)亲代灰身雄果蝇的基因型为_________,F2灰身雌果蝇中杂合子占的比例为_________。
(3)F2灰身雌果蝇与深黑身雄果蝇随机交配,F3中灰身雌果蝇的比例为_________。
(4)请用遗传图解表示以F2中杂合的黑身雌果蝇与深黑身雄果蝇为亲本杂交得到子代的过程。_________
【答案】 (1). 灰身 (2). r (3). BBXrY (4). 5/6 (5). 1/3 (6).
【解析】
【详解】(1)由于黑身雌果蝇与灰身雄果蝇杂交,F1全为灰身,故灰身为显性;假如R是使黑身果蝇的体色加深。亲本雌雄果蝇的基因型为bbXrXr和BBXRY,子一代雌性是BbXRXr雄性是BbXrY,子二代雌性有6种基因型BBXRXr、BBXrXr、2BbXRXr、2BbXrXr、bbXRXr、bbXrXr,雌性也出现深黑色,这不符合深黑身只有雄性果蝇;假如r是使黑身果蝇的体色加深。亲本雌雄果蝇的基因型为bbXRXR和BBXrY,子一代雌性是BbXRXr,雄性是BbXRY,子二代雌性有6种基因型BBXRXR、BBXRXr、2BbXRXR、2BbXRXr、bbXRXR、bbXRXr,无深黑身,雄性也有6种基因型BBXRY、BBXrY、2BbXRY、2BbXrY、bbXRY、bbXrY,其中bbXrY是深黑身;
(2)根据上述推理,亲代灰身雄果蝇的基因型为bbXRY;子一代的基因型是BbXRY、BbXRXr,子二代灰身雌果蝇中纯合子的比例是1/3×1/2=1/6,F2灰身雌果蝇中杂合子占的比例为5/6;
(3)F2中灰身雌果蝇的基因型是B_XRX-,深黑身雄果蝇bbXrY,2/3Bb×bb→bb=1/3,因此Bb=2/3,r使黑色加深,对灰身无影响,因此杂交产生F3中灰身雌果蝇的比例2/3×1/2=1/3。
(4)F2杂合的黑身雌果蝇为bbXRXr,深黑身雄果蝇为bbXrY,遗传图解如下:
29.回答下列(一)(二)小题:
(一)某雌雄异株植物的紫花与白花(设基因为A、a)、宽叶与窄叶(设基因为B、b)是两对相对性状。将紫花宽叶雌株与白花窄叶雄株杂交,F1无论雌雄全部为紫花宽叶,F1雌、雄植株相互杂交后得到的F2如图所示。请回答:
(1)宽叶与窄叶这对相对性状中,____是显性性状。A、a和B、b这两对基因位于____对染色体上。
(2)只考虑花色,F1全为紫花,F2出现图中不同表现型的现象称为______________。
(3)F2中紫花宽叶雄株的基因型为__________,其中杂合子占______。
(4)欲测定F2中白花宽叶雌株的基因型,可将其与基因型为______的雄株测交,若后代表现型及其比例为_________________________________,则白花宽叶雌株为杂合子。
(二)在一个稳定遗传的红眼果蝇种群中,出现了一只白眼雄果蝇。假如已知白眼是隐性性状,请利用上述果蝇设计杂交实验,判断白眼基因是位于常染色体上,还是位于X染色体上。请写出有关的实验思路、可能的实验结果及相应的实验结论。
(1)实验思路:
①___________________________________________________________________。
②___________________________________________________________________。
(2)实验结果及实验结论:
①___________________________________________________________________。
②___________________________________________________________________。
【答案】 (1). 宽叶 (2). 两 (3). 性状分离 (4). AAXBY或AaXBY (5). 2/3 (6). aaXbY (7). 白花宽叶♀∶白花窄叶♀∶白花宽叶♂∶白花窄叶♂=1∶1∶1∶1 (8). 第一步,用纯种红眼雌果蝇与该白眼雄果蝇交配,得 F1 (9). 第二步,将子一代的红眼雌果蝇与原种群的红眼雄果蝇交配,得到 F2 ,观察 F2 性状情况 (10). 如果后代都是红眼果蝇,则白眼基因位于常染色体上 (11). 如果后代出现白眼雄果蝇,则白眼基因位于X染色体上
【解析】
【详解】(一)(1)F1无论雌雄全部为紫花宽叶,F1雌、雄植株相互杂交后得到的F2,即有宽叶又有窄叶,说明宽叶为显性性状;又因为紫花与白花、宽叶与窄叶是独立遗传的,因此,A,a和B,b这两对基因位于2对染色体上。
(2)只考虑花色,F1全为紫花,F2出现紫花与白花不同表现型,这现象称为性状分离现象。
(3)由于F2中雄性和雌性中紫花与白花数量比都为3:1,因此控制花色的基因在常染色体中,则F1雌雄植株花色的基因均为Aa.在雌性中只有宽叶,在雄性中宽叶和窄叶数量比为1:1,可推知叶形状的基因位于X染色体上,并F1植株雌性中的基因为XBXb,F1植株雄性为XBY,因此,则F1雌雄植株的基因型分别为AaXBXb、AaXBY。那么F2中紫花宽叶雄株的基因型为AAXBY或AaXBY,其中杂合子AaXBY占2/3。
(4)测交是待测基因的个体与隐性纯合体杂交,欲测定F2中白花宽叶雌株的基因型,可将其与基因型为aaXbY的雄株杂交,若后代表现型及其比例为白花宽叶♀:白花窄叶♀:白花宽叶♂:白花窄叶♂=1:1:1:1,则白花宽叶雌株为杂合子。
(二)在一个稳定遗传的红眼果蝇种群中,出现了一只白眼雄果蝇.假如已知白眼是隐性性状,设计实验判断白眼基因是位于常染色体上还是位于X染色体上。
实验步骤:
第一步:用纯种的红眼雌果蝇与变异的白眼雄果蝇交配,得子一代;
第二步; 将子一代的红眼雌果蝇写原种群的红眼雄果蝇交配得到 F2 ,观察 F2 性状情况;
结果和结论:如果后代都是红眼果蝇,则白眼基因位于常染色体上;如果后代出现白眼雄果蝇,则白眼基因位于X染色体上。
30. 我国江南地区天气较潮湿,粮食作物贮藏不当会因感染黄曲霉而发霉变质,黄曲霉能分泌黄曲霉素。人们发现,长期食用霉变的玉米等食物的动物肝癌发病 率会大大提高。某同学欲研究黄曲霉素与动物肝癌发生率的关系,请根据以下提供的实验材料与用具,写出实验目的,完善实验思路,并预测实验结果和结论。
(1)实验材料用具:雌雄兔子各40只,普通饲料,三种不同浓度的黄曲霉素溶液A、B、C(浓度分别为高、中、低),其他所需条件均满足。
(2)实验目的:
(3)实验思路:
①将雌雄各40只兔子随机均分为甲、乙、丙、丁四组,分别饲养。
②
③在相同的饲养条件下饲养较长时间。
④
(4)请设计一张表格,并把预测的实验结果与相应的结论填入表中。
【答案】(2)实验目的:探究黄曲霉素与动物的肝癌发病率的关系
(3)②甲组兔子用适量的普通饲料喂养,乙、丙、丁组的兔子分别用等量的添加适量的浓度为A、B、C的黄曲霉素溶液普通饲料喂养。(2分)
④检查四组兔子的健康状况,统计各组肝癌的发生率。(2分)
(4)预期实验结果及结论(6分)
黄曲霉素与动物肝癌发生率实验结果记录表
实验结果
实验结论
乙、丙、丁三组兔子的肝癌发病率相近但明显高于甲组。
黄曲霉素能诱发动物肝癌,但与黄曲霉素的浓度大小无关。
乙、丙、丁三组兔子的肝癌发病率明显高于甲组,但乙组肝癌发病率最高,丙组次之、丁组最低。
黄曲霉素能诱发动物肝癌,且与黄曲霉素的浓度呈正相关,浓度越高,患肝癌的概率越大。
甲、乙、丙、丁四组兔子的肝癌发病率没有显著的差别
黄曲霉素对动物的肝癌发病率没有影响。
【解析】
(2)由题意可知,该实验目的为探究黄曲霉素与动物的肝癌发病率的关系。
(3)实验思路:①将雌雄各40只兔子随机均分为甲、乙、丙、丁四组,分别饲养,由于该实验的自变量为是否加黄曲霉素来培养小鼠,检查两组中小鼠的肝癌的发生率高低。因此②应该包括实验组和对照组,甲组兔子用适量的普通饲料喂养,乙、丙、丁组的兔子分别用等量的添加适量的浓度为A、B、C的黄曲霉素溶液普通饲料喂养。④检查四组兔子的健康状况,统计各组肝癌的发生率,
相关资料
更多

