


还剩14页未读,
继续阅读
【化学】安徽省新城高升学校2018-2019学年高二上学期期中考试(解析版)
展开
安徽省新城高升学校2018-2019学年高二上学期期中考试
第I卷(选择题)
一、单选题
1.在一定的温度和压强下,水成为“超临界状态”,此时水可将CO2等含碳化合物转化为有机物,这就是“水热反应”。生物质在地下高温高压条件下通过水热反应可生成石油、煤等矿物能源。下列说法错误的是
A. 二氧化碳与超临界水作用生成汽油的反应,属于放热反应
B. “水热反应”是一种复杂的化学变化
C. 火力发电厂可望利用废热,将二氧化碳转变为能源物质
D. 随着科技的进步,“水热反应”制取能源有望实现地球上碳资源的和谐循环
【答案】A
【解析】
由于反应是在高温高压条件下进行的,这说明高温有利于反应向正反应方向进行,因此正反应是吸热反应,选项A不正确,其余选项都是正确的,答案选A。
2.实验测得25℃、101 kPa时,1 mol甲醇完全燃烧释放726.51kJ的热量,下列热化学方程式书写正确的是( )
A. 2CH3OH+3O2=2CO2+4H2O ΔH=-1453.02 kJ·mol-1
B. 2CH3OH(l)+3O2(g)=2CO2(g)+4H2O(g) ΔH=+1453.02 kJ·mol-1
C. CH3OH(l)+3/2O2(g)=CO2(g)+2H2O(l) ΔH=-726.51 kJ·mol-1
D. CH3OH(l)+3/2O2(g)=CO2(g)+2H2O(g) ΔH=-726.51 kJ·mol-1
【答案】C
【解析】
试题分析:在25℃、101 kPa下,0.1 mol甲醇燃烧生成CO2和液态水时放热72.65 kJ,则1mol甲醇燃烧生成CO2和液态水时放热726.5 kJ,所以热化学方程式是CH3OH (l)+O2(g) = CO2(g)+2H2O(l) ΔH=-726.5 kJ/mol,选项C符合题意。
考点:考查热化学方程式的书写的知识。
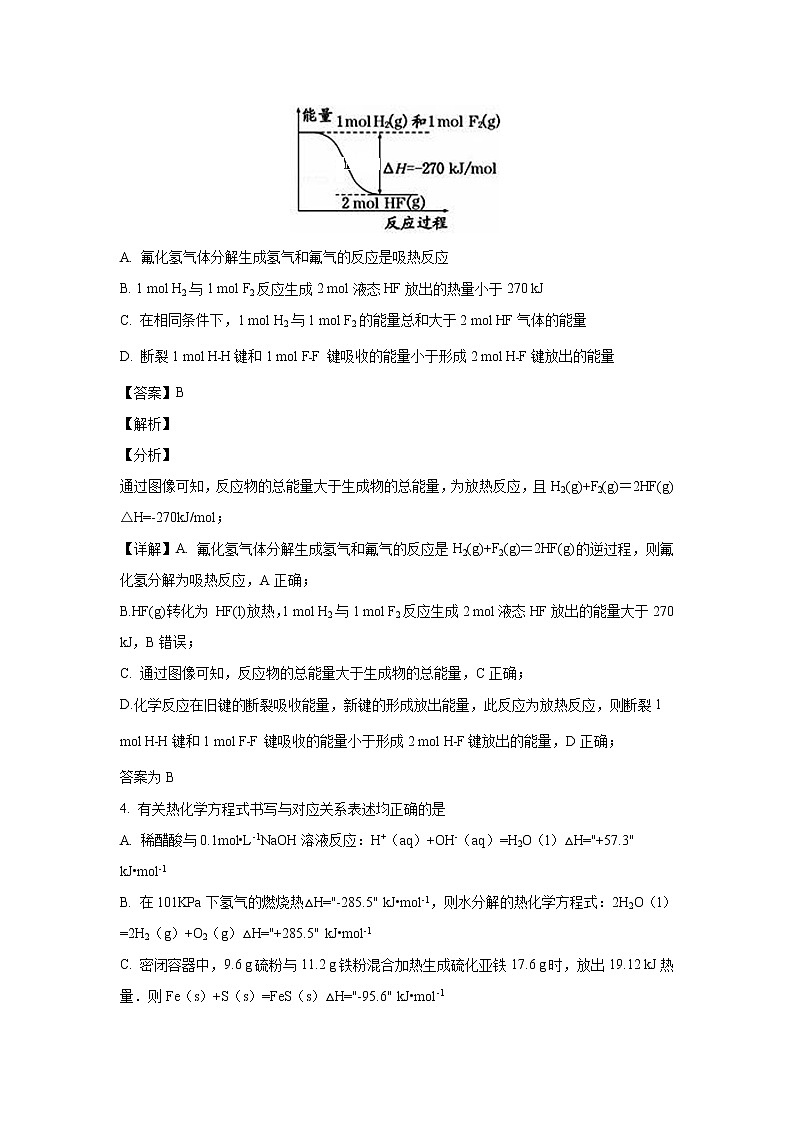
3.已知:H2(g)+F2(g)=2HF(g)的能量变化如图所示,有关叙述中不正确的是( )
A. 氟化氢气体分解生成氢气和氟气的反应是吸热反应
B. 1 mol H2与1 mol F2反应生成2 mol液态HF放出的热量小于270 kJ
C. 在相同条件下,1 mol H2与1 mol F2的能量总和大于2 mol HF气体的能量
D. 断裂1 mol H﹣H键和1 mol F﹣F 键吸收的能量小于形成2 mol H﹣F键放出的能量
【答案】B
【解析】
【分析】
通过图像可知,反应物的总能量大于生成物的总能量,为放热反应,且H2(g)+F2(g)=2HF(g) △H=-270kJ/mol;
【详解】A. 氟化氢气体分解生成氢气和氟气的反应是H2(g)+F2(g)=2HF(g)的逆过程,则氟化氢分解为吸热反应,A正确;
B.HF(g)转化为 HF(l)放热,1 mol H2与1 mol F2反应生成2 mol液态HF放出的能量大于270 kJ,B错误;
C. 通过图像可知,反应物的总能量大于生成物的总能量,C正确;
D.化学反应在旧键的断裂吸收能量,新键的形成放出能量,此反应为放热反应,则断裂1 mol H﹣H键和1 mol F﹣F 键吸收的能量小于形成2 mol H﹣F键放出的能量,D正确;
答案为B
4. 有关热化学方程式书写与对应关系表述均正确的是
A. 稀醋酸与0.1mol•L-1NaOH溶液反应:H+(aq)+OH-(aq)=H2O(l)△H="+57.3" kJ•mol-1
B. 在101KPa下氢气的燃烧热△H="-285.5" kJ•mol-1,则水分解的热化学方程式:2H2O(l)=2H2(g)+O2(g)△H="+285.5" kJ•mol-1
C. 密闭容器中,9.6 g硫粉与11.2 g铁粉混合加热生成硫化亚铁17.6 g时,放出19.12 kJ热量.则Fe(s)+S(s)=FeS(s)△H="-95.6" kJ•mol-1
D. 已知2C(s)+O2(g)=2CO(g)△H="-221" kJ•mol-1,则可知C的燃烧热为110.5 kJ•mol-1
【答案】C
【解析】
试题分析:A.酸碱中和是放热反应,故△H应为负值,故A错误;B.燃烧热指的是1mol可燃物完全燃烧生成稳定的氧化物时放出的热量,定义要点:可燃物必须为1mol,故可知2H2(g)+O2(g)=2H2O(l)△H=-285.5×2kJ•mol-1 =-571.0kJ•mol-1 ,故水分解的热化学方程式:2H2O(l)=2H2(g)+O2(g)△H="+571.0" kJ•mol-1,故B错误;C.根据生成硫化亚铁17.6 g即0.2mol时,放出19.12 kJ热量,可知生成1molFeS(s)时放出95.6 kJ的热量,故C正确;D.燃烧热指的是1mol可燃物完全燃烧生成稳定的氧化物时放出的热量,定义要点:必须完全燃烧生成稳定的氧化物,如C→CO2,H→H2O(液),而2C(s)+O2(g)=2CO(g)△H="-221" kJ•mol-1,是碳的不完全燃烧,故D错误;故选C。
考点:本题从中和热、燃烧热和反应热数值的计算角度对化学反应与能量进行了考查。
5.通过以下反应可获得新型能源二甲醚(CH3OCH3 )。下列说法不正确的是
①C(s) + H2O(g)=CO(g) + H2 (g) ΔH1 = a kJ·mol−1
②CO(g) + H2O(g)=CO2 (g) + H2 (g) ΔH 2 = b kJ·mol−1
③CO2 (g) + 3H2 (g)=CH3OH(g) + H2O(g) ΔH 3 = c kJ·mol−1
④2CH3OH(g)=CH3OCH3 (g) + H2O(g) ΔH 4 = d kJ·mol−1
A. 反应①、②为反应③提供原料气
B. 反应③也是CO2资源化利用的方法之一
C. 反应CH3OH(g)=1/2CH3OCH3 (g) +1/2H2O(l)的ΔH =d/2kJ·mol−1
D. 反应 2CO(g) + 4H2 (g) =CH3OCH3 (g) + H2O(g)的ΔH = ( 2b + 2c + d )kJ·mol−1
【答案】C
【解析】
A.反应①、②的生成物CO2和H2是反应③的反应物,A正确;B.反应③可将二氧化碳转化为甲醇,变废为宝,B正确;C.4个反应中,水全是气态,没有给出水由气态变为液态的焓变,C错误;D.根据盖斯定律可知把反应②③④三个反应按(②+③) 2+④可得该反应对应的焓变,D正确,答案选C。
点睛:本题以合成新能源二甲醚为背景,考查学生对简单化工流程的反应原理、能量的转化关系、化学反应焓变的概念、盖斯定律的运用等知识的掌握和理解程度,同时关注了节能减排、工业三废资源化处理、开发利用新能源等社会热点问题。注意盖斯定律在计算反应热中的应用。
6.N2(g)与H2(g)在铁催化剂表面经历如图所示过程生成NH3,下列说法正确的是
A. Ⅰ中破坏的均为极性键
B. Ⅱ、Ⅲ、Ⅳ均为放热过程
C. Ⅳ中NH2与H2生成NH3
D. N2(g)+3H2(g) 2NH3(g) ΔH>0
【答案】B
【解析】
A.I中破坏N2和H2中的共价键是非极性键,故A错误;B. 图象中Ⅱ、Ⅲ、Ⅳ三个过程均是能量降低的变化,所以是放热过程,所以B是正确的; C. 图象中Ⅵ的变化是NH2和H生成NH3,不是NH2和H2发生的反应,故C错误;D.由图可以知道最终反应物的能量高于生成物的能量,是放热反应,因此ΔH <0, N2(g)+3H2(g) 2NH3(g) ΔH<0,故D错误;所以B选项是正确的。
7.在373K时,把0.5mol N2O4气体通入体积为5L的恒容密闭容器中,立即出现红棕色。反应进行到2秒时,NO2的浓度为0.02 mol/L。在60秒时,体系已达平衡,此时容器内压强为开始时的1.6倍。下列说法正确的是( )
A. 前2秒,以N2O4的浓度变化表示的平均反应速率为0.01mol/(L·s)
B. 在2秒时体系内的压强为开始时的1.2倍
C. 在平衡时体系内含N2O40.20mol
D. 平衡时,如果再充入一定量N2O4, 则可提高N2O4的转化率
【答案】C
【解析】
【分析】
A.根据化学反应速率的定义可知,利用单位时间内浓度的变化量来计算化学反应速率;
B.利用一定条件下反应前后的物质的量之比等于压强之比来计算;
C.利用平衡时容器内压强为开始时的1.6倍来计算平衡时各物质的物质的量;
D.若往容器内充入N2O4气体,相当于压缩容器体积,相当于增大压强,利用压强对化学平衡的影响来分析能否提高N2O4的转化率。
【详解】A项,前2秒,以NO2的浓度变化表示的平均反应速率为0.01mol/(L·s)
,则以N2O4浓度变化表示的平均反应速率为0.005mol/(L·s),故A项错误;
B项2秒时,NO2的浓度为0.02 mol/L,其物质的量为0.02 mol/L×5L=0.1mol,则容器内气体的总物质的量为0.5mol-0.05mol+0.1mol=0.55mol,容器内的压强为反应前的1.1倍,故B项错误;
C项,平衡时,体系内的总物质的量为0.5mol×1.6=0.8mol,设剩余N2O4的物质的量为xmol,则有(0.5-x)×2+x=0.8,解得x=0.2mol,即体系内含0.2mol N2O4,故C项正确;
D项,平衡时,若往容器内充入N2O4气体,相当于在原来的基础上缩小体积,由N2O4═2NO2,则缩小体积,压强增大,化学平衡逆向移动,N2O4的转化率降低,故D项错误。
综上所述,本题正确答案为C。
【点睛】本题考查化学平衡及化学反应速率的计算,题目难度中等,明确信息中的压强关系及不同时间混合体系中各物质的物质的量的关系是解答的关键,并熟悉化学反应速率的计算式及影响化学平衡移动的因素即可解答。
8.向某密闭容器中加入 0.3 mol A、0.1 mol C 和一定量的 B 三种气体, 一定条件下发生如下反应: 3A(g) B(g)+2C(g),各物质的浓度随时间变化如图所示[t0~t1 阶段的 c(B)变化未画出]。下列说法中正确的是( )
A. 若 t1=15 s,则用 A 的浓度变化表示 t0~t1阶段的平均反应速率为 0.004 mol·L-1·s-1
B. t1时该反应达到平衡,A的转化率为 60%
C. 该容器的容积为2 L,B的起始的物质的量为 0.02 mol
D. t0~t1 阶段,此过程中容器与外界的热交换总量为 a kJ,该反应的热化学方程式为 3A(g)B(g)+2C(g) ΔH=-50a kJ·mol-1
【答案】B
【解析】
t0~t1阶段,A 的浓度变化为0.15-0.06=0.09 mol·L-1,t0~t1阶段的平均反应速率为0.09/15=0.006 mol·L-1·s-1, A错误;t1时该反应达到平衡, A 的转化率为=0.09/0.15×100=60%, B正确;根据反应3A(g) B(g)+2C(g)可知,反应达平衡后,∆c(A)=0.09 mol·L-1, ∆c(B)=O.03 mol·L-1,由图像可知反应达平衡后,c(B)=0.05 mol·L-1,所以B的起始的浓度为0.02 mol·L-1,B的起始的物质的量为0.02×2=0.04 mol,C错误;t0~t1 阶段,∆c(A)=0.09 mol·L-1,∆n(A)=0.09×2=0.18 mol,此时放热a kJ,如果有3 mol A完全反应,放热为50 a /3 kJ,即3A(g)B(g)+2C(g) ΔH=-50a/3 kJ·mol-1, D错误;正确选项B。
9.H2O2分解速率受多种因素影响。实验测得 70℃时不同条件下H2O2浓度随时间的变化如图所示。下列说法正确的是
A. 图甲表明,其他条件相同时,H2O2浓度越小,其分解速率越快
B. 图乙表明,其他条件相同时,溶液pH越小,H2O2分解速率越快
C. 图丙表明,少量Mn2+存在时,溶液碱性越强,H2O2分解速率越快
D. 图丁表明,碱性溶液中,Mn2+越大,H2O2分解速率越快
【答案】D
【解析】
【详解】A项,图甲表明,其他条件相同时,随着H2O2浓度的增大,其分解速率越快,故A项错误。
B项,图乙表明,其他条件相同时,随着NaOH浓度的增大,即溶液pH的增大,H2O2分解速率越快,故B项错误。
C项,由图丙可知,少量Mn2+存在时,1.0mol/LNaOH条件下对应的H2O2分解速率要小于0.1mol/LNaOH时的分解速率,因此并不是碱性越强,H2O2分解速率越快,故C项错误。
D项,由图丙可知,当Mn2+浓度一定时,并不是NaOH浓度越大,H2O2分解速率越快,在合适NaOH浓度时,H2O2分解速率最快,由图丁可知,pH相同的碱性条件下,Mn2+浓度越大,H2O2分解速率越大,故D项正确。
综上所述,本题正确答案为D。
10.下列事实不能用勒夏特列原理(平衡移动原理)解释的是
①溴水中存在化学平衡:Br2+H2O HBr+HBrO,当加入AgNO3溶液后,溶液颜色变浅
②铁在潮湿的空气中易生锈
③二氧化氮与四氧化二氮的平衡体系,增大压强后颜色加深
④合成氨反应,为提高氨的产率,理论上应采取降低温度的措施
⑤钠与氯化钾共融制备钾:Na(l)+KCl(l) K(g)+NaCl(l)
⑥反应CO(g)+NO2(g) CO2(g)+NO(g)(正反应为放热反应),达到化学平衡后,升高温度体系的颜色加深
A. ①④ B. ②③ C. ②⑥ D. ②③⑥
【答案】B
【解析】
【分析】
勒夏特列原理为:如果改变影响平衡的条件之一,平衡将向着能够减弱这种改变的方向移动;使用勒夏特列原理时,该反应必须是可逆反应,,否则勒夏特列原理不适用。
【详解】①加入AgNO3溶液后, AgNO3和HBr反应导致平衡正向移动,则溶液颜色变浅,能用平衡移动原理解释,故不选;
②铁在潮湿的空气中易生锈是电化学腐蚀,不是可逆反应,故选;
③增大压强,平衡正向移动,气体颜色变浅,但颜色加深是体积缩小,二氧化氮浓度变大,不能用平衡移动原理解释,故选;
④合成氨反应是放热反应,降低温度平衡正向移动,提高氨的产率,故不选;
⑤K为气体,减小生成物的浓度可使平衡正向移动,能用勒夏特列原理解释,故不选;
⑥反应CO(g)+NO2(g) CO2(g)+NO(g) (正反应为放热反应),达到化学平衡后,升高温度平衡逆向移动,所以二氧化氮的浓度变大,体系的颜色加深,故不选;
综上分析可知,符合题意的有:②③;本题选B。
【点睛】平衡移动原理是如果改变影响平衡的一个条件(如浓度、压强或温度等),平衡就向能够减弱这种改变的方向移动;在使用该原理时,该反应必须是可逆反应且存在平衡移动过程中,如果条件的改变与平衡移动无关或者条件的改变不能使平衡发生移动时,则勒夏特列原理不适用。
11.将NO2装入带活塞的密闭容器中,当反应2NO2(g)N2O4(g)达到平衡后,改变下列一个条件,其中叙述正确的是
A. 升高温度,气体颜色加深,则此反应为吸热反应
B. 慢慢压缩气体体积,平衡向右移动,混合气体颜色变浅
C. 慢慢压缩气体体积,若体积减小一半,压强增大,但小于原来的两倍
D. 恒温恒容时,充入惰性气体,压强增大,平衡向右移动,混合气体的颜色变浅
【答案】C
【解析】
A、NO2红棕色气体,N2O4无颜色,升高温度,气体颜色加深,说明反应向逆反应方向进行,即正反应是放热反应,故A错误;B、慢慢压缩气体体积,相当于增大压强,虽然平衡向正反应方向进行,但NO2浓度增大,气体颜色不变浅,故B错误;C、压缩气体到一半,假设平衡不移动,此时的压强是原来的2倍,但平衡向正反应方向进行,气体物质的量减小,因此压强低于原来的2倍,故C正确;D、恒容时,充入惰性气体,压强虽然增大,但组分的浓度不变,平衡不移动,故D错误。
点睛:本题的易错点是选项C,本题应考虑一个假设过程,体积缩小一半,假设平衡不移动,此时的压强是原来的2倍,但是现在平衡向正反应方向移动,气体物质的量减小,因此压强比原来的2倍小。
12.已知N2O4(无色)2NO2(红棕色) 现有如右图所示的三个烧瓶,分别充满NO2气体并分别放置在盛有下列物质的烧杯(烧杯内有水)中:在(I)中加入无水CaO,在(III)中加入NH4Cl晶体,(II)中不加其他任何物质,发现(I)中红棕色变深,(III)中红棕色变浅,下列叙述正确的是 ( )
A. CaO溶于水时吸收热量 B. 该反应的ΔH>0
C. NH4Cl溶于水时放出热量 D. 烧瓶(III)中气体的压强增大
【答案】B
【解析】
分析:三个烧瓶中都存在如下平衡: N2O42NO2;(1)中红棕色变深,平衡右移,所以CaO溶于水放热;(3)中变浅,平衡左移,说明NH4Cl溶于水时吸热。
详解:A、(1)中红棕色变深,说明N2O42NO2平衡右移,该反应放热,升高温度,平衡向正反应方向移动,所以CaO溶于水放热,所以A选项是错误的;
B、升高温度,平衡向正反应方向移动,正反应为吸热反应, ΔH>0,故B正确;
C、(3)中变浅, N2O42NO2平衡左移,说明NH4Cl溶于水时吸热,故C错误;
D、N2O42NO2平衡左移,气体的总物质的量减少,压强减小,故D错误。
所以B选项是正确的。
13.乙酸蒸气能形成二聚分子:2CH3COOH(g)(CH3COOH)2(g) (正反应放热)。现欲测定乙酸的相对分子质量,应采用的反应条件是( )
A. 低温高压 B. 高温低压 C. 低温低压 D. 高温高压
【答案】B
【解析】
试题分析:现欲测定乙酸的分子量,则应使反应向左进行。正反应为放热反应,故因采用高温;减小压强,反应向气体分子数减小的方向进行,即逆向进行。故综合可知,应采用高温低压的反应条件。
考点:化学平衡
点评:化学平衡是历年高考重中之重,考生一定要系统备考此知识点。难度较大。
14.已知反应FeO(s)+C(s)=CO(g)+ Fe(s) 的△H>0,△S >0(假定△H、△S不随温度而变化),下列叙述中正确的是( )
A. 低温下为自发过程,高温下为非自发过程
B. 高温下为自发过程,低温下为非自发过程
C. 任何温度下均为非自发过程
D. 任何温度下均为自发过程
【答案】B
【解析】
试题分析:根据△G=△H-T△S,自发反应△G<0,此反应是△H>0,△S>0,即高温下自发反应,低温则为非自发,故选项B正确。
考点:考查自发过程的判断等知识。
15.在0.1 mol/LCH3COOH溶液中存在如下电离平衡:CH3COOHCH3COO-+H+,对于该平衡下列叙述正确的是( )
A. 加入水时,平衡逆向移动 B. 加入少量NaOH固体,平衡正向移动
C. 加入少量0.1 mol/L 盐酸,溶液中c(H+)减小 D. 加入少量CH3COONa固体,平衡正向移动
【答案】B
【解析】
0.1mol/L CH3COOH溶液中存在水解平衡为CH3COOH+H2OCH3COO—+H3O+。A项加入水时,平衡正反应方向移动,错误;B项加入少量的NaOH固体,则会消耗溶液中的H+,平衡向正反应方向移动,正确;C项,、加入少量0.1 mol/L HCl溶液,平衡虽然会向逆反应方向移动,但溶液中C(H+)增大,错误;加入少量CH3COONa 固体,溶液中的CH3COO—的浓度增大,平衡向逆反应方向移动,错误。
16.下列事实不能证明CH3COOH是弱酸的是( )
A. CH3COOH溶液能使石蕊试液变红
B. 0.1 mol/L的CH3COOH,H+浓度为0.01 mol/L
C. 等物质的量浓度的CH3COOH导电能力比盐酸弱
D. 0.01 mol/L的CH3COOH溶液中有两种分子存在
【答案】A
【解析】
第II卷(非选择题)
二、填空题
17.碳是形成化合物种类最多的元素,其单质及化合物是人类生产生活的主要能源物质。
(1)有机物M经过太阳光光照可转化成N,转化过程如下:
ΔH=+88.6 kJ·mol-1
则M、N相比,较稳定的是__________。
(2)根据下列热化学方程式分析,C(s)的燃烧热△H等于_____________ (用△H1 、△H2、△H3表示)
C(s)+H2O(l)=CO(g)+H2(g); △H1
2CO(g)+O2(g)=2CO2(g); △H2
2H2(g)+O2(g)=2H2O(l); △H3
(3) 根据键能数据估算CH4(g)+4F2(g)===CF4(g)+4HF(g)的反应热ΔH=________。
化学键
C—H
C—F
H—F
F—F
键能/(kJ·mol-1)
414
489
565
155
CH4的结构如图所示
(4)使Cl2和H2O(g)通过灼热的炭层,生成HCl和CO2,当有1 mol Cl2参与反应时释放出145 kJ热量,写出该反应的热化学方程式:____________________________。
(5)将石墨、铝粉和二氧化钛按一定比例混合在高温下煅烧,所得物质可作耐高温材料,4Al(s)+3TiO2(s)+3C(s) =2Al2O3(s)+3TiC(s) ΔH= -1176 kJ·mol-1,则反应过程中,每转移1 mol电子放出的热量为_____________。
【答案】 (1). M (2). △H1+△H2/2+△H3/2 (3). -1940 kJ·mol-1 (4). 2Cl2(g)+2H2O(g)+C(s) ===4HCl(g)+CO2(g) ΔH=-290 kJ·mol-1 (5). 98 kJ
【解析】
(1)有机物M经过太阳光光照可转化成N的关系时吸收能量,则N的能量高,比M活泼,较稳定的化合物为M;
(2)根据盖斯定律,反应①+②/2+③/2得:C(s)+O2(g)=2CO2(g),所以C(s)的燃烧热△H=△H1+△H2/2+△H3/2
(3) △H=反应物的键能之和-生成物的键能之和,结合图表中键能数据和反应中化学键的判断计算,△H= -1940 kJ·mol-1
(4)有1 mol Cl2参与反应时释放出145 kJ热量,2 mol Cl2参与反应时释放出290 kJ热量,反应的热化学方程式:2Cl2(g)+2H2O(g)+C(s) ===4HCl(g)+CO2(g) ΔH=-290 kJ·mol-1
(5),转移12mol电子放出1176kJ热量,则反应过程中,每转移1 mol电子放出的热量为98kJ。
18.在密闭容器中通入a mol H2和b mol I2(g),发生如下反应:H2(g)+ I2(g)===2HI改变下列条件,反应速率将如何改变?(填增大、减小、或不变)
(1)升高温度 ______;
(2)加入正催化剂_______;
(3)体积不变充入更多的H2 ________;
(4)扩大容器的体积 _______;
(5)容器体积不变,通入氖气________;
【答案】(1)增大(2)增大或减小(3)增大(4)减小(5)不变(各1分)
【解析】
考查外界条件对反应速率的影响。
(1)升高温度,反应速率移动加快。
(2)催化剂可以改变反应速率,因此可能增大也可能减小。
(3)充入氢气,则增大反应物浓度,反应速率加快。
(4)扩大容器容积,则压强降低,反应速率减小。
(5)容器容积不变,充入氖气,由于反应物的浓度不变,所以反应速率是不变的。
19.(1)已建立化学平衡的可逆反应,当改变条件使化学反应向正反应方向移动时,下列有关叙述正确的是___________ (填序号)
①正反应速率一定大于逆反应速率
②反应物转化率一定增大
③生成物的产量一定增加
④反应物浓度一定降低
(2)下列溶液:①pH=1的盐酸,②0.05 mol•L-1的盐酸溶液 ③0.1mol•L-1的氯化钠溶液 由水电离的H+浓度由大到小顺序是___________(填序号)
(3)在25℃时,某稀溶液中由水电离产生的c(OH-)=10-10mol•L-1. 该溶液的pH可能为_________________
(4)有等体积等pH的Ba(OH)2、NaOH和NH3·H2O三种碱溶液,滴加等浓度的盐酸将它们恰好中和,用去酸的体积分别为V1、V2、V3,则三者的大小关系正确的是______________________
(5)一定温度下,可逆反应2NO2(g) 2NO(g)+O2(g)在体积固定的密闭容器中反应,达到平衡状态的标志是_______(填序号)
①单位时间内生成n mol O2,同时生成2n mol NO2
②单位时间内生成n mol O2,同时生成2n mol NO
③用NO2、NO、O2的物质的量浓度变化表示的反应速率的比为2∶2∶1
④混合气体的压强不再改变
⑤混合气体的颜色不再改变
【答案】 (1). ①③ (2). ③②① (3). 4或10 (4). V3>V2=V1 (5). ① ④ ⑤
【解析】
本题主要考查化学平衡的移动。
(1)①正反应速率一定大于逆反应速率,故①正确;②反应物转化率不一定增大,故②错误;③生成物的产量一定增加,故③正确;④反应物浓度不一定降低,如纯液体和固体的浓度不变,故④错误。故选①③。
(2)水的电离受到HCl电离的H+的抑制,而且HCl电离的H+的浓度越大,对于水的电离的抑制程度越大。①c(H+)=01 mol•L-1,②c(H+)=0.05mol•L-1,③0.1mol•L-1的氯化钠溶液与纯水的电离程度相同,因此,由水电离的H+浓度由大到小的顺序是③②①。
(3)在25℃时,纯水电离产生的c(OH-)=10-7mol•L-1,某稀溶液中由水电离产生的c(OH-)=10-10mol•L-1<10-7mol•L-1,水的电离可能被酸、碱抑制,若被碱抑制,则该溶液的pH=10,若被酸抑制,则该溶液的pH=4,总之,该溶液的pH可能为10或4。
(4)Ba(OH)2、NaOH是强碱,完全电离出OH-,NH3·H2O为弱碱,其溶液中存在大量未电离的NH3·H2O,滴加等浓度的盐酸将它们恰好中和,用去酸的体积分别为V1、V2、V3,则三者的大小关系是V3>V2=V1。
(5)①正反应速率等于逆反应速率,故①是达到平衡状态的标志;②都是正反应速率,不能说明正反应速率等于逆反应速率,故②不是达到平衡状态的标志;③都是同一方向的反应速率,不能说明正反应速率等于逆反应速率,故③不是达到平衡状态的标志;④气体的物质的量随着反应进行而改变,混合气体的压强随之改变,当混合气体的压强不再改变时,说明反应达到平衡状态,故④是达到平衡状态的标志;⑤混合气体的颜色随着反应进行而改变,当混合气体的颜色不再改变时,说明反应达到平衡状态,故⑤是达到平衡状态的标志。故选①④⑤。
点睛:化学平衡状态的本质是正反应速率等于逆反应速率,特征是各成分的物质的量、质量、质量分数等不再发生改变。
20.现有常温下pH=2的盐酸甲和pH=2的醋酸溶液乙,请根据下列操作回答问题:
(1)常温下0.1mol/L的CH3COOH溶液加水稀释过程,下列表达式的数据一定增大的是______.
A.c(H+) B.c(H+)/c(CH3COOH) C.c(H+)•c(OH﹣) D.c(OH﹣)/c(H+)
(2)取10mL的乙溶液,加入等体积的水,醋酸的电离平衡______(填“向左”、“向右”或“不”)移动;另取10mL的乙溶液,加入少量无水醋酸钠固体(假设加入固体前后,溶液体积保持不变),待固体溶解后,溶液中c(H+)/c(CH3COOH) 的比值将______(填“增大”、“减小”或“无法确定”).
(3)取等体积的甲、乙两溶液,分别用等浓度的NaOH稀溶液中和,则消耗的NaOH溶液的体积大小关系为:V(甲)______ V(乙)( 填“>”、“<”或“=”).
(4)已知25℃时,两种酸的电离平衡常数如下:
化学式
CH3COOH
H2CO3
HClO
电离平衡常数K1
1.8×10﹣5
4.3×10﹣7
3.0×10﹣8
K2
﹣﹣
5.6×10﹣11
﹣﹣
下列四种离子结合H+能力最强的是______.
A.HCO3﹣ B.CO32﹣ C.ClO﹣ D.CH3COO﹣
(5)常温下,取甲溶液稀释100倍,其pH=______;取99mL甲溶液与1mL1mol/L的NaOH溶液混合(忽略溶液体积变化),恢复至常温时其pH=______.
【答案】 (1). BD (2). 向右 (3). 减小 (4). < (5). B (6). 4 (7). 10
【解析】
本题主要考查弱电解质的电离平衡。
(1)A.酸性减弱,c(H+)减小;B.稀释过程中水的电离程度增大,水电离产生的H+、OH-增多,所以c(H+)/c(CH3COOH)增大;C.水的离子积不变,所以c(H+)c(OH-)不变;D. c(OH-)增大,c(H+)减小,所以c(OH-)/c(H+)增大,故选BD。
(2)取10mL乙溶液,加入等体积水,稀释促进醋酸电离,醋酸的电离平衡向右移动;另取10mL的乙溶液,加入少量无水醋酸钠固体,待固体溶解后,由于Ka不变,c(CH3COO-)增大,所以c(H+)/c(CH3COOH)的比值将减小。
(3)取等体积的甲、乙两溶液,分别用等浓度的NaOH稀溶液中和,由于醋酸电离程度很小,醋酸溶液浓度大于盐酸,所以消耗的NaOH溶液的体积大小关系为:V(甲)
(4)下列四种离子结合H+能力最强的也就是生成物酸性最弱的,故选B;
(5)c(OH-)==0.0001mol/L,pH=10。
点睛:解答本题需要利用弱酸的电离常数比较得出弱酸酸性的相对强弱。电离常数与酸性强弱之间呈正相关。
三、实验题
21.某同学在实验室进行铁盐与亚铁盐相互转化实验。
实验Ⅰ:将Fe3+转化为Fe2+
(1)Fe3+与Cu粉发生反应的离子方程式为_________________________________。
(2)某学生用对比实验法探究白色沉淀产生的原因,请填写实验万案:
实验方案
现象
结论
步骤1:取4mL①__________ mol/LCuSO4溶液,向其中滴加3滴0.1mol/LKSCN溶液
产生白色沉淀
CuSO4溶液与KSCN溶液反应产生了白色沉淀
步骤2:取4mL②__________mol/LFeSO4 溶液向其中滴加3滴0.1mol/LKSCN溶液
无明显现象
查阅资料:
已知①SCN-的化学性质与I-相似 ②2Cu2++4I-=2CuI↓+I2
Cu2+与SCN-反应的离子方程式为③___________________________________。
实验Ⅱ:将Fe2+转化为Fe3+
实验方案
现象
向3mL0.1mol/LFeSO4溶液中加入 3mL0.5mol/L稀硝酸
溶液变为棕色,放置一段时间后,棕色消失,溶液变为黄色
探究上述现象出现的原因:
查阅资料:Fe2++NOFe(NO)2+(棕色)
(3)用离子方程式解释NO产生的原因___________________________________。
(4)从化学反应速率与限度的角度对体系中存在的反应进行分析:
反应Ⅰ:Fe2+与HNO3反应;反应Ⅱ:Fe2+与NO反应
①反应Ⅰ是一个不可逆反应,设计实验方案加以证明_____________________________。
②请用化学平衡移动原理解释溶液由棕色变为黄色的原因_____________________________。
【答案】 (1). 2Fe3++Cu=2Fe2++Cu2+ (2). ①0.1 (3). 0.2 (4). Cu2++4SCN-=2CuSCN↓+(SCN)2 (5). 3Fe2++4H++NO3-=3Fe3++NO↑+2H2O (6). 取少量反应Ⅰ的溶液于试管中,向其中加入几滴K3[Fe(CN)6]溶液,溶液无明显变化,说明反应Ⅰ是一个不可逆反应 (7). Fe2+被硝酸氧化为Fe3+,溶液中Fe2+浓度降低,导致平衡Fe2++NOFe(NO)2+逆向移动,最终Fe(NO)2+完全转化为Fe3+,溶液由棕色变为黄色
【解析】
(1). Cu与Fe3+反应生成Fe2+和Cu2+,离子方程式为:2Fe3++Cu=2Fe2++Cu2+,故答案为:2Fe3++Cu=2Fe2++Cu2+;
(2). 由反应2Fe3++Cu=2Fe2++Cu2+可知,图1得到的溶液中Fe2+为0.2mol/L、Cu2+为0.1mol/L,取相同浓度的硫酸铜溶液、硫酸亚铁溶液,分别滴入KSCN溶液进行对照实验,故实验方案为:步骤1、取4mL0.1mol/LCuSO4溶液,向其中滴加3滴0.1mol/LKSCN溶液;步骤2、取4mL0.2mol/LFeSO4溶液,向其中滴加3滴0.1mol/LKSCN溶液。由已知信息①、②可知,Cu2+与SCN−反应生成CuSCN沉淀,同时生成(SCN)2,该反应的离子方程式为:2Cu2++4SCN-=2CuSCN↓+(SCN)2,故答案为:0.1;0.2;2Cu2++4SCN-=2CuSCN↓+(SCN)2;
(3). 亚铁离子具有还原性,酸性条件下硝酸根离子具有强氧化性,反应生成铁离子、NO和水,反应的离子方程为:3Fe2++4H++NO3-=3Fe3++NO↑+2H2O,故答案为:3Fe2++4H++NO3-=3Fe3++NO↑+2H2O;
(4). ①. 硫酸亚铁和稀硝酸反应时硝酸过量,若反应I存在平衡,溶液中应含有Fe2+,否则没有Fe2+,具体的实验方案是:取少量反应I的溶液于试管中,向其中加入几滴K3[Fe(CN)6]溶液,溶液无明显变化,说明反应I是不可逆反应,故答案为:取少量反应Ⅰ的溶液于试管中,向其中加入几滴K3[Fe(CN)6]溶液,溶液无明显变化,说明反应Ⅰ是一个不可逆反应;
②. Fe2+被硝酸氧化为Fe3+,导致溶液中Fe2+浓度降低,使平衡Fe2++NOFe(NO)2+逆向移动,最终Fe(NO)2+完全转化为Fe3+,溶液由棕色变为黄色,故答案为:Fe2+被硝酸氧化为Fe3+,溶液中Fe2+浓度降低,导致平衡Fe2++NOFe(NO)2+逆向移动,最终Fe(NO)2+完全转化为Fe3+,溶液由棕色变为黄色。
第I卷(选择题)
一、单选题
1.在一定的温度和压强下,水成为“超临界状态”,此时水可将CO2等含碳化合物转化为有机物,这就是“水热反应”。生物质在地下高温高压条件下通过水热反应可生成石油、煤等矿物能源。下列说法错误的是
A. 二氧化碳与超临界水作用生成汽油的反应,属于放热反应
B. “水热反应”是一种复杂的化学变化
C. 火力发电厂可望利用废热,将二氧化碳转变为能源物质
D. 随着科技的进步,“水热反应”制取能源有望实现地球上碳资源的和谐循环
【答案】A
【解析】
由于反应是在高温高压条件下进行的,这说明高温有利于反应向正反应方向进行,因此正反应是吸热反应,选项A不正确,其余选项都是正确的,答案选A。
2.实验测得25℃、101 kPa时,1 mol甲醇完全燃烧释放726.51kJ的热量,下列热化学方程式书写正确的是( )
A. 2CH3OH+3O2=2CO2+4H2O ΔH=-1453.02 kJ·mol-1
B. 2CH3OH(l)+3O2(g)=2CO2(g)+4H2O(g) ΔH=+1453.02 kJ·mol-1
C. CH3OH(l)+3/2O2(g)=CO2(g)+2H2O(l) ΔH=-726.51 kJ·mol-1
D. CH3OH(l)+3/2O2(g)=CO2(g)+2H2O(g) ΔH=-726.51 kJ·mol-1
【答案】C
【解析】
试题分析:在25℃、101 kPa下,0.1 mol甲醇燃烧生成CO2和液态水时放热72.65 kJ,则1mol甲醇燃烧生成CO2和液态水时放热726.5 kJ,所以热化学方程式是CH3OH (l)+O2(g) = CO2(g)+2H2O(l) ΔH=-726.5 kJ/mol,选项C符合题意。
考点:考查热化学方程式的书写的知识。
3.已知:H2(g)+F2(g)=2HF(g)的能量变化如图所示,有关叙述中不正确的是( )
A. 氟化氢气体分解生成氢气和氟气的反应是吸热反应
B. 1 mol H2与1 mol F2反应生成2 mol液态HF放出的热量小于270 kJ
C. 在相同条件下,1 mol H2与1 mol F2的能量总和大于2 mol HF气体的能量
D. 断裂1 mol H﹣H键和1 mol F﹣F 键吸收的能量小于形成2 mol H﹣F键放出的能量
【答案】B
【解析】
【分析】
通过图像可知,反应物的总能量大于生成物的总能量,为放热反应,且H2(g)+F2(g)=2HF(g) △H=-270kJ/mol;
【详解】A. 氟化氢气体分解生成氢气和氟气的反应是H2(g)+F2(g)=2HF(g)的逆过程,则氟化氢分解为吸热反应,A正确;
B.HF(g)转化为 HF(l)放热,1 mol H2与1 mol F2反应生成2 mol液态HF放出的能量大于270 kJ,B错误;
C. 通过图像可知,反应物的总能量大于生成物的总能量,C正确;
D.化学反应在旧键的断裂吸收能量,新键的形成放出能量,此反应为放热反应,则断裂1 mol H﹣H键和1 mol F﹣F 键吸收的能量小于形成2 mol H﹣F键放出的能量,D正确;
答案为B
4. 有关热化学方程式书写与对应关系表述均正确的是
A. 稀醋酸与0.1mol•L-1NaOH溶液反应:H+(aq)+OH-(aq)=H2O(l)△H="+57.3" kJ•mol-1
B. 在101KPa下氢气的燃烧热△H="-285.5" kJ•mol-1,则水分解的热化学方程式:2H2O(l)=2H2(g)+O2(g)△H="+285.5" kJ•mol-1
C. 密闭容器中,9.6 g硫粉与11.2 g铁粉混合加热生成硫化亚铁17.6 g时,放出19.12 kJ热量.则Fe(s)+S(s)=FeS(s)△H="-95.6" kJ•mol-1
D. 已知2C(s)+O2(g)=2CO(g)△H="-221" kJ•mol-1,则可知C的燃烧热为110.5 kJ•mol-1
【答案】C
【解析】
试题分析:A.酸碱中和是放热反应,故△H应为负值,故A错误;B.燃烧热指的是1mol可燃物完全燃烧生成稳定的氧化物时放出的热量,定义要点:可燃物必须为1mol,故可知2H2(g)+O2(g)=2H2O(l)△H=-285.5×2kJ•mol-1 =-571.0kJ•mol-1 ,故水分解的热化学方程式:2H2O(l)=2H2(g)+O2(g)△H="+571.0" kJ•mol-1,故B错误;C.根据生成硫化亚铁17.6 g即0.2mol时,放出19.12 kJ热量,可知生成1molFeS(s)时放出95.6 kJ的热量,故C正确;D.燃烧热指的是1mol可燃物完全燃烧生成稳定的氧化物时放出的热量,定义要点:必须完全燃烧生成稳定的氧化物,如C→CO2,H→H2O(液),而2C(s)+O2(g)=2CO(g)△H="-221" kJ•mol-1,是碳的不完全燃烧,故D错误;故选C。
考点:本题从中和热、燃烧热和反应热数值的计算角度对化学反应与能量进行了考查。
5.通过以下反应可获得新型能源二甲醚(CH3OCH3 )。下列说法不正确的是
①C(s) + H2O(g)=CO(g) + H2 (g) ΔH1 = a kJ·mol−1
②CO(g) + H2O(g)=CO2 (g) + H2 (g) ΔH 2 = b kJ·mol−1
③CO2 (g) + 3H2 (g)=CH3OH(g) + H2O(g) ΔH 3 = c kJ·mol−1
④2CH3OH(g)=CH3OCH3 (g) + H2O(g) ΔH 4 = d kJ·mol−1
A. 反应①、②为反应③提供原料气
B. 反应③也是CO2资源化利用的方法之一
C. 反应CH3OH(g)=1/2CH3OCH3 (g) +1/2H2O(l)的ΔH =d/2kJ·mol−1
D. 反应 2CO(g) + 4H2 (g) =CH3OCH3 (g) + H2O(g)的ΔH = ( 2b + 2c + d )kJ·mol−1
【答案】C
【解析】
A.反应①、②的生成物CO2和H2是反应③的反应物,A正确;B.反应③可将二氧化碳转化为甲醇,变废为宝,B正确;C.4个反应中,水全是气态,没有给出水由气态变为液态的焓变,C错误;D.根据盖斯定律可知把反应②③④三个反应按(②+③) 2+④可得该反应对应的焓变,D正确,答案选C。
点睛:本题以合成新能源二甲醚为背景,考查学生对简单化工流程的反应原理、能量的转化关系、化学反应焓变的概念、盖斯定律的运用等知识的掌握和理解程度,同时关注了节能减排、工业三废资源化处理、开发利用新能源等社会热点问题。注意盖斯定律在计算反应热中的应用。
6.N2(g)与H2(g)在铁催化剂表面经历如图所示过程生成NH3,下列说法正确的是
A. Ⅰ中破坏的均为极性键
B. Ⅱ、Ⅲ、Ⅳ均为放热过程
C. Ⅳ中NH2与H2生成NH3
D. N2(g)+3H2(g) 2NH3(g) ΔH>0
【答案】B
【解析】
A.I中破坏N2和H2中的共价键是非极性键,故A错误;B. 图象中Ⅱ、Ⅲ、Ⅳ三个过程均是能量降低的变化,所以是放热过程,所以B是正确的; C. 图象中Ⅵ的变化是NH2和H生成NH3,不是NH2和H2发生的反应,故C错误;D.由图可以知道最终反应物的能量高于生成物的能量,是放热反应,因此ΔH <0, N2(g)+3H2(g) 2NH3(g) ΔH<0,故D错误;所以B选项是正确的。
7.在373K时,把0.5mol N2O4气体通入体积为5L的恒容密闭容器中,立即出现红棕色。反应进行到2秒时,NO2的浓度为0.02 mol/L。在60秒时,体系已达平衡,此时容器内压强为开始时的1.6倍。下列说法正确的是( )
A. 前2秒,以N2O4的浓度变化表示的平均反应速率为0.01mol/(L·s)
B. 在2秒时体系内的压强为开始时的1.2倍
C. 在平衡时体系内含N2O40.20mol
D. 平衡时,如果再充入一定量N2O4, 则可提高N2O4的转化率
【答案】C
【解析】
【分析】
A.根据化学反应速率的定义可知,利用单位时间内浓度的变化量来计算化学反应速率;
B.利用一定条件下反应前后的物质的量之比等于压强之比来计算;
C.利用平衡时容器内压强为开始时的1.6倍来计算平衡时各物质的物质的量;
D.若往容器内充入N2O4气体,相当于压缩容器体积,相当于增大压强,利用压强对化学平衡的影响来分析能否提高N2O4的转化率。
【详解】A项,前2秒,以NO2的浓度变化表示的平均反应速率为0.01mol/(L·s)
,则以N2O4浓度变化表示的平均反应速率为0.005mol/(L·s),故A项错误;
B项2秒时,NO2的浓度为0.02 mol/L,其物质的量为0.02 mol/L×5L=0.1mol,则容器内气体的总物质的量为0.5mol-0.05mol+0.1mol=0.55mol,容器内的压强为反应前的1.1倍,故B项错误;
C项,平衡时,体系内的总物质的量为0.5mol×1.6=0.8mol,设剩余N2O4的物质的量为xmol,则有(0.5-x)×2+x=0.8,解得x=0.2mol,即体系内含0.2mol N2O4,故C项正确;
D项,平衡时,若往容器内充入N2O4气体,相当于在原来的基础上缩小体积,由N2O4═2NO2,则缩小体积,压强增大,化学平衡逆向移动,N2O4的转化率降低,故D项错误。
综上所述,本题正确答案为C。
【点睛】本题考查化学平衡及化学反应速率的计算,题目难度中等,明确信息中的压强关系及不同时间混合体系中各物质的物质的量的关系是解答的关键,并熟悉化学反应速率的计算式及影响化学平衡移动的因素即可解答。
8.向某密闭容器中加入 0.3 mol A、0.1 mol C 和一定量的 B 三种气体, 一定条件下发生如下反应: 3A(g) B(g)+2C(g),各物质的浓度随时间变化如图所示[t0~t1 阶段的 c(B)变化未画出]。下列说法中正确的是( )
A. 若 t1=15 s,则用 A 的浓度变化表示 t0~t1阶段的平均反应速率为 0.004 mol·L-1·s-1
B. t1时该反应达到平衡,A的转化率为 60%
C. 该容器的容积为2 L,B的起始的物质的量为 0.02 mol
D. t0~t1 阶段,此过程中容器与外界的热交换总量为 a kJ,该反应的热化学方程式为 3A(g)B(g)+2C(g) ΔH=-50a kJ·mol-1
【答案】B
【解析】
t0~t1阶段,A 的浓度变化为0.15-0.06=0.09 mol·L-1,t0~t1阶段的平均反应速率为0.09/15=0.006 mol·L-1·s-1, A错误;t1时该反应达到平衡, A 的转化率为=0.09/0.15×100=60%, B正确;根据反应3A(g) B(g)+2C(g)可知,反应达平衡后,∆c(A)=0.09 mol·L-1, ∆c(B)=O.03 mol·L-1,由图像可知反应达平衡后,c(B)=0.05 mol·L-1,所以B的起始的浓度为0.02 mol·L-1,B的起始的物质的量为0.02×2=0.04 mol,C错误;t0~t1 阶段,∆c(A)=0.09 mol·L-1,∆n(A)=0.09×2=0.18 mol,此时放热a kJ,如果有3 mol A完全反应,放热为50 a /3 kJ,即3A(g)B(g)+2C(g) ΔH=-50a/3 kJ·mol-1, D错误;正确选项B。
9.H2O2分解速率受多种因素影响。实验测得 70℃时不同条件下H2O2浓度随时间的变化如图所示。下列说法正确的是
A. 图甲表明,其他条件相同时,H2O2浓度越小,其分解速率越快
B. 图乙表明,其他条件相同时,溶液pH越小,H2O2分解速率越快
C. 图丙表明,少量Mn2+存在时,溶液碱性越强,H2O2分解速率越快
D. 图丁表明,碱性溶液中,Mn2+越大,H2O2分解速率越快
【答案】D
【解析】
【详解】A项,图甲表明,其他条件相同时,随着H2O2浓度的增大,其分解速率越快,故A项错误。
B项,图乙表明,其他条件相同时,随着NaOH浓度的增大,即溶液pH的增大,H2O2分解速率越快,故B项错误。
C项,由图丙可知,少量Mn2+存在时,1.0mol/LNaOH条件下对应的H2O2分解速率要小于0.1mol/LNaOH时的分解速率,因此并不是碱性越强,H2O2分解速率越快,故C项错误。
D项,由图丙可知,当Mn2+浓度一定时,并不是NaOH浓度越大,H2O2分解速率越快,在合适NaOH浓度时,H2O2分解速率最快,由图丁可知,pH相同的碱性条件下,Mn2+浓度越大,H2O2分解速率越大,故D项正确。
综上所述,本题正确答案为D。
10.下列事实不能用勒夏特列原理(平衡移动原理)解释的是
①溴水中存在化学平衡:Br2+H2O HBr+HBrO,当加入AgNO3溶液后,溶液颜色变浅
②铁在潮湿的空气中易生锈
③二氧化氮与四氧化二氮的平衡体系,增大压强后颜色加深
④合成氨反应,为提高氨的产率,理论上应采取降低温度的措施
⑤钠与氯化钾共融制备钾:Na(l)+KCl(l) K(g)+NaCl(l)
⑥反应CO(g)+NO2(g) CO2(g)+NO(g)(正反应为放热反应),达到化学平衡后,升高温度体系的颜色加深
A. ①④ B. ②③ C. ②⑥ D. ②③⑥
【答案】B
【解析】
【分析】
勒夏特列原理为:如果改变影响平衡的条件之一,平衡将向着能够减弱这种改变的方向移动;使用勒夏特列原理时,该反应必须是可逆反应,,否则勒夏特列原理不适用。
【详解】①加入AgNO3溶液后, AgNO3和HBr反应导致平衡正向移动,则溶液颜色变浅,能用平衡移动原理解释,故不选;
②铁在潮湿的空气中易生锈是电化学腐蚀,不是可逆反应,故选;
③增大压强,平衡正向移动,气体颜色变浅,但颜色加深是体积缩小,二氧化氮浓度变大,不能用平衡移动原理解释,故选;
④合成氨反应是放热反应,降低温度平衡正向移动,提高氨的产率,故不选;
⑤K为气体,减小生成物的浓度可使平衡正向移动,能用勒夏特列原理解释,故不选;
⑥反应CO(g)+NO2(g) CO2(g)+NO(g) (正反应为放热反应),达到化学平衡后,升高温度平衡逆向移动,所以二氧化氮的浓度变大,体系的颜色加深,故不选;
综上分析可知,符合题意的有:②③;本题选B。
【点睛】平衡移动原理是如果改变影响平衡的一个条件(如浓度、压强或温度等),平衡就向能够减弱这种改变的方向移动;在使用该原理时,该反应必须是可逆反应且存在平衡移动过程中,如果条件的改变与平衡移动无关或者条件的改变不能使平衡发生移动时,则勒夏特列原理不适用。
11.将NO2装入带活塞的密闭容器中,当反应2NO2(g)N2O4(g)达到平衡后,改变下列一个条件,其中叙述正确的是
A. 升高温度,气体颜色加深,则此反应为吸热反应
B. 慢慢压缩气体体积,平衡向右移动,混合气体颜色变浅
C. 慢慢压缩气体体积,若体积减小一半,压强增大,但小于原来的两倍
D. 恒温恒容时,充入惰性气体,压强增大,平衡向右移动,混合气体的颜色变浅
【答案】C
【解析】
A、NO2红棕色气体,N2O4无颜色,升高温度,气体颜色加深,说明反应向逆反应方向进行,即正反应是放热反应,故A错误;B、慢慢压缩气体体积,相当于增大压强,虽然平衡向正反应方向进行,但NO2浓度增大,气体颜色不变浅,故B错误;C、压缩气体到一半,假设平衡不移动,此时的压强是原来的2倍,但平衡向正反应方向进行,气体物质的量减小,因此压强低于原来的2倍,故C正确;D、恒容时,充入惰性气体,压强虽然增大,但组分的浓度不变,平衡不移动,故D错误。
点睛:本题的易错点是选项C,本题应考虑一个假设过程,体积缩小一半,假设平衡不移动,此时的压强是原来的2倍,但是现在平衡向正反应方向移动,气体物质的量减小,因此压强比原来的2倍小。
12.已知N2O4(无色)2NO2(红棕色) 现有如右图所示的三个烧瓶,分别充满NO2气体并分别放置在盛有下列物质的烧杯(烧杯内有水)中:在(I)中加入无水CaO,在(III)中加入NH4Cl晶体,(II)中不加其他任何物质,发现(I)中红棕色变深,(III)中红棕色变浅,下列叙述正确的是 ( )
A. CaO溶于水时吸收热量 B. 该反应的ΔH>0
C. NH4Cl溶于水时放出热量 D. 烧瓶(III)中气体的压强增大
【答案】B
【解析】
分析:三个烧瓶中都存在如下平衡: N2O42NO2;(1)中红棕色变深,平衡右移,所以CaO溶于水放热;(3)中变浅,平衡左移,说明NH4Cl溶于水时吸热。
详解:A、(1)中红棕色变深,说明N2O42NO2平衡右移,该反应放热,升高温度,平衡向正反应方向移动,所以CaO溶于水放热,所以A选项是错误的;
B、升高温度,平衡向正反应方向移动,正反应为吸热反应, ΔH>0,故B正确;
C、(3)中变浅, N2O42NO2平衡左移,说明NH4Cl溶于水时吸热,故C错误;
D、N2O42NO2平衡左移,气体的总物质的量减少,压强减小,故D错误。
所以B选项是正确的。
13.乙酸蒸气能形成二聚分子:2CH3COOH(g)(CH3COOH)2(g) (正反应放热)。现欲测定乙酸的相对分子质量,应采用的反应条件是( )
A. 低温高压 B. 高温低压 C. 低温低压 D. 高温高压
【答案】B
【解析】
试题分析:现欲测定乙酸的分子量,则应使反应向左进行。正反应为放热反应,故因采用高温;减小压强,反应向气体分子数减小的方向进行,即逆向进行。故综合可知,应采用高温低压的反应条件。
考点:化学平衡
点评:化学平衡是历年高考重中之重,考生一定要系统备考此知识点。难度较大。
14.已知反应FeO(s)+C(s)=CO(g)+ Fe(s) 的△H>0,△S >0(假定△H、△S不随温度而变化),下列叙述中正确的是( )
A. 低温下为自发过程,高温下为非自发过程
B. 高温下为自发过程,低温下为非自发过程
C. 任何温度下均为非自发过程
D. 任何温度下均为自发过程
【答案】B
【解析】
试题分析:根据△G=△H-T△S,自发反应△G<0,此反应是△H>0,△S>0,即高温下自发反应,低温则为非自发,故选项B正确。
考点:考查自发过程的判断等知识。
15.在0.1 mol/LCH3COOH溶液中存在如下电离平衡:CH3COOHCH3COO-+H+,对于该平衡下列叙述正确的是( )
A. 加入水时,平衡逆向移动 B. 加入少量NaOH固体,平衡正向移动
C. 加入少量0.1 mol/L 盐酸,溶液中c(H+)减小 D. 加入少量CH3COONa固体,平衡正向移动
【答案】B
【解析】
0.1mol/L CH3COOH溶液中存在水解平衡为CH3COOH+H2OCH3COO—+H3O+。A项加入水时,平衡正反应方向移动,错误;B项加入少量的NaOH固体,则会消耗溶液中的H+,平衡向正反应方向移动,正确;C项,、加入少量0.1 mol/L HCl溶液,平衡虽然会向逆反应方向移动,但溶液中C(H+)增大,错误;加入少量CH3COONa 固体,溶液中的CH3COO—的浓度增大,平衡向逆反应方向移动,错误。
16.下列事实不能证明CH3COOH是弱酸的是( )
A. CH3COOH溶液能使石蕊试液变红
B. 0.1 mol/L的CH3COOH,H+浓度为0.01 mol/L
C. 等物质的量浓度的CH3COOH导电能力比盐酸弱
D. 0.01 mol/L的CH3COOH溶液中有两种分子存在
【答案】A
【解析】
第II卷(非选择题)
二、填空题
17.碳是形成化合物种类最多的元素,其单质及化合物是人类生产生活的主要能源物质。
(1)有机物M经过太阳光光照可转化成N,转化过程如下:
ΔH=+88.6 kJ·mol-1
则M、N相比,较稳定的是__________。
(2)根据下列热化学方程式分析,C(s)的燃烧热△H等于_____________ (用△H1 、△H2、△H3表示)
C(s)+H2O(l)=CO(g)+H2(g); △H1
2CO(g)+O2(g)=2CO2(g); △H2
2H2(g)+O2(g)=2H2O(l); △H3
(3) 根据键能数据估算CH4(g)+4F2(g)===CF4(g)+4HF(g)的反应热ΔH=________。
化学键
C—H
C—F
H—F
F—F
键能/(kJ·mol-1)
414
489
565
155
CH4的结构如图所示
(4)使Cl2和H2O(g)通过灼热的炭层,生成HCl和CO2,当有1 mol Cl2参与反应时释放出145 kJ热量,写出该反应的热化学方程式:____________________________。
(5)将石墨、铝粉和二氧化钛按一定比例混合在高温下煅烧,所得物质可作耐高温材料,4Al(s)+3TiO2(s)+3C(s) =2Al2O3(s)+3TiC(s) ΔH= -1176 kJ·mol-1,则反应过程中,每转移1 mol电子放出的热量为_____________。
【答案】 (1). M (2). △H1+△H2/2+△H3/2 (3). -1940 kJ·mol-1 (4). 2Cl2(g)+2H2O(g)+C(s) ===4HCl(g)+CO2(g) ΔH=-290 kJ·mol-1 (5). 98 kJ
【解析】
(1)有机物M经过太阳光光照可转化成N的关系时吸收能量,则N的能量高,比M活泼,较稳定的化合物为M;
(2)根据盖斯定律,反应①+②/2+③/2得:C(s)+O2(g)=2CO2(g),所以C(s)的燃烧热△H=△H1+△H2/2+△H3/2
(3) △H=反应物的键能之和-生成物的键能之和,结合图表中键能数据和反应中化学键的判断计算,△H= -1940 kJ·mol-1
(4)有1 mol Cl2参与反应时释放出145 kJ热量,2 mol Cl2参与反应时释放出290 kJ热量,反应的热化学方程式:2Cl2(g)+2H2O(g)+C(s) ===4HCl(g)+CO2(g) ΔH=-290 kJ·mol-1
(5),转移12mol电子放出1176kJ热量,则反应过程中,每转移1 mol电子放出的热量为98kJ。
18.在密闭容器中通入a mol H2和b mol I2(g),发生如下反应:H2(g)+ I2(g)===2HI改变下列条件,反应速率将如何改变?(填增大、减小、或不变)
(1)升高温度 ______;
(2)加入正催化剂_______;
(3)体积不变充入更多的H2 ________;
(4)扩大容器的体积 _______;
(5)容器体积不变,通入氖气________;
【答案】(1)增大(2)增大或减小(3)增大(4)减小(5)不变(各1分)
【解析】
考查外界条件对反应速率的影响。
(1)升高温度,反应速率移动加快。
(2)催化剂可以改变反应速率,因此可能增大也可能减小。
(3)充入氢气,则增大反应物浓度,反应速率加快。
(4)扩大容器容积,则压强降低,反应速率减小。
(5)容器容积不变,充入氖气,由于反应物的浓度不变,所以反应速率是不变的。
19.(1)已建立化学平衡的可逆反应,当改变条件使化学反应向正反应方向移动时,下列有关叙述正确的是___________ (填序号)
①正反应速率一定大于逆反应速率
②反应物转化率一定增大
③生成物的产量一定增加
④反应物浓度一定降低
(2)下列溶液:①pH=1的盐酸,②0.05 mol•L-1的盐酸溶液 ③0.1mol•L-1的氯化钠溶液 由水电离的H+浓度由大到小顺序是___________(填序号)
(3)在25℃时,某稀溶液中由水电离产生的c(OH-)=10-10mol•L-1. 该溶液的pH可能为_________________
(4)有等体积等pH的Ba(OH)2、NaOH和NH3·H2O三种碱溶液,滴加等浓度的盐酸将它们恰好中和,用去酸的体积分别为V1、V2、V3,则三者的大小关系正确的是______________________
(5)一定温度下,可逆反应2NO2(g) 2NO(g)+O2(g)在体积固定的密闭容器中反应,达到平衡状态的标志是_______(填序号)
①单位时间内生成n mol O2,同时生成2n mol NO2
②单位时间内生成n mol O2,同时生成2n mol NO
③用NO2、NO、O2的物质的量浓度变化表示的反应速率的比为2∶2∶1
④混合气体的压强不再改变
⑤混合气体的颜色不再改变
【答案】 (1). ①③ (2). ③②① (3). 4或10 (4). V3>V2=V1 (5). ① ④ ⑤
【解析】
本题主要考查化学平衡的移动。
(1)①正反应速率一定大于逆反应速率,故①正确;②反应物转化率不一定增大,故②错误;③生成物的产量一定增加,故③正确;④反应物浓度不一定降低,如纯液体和固体的浓度不变,故④错误。故选①③。
(2)水的电离受到HCl电离的H+的抑制,而且HCl电离的H+的浓度越大,对于水的电离的抑制程度越大。①c(H+)=01 mol•L-1,②c(H+)=0.05mol•L-1,③0.1mol•L-1的氯化钠溶液与纯水的电离程度相同,因此,由水电离的H+浓度由大到小的顺序是③②①。
(3)在25℃时,纯水电离产生的c(OH-)=10-7mol•L-1,某稀溶液中由水电离产生的c(OH-)=10-10mol•L-1<10-7mol•L-1,水的电离可能被酸、碱抑制,若被碱抑制,则该溶液的pH=10,若被酸抑制,则该溶液的pH=4,总之,该溶液的pH可能为10或4。
(4)Ba(OH)2、NaOH是强碱,完全电离出OH-,NH3·H2O为弱碱,其溶液中存在大量未电离的NH3·H2O,滴加等浓度的盐酸将它们恰好中和,用去酸的体积分别为V1、V2、V3,则三者的大小关系是V3>V2=V1。
(5)①正反应速率等于逆反应速率,故①是达到平衡状态的标志;②都是正反应速率,不能说明正反应速率等于逆反应速率,故②不是达到平衡状态的标志;③都是同一方向的反应速率,不能说明正反应速率等于逆反应速率,故③不是达到平衡状态的标志;④气体的物质的量随着反应进行而改变,混合气体的压强随之改变,当混合气体的压强不再改变时,说明反应达到平衡状态,故④是达到平衡状态的标志;⑤混合气体的颜色随着反应进行而改变,当混合气体的颜色不再改变时,说明反应达到平衡状态,故⑤是达到平衡状态的标志。故选①④⑤。
点睛:化学平衡状态的本质是正反应速率等于逆反应速率,特征是各成分的物质的量、质量、质量分数等不再发生改变。
20.现有常温下pH=2的盐酸甲和pH=2的醋酸溶液乙,请根据下列操作回答问题:
(1)常温下0.1mol/L的CH3COOH溶液加水稀释过程,下列表达式的数据一定增大的是______.
A.c(H+) B.c(H+)/c(CH3COOH) C.c(H+)•c(OH﹣) D.c(OH﹣)/c(H+)
(2)取10mL的乙溶液,加入等体积的水,醋酸的电离平衡______(填“向左”、“向右”或“不”)移动;另取10mL的乙溶液,加入少量无水醋酸钠固体(假设加入固体前后,溶液体积保持不变),待固体溶解后,溶液中c(H+)/c(CH3COOH) 的比值将______(填“增大”、“减小”或“无法确定”).
(3)取等体积的甲、乙两溶液,分别用等浓度的NaOH稀溶液中和,则消耗的NaOH溶液的体积大小关系为:V(甲)______ V(乙)( 填“>”、“<”或“=”).
(4)已知25℃时,两种酸的电离平衡常数如下:
化学式
CH3COOH
H2CO3
HClO
电离平衡常数K1
1.8×10﹣5
4.3×10﹣7
3.0×10﹣8
K2
﹣﹣
5.6×10﹣11
﹣﹣
下列四种离子结合H+能力最强的是______.
A.HCO3﹣ B.CO32﹣ C.ClO﹣ D.CH3COO﹣
(5)常温下,取甲溶液稀释100倍,其pH=______;取99mL甲溶液与1mL1mol/L的NaOH溶液混合(忽略溶液体积变化),恢复至常温时其pH=______.
【答案】 (1). BD (2). 向右 (3). 减小 (4). < (5). B (6). 4 (7). 10
【解析】
本题主要考查弱电解质的电离平衡。
(1)A.酸性减弱,c(H+)减小;B.稀释过程中水的电离程度增大,水电离产生的H+、OH-增多,所以c(H+)/c(CH3COOH)增大;C.水的离子积不变,所以c(H+)c(OH-)不变;D. c(OH-)增大,c(H+)减小,所以c(OH-)/c(H+)增大,故选BD。
(2)取10mL乙溶液,加入等体积水,稀释促进醋酸电离,醋酸的电离平衡向右移动;另取10mL的乙溶液,加入少量无水醋酸钠固体,待固体溶解后,由于Ka不变,c(CH3COO-)增大,所以c(H+)/c(CH3COOH)的比值将减小。
(3)取等体积的甲、乙两溶液,分别用等浓度的NaOH稀溶液中和,由于醋酸电离程度很小,醋酸溶液浓度大于盐酸,所以消耗的NaOH溶液的体积大小关系为:V(甲)
(5)c(OH-)==0.0001mol/L,pH=10。
点睛:解答本题需要利用弱酸的电离常数比较得出弱酸酸性的相对强弱。电离常数与酸性强弱之间呈正相关。
三、实验题
21.某同学在实验室进行铁盐与亚铁盐相互转化实验。
实验Ⅰ:将Fe3+转化为Fe2+
(1)Fe3+与Cu粉发生反应的离子方程式为_________________________________。
(2)某学生用对比实验法探究白色沉淀产生的原因,请填写实验万案:
实验方案
现象
结论
步骤1:取4mL①__________ mol/LCuSO4溶液,向其中滴加3滴0.1mol/LKSCN溶液
产生白色沉淀
CuSO4溶液与KSCN溶液反应产生了白色沉淀
步骤2:取4mL②__________mol/LFeSO4 溶液向其中滴加3滴0.1mol/LKSCN溶液
无明显现象
查阅资料:
已知①SCN-的化学性质与I-相似 ②2Cu2++4I-=2CuI↓+I2
Cu2+与SCN-反应的离子方程式为③___________________________________。
实验Ⅱ:将Fe2+转化为Fe3+
实验方案
现象
向3mL0.1mol/LFeSO4溶液中加入 3mL0.5mol/L稀硝酸
溶液变为棕色,放置一段时间后,棕色消失,溶液变为黄色
探究上述现象出现的原因:
查阅资料:Fe2++NOFe(NO)2+(棕色)
(3)用离子方程式解释NO产生的原因___________________________________。
(4)从化学反应速率与限度的角度对体系中存在的反应进行分析:
反应Ⅰ:Fe2+与HNO3反应;反应Ⅱ:Fe2+与NO反应
①反应Ⅰ是一个不可逆反应,设计实验方案加以证明_____________________________。
②请用化学平衡移动原理解释溶液由棕色变为黄色的原因_____________________________。
【答案】 (1). 2Fe3++Cu=2Fe2++Cu2+ (2). ①0.1 (3). 0.2 (4). Cu2++4SCN-=2CuSCN↓+(SCN)2 (5). 3Fe2++4H++NO3-=3Fe3++NO↑+2H2O (6). 取少量反应Ⅰ的溶液于试管中,向其中加入几滴K3[Fe(CN)6]溶液,溶液无明显变化,说明反应Ⅰ是一个不可逆反应 (7). Fe2+被硝酸氧化为Fe3+,溶液中Fe2+浓度降低,导致平衡Fe2++NOFe(NO)2+逆向移动,最终Fe(NO)2+完全转化为Fe3+,溶液由棕色变为黄色
【解析】
(1). Cu与Fe3+反应生成Fe2+和Cu2+,离子方程式为:2Fe3++Cu=2Fe2++Cu2+,故答案为:2Fe3++Cu=2Fe2++Cu2+;
(2). 由反应2Fe3++Cu=2Fe2++Cu2+可知,图1得到的溶液中Fe2+为0.2mol/L、Cu2+为0.1mol/L,取相同浓度的硫酸铜溶液、硫酸亚铁溶液,分别滴入KSCN溶液进行对照实验,故实验方案为:步骤1、取4mL0.1mol/LCuSO4溶液,向其中滴加3滴0.1mol/LKSCN溶液;步骤2、取4mL0.2mol/LFeSO4溶液,向其中滴加3滴0.1mol/LKSCN溶液。由已知信息①、②可知,Cu2+与SCN−反应生成CuSCN沉淀,同时生成(SCN)2,该反应的离子方程式为:2Cu2++4SCN-=2CuSCN↓+(SCN)2,故答案为:0.1;0.2;2Cu2++4SCN-=2CuSCN↓+(SCN)2;
(3). 亚铁离子具有还原性,酸性条件下硝酸根离子具有强氧化性,反应生成铁离子、NO和水,反应的离子方程为:3Fe2++4H++NO3-=3Fe3++NO↑+2H2O,故答案为:3Fe2++4H++NO3-=3Fe3++NO↑+2H2O;
(4). ①. 硫酸亚铁和稀硝酸反应时硝酸过量,若反应I存在平衡,溶液中应含有Fe2+,否则没有Fe2+,具体的实验方案是:取少量反应I的溶液于试管中,向其中加入几滴K3[Fe(CN)6]溶液,溶液无明显变化,说明反应I是不可逆反应,故答案为:取少量反应Ⅰ的溶液于试管中,向其中加入几滴K3[Fe(CN)6]溶液,溶液无明显变化,说明反应Ⅰ是一个不可逆反应;
②. Fe2+被硝酸氧化为Fe3+,导致溶液中Fe2+浓度降低,使平衡Fe2++NOFe(NO)2+逆向移动,最终Fe(NO)2+完全转化为Fe3+,溶液由棕色变为黄色,故答案为:Fe2+被硝酸氧化为Fe3+,溶液中Fe2+浓度降低,导致平衡Fe2++NOFe(NO)2+逆向移动,最终Fe(NO)2+完全转化为Fe3+,溶液由棕色变为黄色。
相关资料
更多