


【化学】河南省安阳市第三十六中学2018-2019学年高二上学期期中考试
展开
河南省安阳市第三十六中学2018-2019学年高二上学期期中考试
可能用到的相对原子质量 C-12 H-1 O-16 N-14 S-32 K-39
第I卷 选择题
一、选择题(每题只有一个选项符合要求,每题2分,共60分)
1.下列物质的分类组合全部正确的是( )
编组
强电解质
弱电解质
非电解质
A
NaCl
H2O
Cl2
B
H2SO4
CaCO3
CCl4
C
HCl
HClO
氨水
D
Ba(OH)2
CH3COOH
C2H5OH
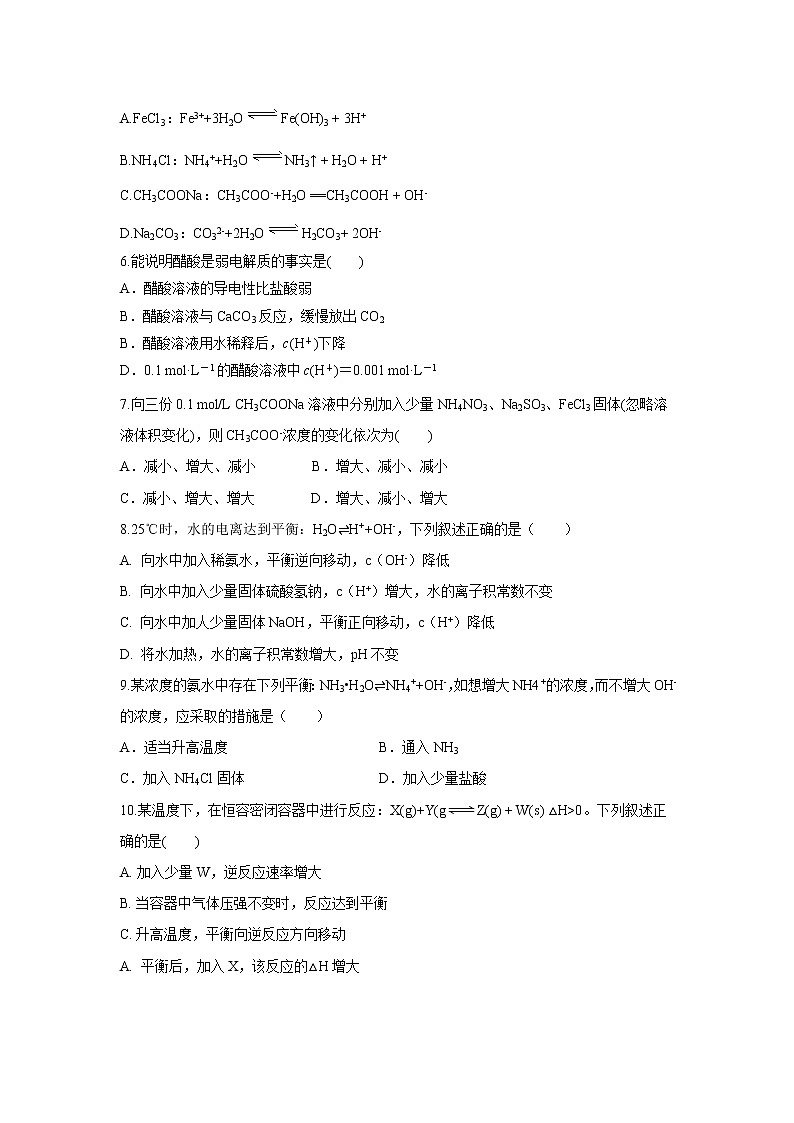
2.下列实验装置或操作设计正确且能达到实验目的的是( )
3.下列水溶液一定呈中性的是( )
A.c(NH4+)=c(Cl-)的NH4Cl 溶液
B.c(H+)=1×10-7mol·L-1的溶液
C.pH=7的溶液
D.室温下将pH=3的酸与pH= 11的碱等体积混合后的溶液
4.关于pH的测定下列说法正确的是( )
A.pH试纸在使用之前应用蒸馏水润湿
B.用广泛pH试纸测得某盐酸的pH=2.3
C.利用酸碱指示剂可以测溶液的pH
D.pH计是精确测定溶液pH的仪器
5.下列物质在常温下发生水解时,对应的离子方程式正确的是( )
A.FeCl3:Fe3++3H2OFe(OH)3 + 3H+
B.NH4Cl:NH4++H2ONH3↑ + H2O + H+
C.CH3COONa:CH3COO-+H2O ==CH3COOH + OH-
D.Na2CO3:CO32-+2H2OH2CO3+ 2OH-
6.能说明醋酸是弱电解质的事实是( )
A. 醋酸溶液的导电性比盐酸弱
B.醋酸溶液与CaCO3反应,缓慢放出CO2
B. 醋酸溶液用水稀释后,c(H+)下降
D.0.1 mol·L-1的醋酸溶液中c(H+)=0.001 mol·L-1
7.向三份0.1 mol/L CH3COONa溶液中分别加入少量NH4NO3、Na2SO3、FeCl3固体(忽略溶液体积变化),则CH3COO-浓度的变化依次为( )
A.减小、增大、减小 B.增大、减小、减小
C.减小、增大、增大 D.增大、减小、增大
8.25℃时,水的电离达到平衡:H2O⇌H++OH-,下列叙述正确的是( )
A. 向水中加入稀氨水,平衡逆向移动,c(OH-)降低
B. 向水中加入少量固体硫酸氢钠,c(H+)增大,水的离子积常数不变
C. 向水中加人少量固体NaOH,平衡正向移动,c(H+)降低
D. 将水加热,水的离子积常数增大,pH不变
9.某浓度的氨水中存在下列平衡:NH3•H2O⇌NH4++OH-,如想增大NH4+的浓度,而不增大OH-的浓度,应采取的措施是( )
A.适当升高温度 B.通入NH3
C.加入NH4Cl固体 D.加入少量盐酸
10.某温度下,在恒容密闭容器中进行反应:X(g)+Y(gZ(g) + W(s) △H>0。下列叙述正确的是( )
A. 加入少量W,逆反应速率增大
B. 当容器中气体压强不变时,反应达到平衡
C. 升高温度,平衡向逆反应方向移动
A. 平衡后,加入X,该反应的△H增大
11.某pH=1的ZnCl2和HCl的混合溶液中含有FeCl3杂质.为了除去FeCl3杂质.需将溶液调至pH=4.在调节溶液pH值时.应选用的试剂是( )
A. NaOH B.NH3·H2O C.ZnO D.Fe2O3
12.在一定条件下,Na2CO3溶液存在水解平衡:CO32-+H2O⇌HCO3-+OH-。下列说法正确的是( )
A.稀释溶液,水解平衡向逆反应方向移动,水解程度减小
B.通入CO2,平衡向正反方向移动
C.升高温度,减小
D.加入NaOH固体,溶液的pH减小
13.下列说法正确的是( )
A.任何酸与碱发生中和反应生成1 mol H2O的过程中,能量变化均相同
B.同温同压下,H2(g)+Cl2(g)═2HCl(g)在光照和点燃条件下的△H不同
C.表示硫的燃烧热的热化学方程式是S(g)+1.5O2(g)=SO3(g) △H=-315KJ/mol
D.已知:①C(s,石墨)+O2(g)═CO2(g)△H=-393.5 kJ•mol-1,
②C(s,金刚石)+O2(g)═CO2(g)△H=-395.0 kJ•mol-1,则知:石墨比金刚石稳定
14.在一定温度下的定容容器中,当下列哪些物理量不再发生变化时,表明反应A(g)+2B(g)C(g)+D(g)已达到平衡状态( )
①混合气体的压强 ②混合气体的密度 ③ B的物质的量浓度 ④ 混合气体的总物质的量 ⑤混合气体的平均相对分子质量 ⑥v(C)与v(D)的比值 ⑦混合气体的总质量 ⑧混合气体的总体积 ⑨C、D的分子数之比为1∶1
A. ①②③④⑤⑥⑦⑧ B. ①③④⑤ C. ①②③④⑤⑦ D. ①③④
15.在水溶液中,因为发生水解反应而不能大量共存的一组微粒是( )
A. CO32-、OH-、Na+、H+ B.Al3+、Na+、Cl-、HCO3-
C. Ba2+、HCO3—、K+、SO42- D.S2-、H+、SO42-、Mg2+
16.下列有关问题,与盐的水解有关的是( )
①NH4Cl与ZnCl2溶液可作焊接金属中的除锈剂
②明矾可作净水剂
③草木灰与铵态氮肥不能混合施用
④实验室盛放碳酸钠溶液的试剂瓶不能用磨口玻璃塞
⑤加热蒸干AlCl3溶液并灼烧得到Al2O3固体
A..①②③ B.②③④ C.①④⑤ D.①②③④⑤
17某温度下,在一个2 L的密闭容器中,加入4 mol A和2 mol B进行如下反应:3A(g)+2B(g)4C(s)+2D(g),反应一段时间后达到平衡,测得生成1.6 mol C,下列说法正确的( )
A. 该反应的化学平衡常数表达式是
B. 此时B的平衡转化率是40%
C. 增大该体系的压强,平衡向右移动,化学平衡常数增大
D. 增加B,平衡向右移动,B的平衡转化率增大
18.在N2(g)+3H2(g) 2NH3(g)的平衡体系中,其他条件不变,增大c(N2),则正确的是( )
A.氮气的转化率增大 B.氢气的转化率不变
C.氨气在平衡混合气体中的含量一定增大 D.氨气在平衡混合气体中的物质的量增多
19.某温度下,H2(g)+CO2(g) H2O(g)+CO(g)的平衡常数K=。该温度下在甲、乙、丙三个恒容密闭容器中,投入H2(g)和CO2(g),其起始浓度如下表所示。下列判断不正确的是( )
A. 反应开始时,丙中的反应速率最快,甲中的反应速率最慢
B.平衡时,甲中和丙中H2的转化率均是60%
C. 平衡时,丙中c(CO2)是甲中的2倍,是0.012 mol·L-1
D. 平衡时,乙中CO2的转化率大于60%
20.在0.1mol•L-1CH3COOH溶液中存在如下电离平衡:CH3COOHCH3COO-+H+,对于该平衡,下列叙述正确的是( )
A. 加入水时,平衡向逆反应方向移动
B. 加入少量CH3COONa固体,平衡向逆反应方向移动,c(CH3COO-)增大
C. 加入少量0.1 mol•L-1HCl溶液,平衡向逆反应方向移动,溶液中c(H+)减小
D. 加入少量NaOH固体,平衡向正反应方向移动,酸性增强
21.在密闭容器中,可逆反应3X(g)+Y(s) 2Z(g);△H<0,达到平衡后,仅改变横坐标条件,下列图像正确的是( )
A B C D
22.可逆反应A(?)+aB(g) C(g)+2D(g)(a为正整数)。反应过程中,当其他条件不变时,C的百分含量(C%)与温度(T)和压强(P)的关系如图所示。下列说法不正确的是( )
A.若a=2,则A为液态或固体
B.该反应的正反应为放热反应
C.T2>T1,P2>P1
D.其他条件不变,增加B的物质的量,平衡正向移动,平衡常数K增大
23.关于PH都等于9的两种溶液:①NaOH溶液②CH3COONa溶液,下列说法正确的是( )
A. 加水稀释相同倍数后溶液的PH:①=②
B. 由水电离产生的OH-物质的量浓度:①>②
C. 升高相同温度后,溶液PH:①=②
D. 两种溶液中Na+物质的量浓度:①c(H+)=c(OH-)
C. V=20
D. a、b、c三点中水的电离程度最大的是c点
30.在一定体积pH=12的Ba(OH)2溶液中,逐滴加入一定物质的量浓度的NaHSO4溶液,当Ba2+恰好完全沉淀时,溶液的pH=11。若反应后溶液的体积等于Ba(OH)2溶液与NaHSO4溶液的体积之和,则Ba(OH)2溶液与NaHSO4溶液的体积比是( )
A.1∶9 B.1∶1 C.1∶2 D.1∶4
第II卷 非选择题
二、非选择题(共40分)
31.(12分)以煤为原料,经过化学加工使煤转化为气体、液体、固体燃料以及各种化工产品的工业叫煤化工.
(1)将水蒸气通过红热的碳即可产生水煤气.反应为:C(s)+H2O(g)⇌CO(g)+H2(g)△H=+131.3kJ•mol﹣1
①该反应在常温下_______自发进行(填“能”与“不能”);
②一定温度和压强下,在一个容积可变的密闭容器中,发生上述反应,下列能判断该反应达到化学平衡状态的是__________(填字母,下同)
a.容器中的压强不变
b.1mol H﹣H键断裂的同时断裂2mol H﹣O
c.c(CO)=c(H2)
d.密闭容器的容积不再改变
(2)将不同量的CO(g)和H2O(g)分别通入到体积为2L的恒容密闭容器中,进行反应CO(g)+H2O(g)⇌CO2(g)+H2(g),得到如表三组数据:
实验组
温度
℃
起始量/mol
平衡量/mol
达到平衡所需时间/min
CO
H2O
H2
CO
①
650
4
2
1.6
2.4
6
②
900
2
1
0.4
1.6
3
③
900
a
b
c
d
t
①该反应为 _________(填“吸”或“放”)热反应;实验②条件下平衡常数K=___________。
②实验①中从反应开始至平衡以CO2表示的平均反应速率为V(CO2)=____________(取小数点后两位)
(3)目前工业上有一种方法是用CO2来生产甲醇.一定条件下发生反应:CO2(g)+3H2(g)⇌CH3OH(g)+H2O(g),如图表示该反应进行过程中能量(单位为kJ•mol﹣1)的变化.在体积为1L 的恒容密闭容器中,充入1mol CO2和3mol H2 , 下列措施中能使c (CH3OH)增大的是 .
A.升高温度
B.充入He(g),使体系压强增大
C.将H2O(g)从体系中分离出来
D.再充入1mol CO2 和3mol H2 .
32.(16分)根据下列化合物:①NaCl、②NaOH、③HCl、④NH4Cl、⑤CH3COONa、⑥CH3COOH、⑦NH3•H2O、⑧H2O.回答下列问题.
(1)NH4Cl溶液显______性,用离子方程式表示原因___________________________,其溶液中离子浓度大小顺序为____________________________。
(2)常温下,pH=11的CH3COONa溶液中,水电离出来的c(OH-)=___________mol/L在pH=3的CH3COOH溶液中,水电离出来的c(H+)=_______ mol/L.
(3)已知纯水中存在如下平衡:H2O⇌H++OH-△H>0,现欲使平衡向右移动,且所得溶液显酸性,可选择的方法是________(填字母序号).
A.向水中加入NaHSO4固体 B.向水中加Na2CO3固体
C.加热至100℃D.向水中加入(NH4)2SO4固体
(4)若将等pH、等体积的②NaOH和⑦NH3•H2O分别加水稀释m倍、n倍,稀 释后两种溶液的pH仍相等,则m_______n(填“”或“=”).
(5)①NaCl、②NaOH、③HCl、⑤CH3COONa、⑥CH3COOH,这5种溶液的物质的量浓度相同,则这5种溶液按 pH由大到小的顺序为:______ _________________(填序号)
33.(12分)某学生用0.2000mol-L-1的标准NaOH溶液滴定未知浓度的盐酸,其操作可分为如下几步:
①用蒸馏水洗涤碱式滴定管,注入0.2000mol-L-1标准NaOH溶液至“0”刻度线以上
②固定好滴定管并使滴定管尖嘴充满液体;
③调节液面至“0”或“0”刻度线稍下,并记下读数;
④量取20.00mL待测液注入洁净的锥形瓶中,并加入3滴酚酞溶液;
⑤用标准液滴定至终点,记下滴定管液面读数.
⑥重复以上滴定操作2-3次.
请回答:
(1)以上步骤有错误的是(填编号)_____________,该错误操作会导致测定结果______ (填“偏大”、“偏小”或“无影响”).
(2)步骤④中,量取20.00mL待测液应使用_____________(填仪器名称),在锥形瓶装液前,留有少量蒸馏水,测定结果___________(填“偏大”、“偏小”或“无影响”).
(3)步骤⑤滴定时眼睛应注视_______________;判断到达滴定终点的依据是:______________.
(4)以下是实验数据记录表
从上表可以看出,第1次滴定记录的NaOH溶液体积明显多于后两次的体积,其可能的原因是___________
A.滴定前滴定管尖嘴有气泡,滴定结束无气泡
B.锥形瓶用待测液润洗
C.NaOH标准液保存时间过长,有部分变质
D.滴定结束时,俯视计数
(5)根据上表记录数据,通过计算可得,该盐酸浓度为:___________mol-L-1.
参考答案
1-5.DCADA 6-10DABCB 11-15CBDBB 16-20DBDCB 21-25BDDBA
26-30ADCDD
31.(1) 不能 bd
(2) 放 0.17 0.13mol.L-1
(3)cd
32.(1)酸性 NH4++H2O⇌H++NH3•H2O (Cl-)>c(NH4+)>c(H+)>c(OH-);
(2)10-3mol/L;10-11mol/L; (3)D (4) < (5) ②>⑤>①>⑥>③
33.(1)①(1分)偏大(1分)
(2)酸式滴定管(1分) 无影响(1分)
(3)锥形瓶中溶液颜色变化(2分)
锥形瓶中溶液由无色变为浅红色(1分),半分钟不变色(1分)
(4)A B(2分)(5)0.1626(2分)