【化学】河北省曲周县一中2018-2019学年高二上学期期中考试
展开河北省曲周县一中2018-2019学年高二上学期期中考试
(时间:90 分钟,满分:100 分)
可能用到的原子量:C-12 H-1 O-16 CU-64
一、单选题(共 16 小题,每题 3 分,共 48 分)1.“活化分子”是衡量化学反应速率快慢的重要依据,下列对“活化分子”的说法中不正确的是
- 活化分子之间的碰撞不一定都是有效碰撞
- 升高温度,可使单位体积内活化分子增多,反应速率加快
- 对于有气体参加的反应增大压强,可使单位体积内活化分子百分数增加,反应速率加快
- 催化剂能降低反应的活化能,使单位体积内活化分子百分数大大增加
- 在一定温度下,向体积恒定为 2L 的密闭 容器里充入 2mol M 和一定量的 N,发生如下反应:M(g)+N(g)E(g)。当反应进行到 4min 时达到平衡,测得 M 的浓度为 0.2mol/L。下列说法正确的是( )
A.4min 时,M 的转化率为 80% B.4min 时,用 M 表示的化学反应速率为 0. 8mol/(L·min)
C.4min 后,向容器中充入不参与反应的稀有气体,M 的物质的量减小
D.4min 时,E 的物质的量浓度为 1.6mol/L
3.向 10mL0.1mol•L-1 硫酸中逐滴加入 0.1mol•L-1Ba(OH)2 溶液至过量,溶液的导电能力将( )
A.逐渐减小 B.逐渐增大 C.不变 D.先减小后增大
4.某氨水的 pH=a,某盐酸的 pH=b,已知 a+b=14,将上述氨水与盐酸等体积混合后,所得溶液中各种离子浓度的关系正确的是
A.c( )>c(Cl-)>c(H+)>c(OH-) B.c(Cl-)>c()>c(OH-)>c(H+)
C.c(Cl-)>c()>c(H+)>c(OH-) D.c( )+c(H+)=c(Cl-)+c(OH-)
5. 反应 N2+3H2 2NH3 的能量变化如图所示 ,其热化学方程式正确的是( )
A.N2(g)+H2(g)NH3(l) ΔH=+(b+c-a)kJ·mol-1
B.N2(g)+3H2(g)2NH3(g) ΔH=+2(b-a)kJ·mol-1
C.N2(g)+3H2(g)2NH3(l) ΔH=-2(b+c-a)kJ·mol-1
D.N2(g)+H2(g)NH3(g) ΔH=+(a+b)kJ·mol-1
6. 下列热化学方程式书写正确的是(△H 的 绝对值均正确)( )
A.C2H5OH(l)+3O2(g)2CO2(g)+3H2O(g) △H=-1367.0kJ/mol(燃烧热)
B.NaOH(aq)+HCl(aq)NaCl(aq)+H2O(l) △H=+57.3kJ/mol(中和热)
C.S(s)+O2(g)SO2(g) △H=-269.8kJ/mol(反应热)
D.2NO2 O2+2NO △H=+116.2kJ/mol(反应热)
- 已知:①C(S)+H2O(g)CO(g)+H2(g) △H=+130kJ·mol-1
②2C(s)+O2(g)2CO(g) △H =-220kJ·mol-1
其中H—H键和O—H键的键能分别为436kJ·mol-1 和462kJ·mol-1,则O=O键的键能为( ) A.496kJ·mol-1 B.248kJ·mol-1 C.428kJ·mol-1 D.284kJ·mol-1
8.在四个不同的容器中进行合成氨的反应。根据下列测定的结果,判断生成氨的速率最快的是
A.v(N2)=0.05mol·L-1·s-1 B.v(H2)=0.3mol·(L·min)-1
C.v(N2)=0.2mol·(L·min)-1 D.v(NH3)=0.3mol·(L·min)-1
9.镍镉(Ni-Cd)可充电电池在现代生活中有 广泛应用。已知某镍镉电池的电解质溶液为 KOH 溶液,其充、放电按下式进行:Cd + 2NiOOH + 2H2O Cd(OH)2 + 2Ni(OH)2 有关该电池的说法正确的是( )
A.充电时阳极反应:Ni(OH)2-e- + OH- == NiOOH + H2O
B.充电过程是化学能转化为电能的过程
C.放电时负极附近溶液的碱性不变
D.放电时电解质溶液中的 OH-向正极移动
10. 利用电解法可将含有 Fe、Zn、Ag、Pt 等杂质的粗铜提纯,下列叙述正确的是( )
A.电解时以精铜作阳极
B. 粗铜连接电源负极,其电极反应是 Cu=Cu2++2e-
C.电解时阴极发生氧化反应
D.电解后, 电解槽底部会形成含少量 Ag、Pt 等金属的阳极泥
11.下列有关金属腐蚀与防护的说法正确的是 ( )
①纯银器表面在空气中因化学腐蚀渐渐变暗
②当镀锡铁制品的镀层破损时,镀层仍能对铁制品起保护作用
③在海轮外壳连接锌块保护外壳不受腐蚀是采用了牺牲阳极的阴极保护法
④可将地下输油钢管与外加直流电源的正极相连以保护它不受腐蚀
A.①③ B.②③ C.①④ D.②④
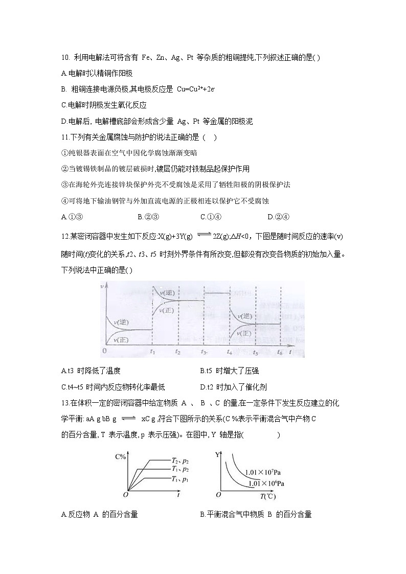
12.某密闭容器中发生如下反应:X(g)+3Y(g) 2Z(g);ΔH<0,下图是随时间反应的速率(v)
随时间(t)变化的关系,t2、t3、t5 时刻外界条件有所改变,但都没有改变各物质的初始加入量。下列说法中正确的是( )
A.t3 时降低了温度 B.t5 时增大了压强
C.t4~t5 时间内反应物转化率最低 D.t2 时加入了催化剂
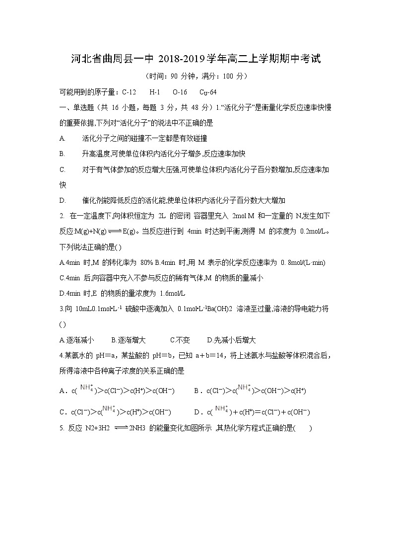
13.在体积一定的密闭容器中给定物质 A 、 B 、C 的量,在一定条件下发生反应建立的化学平衡: aA g bB g xC g ,符合下图所示的关系(C %表示平衡混合气中产物C
的百分含量, T 表示温度, p 表示压强)。在图中, Y 轴是指( )
A.反应物 A 的百分含量 B.平衡混合气中物质 B 的百分含量
C.平衡混合气体的密度 D.平衡混合气的平均摩尔质量
14.下列反应在任何温度下都不能自发进行的是( )
A.2O3(g)=3O2(g) △H<0 B.2CO(g)=2C(s)+O2(g) △H>0
C.N2(g)+3H2(g)=2NH3(g) △H<0 D.CaCO3(s)=CaO(s)+CO2(g) △H>0
15.下列事实能说明醋酸是弱电解质的是( )
①醋酸与水能以任意比互溶;
②醋酸溶液能导电;
③醋酸稀溶液中存在醋酸分子;
④常温下,0.1 mol·L-1 醋酸的 pH 比 0.1 mol·L-1 盐酸的 pH 大;
⑤醋酸能和碳酸钙反应放出 CO2;
⑥常温下,等体积 pH=2 醋酸和盐酸分别于足量碳酸钙反应,醋酸产生的 CO2 多
⑦大小相同的铁片与等物质的量浓度的盐酸和醋酸反应,开始醋酸产生 H2 的速率慢;
⑧pH=a 的溶液的物质的量浓度等于 pH=a+ 1 的溶液的物质的量浓度的 10 倍
A.②⑥⑦⑧ B.③④⑥⑦ C.③④⑥⑧ D.①②
16.现有浓度为 1mol/L 的五种溶液:①HCl,②H2SO4,③CH3COOH,④NaOH,由水电离出的 c(H+)大小关系正确的是( )
A.③>①=④>② B.①=②>③>④ C.②>①>③>④ D.④>③>①>②
二、填空题(本题共四个小题,共 52 分)
17.(14 分) 在一定条件下,将 1.00mol N 2 g 与 3.00mol H 2 g 混合于一个 10.0 L 密闭容器中,在不同温度下达到平衡时 NH 3 g 的平衡浓度如图所示.其中温度为T1 时平衡混合气体中氨气的体积分数为 25.0%.
⑴当温度由T1 变化到T2 时,平衡常数关系 K1 __________ K2(填“>”,“<”或“=”),焓变 H ______________0.(填“>”或“<”)。
⑵该反应在T1 温度下 5.0min 达到平衡,这段时间内 N2 的化学反应速率为________, N2 的转化率__________。
⑶ T1 温度下该反应的化学平衡常数 K1 __________。
⑷T1 温度时,若测得高炉中c N 2 0.5mol / L ,c H 2 0.5mol / L ,
c NH 3 0.5mol / L ,在这种情况下,该反应是否处于平衡状态__________(填是或否),
此时反应速率是__________(填>,<,=).
18.(8 分) 25℃时,部分物质的电离平衡常数如下表所示:
⑴ CH3COOH、H2CO3、HClO 的酸性由强到弱的顺序为__________
⑵ 同浓度的 CH3COO-、HCO3-、CO32-、ClO 结合 H+的能力由强到弱的顺序为__________。
⑶ 体积均为 10mL、PH 均为 2 的醋酸溶液与一元酸 HX 分别加水稀释至 1000mL,稀释过程中 pH变化如图所示,则 HX 的电离平衡常数____ ______(填“大于”“等于”或“小于”)醋酸的
电离平衡常数,理由是__________。
19.(12 分) 如图所示甲、乙是电化学实验装置:
⑴ 若甲、乙两烧杯中均盛有 NaCl 溶液。
① 甲中石墨棒上的电极反应式为_______ __________________________________。
② 乙中总反应的离子方程式为_________ __________________________________。
③将湿润的淀粉 KI 试纸放在乙烧杯上方, 发现试纸先变蓝后褪色,这是因为过量的 Cl2 氧化了生成的 I2。若反应中 Cl2 和 I2 的物质的量之比为 5∶1,且生成两种酸,该反应的化学方程式为__________________________________________________。
⑵ 若甲、乙两烧杯中均盛有 CuSO4 溶液:
①甲中铁棒上的电极反应式为__________ _______________________________。②如果起始时乙中盛有 200 mL pH=5 的 CuSO4 溶液(25 ℃),一段时间后溶液的 pH 变为 1,若
要使溶液恢复到电解前的状态,可向溶液中加入_______(填写物质的化学式)___ ___g。
20.(18 分) 甲醇是一种重要的化工原料,工业上可用 CH4 和 H2O 为原料通过反应Ⅰ和反应Ⅱ来制备。下面模拟工业原理制备甲醇。
Ⅰ. 将 1.0mol CH4(g)和 2.0mol H2O(g)通入反应室(初始容积 3L),一定条件下发生反
应:CH4(g)+H2O(g)CO(g)+3H2(g)。
①若在恒温恒容条件下进行反应Ⅰ,可判断该反应达到化学平衡状态的是__________。
- 反应容器中甲烷的质量分数不再改变
- 混合气体密度不再改变
- v 正(H2O)=3v 逆(H2)
- 反应混合气体平均相对分子质量不再改变
- 形成 1mol C-H 键的同时形成 3mol H-H 键
- c(CH4):c(H2O):c(CO):c(H2)=1:1:1:3
②若在恒温恒容(初始容积)条件下进行反应 Ⅰ,测得 4min 时 CH4 转化率为 40%,则用 H2 表示这段时间的平均反应速率为__________;若其他条件不变充入氦气增大压强则该反应速率__________(填“减小”、“增大”或“ 不变”)
③若维持容器体积和温度不变, 达到平衡时 , CO 的浓度为 amol / L ,按下列方法加入起始物质,达到平衡时 CO 的浓度仍为 amol / L 的是__________(用序号填空)
A 2mol CH4+4mol H2O
B 1mol CO+3mol H2
C 1mol CO+3mol H2+1mol H2O
D O.5mol CO+1.5mol H2O+0.5mol CO +1.5mol H2
Ⅱ. 一定条件下,在体积为 5 L 的密闭容器中 ,一氧化碳与氢气反应生成甲醇(催化剂为
Cu2O/ZnO):CO(g)+2H2(g)CH3OH(g)根据题意完成下列各题:①.在 500℃,从反应开始到平衡,氢气的平均反应速率 v(H2)=_______ ___
在其他条件不变的情况下,对处于 E 点的体系体积压缩到原来的 1/2,下列有关该
体系的说法正确的是__________
a.氢气的浓度减少
b.正反应速率加快,逆反应速率也加快
c.甲醇的物质的量增加
d. 重新平衡时 n(H2)/n(CH3OH)增大
Ⅲ.中国科学院长春应用化学研究所在甲醇( CH3OH)燃料电池技术方面获得新突破,组装出了自呼吸电池及主动式电堆。甲醇燃料电池的工作原理如图所示。
①该电池工作时,b 口通入的物质为__________。
②该电池正极的电极反应式为__________。
③工作一段时间后,当 12.8g 甲醇完全反应生成 CO2 时,有__________NA 个电子转移。
参考答案
一、单选题
C A D D C C A A A D A D D B B A
二、填空题
17.(每空2分)
⑴ >; <; ⑵ 0.008mol/(L·min); 40% ⑶ 18.3; 4.否; >
18. (每空2分)
⑴ CH3COOH>H2CO3>HclO
⑵CO32->ClO->HCO3->CH3COO-
⑶大于; 稀释相同倍数,HX溶液的pH变化比CH3COOH溶液的 pH变化大,说明HX的酸性较强,电离平衡常数较大
19.(每空2分)
⑴ O2+2H2O+4e-=4OH- ;2Cl-+2H2O 2OH-+H2↑+Cl2↑ ;
5Cl2+I2+6H2O=10HCl+2HIO3
⑵ Fe-2e-=Fe2+ CuO (或CuCO3) 0.8 (或1.24)
20. (20分,每空2分)
Ⅰ ①AD ②0.1mol/(L·min) 不变 ③CD
Ⅱ 2nB/5tBmol·(L·min)-1 b c
Ⅲ ①CH3OH; ②O2+4H++4e-=2H2O ③2.4

