【化学】内蒙古巴彦淖尔市临河三中2018-2019学年高二上学期期中考试
展开内蒙古巴彦淖尔市临河三中2018-2019学年高二上学期期中考试
说明:本试题分第Ⅰ卷(选择题)和第Ⅱ卷(非选择题),考试时间为70分钟,卷面总分为100分。可能用到的相对原子质量:H 1 He 4 C 12 N 14 O 16 S 32 Cl 35.5 Ca 40 Na 23 Fe 56 Ba 137 Cu 64
一、选择题(本大题共25小题,每小题2分,共50分。每小题只有一个正确选项)
1.下列说法中正确的是( )
A. 在化学反应中,发生物质变化的同时不一定发生能量变化
B. ΔH>0表示放热反应,ΔH<0表示吸热反应
C. 生成物的总焓大于反应物的总焓时, ΔH>0
D. ΔH的大小与热化学方程式中的各物质的化学计量数无关
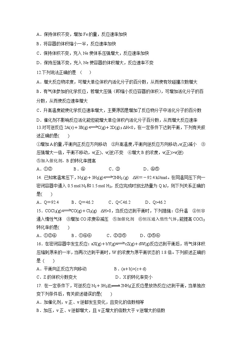
2. 已知2H2O2(l)===2H2O(l)+O2(g)反应过程中的能量变化曲线如图所示,下列说法不正确的是( )
A.途径Ⅱ与途径Ⅰ相比,可能是加入了二氧化锰
B.2 mol H2O2(l)的能量高于2 mol H2O(l)的能量
C.其他条件相同,产生相同量氧气时放出的热量,途径Ⅰ大于途径Ⅱ
D.其他条件相同,产生相同量氧气所需时间,途径Ⅰ大于途径Ⅱ
3.已知:101 kPa时辛烷的燃烧热为5 518 kJ/mol,强酸与强碱在稀溶液中发生反应时的中和热为57.3 kJ/mol,则下列热化学方程式书写正确的是( )
A.C8H18(l)+O2(g)===8CO2(g)+9H2O(g) ΔH=+5 518 kJ/mol
B.C8H18(l)+O2(g)===8CO2(g)+9H2O(l) ΔH=-5 518 kJ/mol
C.H++OH-===H2O ΔH=-57.3 kJ/mol
D.2NaOH(aq)+H2SO4(aq)===Na2SO4(l)+2H2O(l) ΔH=-57.3 kJ/mol
4.已知:2CO(g)+O2(g)===2CO2(g) ΔH=-566 kJ/mol,
N2(g)+O2(g)===2NO(g) ΔH=+180 kJ/mol,
则2CO(g)+2NO(g)===N2(g)+2CO2(g)的ΔH是( )
A.-386 kJ/mol B.+386 kJ/mol
C.-746 kJ/mol D.+746 kJ/moL
5. 下列说法正确的是( )
A.化学反应速率通常用单位时间内反应物或生成物的质量变化来表示
B.用不同物质的浓度变化表示同一时间内同一反应的速率时,其数值之比等于反应方程式中对应物质的化学计量数之比
C.化学反应速率表示化学反应在某时刻的瞬时速率
D.在反应过程中,反应物的浓度逐渐变小,所以用反应物表示的化学反应速率为负值
6. 在2 L密闭容器内,某气体反应物在2 s内由8 mol变为7.2 mol,则该反应的平均反应速率为( )
A. 0.4 mol·L-1·s-1 B. 0.3 mol·L-1·s-1
C. 0.2 mol·L-1·s-1 D. 0.1 mol·L-1·s-1
7. 用3g块状大理石与30mL3mol/L盐酸反应制取CO2气体,若要增大反应速率,可采取的措施是: ①再加入30mL3mol/L盐酸 ②改用30mL6mol/L盐酸 ③改用3g粉末状大理石 ④适当升高温度
A.①②④ B.②③④ C.①③④ D.①②③
8. 决定化学反应速率的主要因素是( )
A.反应物的浓度 B.反应温度 C.使用催化剂 D.反应物的性质
9. 反应2SO2+O22SO3经一段时间后,SO3的浓度增加了0.4 mol·L-1,此段时间内用O2表示的平均速率为0.04 mol·L-1·s-1。则这段时间为( )
A. 5 s B. 0.1 s C. 2.5 s D. 10 s
10.在一定条件下发生反应2A(g)===2B(g)+C(g),将2 mol A通入2 L容积恒定的密闭容器甲中,若维持容器内温度不变,5 min末测得A的物质的量为0.8 mol。用B的浓度变化来表示该反应的速率为 ( )
A.0.24 mol/(L·min) B.0.08 mol/(L·min)
C.0.06 mol/(L·min) D.0.12 mol/(L·min)
11.在一定温度下,密闭容器内进行如下反应:3Fe(s)+4H2O(g)===Fe3O4(s)+4H2(g)
下列判断正确的是( )
A.保持体积不变,增加Fe的量,反应速率加快
B.将容器的体积缩小一半,反应速率加快
C.保持体积不变,充入Ne使体系压强增大,反应速率加快
D.保持压强不变,充入Ne使容器的体积增大,反应速率不变
12.下列说法正确的是 ( )
A.增大反应物浓度,可增大单位体积内活化分子的百分数,从而使有效碰撞次数增大
B.有气体参加的化学反应,若增大压强(即缩小反应容器的体积),可增加活化分子的百分数,从而使反应速率增大
C.升高温度能使化学反应速率增大,主要原因是增加了反应物分子中活化分子的百分数
D.催化剂不影响反应活化能但能增大单位体积内活化分子百分数,从而增大反应速率
13.对可逆反应2A(s)+3B(g)C(g)+2D(g);ΔH<0,在一定条件下达到平衡,下列有关叙述正确的是( )
①增加A的量,平衡向正反应方向移动 ②升高温度,平衡向逆反应方向移动,v(正)减小 ③压强增大一倍,平衡不移动,v(正)、v(逆)不变 ④增大B的浓度,v(正)>v(逆)
⑤加入催化剂,B的转化率提高
A.①② B.④ C.③ D.④⑤
14. 已知常温常压下,N2(g)+3H2(g)2NH3 (g) ΔH=-92.4 kJ/mol。在同温同压下向一密闭容器中通入0.5 mol N2和1.5 mol H2,反应完成时放出热量为Q kJ,则下列关系正确的是( )
A.Q=92.4 B.Q=46.2 C.Q<46.2 D.Q>46.2
15.COCl2(g)CO(g)+Cl2(g) ΔH>0,当反应达到平衡时,下列措施:①升温 ②恒容通入惰性气体 ③增加CO浓度④减压 ⑤加催化剂 ⑥恒压通入惰性气体,能提高COCl2转化率的是( )
A.①②④ B.①④⑥ C.②③⑤ D.③⑤⑥
16.在密闭容器中发生反应:aX(g)+bY(g)cZ(g)+dW(g)反应达到平衡后,将气体体积压缩到原来的一半,当再次达到平衡时,W的浓度为原平衡状态的1.8倍。下列叙述正确的是 ( )
A.平衡向正反应方向移动 B.(a+b)>(c+d)
C.Z的体积分数变大 D.X的转化率变小
17. 在一定条件下,可逆反应N2+3H22NH3(正反应是放热反应)达到平衡,当单独改变下列条件后,有关叙述错误的是( )
A.加催化剂,v正、v逆都发生变化,且变化的倍数相等
B.加压,v正、v逆都增大,且v正增大的倍数大于v逆增大的倍数
C.降温,v正、v逆减小,且v正减小的倍数大于v逆减小的倍数
D.体积不变,加入氩气,v正、v逆都保持不变
18. 下列化学平衡一定发生移动的是( )
A.平衡混合物中各组分的浓度发生改变 B.正、逆反应速率发生改变
C.组分中某物质的转化率发生改变 D.体系的压强增大
19.在密闭容器中,反应N2(g)+3H2(g)⇋2NH3(g);ΔH<0,达到甲平衡在仅改变某一条件后,达到乙平衡,如图所示,改变的这一条件是( )
A. 加入适当催化剂 B. 升高温度
C. 增大反应物的浓度 D. 增大压强
20.对于反应 2NO2(g)N2O4(g) ΔH<0, 增大压强,下列说法正确的是( )
A.平衡逆向移动 B.混合气体颜色比原来深
C.混合气体颜色比原来浅 D.混合气体的平均相对分子质量变小
21. 下列有关焓(H)判据和熵(S)判据的叙述正确的是
A. ΔH>0的反应使体系能量升高,不能自发进行
B. ΔH<0的反应使体系能量降低,无需加热便能自发进行
C. 在与外界隔离的体系中,自发过程将导致熵增大
D. 熵增原理说明ΔS<0过程在任何条件下都不能自发进行
22. 下列关于电解质、非电解质的说法正确的是
A. 氯气溶于水得氯水,该溶液能导电,因此氯气是电解质
B. CaCO3饱和溶液导电能力很弱,故CaCO3是弱电解质
C. HF的水溶液中既有H+、F-,又有大量的HF分子,因此HF是弱电解质
D. 导电能力弱的溶液肯定是弱电解质的溶液
23. 甲酸的下列性质中,可以证明它是弱电解质的是
A. 0.1mol/L甲酸溶液的c(H+)=10-3mol/L
B. 甲酸以任意比与水互溶
C. 10mL 1mol/L甲酸恰好与10mL 1mol/L NaOH溶液完全反应
D. 甲酸溶液的导电性比一元强酸溶液的弱
24. 在室温下, 0.1mol/L 100ml的醋酸溶液中,欲使其溶液的pH减小,但又要使醋酸电离程度减少,应采取
A. 加入少量CH3COOH固体 B. 通入少量HCl气体
C. 升高温度 D. 加入水
25. 一定温度下,浓度均为0.1mol/L 的下列溶液中,含H+离子浓度最小的是
A. CH3COOH B. H2SO4 C. HNO3 D. HCl
第Ⅱ卷 (非选择题 共50分)
注意事项:1.答卷Ⅱ前考生务必将自己的姓名、班级、考号填在答题纸密封线内规定的地方
2.答卷Ⅱ时用黑色签字笔或圆珠笔直接填写在答题纸规定的地方。
二、非选择题(共5题,共50分)
26. (8分,每空2分)在密闭容器中进行下列反应:CO2(g)+C(s)2CO(g) ΔH>0,达到平衡后,若改变下列条件,则平衡及指定物质的浓度如何变化?
(1)增加C(s),平衡 。
(2)减小密闭容器容积,保持温度不变,则平衡 。
(3)通入N2,保持密闭容器容积和温度不变,则平衡 。
(4)保持密闭容器容积不变,升高温度,则平衡 。
27.(8分,每空2分)在容积为2 L的恒容密闭容器中,加入1 mol A(g)、2 mol B(g)发生如下反应:A(g)+2B(g)C(g)+D(g)。在不同温度下,D的物质的量n(D)和时间t的关系如下图所示。
试回答下列问题:
(1)温度为T1 ℃时,0~5 min内,以B表示的平均反应速率为________。
(2)T1 ℃________(填“<”或“>”)T2 ℃,该反应的正反应是________(填“放热”或“吸热”)反应。
(3)T1 ℃时,向上述平衡体系中再充入1 mol A、2 mol B,达到平衡时,D的物质的量n(D)________(填“>”、“<”或“=”)1.2 mol。
28.(10分,每空2分)一定温度下,在容积为V L的密闭容器中进行反应,M、N两种气体的物质的量随时间的变化曲线如图所示:
(1)该反应的生成物是 ;
(2)该反应的化学反应方程式为 ;
(3)到t2时刻,以M的浓度变化表示的平均反应速率为 ;
(4)若达到平衡状态的时间是4 min,N物质在该4 min内的平均反应速率为1.5mol·L-1·min-1,则此容器的容积V= L。
(5)达到平衡状态时,反应物的转化率为 ;
29.(9分,每空3分)将HI(g)置于密闭容器中,某温度下发生下列变化:
2HI(g)⇋H2(g) + I2(g) ΔH<0
(1)该反应平衡常数的表达式为K ,则H2(g)+ I2(g)⇋2HI(g) 平衡常数的表达式为K1= (用K表示)。
(2)能判断该反应达到平衡状态的依据是
A.容器中压强不变 B.混合气体中c(HI)不变
C.c(I2)=c(H2) D.v(HI)正=v(H2)逆
30.(15分,每空3分)
(1) 在微生物作用的条件下,NH经过两步反应被氧化成NO。两步反应的能量变化示意图如下:
① 第一步反应是________(填“放热”或“吸热”)反应,判断依据是_______________。
② 1 mol NH(aq)全部氧化成NO(aq)的热化学方程式是
______________________________________________________________________。
(2) 已知红磷比白磷稳定,则反应P4(白磷,s)+5O2(g)===2P2O5(s) ΔH1;4P(红磷,s)+5O2(g)===2P2O5(s) ΔH2;ΔH1和ΔH2的关系是ΔH1________ΔH2 (填“>”“<”或“=”)。
(3) 在298 K、101 kPa时,已知:
2H2O(g)===O2(g)+2H2(g) ΔH1
Cl2(g)+H2(g)===2HCl(g) ΔH2
2Cl2(g)+2H2O(g)===4HCl(g)+O2(g) ΔH3
则ΔH3与ΔH1和ΔH2之间的关系正确的是________。
A.ΔH3=ΔH1+2ΔH2 B.ΔH3=ΔH1+ΔH2
C.ΔH3=ΔH1-2ΔH2 D.ΔH3=ΔH1-ΔH2
参考答案
一:选择题
1-5 | CCBCB |
6-10 | CBDAD |
11-15 | BCBCB |
16-20 | DCCDB |
21-25 | CCABA |
二:填空题
26:
(1)不移动
(2)逆向移动
(3)不移动
(4)正向移动
27:
(1) 0.12mol/(L·min)
(2) T1 ℃ > T2 ℃; 吸热
(3) <
28:
(1)M
(2)2N⇋M
(3)2/(V·t2) mol/(L·min)
(4)1
(5)75%
29:
(1) c(H2)c(I2)/c2(HI); 1/K
(2) B
30:
(1) ①放热; ΔH<0或反应物的总能量大于生成物的总能量。
②NH4+(aq)+2O2(g)=NO3-(aq)+2H+(aq)+H2O(l) ΔH= -346 KJ/mol
(2) <
(3) A

