


还剩17页未读,
继续阅读
【化学】江苏省大丰市新丰中学2018-2019学年高二下学期期中考试(解析版)
展开
江苏省大丰市新丰中学2018-2019学年高二下学期期中考试
第I卷(选择题共40分)
单项选择题(每小题2分,共20分。每小题只有一个选项符合题意)
1.人类在未来将逐渐由“碳素燃料文明时代”过渡至“太阳能文明时代”(包括风能、生物质能等太阳能转换形态),届时人们将适应“低碳经济”和“低碳生活”。下列说法错误的是:
A. 煤、石油和天然气都属于碳素燃料
B. 发展太阳能经济有助于减缓温室效应
C. 太阳能电池可将太阳能直接转化为电能
D. 目前研究菠菜蛋白质“发电”不属于“太阳能文明”
【答案】D
【解析】
试题分析:A、煤和石油,天然气都为化石燃料,为碳素燃料,之前,不选A;B、太阳能的利用减少化石燃料的使用,从而减慢温室效应,正确,不选B;C、太阳能电池将太阳能转化wie电能,为清洁能源和 新能源,正确,不选C;D、菠菜蛋白质制成电池为生物质能,属于太阳能文明时代范畴,错误,选D。
考点:常见的生活环境的污染和治理
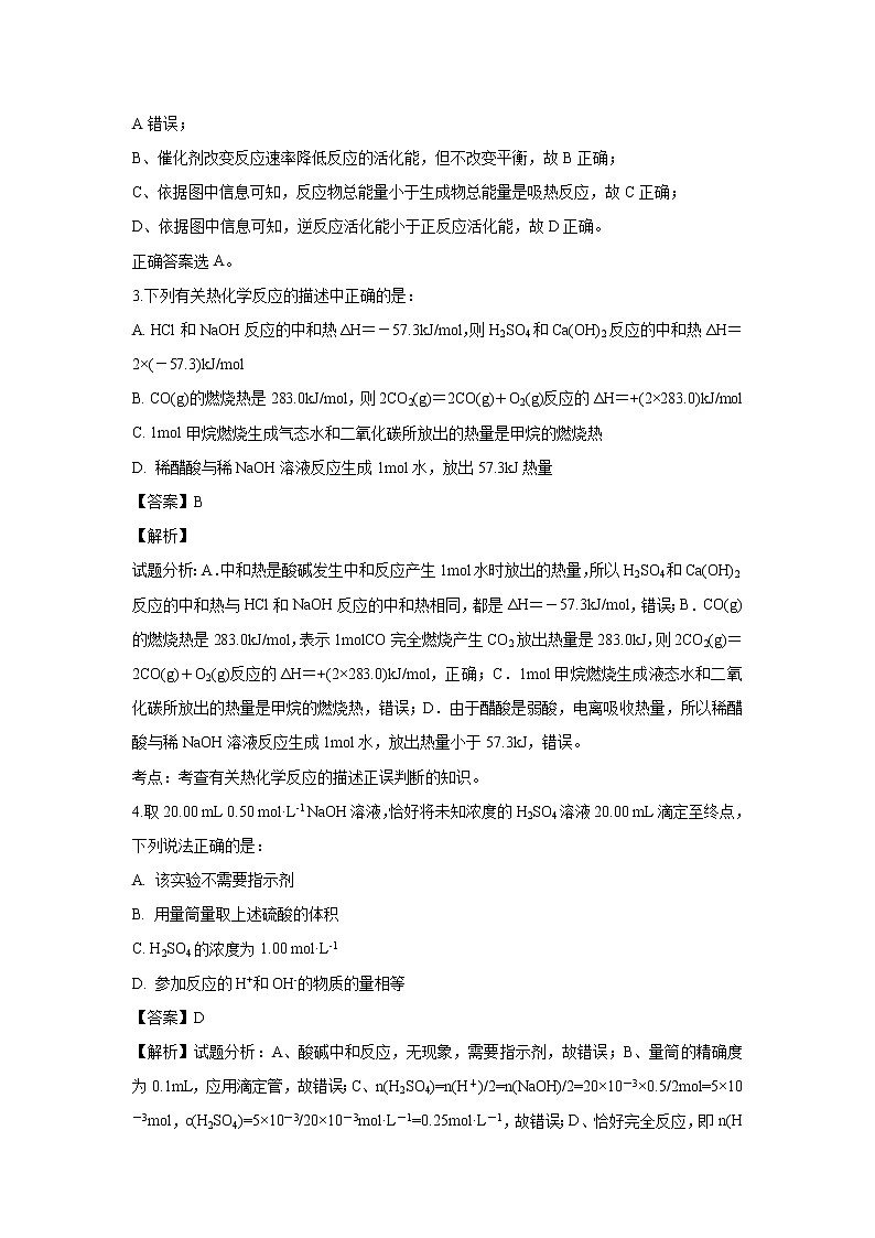
2.某反应的反应过程中能量变化如图所示,下列叙述不正确的是:
A. 催化剂能改变反应的焓变
B. 催化剂能降低反应所需活化能
C. 该反应是吸热反应
D. 逆反应的活化能小于正反应的活化能
【答案】A
【解析】
【详解】A、催化剂改变反应速率降低反应的活化能,但不改变平衡,反应的焓变不变,故A错误;
B、催化剂改变反应速率降低反应的活化能,但不改变平衡,故B正确;
C、依据图中信息可知,反应物总能量小于生成物总能量是吸热反应,故C正确;
D、依据图中信息可知,逆反应活化能小于正反应活化能,故D正确。
正确答案选A。
3.下列有关热化学反应的描述中正确的是:
A. HCl和NaOH反应的中和热ΔH=-57.3kJ/mol,则H2SO4和Ca(OH)2反应的中和热ΔH=2×(-57.3)kJ/mol
B. CO(g)的燃烧热是283.0kJ/mol,则2CO2(g)=2CO(g)+O2(g)反应的ΔH=+(2×283.0)kJ/mol
C. 1mol甲烷燃烧生成气态水和二氧化碳所放出的热量是甲烷的燃烧热
D. 稀醋酸与稀NaOH溶液反应生成1mol水,放出57.3kJ热量
【答案】B
【解析】
试题分析:A.中和热是酸碱发生中和反应产生1mol水时放出的热量,所以H2SO4和Ca(OH)2反应的中和热与HCl和NaOH反应的中和热相同,都是ΔH=-57.3kJ/mol,错误;B.CO(g)的燃烧热是283.0kJ/mol,表示1molCO完全燃烧产生CO2放出热量是283.0kJ,则2CO2(g)=2CO(g)+O2(g)反应的ΔH=+(2×283.0)kJ/mol,正确;C.1mol甲烷燃烧生成液态水和二氧化碳所放出的热量是甲烷的燃烧热,错误;D.由于醋酸是弱酸,电离吸收热量,所以稀醋酸与稀NaOH溶液反应生成1mol水,放出热量小于57.3kJ,错误。
考点:考查有关热化学反应的描述正误判断的知识。
4.取20.00 mL 0.50 mol·L-1 NaOH溶液,恰好将未知浓度的H2SO4溶液20.00 mL滴定至终点,下列说法正确的是:
A. 该实验不需要指示剂
B. 用量筒量取上述硫酸的体积
C. H2SO4的浓度为1.00 mol·L-1
D. 参加反应的H+和OH-的物质的量相等
【答案】D
【解析】试题分析:A、酸碱中和反应,无现象,需要指示剂,故错误;B、量筒的精确度为0.1mL,应用滴定管,故错误;C、n(H2SO4)=n(H+)/2=n(NaOH)/2=20×10-3×0.5/2mol=5×10-3mol,c(H2SO4)=5×10-3/20×10-3mol·L-1=0.25mol·L-1,故错误;D、恰好完全反应,即n(H+)=n(OH-),故正确。
考点:考查中和滴定、仪器的精确度等知识。
5.少量铁片与100mL 0.01mol/L的稀盐酸反应,反应速率太慢,为了加快此反应速率而不改变H2的产量,可以使用如下方法中的:①加H2O ②加KNO3溶液 ③滴入几滴浓盐酸 ④加入少量铁粉⑤加NaCl溶液 ⑥滴入几滴硫酸铜溶液 ⑦升高温度(不考虑盐酸挥发)⑧改用10mL 0.1mol/L盐酸
A. ①⑥⑦ B. ③⑤⑧
C. ③⑦⑧ D. ③④⑥⑦⑧
【答案】C
【解析】
试题分析:①加水,盐酸浓度降低,反应速率减慢,错误;②加KNO3溶液,由于溶液中有硝酸存在,则产生氢气的量减少,错误;③滴入几滴浓盐酸,使溶液中氢离子浓度增大,反应速率加快,铁的质量固定,所以产生氢气的量不变,正确;④加入铁粉,与盐酸的接触面积增大,反应速率加快,但铁的质量增加,氢气的量则增加,错误;⑤加NaCl溶液,与加水相同,反应速率减慢,错误;⑥加硫酸铜溶液,铁置换铜,与铜形成原电池,加快反应速率,但铁的质量减少,产生的氢气减少,错误;⑦升高温度,反应速率加快,氢气的量不变,正确;⑧盐酸浓度增大,氢离子物质的量不变,所以反应速率加快,氢气的量不变,正确,答案选C。
考点:考查对限制条件的改变反应速率的措施的判断
6.若溶液中由水电离产生的c(OH-)=1×10-14mol/L,则此溶液中一定可以大量共存的离子组是:
A. Al3+、Na+、NO3-、Cl- B. K+、Na+、Cl-、NO3-
C. K+、Na+、Cl-、AlO2- D. K+、NH4+、SO42-、NO3-
【答案】B
【解析】
【分析】
所谓离子共存实质上就是看离子间是否发生反应。若离子在溶液中发生反应,就不能共存。溶液中由水电离产生的c(OH-)=1×10-14mol/L,水的电离受到抑制,溶液可能显酸性,也可能显碱性。
【详解】A、如溶液呈碱性,则Al3+不能大量共存,故A错误;
B、无论溶液呈酸性还是碱性,离子之间都不发生任何反应,可大量共存,故B正确;
C、如溶液呈酸性,则AlO2-不能大量共存,故C错误;
D、如溶液呈碱性,则NH4+不能大量共存,故D错误。
正确答案选B。
【点睛】溶液中由水电离产生的c(OH-)=1×10-14mol/L,溶液可能呈酸性还可能呈碱性。
7.下列事实能说明NH3·H2O一定是弱电解质的是:
①常温下,NH3·H2O溶液能使酚酞变红;
②用NH3·H2O溶液做导电性实验,灯泡暗;
③常温下,0.1mol / L的氨水pH约为11
④常温下,体积相同且pH相同的NH3·H2O溶液和NaOH溶液,与相同浓度的HCl溶液中和时,消耗HCl溶液的体积:前者>后者
A. ①②③④ B. ③ C. ③④ D. ②④
【答案】C
【解析】
【详解】①常温下,能使酚酞试液变红是碱的通性,不能证明一水合氨是弱电解质,故错误;
②溶液的导电能力与离子浓度有关,不能说明电解质的电离程度,所以不能说明一水合氨是弱电解质,故错误;
③常温下,0.1mol/L氯化铵溶液的pH约为5,说明氯化铵是强酸弱碱盐,能说明一水合氨是弱电解质,故正确;
④常温下,体积相同且pH相同的NH3•H2O溶液和NaOH溶液,与相同浓度的HCl溶液中和时,消耗HCl溶液的体积:前者>后者,则氨水的浓度大于氢氧化钠,说明一水合氨只有部分电离,为弱电解质,故正确;
正确答案选C。
【点睛】利用一水合氨不能完全电离或盐类水解的规律来分析一水合氨是弱电解质。
8.在一个不传热固定容积的密闭容器中可逆反应mA(g)+ nB(g)pC(g)+ qD(g) 当m、n、p、q为任意整数时,一定达到平衡的标志是:
①体系的压强不再改变
②体系的温度不再改变
③各组分的浓度不再改变
④各组分的质量分数不再改变
⑤反应速率v(A):v(B):v(C):v(D)=m:n:p:q
⑥单位时间内m mol A发生断键反应,同时pmol C也发生断键反应.
A. ③④⑤⑥ B. ②③④⑥
C. ①③④⑤ D. ①③④⑥
【答案】B
【解析】
试题分析:①如果该反应是一个反应前后气体体积不变的可逆反应,则体系的压强始终不变,所以不能根据压强判断反应是否达到平衡状态,错误;②体系的温度不再改变,正逆反应速率相等,所以能据此判断该反应达到平衡状态,正确;③各组分的物质的量浓度不再改变,该反应达到平衡状态,正确;④当该反应达到平衡状态,各组分的质量分数不再改变,正确;⑤当反应速率vA:vB:vC:vD=m:n:p:q,不能据此判断该反应是否达到平衡状态,错误;⑥单位时间内m mol A断键反应等效于pmol C形成,同时pmol C也断键反应,正确;答案选B。
【考点定位】本题主要是考查了化学平衡状态的判断
【名师点晴】反应到达平衡状态时,正逆反应速率相等,平衡时各物质的浓度、百分含量不变,以及由此衍生的一些量也不发生变化,注意把握化学平衡状态判断的角度,特别是正逆反应速率的关系,为易错点。注意掌握化学平衡状态的判断依据:(1)任何情况下均可作为标志的:①υ正=υ逆(同一种物质);②各组分含量(百分含量、物质的量、质量)不随时间变化;③某反应物的消耗(生成)速率、某生成物的消耗(生成)速率=化学计量数之比;(2)在一定条件下可作为标志的是:①对于有色物质参加或生成的可逆反应体系,颜色不再变化;②对于有气态物质参加或生成的可逆反应体系,若反应前后气体的系数和相等,则混合气体平均相对分子质量M和反应总压P不变(恒温恒容);③对于恒温绝热体系,体系的温度不在变化;(3)不能作为判断标志的是:①各物质的物质的量或浓度变化或反应速率之比=化学计量数之比 (任何情况下均适用);②有气态物质参加或生成的反应,若反应前后气体的系数和相等,则混合气体平均相对分子质量M和反应总压P不变(恒温恒容)。据此可以进行有关判断。
由此进行判断.
9.下列与金属腐蚀有关的说法,正确的是:
A. 图1中,插入海水中的铁棒,越靠近底端腐蚀越严重
B. 图2中,往烧杯中滴加几滴KSCN溶液,溶液立即变血红色
C. 图3中,开关由M改置于N时,Cu-Zn合金的腐蚀速率增大
D. 图4中,采用了牺牲阳极的阴极保护法来防止地下钢铁管道的腐蚀
【答案】D
【解析】
【详解】A、越靠近底端,氧气的含量越少,越不易腐蚀,故A错误;B、金属铁是负极,发生析氢腐蚀,金属铁失电子得到的是亚铁离子,遇到硫氰化钾不显示红色,故B错误;C、开关由M改置于N时,合金为正极,则Cu-Zn合金的腐蚀速率减慢,故C错误;D、在该原电池中,金属镁是负极,负极金属易被腐蚀,正极钢铁管道被保护,该方法称为牺牲阳极的阴极保护法,故D正确;故选D。
10.三室式电渗析法处理含Na2SO4废水的原理如图所示,采用惰性电极,ab、cd均为离子交换膜,在直流电场的作用下,两膜中间的Na+和SO42-可通过离子交换膜,而两端隔室中离子被阻挡不能进入中间隔室。下列叙述正确的是:
A. 通电后中间隔室的SO42-向正极迁移,正极区溶液pH增大
B. 该法在处理含Na2SO4废水时可以得到NaOH和H2SO4产品
C. 负极区反应为4OH--4e-=2H2O+O2↑,负极区溶液pH降低
D. 当电路中通过1 mol电子的电量时,会有0.5 mol O2生成
【答案】B
【解析】
【详解】A、阴离子向阳极(即正极区)移动,氢氧根离子放电pH减小,故A错误;
B、直流电场的作用下,两膜中间的Na+和SO42-可通过离子交换膜,而两端隔室中离子被阻挡不能进入中间隔室,通电时,氢氧根离子在阳极区放电破坏水的电离平稳生成氢离子,在电场的作用下,两膜中间的硫酸根离子进入阳极区,故阳极室可以得到产品硫酸;氢离子在阴极放电而破坏水的电离平衡生成氢氧根离子,两膜中间的钠离子进入阴极区,故阴极室可以得到产品氢氧化钠,故可以得到NaOH和H2SO4产品,故B正确;
C、阴极上发生还原反应,氢离子得电子生成氢气,故C错误;
D、每生成1mol氧气转移4mol电子,当电路中通过1mol电子的电量时,会有0.25mol的O2生成,故D错误;
正确答案选B。
不定项选择题(每小题4分,共20分。每小题有一到两个选项符合题意。若正确答案只有一个选项,多选时不得分;若正确答案有两个选项,只选一个且正确时得2分,选两个且都正确时得4分,但只要选错一个,该小题就得0分)
11.已知下列反应的热化学方程式为:
①CH3COOH(l)+2O2(g)===2CO2(g)+2H2O(l) ΔH1=-870.3 kJ·mol-1
②C(s)+O2(g)===CO2(g) ΔH2=-393.5 kJ·mol-1
③H2(g)+1/2O2(g)===H2O(l) ΔH3=-285.8 kJ·mol-1
则反应2C(s)+2H2(g)+O2(g)===CH3COOH(l)的ΔH(单位为kJ·mol-1)为:
A. -488.3 B. -191 C. -476.8 D. -1 549.6
【答案】A
【解析】
【分析】
利用盖斯定律,将②×2+③×2-①可得热化学方程式2C(s)+2H2(g)+O2(g)═CH3COOH(l),以此计算反应热可得答案。
【详解】将②×2+③×2-①可得2C(s)+2H2(g)+O2(g)═CH3COOH(l),
则△H=2×(-393.5kJ/mol)+2×(-285.8kJ/mol)-(-870.3kJ/mol)=-488.3kJ/mol
正确答案选A。
12.在某温度T℃时,测得0.01mol·L-1的NaOH溶液的pH=11。下列说法正确的是:
A. T<25
B. 该温度下水的离子积常数Kw=1×10-13
C. 升高温度,溶液的pH增大
D. 将Va L该溶液与Vb L pH=3的硫酸溶液混合,溶液溶液呈中性,则Va
【答案】BD
【解析】
【详解】A、0.01mol/L的NaOH溶液的pH为11,则c(H+)=1×10-11mol/L,c(OH-)=0.01mol/L,Kw=c(H+)×c(OH-)=1×10-13>1×10-14,水的电离是吸热的,升温时水的电离平衡正向移动,KW增大,因该温度下的KW大于25℃时水的KW=1×10-14,所以该温度大于25℃,故A错;
B、0.01mol/L的NaOH溶液的pH为11,则c(H+)=1×10-11mol/L,c(OH-)=0.01mol/L,Kw=c(H+)×c(OH-)=1×10-13,故B正确;
C、升高温度,水的电离平衡正向移动,KW增大,c(H+)增大,溶液的pH变小,故C错误;
D、将pH=11的NaOH溶液Va L与pH=3的硫酸Vb L混合,所得混合溶液为中性,因c(OH-)×Va=c(H+)×Vb,pH=11的NaOH溶液中氢氧根离子浓度为0.01mol/L,pH=3的硫酸氢离子浓度为0.001mol/L,则0.01×Va=0.001Vb,则Va:Vb=1:10,Va
正确答案选BD。
【点睛】注意水的离子积常数只与温度有关,与溶液是酸碱性无关,为易错点。
13.根据下列有关图象,说法正确的是:
A. 由图Ⅰ知,反应在T1、T3处达到平衡,且该反应的ΔH<0
B. 由图Ⅱ知,反应在t6时刻,NH3体积分数最大
C. 由图Ⅱ知,t3时采取增大反应体系压强的措施
D. 若图Ⅲ表示在10 L容器、850℃时的反应,由图知,到4 min时,反应放出51.6 kJ的热量
【答案】D
【解析】
试题分析:A.由图Ⅰ知,反应在T1、T3处反应物和生成物的体积分数相等但反应不一定达到平衡,T2-T3升高温度,反应物体积分数增大,生成物体积分数减小,平衡向逆反应方向移动,所以正反应是放热反应,△H<0,A项错误;B.由图Ⅱ知,t2时刻正逆反应速率都增大且相等,改变的条件是加入催化剂,平衡不移动;t3时刻正逆反应速率都减小,且逆反应速率大于正反应速率,改变的条件是减小压强,平衡向逆反应方向移动;t5时刻正逆反应速率都增大,且逆反应速率大于正反应速率,改变的条件是升高温度,平衡向逆反应方向移动,所以反应在t1时,NH3体积分数最大,B项错误;C.由图Ⅱ知,t3时刻正逆反应速率都减小,且逆反应速率大于正反应速率,改变的条件是减小压强,C项错误;D.该反应是一个放热反应,1molCO完全转化时放出43KJ能量,当转化(0.30-0.18)mol/L×10L=1.2molCO时放出51.6kJ的热量,D项正确;答案选D。
考点:考查影响化学反应速率的因素,化学图像的分析与判断。
14.下列说法正确的是:
A. 在合成氨工业中,移走NH3可增大正反应速率,提高原料转化率
B. 恒温下进行的反应2NO2(g)N2O4(g)达平衡时,缩小容器体积再达平衡时,气体的颜色比第一次平衡时的深,NO2的体积分数比原平衡大
C. 常温下,MgO(s)+C(s)=Mg(s)+CO(g)不能自发进行,则其△H>0
D. 常温下pH=2的盐酸中由H2O电离出的c(H+)=1.0×10-2mol·L-1
【答案】C
【解析】
【详解】A、移走NH3,逆反应速率速率减小,正反应速率大于逆反应速率,平衡正向移动,可以提高原料转化率,故A错误;
B、反应2NO2(g)N2O4(g)是气体体积减小的反应,达到平衡后缩小容器体积,增大了压强,平衡正向移动,增大压强,体积迅速减小,平衡移动程度不如体积减小带来的改变大,所以混合气体颜色加深,NO2的体积分数比原平衡小,故B错误;
C、如果△G=△H-T△S>0时该反应不能自发进行,该反应的熵变△S>0,且该反应不能自发进行,所以其△H>0,故C正确;
D、常温下,pH=2的盐酸中氢离子浓度为0.01mol/L,盐酸溶液中氢氧根离子为水电离的,所以由H2O电离出的c(H+)=1.0×10-12mol•L-1,故D错误。
正确答案选C。
15.在一定温度下,向2 L体积固定的密封容器中加入1 mol HI,发生反应:2HI(g)H2(g)+I2(g) ΔH>0,测得H2的物质的量随时间变化如表,下列说法正确的是:
t/min
1
2
3
n(H2)/mol
006
0.1
0.1
A. 2 min内的HI的分解速度为0.05 mol·L−1·min−1
B. 该温度下,反应的平衡常数K=1/16,平衡时HI的转化率为20%
C. 该温度下的平衡常数为K1,温度升高10℃后平衡常数为K2,则K1<K2
D. 达平衡后其他条件不变,压缩容器体积,平衡不移动,c(HI)不变
【答案】AC
【解析】
【分析】
A、反应速率v=∆c/∆t计算判断;
B、根据化学平衡三段式列式计算分析判断;
C、反应是吸热反应,升温平衡正向进行;
D、压缩容器体积压强增大,反应前后气体体积不变,平衡不动,但物质浓度增大.
【详解】根据反应进行如下计算:
2HI(g)⇌ H2(g)+I2(g)
起始量 (mol/L) 0.5 0 0
变化量(mol/L) 0.1 0.05 0.05
2min量 (mol/L) 0.4 0.05 0.05
A、2min内的HI的分解速度v=∆c/∆t=0.1/2=0.05mol/L•min,故A正确;
B、根据上述分析可以知道,平衡常数K=0.05×0.05/0.42=5/32,平衡时HI的转化率为20%,故B错误;
C、反应是吸热反应,升温平衡正向进行,平衡常数增大,温度升高10℃后平衡常数为K2,则K1<K2,故C正确;
D、压缩容器体积压强增大,反应前后气体体积不变,平衡不动,但物质浓度增大,故D错误;
综上所述,本题选AC。
第II卷(选择题共80分)
16.能源危机是当前全球性问题,“开源节流”是应对能源危机的重要举措。
(1)下列做法有助于能源“开源节流”的是____________ (填序号)。
a.大力发展农村沼气,将废弃的秸秆转化为清洁高效的能源
b.大力开采煤、石油和天然气以满足人们日益增长的能源需求
c.开发太阳能、水能、风能、地热能等新能源,减少使用煤、石油等化石燃料
d.减少资源消耗,增加资源的重复使用、资源的循环再生
(2)金刚石和石墨均为碳的同素异形体,它们在氧气不足时燃烧生成一氧化碳,氧气充足时燃烧生成二氧化碳,反应中放出的热量如图所示。
由上图可知,在通常状况下,金刚石和石墨中________ (填“金刚石”或“石墨”)更稳定,石墨的燃烧热为________ kJ·mol−1。
(3)已知:N2、O2分子中化学键的键能分别是946 kJ·mol−1、497 kJ·mol−1,N2(g)+O2(g)=2NO(g) ΔH=180.0 kJ·mol−1。NO分子中化学键的键能为________kJ·mol−1。
(4)综合上述有关信息,请写出CO和NO反应的热化学方程式:__________________。
【答案】 (1). acd (2). 石墨 (3). 393.5kJ·mol−1 (4). 631.5 (5). 2NO(g)+2CO(g)= N2(g)+2CO2(g) ΔH=−746.0kJ·mol−1
【解析】
【详解】(1)只要能减少化石燃料等资源的运用都属于“开源节流”;b、大力开采煤、石油和天然气,不能减少化石燃料的运用,故错误;a、c、d能减少化石燃料的运用,故正确。
(2)由图象分析可知金刚石能量高于石墨,能量越低越稳定,所以说明石墨稳定;图象分析1mol石墨完全燃烧生成1mol二氧化碳放出的热量为110.5 kJ +283.0 kJ =393.5kJ,则石墨的燃烧热为393.5kJ·mol−1;
(3)根据N2、O2分子中化学键的键能分别是946 kJ·mol−1、497 kJ·mol−1以及反应N2(g)+O2(g)=2NO(g)△H=180.0 kJ·mol−1可设NO分子中化学键的键能为X,则有:946 kJ·mol−1+497 kJ·mol−1-2X=180 kJ·mol−1 得:X=631.5 kJ·mol−1;
(4)已知①C(石墨,s)+O2(g)═CO2(g)△H=-393.5 kJ·mol−1;
②C(石墨,s)+O2(g)═CO(g)△H=-110.5 kJ·mol−1;
③N2(g)+O2(g)=2NO(g)△H=180 kJ·mol−1;
由盖斯定律:方程式①×2-②×2-③得 2NO(g)+2CO(g)═N2(g)+2CO2(g)△H=-746.0 kJ·mol−1;
17.如图装置所示,C、D、E、F都是惰性电极,甲、乙中溶液的体积和浓度都相同(假设通电前后溶液体积不变),A、B为外接直流电源的两极。将直流电源接通后,F极附近呈红色。请回答:
(1)B极是电源的_______极(填“正”或“负”)。
(2)若甲、乙装置中的C、D、E、F电极均只有一种单质生成时,对应单质的物质的量之比为________。
(3)现用丙装置给铜件镀银,则H应该是________(填“镀层金属”或“镀件”),电镀液是_____溶液。当乙中溶液的c(OH-)=0.1 mol·L-1时(此时乙溶液体积为500 mL),丙中镀件上析出银的质量为________,甲中溶液的pH________(填“变大”、“变小”或“不变”)。
(4)若将C电极换为铁,其他装置都不变,则甲中发生总反应的离子方程式是____________。
【答案】 (1). 负 (2). 1∶2∶2∶2 (3). 镀件 (4). 硝酸银 (5). 5.4 g (6). 变小 (7). Fe+Cu2+Fe2++Cu
【解析】
【详解】(1)将直流电源接通后,F极附近呈红色,说明F极显碱性,是氢离子在该电极放电,所以F即是阴极,可得出D、F、H均为阴极,C、E、G均为阳极,A是电源的正极,B是负极;
(2)C、D、E、F电极发生的电极反应分别为:4OH-═O2↑+2H2O+4e-、Cu2++2e-═Cu、2Cl-═Cl2↑+2e-、2H++2e-═H2↑,当各电极转移电子均为1mol时,生成单质的量分别为:0.25mol、0.5mol、0.5mol、0.5mol,所以单质的物质的量之比为1:2:2:2;
(3)电镀装置中,镀层金属必须做阳极,镀件做阴极,所以G应该是镀层金属,H是镀件,含有镀层金属离子的盐溶液为电镀液,则电镀液是AgNO3溶液;当乙中溶液的c(OH-)=0.1 mol·L-1(此时乙溶液体积为500mL)时,根据电极反应2H++2e-═H2↑,则放电的氢离子的物质的量为:0.1mol/l×0.5L=0.05mol,当转移0.05mol电子时,丙中镀件上析出银的质量=108g/mol×0.05mol=5.4g;电解甲溶液发生2CuSO4+2H2O=2Cu+O2+2H2SO4 ,最后变成硫酸溶液,故酸性增强,pH值变小 ;
(4)C电极换为铁,其他装置都不变,则阳极铁失电子,阴极铜离子得电子,电解池反应为:Fe+Cu2+Fe2++Cu。
18.工业制硫酸生产流程如下图:
(1)实验室常用过量的氢氧化钠溶液吸收SO2尾气,该反应的离子方程式为_________。
(2)已知SO2和O2生成SO 3的反应过程放热。在催化反应室中,下列措施有利于提高SO2平衡转化率的有_______。(填写编号)
A.减少压强
B.升高温度
C.不断补充空气
D.及时分离出SO3
(3)在工业制硫酸生产中,为提高催化剂效率采取的措施有________(答出1点即可)。
(4)在450℃、常压和钒催化条件下,在容积为2L的恒容容器中加入2molSO2和1molO2。
①下列选项中不能作为判断该反应是否达平衡状态的标志的是__________。(填写编号)
A.混合气密度不变化
B.SO2百分含量保持不变
C.容器中气体的压强不变
D.SO3的生成速率与SO2的消耗速率相等
E.气体总物质的量不变
②达平衡后,测得平衡常数为K,若此时O2的转化率为x,则K和x的关系满足:K=_____。
(5)SO2和O2的反应在恒容密闭容器中发生,如图、2表示在时刻t1达到平衡、在时刻t2因改变某个条件而发生变化的情况,根据如图、如图相关信息,判断t2发生改变的条件是________。
【答案】 (1). SO2+2OH-=SO32-+H2O (2). CD (3). 控制反应温度 或 对原料气进行净化 (4). AD (5). 2x2/(1-x)3 (6). 降低温度
【解析】
【详解】(1)过量NaOH溶液与SO2反应生成亚硫酸钠与水,离子方程式为SO2+2OH-=SO32-+H2O
(2)提高SO2平衡转化率,促进化学平衡向右移动,
A、正反应方向气体体积减小,减小压强,化学平衡向逆反应方向移动,故A错误;
B、正反应方向放热,升高温度,化学平衡向逆反应方向移动,故B错误;
C、增大氧气浓度,化学平衡向右移动,故C正确;
D、减小生成物浓度,化学平衡向右移动,故D正确;
故答案为:CD;
(3)提高催化剂效率可以通过净化气体、控制温度在400~500℃、增大催化剂与反应气体的接触面积,
(4)①A、反应物和生成物全是气体,气体质量不变,容器体积不变,混合气体密度始终不变,所以密度不变不能说明反应达到平衡状态,故A正确;
B、SO2百分含量保持不变,即各物质浓度不再发生变化,达到化学平衡状态,故B错误;
C、反应前后气体物质的量不同,容器中气体的压强不变,则达到化学平衡状态,故C错误;
D、SO3的生成速率与SO2的消耗速率相等,均为正反应方向,不能判断正逆反应速率是否相等,不能判断是否平衡,故D正确;
E、反应前后气体物质的量不同,容器中气体的物质的量不变,则达到化学平衡状态,故E错误;
故答案为:AD;
②根据题意:2SO2(g)+O2(g)⇌2SO3(g)
初始物质的量:2 1 0
变化物质的量:2x x 2x
平衡物质的量:2-2x 1-x 2x
则平衡常数为K===
(5)图2中时刻t2SO3浓度增大,SO2浓度减小,即化学平衡向右移动,又由于在t2时,二者浓度不变,即压强不变,或者说,不是因为压强变化而导致平衡的移动,只能为温度的影响,所以条件为降低温度。
19.以CH4和 H2O为原料制备二甲醚和甲醇的工业流程如下:
已知:2CO(g)+O2(g)=2CO2(g) △H=-566 kJ·mol-1
CH3OCH3 (g)+3O2(g)=2CO2(g)+3H2O (g) △H=-1323 kJ·mol-1
2H2(g)+O2(g)=2H2O(g) △H=-484 kJ·mol-1
(1)反应室3中发生反应:CO(g)+2H2(g)=CH3OH(g)。该反应在一定条件下能自发进行的原因是_____。
(2)反应室2中发生反应:2CO(g)+4H2(g)=CH3OCH3(g)+H2O (g) △H=_____。
(3)以反应室1出来的CO和H2为燃料,一定比例Li2CO3和Na2CO3低熔混合物为电解质构成的一种碳酸盐燃料电池如图所示。
①该电池的正极反应式为______________。
②若电路中流过4 mol电子,则理论上消耗CO和H2的总体积为______L(标准状况)。
【答案】 (1). △H<0 (2). -211kJ/mol (3). O2+4e-+2CO2=2CO32- (4). 44.8 L
【解析】
【详解】(1)如果△G=△H-T△S<0时该反应能自发进行,反应CO(g)+2H2(g)=CH3OH(g)的熵变△S<0,△H<0反应在一定条件下能自发进行。
(2)2CO(g)+O2(g)=2CO2(g) △H=-566 kJ·mol-1①
CH3OCH3 (g)+3O2(g)=2CO2(g)+3H2O (g) △H=-1323 kJ·mol-1②
2H2(g)+O2(g)=2H2O(g) △H=-484 kJ·mol-1③
将方程式①+2×③-②得2CO(g)+4H2(g)═CH3OCH3(g)+H2O(g),△H=(-566kJ/mol)+2×(-484kJ/mol)-(-1323kJ/mol)=-211kJ/mol
(3)该燃料电池中,负极上一氧化碳、氢气失电子和碳酸根离子反应生成二氧化碳和水;正极上氧气得电子和二氧化碳发生反应生成碳酸根离子,电极反应为O2+4e-+2CO2=2CO32-,负极的电极反应式为:
CO+H2-4e-+2CO32-=3CO2+H2O
44.8L 4mol
20.NaClO2是一种重要的杀菌消毒剂,也常用来漂白织物等。其一种生产工艺如下:
(1)写出“反应”步骤中生成ClO2的化学方程式:_____________________
(2)“电解”中阴极反应的主要产物是____。
(3)“电解”所用食盐水由粗盐水精制而成。精制时,为除去Mg2+和Ca2+,要加入的试剂分别_溶液、_溶液,过滤后需加_____溶液调节pH。(填化学式)
(4)“尾气吸收”是吸收“电解”过程排出少量ClO2。写出“尾气吸收”的离子方程式:____。此吸收反应中,氧化剂与还原剂的物质的量之比为____。
(5)“有效氯含量”可用来衡量含氯消毒剂的消毒能力。其定义是:每克含氯消毒剂的氧化能力相当于多少克Cl2的氧化能力。NaClO2的有效氯含量为____g(计算结果保留两位小数)。
【答案】 (1). 2NaClO3+SO2+H2SO4=2ClO2+2NaHSO4 (2). NaClO2或ClO2- (3). NaOH (4). Na2CO3 (5). HCl (6). 2ClO2+2OH-+H2O2=2ClO2-+O2+2H2O (7). 2:1 (8). 1.57
【解析】
【分析】
从生产工艺可知:NaClO3和SO2在H2SO4酸化条件下生成ClO2,回收产物为NaHSO4,电解装置中阴极ClO2得电子生成ClO2-,阳极Cl-失电子生成Cl2,在尾气吸收过程中,含过氧化氢的氢氧化钠溶液吸收ClO2,产物为ClO2-,最后NaClO2溶液结晶、干燥得到产品。
【详解】(1)NaClO3和SO2在H2SO4酸化条件下生成ClO2,其中NaClO2是氧化剂,还原产物为NaCl,回收产物为NaHSO4,说明生成硫酸氢钠,且产生ClO2,根据电子守恒可知,此反应的化学方程式为:2NaClO3+SO2+H2SO4=2NaHSO4+2ClO2
(2)ClO2氧化能力强,根据结晶干燥后的产物可知ClO2的还原产物为NaClO2,因此电解装置中阴极ClO2得电子生成ClO2-,阳极Cl-失电子生成Cl2。
(3)食盐溶液中混有Mg2+ 和Ca2+,可以利用过量NaOH溶液除去Mg2+,利用过量Na2CO3溶液除去Ca2+,过滤后需加HCl溶液调节pH 。
(4)依据图示可知,利用含过氧化氢的氢氧化钠溶液吸收ClO2,产物为ClO2-,则此反应中ClO2为氧化剂,还原产物为ClO2-,化合价从+4价降为+3价,H2O2为还原剂,氧化产物为O2,所以反应为2ClO2+2OH-+H2O2=2ClO2-+O2+2H2O,每摩尔H2O2得到2mol电子,依据电子守恒可知氧化剂和还原剂的物质的量之比为2:1;
(5)1gNaClO2的物质的量,依据电子转移数目相等,NaClO2~Cl-~4e-,Cl2~2Cl-~2e-,可知氯气的物质的质量为:
NaClO2~2Cl2
1mol 2×71g
mol 1.57g
【点睛】氧化还原反应转移电子的数目=氧化剂(还原剂)反应前、后化合价变化差值×化合价变化的原子个数。
21.甲醇是重要的化学工业基础原料和清洁液体燃料。已知制备甲醇的有关化学反应以及在不同温度下的化学反应平衡常数如下表所示:
化学反应
平衡常数
温度/℃
500
800
①2H2(g)+CO(g)CH3OH(g)
K1
2.5
0.15
②H2(g)+CO2(g) H2O(g)+CO(g)
K2
1.0
2.50
③3H2(g)+CO2(g)CH3OH(g)+H2O(g)
K3
(1)据反应①与②可推导出K1、K2与K3之间的关系,则K3=________(用K1、K2表示)。
(2)反应③的ΔH_________0(填“>”或“<”)。
(3)500℃时测得反应③在某时刻H2(g)、CO2(g)、CH3OH(g)、H2O(g)的浓度(mol·L-1)分别为0.8、0.1、0.3、0.15,则此时v正_____v逆(填“>”、“=”或“<”)。
(4)500℃时2L密闭容器中投入a mol H2、b mol CO发生反应①;测得平衡时H2(g)、CO2(g)的浓度(mol·L-1)分别为0.2、0.1则:
①a=______,b=_________,平衡时H2的转换率为________(保留一位有效数字)。
②若向平衡后的容器中再投入a mol H2、b mol CO,达平衡后,CH3OH的体积分数与原平衡相比______________(填“增大”、“减小”或“不变”)
【答案】 (1). K1×K2 (2). < (3). > (4). 0.44 (5). 0.22 (6). 0.09(或9%) (7). 增大
【解析】
【分析】
平衡常数是利用生成物平衡浓度幂次方乘积除以反应物平衡浓度幂次方乘积。
【详解】(1)反应③3H2(g)+CO2(g)CH3OH(g)+H2O(g),依据反应①+②得到反应③,所以平衡常数K3=K1×K2;
(2)500℃时K3=K1×K2=2.5×1.0=2.5,,8 00℃时K3=K1×K2=0.15×2.5=0.375,升高温度, K3值减小,正反应方向为放热方向,ΔH<0;
(3)在500℃测得反应③在某时刻,H2(g)、CO2(g)、CH3OH(g)、H2O (g)的浓度(mol/L)分别为0.8、0.1、0.3、0.15,Q==0.87V逆;
(4)①根据题意:2H2(g)+CO(g)CH3OH(g)
初始物质的量:a b 0
变化物质的量:a-0.4 b-0.2 或 b-0.2
平衡物质的量:0.4 0.2 b-0.2
500℃时K1==2.5得 a=0.44
K1==2.5得 b=0.22
平衡时H2的转换率==9%
②若向平衡后的容器中再投入a mol H2、b mol CO,则相当于在原平衡的基础上增大压强,平衡向正反应方向进行,增大, CH3OH的体积分数与原平衡相比增大。
【点睛】依据某时刻浓度商计算和平衡常数比较判断反应进行的方向:
①Qc=K,v(正)=v(逆),处于化学平衡状态;
②Qc<K,v(正)>v(逆),向正反应方向进行;
③Qc>K,v(正)<v(逆),向逆反应方向进行。
22.化学工业中会产生大量含铬废水需进行无害化处理检测达标后才能排放。
(1) 工业常用NaHSO3还原法处理,方法如下:向酸性废水中加入NaHSO3使Cr2O72-还原成为Cr3+,然后加入熟石灰调节废水的pH,使Cr3+完全沉淀。写出NaHSO3与Cr2O72-反应的离子方程式:_____________。
(2) 废水中铬元素总浓度的测定方法如下:向一定量含Cr2O72-和Cr3+的酸性废水样中加入足量(NH4)2S2O8溶液将Cr3+氧化成Cr2O72-,煮沸除去过量的(NH4)2S2O8;再加入过量的KI溶液,Cr2O72-与I-完全反应生成Cr3+和I2后,以淀粉为指示剂,用Na2S2O3标准溶液滴定至终点。测定过程中物质的转化关系如下:Cr3+Cr2O72-I2S4O62-。
①上述操作过程中,若无煮沸操作,则测定的铬元素总浓度会____(填“偏大”、“偏小”或“不变”)。
② 以淀粉为指示剂,用Na2S2O3标准溶液滴定至终点时的现象为____________。
【答案】 (1). 3HSO3-+Cr2O72-+5H+=2Cr3++3SO42-+4H2O (2). 偏大 (3). 溶液恰好由蓝色变成无色,且半分钟不恢复为原色
【解析】
【详解】(1)Cr2O72-具有强氧化性,在酸性条件下,可以将HSO3-氧化成SO42-,自身被还原成Cr3+,反应的离子方程式:3HSO3-+Cr2O72-+5H+=2Cr3++3SO42-+4H2O
(2)①若无煮沸操作,过量的(NH4)2S2O8会与碘化钾反应生成更多的碘,进而消耗更多的硫代硫酸钠溶液,导致测定的铬元素总浓度会偏大;②以淀粉为指示剂,用Na2S2O3标准溶液滴定至终点时I2恰好完全反应完,所以现象为溶液恰好由蓝色变成无色,且半分钟不恢复为原色。
第I卷(选择题共40分)
单项选择题(每小题2分,共20分。每小题只有一个选项符合题意)
1.人类在未来将逐渐由“碳素燃料文明时代”过渡至“太阳能文明时代”(包括风能、生物质能等太阳能转换形态),届时人们将适应“低碳经济”和“低碳生活”。下列说法错误的是:
A. 煤、石油和天然气都属于碳素燃料
B. 发展太阳能经济有助于减缓温室效应
C. 太阳能电池可将太阳能直接转化为电能
D. 目前研究菠菜蛋白质“发电”不属于“太阳能文明”
【答案】D
【解析】
试题分析:A、煤和石油,天然气都为化石燃料,为碳素燃料,之前,不选A;B、太阳能的利用减少化石燃料的使用,从而减慢温室效应,正确,不选B;C、太阳能电池将太阳能转化wie电能,为清洁能源和 新能源,正确,不选C;D、菠菜蛋白质制成电池为生物质能,属于太阳能文明时代范畴,错误,选D。
考点:常见的生活环境的污染和治理
2.某反应的反应过程中能量变化如图所示,下列叙述不正确的是:
A. 催化剂能改变反应的焓变
B. 催化剂能降低反应所需活化能
C. 该反应是吸热反应
D. 逆反应的活化能小于正反应的活化能
【答案】A
【解析】
【详解】A、催化剂改变反应速率降低反应的活化能,但不改变平衡,反应的焓变不变,故A错误;
B、催化剂改变反应速率降低反应的活化能,但不改变平衡,故B正确;
C、依据图中信息可知,反应物总能量小于生成物总能量是吸热反应,故C正确;
D、依据图中信息可知,逆反应活化能小于正反应活化能,故D正确。
正确答案选A。
3.下列有关热化学反应的描述中正确的是:
A. HCl和NaOH反应的中和热ΔH=-57.3kJ/mol,则H2SO4和Ca(OH)2反应的中和热ΔH=2×(-57.3)kJ/mol
B. CO(g)的燃烧热是283.0kJ/mol,则2CO2(g)=2CO(g)+O2(g)反应的ΔH=+(2×283.0)kJ/mol
C. 1mol甲烷燃烧生成气态水和二氧化碳所放出的热量是甲烷的燃烧热
D. 稀醋酸与稀NaOH溶液反应生成1mol水,放出57.3kJ热量
【答案】B
【解析】
试题分析:A.中和热是酸碱发生中和反应产生1mol水时放出的热量,所以H2SO4和Ca(OH)2反应的中和热与HCl和NaOH反应的中和热相同,都是ΔH=-57.3kJ/mol,错误;B.CO(g)的燃烧热是283.0kJ/mol,表示1molCO完全燃烧产生CO2放出热量是283.0kJ,则2CO2(g)=2CO(g)+O2(g)反应的ΔH=+(2×283.0)kJ/mol,正确;C.1mol甲烷燃烧生成液态水和二氧化碳所放出的热量是甲烷的燃烧热,错误;D.由于醋酸是弱酸,电离吸收热量,所以稀醋酸与稀NaOH溶液反应生成1mol水,放出热量小于57.3kJ,错误。
考点:考查有关热化学反应的描述正误判断的知识。
4.取20.00 mL 0.50 mol·L-1 NaOH溶液,恰好将未知浓度的H2SO4溶液20.00 mL滴定至终点,下列说法正确的是:
A. 该实验不需要指示剂
B. 用量筒量取上述硫酸的体积
C. H2SO4的浓度为1.00 mol·L-1
D. 参加反应的H+和OH-的物质的量相等
【答案】D
【解析】试题分析:A、酸碱中和反应,无现象,需要指示剂,故错误;B、量筒的精确度为0.1mL,应用滴定管,故错误;C、n(H2SO4)=n(H+)/2=n(NaOH)/2=20×10-3×0.5/2mol=5×10-3mol,c(H2SO4)=5×10-3/20×10-3mol·L-1=0.25mol·L-1,故错误;D、恰好完全反应,即n(H+)=n(OH-),故正确。
考点:考查中和滴定、仪器的精确度等知识。
5.少量铁片与100mL 0.01mol/L的稀盐酸反应,反应速率太慢,为了加快此反应速率而不改变H2的产量,可以使用如下方法中的:①加H2O ②加KNO3溶液 ③滴入几滴浓盐酸 ④加入少量铁粉⑤加NaCl溶液 ⑥滴入几滴硫酸铜溶液 ⑦升高温度(不考虑盐酸挥发)⑧改用10mL 0.1mol/L盐酸
A. ①⑥⑦ B. ③⑤⑧
C. ③⑦⑧ D. ③④⑥⑦⑧
【答案】C
【解析】
试题分析:①加水,盐酸浓度降低,反应速率减慢,错误;②加KNO3溶液,由于溶液中有硝酸存在,则产生氢气的量减少,错误;③滴入几滴浓盐酸,使溶液中氢离子浓度增大,反应速率加快,铁的质量固定,所以产生氢气的量不变,正确;④加入铁粉,与盐酸的接触面积增大,反应速率加快,但铁的质量增加,氢气的量则增加,错误;⑤加NaCl溶液,与加水相同,反应速率减慢,错误;⑥加硫酸铜溶液,铁置换铜,与铜形成原电池,加快反应速率,但铁的质量减少,产生的氢气减少,错误;⑦升高温度,反应速率加快,氢气的量不变,正确;⑧盐酸浓度增大,氢离子物质的量不变,所以反应速率加快,氢气的量不变,正确,答案选C。
考点:考查对限制条件的改变反应速率的措施的判断
6.若溶液中由水电离产生的c(OH-)=1×10-14mol/L,则此溶液中一定可以大量共存的离子组是:
A. Al3+、Na+、NO3-、Cl- B. K+、Na+、Cl-、NO3-
C. K+、Na+、Cl-、AlO2- D. K+、NH4+、SO42-、NO3-
【答案】B
【解析】
【分析】
所谓离子共存实质上就是看离子间是否发生反应。若离子在溶液中发生反应,就不能共存。溶液中由水电离产生的c(OH-)=1×10-14mol/L,水的电离受到抑制,溶液可能显酸性,也可能显碱性。
【详解】A、如溶液呈碱性,则Al3+不能大量共存,故A错误;
B、无论溶液呈酸性还是碱性,离子之间都不发生任何反应,可大量共存,故B正确;
C、如溶液呈酸性,则AlO2-不能大量共存,故C错误;
D、如溶液呈碱性,则NH4+不能大量共存,故D错误。
正确答案选B。
【点睛】溶液中由水电离产生的c(OH-)=1×10-14mol/L,溶液可能呈酸性还可能呈碱性。
7.下列事实能说明NH3·H2O一定是弱电解质的是:
①常温下,NH3·H2O溶液能使酚酞变红;
②用NH3·H2O溶液做导电性实验,灯泡暗;
③常温下,0.1mol / L的氨水pH约为11
④常温下,体积相同且pH相同的NH3·H2O溶液和NaOH溶液,与相同浓度的HCl溶液中和时,消耗HCl溶液的体积:前者>后者
A. ①②③④ B. ③ C. ③④ D. ②④
【答案】C
【解析】
【详解】①常温下,能使酚酞试液变红是碱的通性,不能证明一水合氨是弱电解质,故错误;
②溶液的导电能力与离子浓度有关,不能说明电解质的电离程度,所以不能说明一水合氨是弱电解质,故错误;
③常温下,0.1mol/L氯化铵溶液的pH约为5,说明氯化铵是强酸弱碱盐,能说明一水合氨是弱电解质,故正确;
④常温下,体积相同且pH相同的NH3•H2O溶液和NaOH溶液,与相同浓度的HCl溶液中和时,消耗HCl溶液的体积:前者>后者,则氨水的浓度大于氢氧化钠,说明一水合氨只有部分电离,为弱电解质,故正确;
正确答案选C。
【点睛】利用一水合氨不能完全电离或盐类水解的规律来分析一水合氨是弱电解质。
8.在一个不传热固定容积的密闭容器中可逆反应mA(g)+ nB(g)pC(g)+ qD(g) 当m、n、p、q为任意整数时,一定达到平衡的标志是:
①体系的压强不再改变
②体系的温度不再改变
③各组分的浓度不再改变
④各组分的质量分数不再改变
⑤反应速率v(A):v(B):v(C):v(D)=m:n:p:q
⑥单位时间内m mol A发生断键反应,同时pmol C也发生断键反应.
A. ③④⑤⑥ B. ②③④⑥
C. ①③④⑤ D. ①③④⑥
【答案】B
【解析】
试题分析:①如果该反应是一个反应前后气体体积不变的可逆反应,则体系的压强始终不变,所以不能根据压强判断反应是否达到平衡状态,错误;②体系的温度不再改变,正逆反应速率相等,所以能据此判断该反应达到平衡状态,正确;③各组分的物质的量浓度不再改变,该反应达到平衡状态,正确;④当该反应达到平衡状态,各组分的质量分数不再改变,正确;⑤当反应速率vA:vB:vC:vD=m:n:p:q,不能据此判断该反应是否达到平衡状态,错误;⑥单位时间内m mol A断键反应等效于pmol C形成,同时pmol C也断键反应,正确;答案选B。
【考点定位】本题主要是考查了化学平衡状态的判断
【名师点晴】反应到达平衡状态时,正逆反应速率相等,平衡时各物质的浓度、百分含量不变,以及由此衍生的一些量也不发生变化,注意把握化学平衡状态判断的角度,特别是正逆反应速率的关系,为易错点。注意掌握化学平衡状态的判断依据:(1)任何情况下均可作为标志的:①υ正=υ逆(同一种物质);②各组分含量(百分含量、物质的量、质量)不随时间变化;③某反应物的消耗(生成)速率、某生成物的消耗(生成)速率=化学计量数之比;(2)在一定条件下可作为标志的是:①对于有色物质参加或生成的可逆反应体系,颜色不再变化;②对于有气态物质参加或生成的可逆反应体系,若反应前后气体的系数和相等,则混合气体平均相对分子质量M和反应总压P不变(恒温恒容);③对于恒温绝热体系,体系的温度不在变化;(3)不能作为判断标志的是:①各物质的物质的量或浓度变化或反应速率之比=化学计量数之比 (任何情况下均适用);②有气态物质参加或生成的反应,若反应前后气体的系数和相等,则混合气体平均相对分子质量M和反应总压P不变(恒温恒容)。据此可以进行有关判断。
由此进行判断.
9.下列与金属腐蚀有关的说法,正确的是:
A. 图1中,插入海水中的铁棒,越靠近底端腐蚀越严重
B. 图2中,往烧杯中滴加几滴KSCN溶液,溶液立即变血红色
C. 图3中,开关由M改置于N时,Cu-Zn合金的腐蚀速率增大
D. 图4中,采用了牺牲阳极的阴极保护法来防止地下钢铁管道的腐蚀
【答案】D
【解析】
【详解】A、越靠近底端,氧气的含量越少,越不易腐蚀,故A错误;B、金属铁是负极,发生析氢腐蚀,金属铁失电子得到的是亚铁离子,遇到硫氰化钾不显示红色,故B错误;C、开关由M改置于N时,合金为正极,则Cu-Zn合金的腐蚀速率减慢,故C错误;D、在该原电池中,金属镁是负极,负极金属易被腐蚀,正极钢铁管道被保护,该方法称为牺牲阳极的阴极保护法,故D正确;故选D。
10.三室式电渗析法处理含Na2SO4废水的原理如图所示,采用惰性电极,ab、cd均为离子交换膜,在直流电场的作用下,两膜中间的Na+和SO42-可通过离子交换膜,而两端隔室中离子被阻挡不能进入中间隔室。下列叙述正确的是:
A. 通电后中间隔室的SO42-向正极迁移,正极区溶液pH增大
B. 该法在处理含Na2SO4废水时可以得到NaOH和H2SO4产品
C. 负极区反应为4OH--4e-=2H2O+O2↑,负极区溶液pH降低
D. 当电路中通过1 mol电子的电量时,会有0.5 mol O2生成
【答案】B
【解析】
【详解】A、阴离子向阳极(即正极区)移动,氢氧根离子放电pH减小,故A错误;
B、直流电场的作用下,两膜中间的Na+和SO42-可通过离子交换膜,而两端隔室中离子被阻挡不能进入中间隔室,通电时,氢氧根离子在阳极区放电破坏水的电离平稳生成氢离子,在电场的作用下,两膜中间的硫酸根离子进入阳极区,故阳极室可以得到产品硫酸;氢离子在阴极放电而破坏水的电离平衡生成氢氧根离子,两膜中间的钠离子进入阴极区,故阴极室可以得到产品氢氧化钠,故可以得到NaOH和H2SO4产品,故B正确;
C、阴极上发生还原反应,氢离子得电子生成氢气,故C错误;
D、每生成1mol氧气转移4mol电子,当电路中通过1mol电子的电量时,会有0.25mol的O2生成,故D错误;
正确答案选B。
不定项选择题(每小题4分,共20分。每小题有一到两个选项符合题意。若正确答案只有一个选项,多选时不得分;若正确答案有两个选项,只选一个且正确时得2分,选两个且都正确时得4分,但只要选错一个,该小题就得0分)
11.已知下列反应的热化学方程式为:
①CH3COOH(l)+2O2(g)===2CO2(g)+2H2O(l) ΔH1=-870.3 kJ·mol-1
②C(s)+O2(g)===CO2(g) ΔH2=-393.5 kJ·mol-1
③H2(g)+1/2O2(g)===H2O(l) ΔH3=-285.8 kJ·mol-1
则反应2C(s)+2H2(g)+O2(g)===CH3COOH(l)的ΔH(单位为kJ·mol-1)为:
A. -488.3 B. -191 C. -476.8 D. -1 549.6
【答案】A
【解析】
【分析】
利用盖斯定律,将②×2+③×2-①可得热化学方程式2C(s)+2H2(g)+O2(g)═CH3COOH(l),以此计算反应热可得答案。
【详解】将②×2+③×2-①可得2C(s)+2H2(g)+O2(g)═CH3COOH(l),
则△H=2×(-393.5kJ/mol)+2×(-285.8kJ/mol)-(-870.3kJ/mol)=-488.3kJ/mol
正确答案选A。
12.在某温度T℃时,测得0.01mol·L-1的NaOH溶液的pH=11。下列说法正确的是:
A. T<25
B. 该温度下水的离子积常数Kw=1×10-13
C. 升高温度,溶液的pH增大
D. 将Va L该溶液与Vb L pH=3的硫酸溶液混合,溶液溶液呈中性,则Va
【解析】
【详解】A、0.01mol/L的NaOH溶液的pH为11,则c(H+)=1×10-11mol/L,c(OH-)=0.01mol/L,Kw=c(H+)×c(OH-)=1×10-13>1×10-14,水的电离是吸热的,升温时水的电离平衡正向移动,KW增大,因该温度下的KW大于25℃时水的KW=1×10-14,所以该温度大于25℃,故A错;
B、0.01mol/L的NaOH溶液的pH为11,则c(H+)=1×10-11mol/L,c(OH-)=0.01mol/L,Kw=c(H+)×c(OH-)=1×10-13,故B正确;
C、升高温度,水的电离平衡正向移动,KW增大,c(H+)增大,溶液的pH变小,故C错误;
D、将pH=11的NaOH溶液Va L与pH=3的硫酸Vb L混合,所得混合溶液为中性,因c(OH-)×Va=c(H+)×Vb,pH=11的NaOH溶液中氢氧根离子浓度为0.01mol/L,pH=3的硫酸氢离子浓度为0.001mol/L,则0.01×Va=0.001Vb,则Va:Vb=1:10,Va
【点睛】注意水的离子积常数只与温度有关,与溶液是酸碱性无关,为易错点。
13.根据下列有关图象,说法正确的是:
A. 由图Ⅰ知,反应在T1、T3处达到平衡,且该反应的ΔH<0
B. 由图Ⅱ知,反应在t6时刻,NH3体积分数最大
C. 由图Ⅱ知,t3时采取增大反应体系压强的措施
D. 若图Ⅲ表示在10 L容器、850℃时的反应,由图知,到4 min时,反应放出51.6 kJ的热量
【答案】D
【解析】
试题分析:A.由图Ⅰ知,反应在T1、T3处反应物和生成物的体积分数相等但反应不一定达到平衡,T2-T3升高温度,反应物体积分数增大,生成物体积分数减小,平衡向逆反应方向移动,所以正反应是放热反应,△H<0,A项错误;B.由图Ⅱ知,t2时刻正逆反应速率都增大且相等,改变的条件是加入催化剂,平衡不移动;t3时刻正逆反应速率都减小,且逆反应速率大于正反应速率,改变的条件是减小压强,平衡向逆反应方向移动;t5时刻正逆反应速率都增大,且逆反应速率大于正反应速率,改变的条件是升高温度,平衡向逆反应方向移动,所以反应在t1时,NH3体积分数最大,B项错误;C.由图Ⅱ知,t3时刻正逆反应速率都减小,且逆反应速率大于正反应速率,改变的条件是减小压强,C项错误;D.该反应是一个放热反应,1molCO完全转化时放出43KJ能量,当转化(0.30-0.18)mol/L×10L=1.2molCO时放出51.6kJ的热量,D项正确;答案选D。
考点:考查影响化学反应速率的因素,化学图像的分析与判断。
14.下列说法正确的是:
A. 在合成氨工业中,移走NH3可增大正反应速率,提高原料转化率
B. 恒温下进行的反应2NO2(g)N2O4(g)达平衡时,缩小容器体积再达平衡时,气体的颜色比第一次平衡时的深,NO2的体积分数比原平衡大
C. 常温下,MgO(s)+C(s)=Mg(s)+CO(g)不能自发进行,则其△H>0
D. 常温下pH=2的盐酸中由H2O电离出的c(H+)=1.0×10-2mol·L-1
【答案】C
【解析】
【详解】A、移走NH3,逆反应速率速率减小,正反应速率大于逆反应速率,平衡正向移动,可以提高原料转化率,故A错误;
B、反应2NO2(g)N2O4(g)是气体体积减小的反应,达到平衡后缩小容器体积,增大了压强,平衡正向移动,增大压强,体积迅速减小,平衡移动程度不如体积减小带来的改变大,所以混合气体颜色加深,NO2的体积分数比原平衡小,故B错误;
C、如果△G=△H-T△S>0时该反应不能自发进行,该反应的熵变△S>0,且该反应不能自发进行,所以其△H>0,故C正确;
D、常温下,pH=2的盐酸中氢离子浓度为0.01mol/L,盐酸溶液中氢氧根离子为水电离的,所以由H2O电离出的c(H+)=1.0×10-12mol•L-1,故D错误。
正确答案选C。
15.在一定温度下,向2 L体积固定的密封容器中加入1 mol HI,发生反应:2HI(g)H2(g)+I2(g) ΔH>0,测得H2的物质的量随时间变化如表,下列说法正确的是:
t/min
1
2
3
n(H2)/mol
006
0.1
0.1
A. 2 min内的HI的分解速度为0.05 mol·L−1·min−1
B. 该温度下,反应的平衡常数K=1/16,平衡时HI的转化率为20%
C. 该温度下的平衡常数为K1,温度升高10℃后平衡常数为K2,则K1<K2
D. 达平衡后其他条件不变,压缩容器体积,平衡不移动,c(HI)不变
【答案】AC
【解析】
【分析】
A、反应速率v=∆c/∆t计算判断;
B、根据化学平衡三段式列式计算分析判断;
C、反应是吸热反应,升温平衡正向进行;
D、压缩容器体积压强增大,反应前后气体体积不变,平衡不动,但物质浓度增大.
【详解】根据反应进行如下计算:
2HI(g)⇌ H2(g)+I2(g)
起始量 (mol/L) 0.5 0 0
变化量(mol/L) 0.1 0.05 0.05
2min量 (mol/L) 0.4 0.05 0.05
A、2min内的HI的分解速度v=∆c/∆t=0.1/2=0.05mol/L•min,故A正确;
B、根据上述分析可以知道,平衡常数K=0.05×0.05/0.42=5/32,平衡时HI的转化率为20%,故B错误;
C、反应是吸热反应,升温平衡正向进行,平衡常数增大,温度升高10℃后平衡常数为K2,则K1<K2,故C正确;
D、压缩容器体积压强增大,反应前后气体体积不变,平衡不动,但物质浓度增大,故D错误;
综上所述,本题选AC。
第II卷(选择题共80分)
16.能源危机是当前全球性问题,“开源节流”是应对能源危机的重要举措。
(1)下列做法有助于能源“开源节流”的是____________ (填序号)。
a.大力发展农村沼气,将废弃的秸秆转化为清洁高效的能源
b.大力开采煤、石油和天然气以满足人们日益增长的能源需求
c.开发太阳能、水能、风能、地热能等新能源,减少使用煤、石油等化石燃料
d.减少资源消耗,增加资源的重复使用、资源的循环再生
(2)金刚石和石墨均为碳的同素异形体,它们在氧气不足时燃烧生成一氧化碳,氧气充足时燃烧生成二氧化碳,反应中放出的热量如图所示。
由上图可知,在通常状况下,金刚石和石墨中________ (填“金刚石”或“石墨”)更稳定,石墨的燃烧热为________ kJ·mol−1。
(3)已知:N2、O2分子中化学键的键能分别是946 kJ·mol−1、497 kJ·mol−1,N2(g)+O2(g)=2NO(g) ΔH=180.0 kJ·mol−1。NO分子中化学键的键能为________kJ·mol−1。
(4)综合上述有关信息,请写出CO和NO反应的热化学方程式:__________________。
【答案】 (1). acd (2). 石墨 (3). 393.5kJ·mol−1 (4). 631.5 (5). 2NO(g)+2CO(g)= N2(g)+2CO2(g) ΔH=−746.0kJ·mol−1
【解析】
【详解】(1)只要能减少化石燃料等资源的运用都属于“开源节流”;b、大力开采煤、石油和天然气,不能减少化石燃料的运用,故错误;a、c、d能减少化石燃料的运用,故正确。
(2)由图象分析可知金刚石能量高于石墨,能量越低越稳定,所以说明石墨稳定;图象分析1mol石墨完全燃烧生成1mol二氧化碳放出的热量为110.5 kJ +283.0 kJ =393.5kJ,则石墨的燃烧热为393.5kJ·mol−1;
(3)根据N2、O2分子中化学键的键能分别是946 kJ·mol−1、497 kJ·mol−1以及反应N2(g)+O2(g)=2NO(g)△H=180.0 kJ·mol−1可设NO分子中化学键的键能为X,则有:946 kJ·mol−1+497 kJ·mol−1-2X=180 kJ·mol−1 得:X=631.5 kJ·mol−1;
(4)已知①C(石墨,s)+O2(g)═CO2(g)△H=-393.5 kJ·mol−1;
②C(石墨,s)+O2(g)═CO(g)△H=-110.5 kJ·mol−1;
③N2(g)+O2(g)=2NO(g)△H=180 kJ·mol−1;
由盖斯定律:方程式①×2-②×2-③得 2NO(g)+2CO(g)═N2(g)+2CO2(g)△H=-746.0 kJ·mol−1;
17.如图装置所示,C、D、E、F都是惰性电极,甲、乙中溶液的体积和浓度都相同(假设通电前后溶液体积不变),A、B为外接直流电源的两极。将直流电源接通后,F极附近呈红色。请回答:
(1)B极是电源的_______极(填“正”或“负”)。
(2)若甲、乙装置中的C、D、E、F电极均只有一种单质生成时,对应单质的物质的量之比为________。
(3)现用丙装置给铜件镀银,则H应该是________(填“镀层金属”或“镀件”),电镀液是_____溶液。当乙中溶液的c(OH-)=0.1 mol·L-1时(此时乙溶液体积为500 mL),丙中镀件上析出银的质量为________,甲中溶液的pH________(填“变大”、“变小”或“不变”)。
(4)若将C电极换为铁,其他装置都不变,则甲中发生总反应的离子方程式是____________。
【答案】 (1). 负 (2). 1∶2∶2∶2 (3). 镀件 (4). 硝酸银 (5). 5.4 g (6). 变小 (7). Fe+Cu2+Fe2++Cu
【解析】
【详解】(1)将直流电源接通后,F极附近呈红色,说明F极显碱性,是氢离子在该电极放电,所以F即是阴极,可得出D、F、H均为阴极,C、E、G均为阳极,A是电源的正极,B是负极;
(2)C、D、E、F电极发生的电极反应分别为:4OH-═O2↑+2H2O+4e-、Cu2++2e-═Cu、2Cl-═Cl2↑+2e-、2H++2e-═H2↑,当各电极转移电子均为1mol时,生成单质的量分别为:0.25mol、0.5mol、0.5mol、0.5mol,所以单质的物质的量之比为1:2:2:2;
(3)电镀装置中,镀层金属必须做阳极,镀件做阴极,所以G应该是镀层金属,H是镀件,含有镀层金属离子的盐溶液为电镀液,则电镀液是AgNO3溶液;当乙中溶液的c(OH-)=0.1 mol·L-1(此时乙溶液体积为500mL)时,根据电极反应2H++2e-═H2↑,则放电的氢离子的物质的量为:0.1mol/l×0.5L=0.05mol,当转移0.05mol电子时,丙中镀件上析出银的质量=108g/mol×0.05mol=5.4g;电解甲溶液发生2CuSO4+2H2O=2Cu+O2+2H2SO4 ,最后变成硫酸溶液,故酸性增强,pH值变小 ;
(4)C电极换为铁,其他装置都不变,则阳极铁失电子,阴极铜离子得电子,电解池反应为:Fe+Cu2+Fe2++Cu。
18.工业制硫酸生产流程如下图:
(1)实验室常用过量的氢氧化钠溶液吸收SO2尾气,该反应的离子方程式为_________。
(2)已知SO2和O2生成SO 3的反应过程放热。在催化反应室中,下列措施有利于提高SO2平衡转化率的有_______。(填写编号)
A.减少压强
B.升高温度
C.不断补充空气
D.及时分离出SO3
(3)在工业制硫酸生产中,为提高催化剂效率采取的措施有________(答出1点即可)。
(4)在450℃、常压和钒催化条件下,在容积为2L的恒容容器中加入2molSO2和1molO2。
①下列选项中不能作为判断该反应是否达平衡状态的标志的是__________。(填写编号)
A.混合气密度不变化
B.SO2百分含量保持不变
C.容器中气体的压强不变
D.SO3的生成速率与SO2的消耗速率相等
E.气体总物质的量不变
②达平衡后,测得平衡常数为K,若此时O2的转化率为x,则K和x的关系满足:K=_____。
(5)SO2和O2的反应在恒容密闭容器中发生,如图、2表示在时刻t1达到平衡、在时刻t2因改变某个条件而发生变化的情况,根据如图、如图相关信息,判断t2发生改变的条件是________。
【答案】 (1). SO2+2OH-=SO32-+H2O (2). CD (3). 控制反应温度 或 对原料气进行净化 (4). AD (5). 2x2/(1-x)3 (6). 降低温度
【解析】
【详解】(1)过量NaOH溶液与SO2反应生成亚硫酸钠与水,离子方程式为SO2+2OH-=SO32-+H2O
(2)提高SO2平衡转化率,促进化学平衡向右移动,
A、正反应方向气体体积减小,减小压强,化学平衡向逆反应方向移动,故A错误;
B、正反应方向放热,升高温度,化学平衡向逆反应方向移动,故B错误;
C、增大氧气浓度,化学平衡向右移动,故C正确;
D、减小生成物浓度,化学平衡向右移动,故D正确;
故答案为:CD;
(3)提高催化剂效率可以通过净化气体、控制温度在400~500℃、增大催化剂与反应气体的接触面积,
(4)①A、反应物和生成物全是气体,气体质量不变,容器体积不变,混合气体密度始终不变,所以密度不变不能说明反应达到平衡状态,故A正确;
B、SO2百分含量保持不变,即各物质浓度不再发生变化,达到化学平衡状态,故B错误;
C、反应前后气体物质的量不同,容器中气体的压强不变,则达到化学平衡状态,故C错误;
D、SO3的生成速率与SO2的消耗速率相等,均为正反应方向,不能判断正逆反应速率是否相等,不能判断是否平衡,故D正确;
E、反应前后气体物质的量不同,容器中气体的物质的量不变,则达到化学平衡状态,故E错误;
故答案为:AD;
②根据题意:2SO2(g)+O2(g)⇌2SO3(g)
初始物质的量:2 1 0
变化物质的量:2x x 2x
平衡物质的量:2-2x 1-x 2x
则平衡常数为K===
(5)图2中时刻t2SO3浓度增大,SO2浓度减小,即化学平衡向右移动,又由于在t2时,二者浓度不变,即压强不变,或者说,不是因为压强变化而导致平衡的移动,只能为温度的影响,所以条件为降低温度。
19.以CH4和 H2O为原料制备二甲醚和甲醇的工业流程如下:
已知:2CO(g)+O2(g)=2CO2(g) △H=-566 kJ·mol-1
CH3OCH3 (g)+3O2(g)=2CO2(g)+3H2O (g) △H=-1323 kJ·mol-1
2H2(g)+O2(g)=2H2O(g) △H=-484 kJ·mol-1
(1)反应室3中发生反应:CO(g)+2H2(g)=CH3OH(g)。该反应在一定条件下能自发进行的原因是_____。
(2)反应室2中发生反应:2CO(g)+4H2(g)=CH3OCH3(g)+H2O (g) △H=_____。
(3)以反应室1出来的CO和H2为燃料,一定比例Li2CO3和Na2CO3低熔混合物为电解质构成的一种碳酸盐燃料电池如图所示。
①该电池的正极反应式为______________。
②若电路中流过4 mol电子,则理论上消耗CO和H2的总体积为______L(标准状况)。
【答案】 (1). △H<0 (2). -211kJ/mol (3). O2+4e-+2CO2=2CO32- (4). 44.8 L
【解析】
【详解】(1)如果△G=△H-T△S<0时该反应能自发进行,反应CO(g)+2H2(g)=CH3OH(g)的熵变△S<0,△H<0反应在一定条件下能自发进行。
(2)2CO(g)+O2(g)=2CO2(g) △H=-566 kJ·mol-1①
CH3OCH3 (g)+3O2(g)=2CO2(g)+3H2O (g) △H=-1323 kJ·mol-1②
2H2(g)+O2(g)=2H2O(g) △H=-484 kJ·mol-1③
将方程式①+2×③-②得2CO(g)+4H2(g)═CH3OCH3(g)+H2O(g),△H=(-566kJ/mol)+2×(-484kJ/mol)-(-1323kJ/mol)=-211kJ/mol
(3)该燃料电池中,负极上一氧化碳、氢气失电子和碳酸根离子反应生成二氧化碳和水;正极上氧气得电子和二氧化碳发生反应生成碳酸根离子,电极反应为O2+4e-+2CO2=2CO32-,负极的电极反应式为:
CO+H2-4e-+2CO32-=3CO2+H2O
44.8L 4mol
20.NaClO2是一种重要的杀菌消毒剂,也常用来漂白织物等。其一种生产工艺如下:
(1)写出“反应”步骤中生成ClO2的化学方程式:_____________________
(2)“电解”中阴极反应的主要产物是____。
(3)“电解”所用食盐水由粗盐水精制而成。精制时,为除去Mg2+和Ca2+,要加入的试剂分别_溶液、_溶液,过滤后需加_____溶液调节pH。(填化学式)
(4)“尾气吸收”是吸收“电解”过程排出少量ClO2。写出“尾气吸收”的离子方程式:____。此吸收反应中,氧化剂与还原剂的物质的量之比为____。
(5)“有效氯含量”可用来衡量含氯消毒剂的消毒能力。其定义是:每克含氯消毒剂的氧化能力相当于多少克Cl2的氧化能力。NaClO2的有效氯含量为____g(计算结果保留两位小数)。
【答案】 (1). 2NaClO3+SO2+H2SO4=2ClO2+2NaHSO4 (2). NaClO2或ClO2- (3). NaOH (4). Na2CO3 (5). HCl (6). 2ClO2+2OH-+H2O2=2ClO2-+O2+2H2O (7). 2:1 (8). 1.57
【解析】
【分析】
从生产工艺可知:NaClO3和SO2在H2SO4酸化条件下生成ClO2,回收产物为NaHSO4,电解装置中阴极ClO2得电子生成ClO2-,阳极Cl-失电子生成Cl2,在尾气吸收过程中,含过氧化氢的氢氧化钠溶液吸收ClO2,产物为ClO2-,最后NaClO2溶液结晶、干燥得到产品。
【详解】(1)NaClO3和SO2在H2SO4酸化条件下生成ClO2,其中NaClO2是氧化剂,还原产物为NaCl,回收产物为NaHSO4,说明生成硫酸氢钠,且产生ClO2,根据电子守恒可知,此反应的化学方程式为:2NaClO3+SO2+H2SO4=2NaHSO4+2ClO2
(2)ClO2氧化能力强,根据结晶干燥后的产物可知ClO2的还原产物为NaClO2,因此电解装置中阴极ClO2得电子生成ClO2-,阳极Cl-失电子生成Cl2。
(3)食盐溶液中混有Mg2+ 和Ca2+,可以利用过量NaOH溶液除去Mg2+,利用过量Na2CO3溶液除去Ca2+,过滤后需加HCl溶液调节pH 。
(4)依据图示可知,利用含过氧化氢的氢氧化钠溶液吸收ClO2,产物为ClO2-,则此反应中ClO2为氧化剂,还原产物为ClO2-,化合价从+4价降为+3价,H2O2为还原剂,氧化产物为O2,所以反应为2ClO2+2OH-+H2O2=2ClO2-+O2+2H2O,每摩尔H2O2得到2mol电子,依据电子守恒可知氧化剂和还原剂的物质的量之比为2:1;
(5)1gNaClO2的物质的量,依据电子转移数目相等,NaClO2~Cl-~4e-,Cl2~2Cl-~2e-,可知氯气的物质的质量为:
NaClO2~2Cl2
1mol 2×71g
mol 1.57g
【点睛】氧化还原反应转移电子的数目=氧化剂(还原剂)反应前、后化合价变化差值×化合价变化的原子个数。
21.甲醇是重要的化学工业基础原料和清洁液体燃料。已知制备甲醇的有关化学反应以及在不同温度下的化学反应平衡常数如下表所示:
化学反应
平衡常数
温度/℃
500
800
①2H2(g)+CO(g)CH3OH(g)
K1
2.5
0.15
②H2(g)+CO2(g) H2O(g)+CO(g)
K2
1.0
2.50
③3H2(g)+CO2(g)CH3OH(g)+H2O(g)
K3
(1)据反应①与②可推导出K1、K2与K3之间的关系,则K3=________(用K1、K2表示)。
(2)反应③的ΔH_________0(填“>”或“<”)。
(3)500℃时测得反应③在某时刻H2(g)、CO2(g)、CH3OH(g)、H2O(g)的浓度(mol·L-1)分别为0.8、0.1、0.3、0.15,则此时v正_____v逆(填“>”、“=”或“<”)。
(4)500℃时2L密闭容器中投入a mol H2、b mol CO发生反应①;测得平衡时H2(g)、CO2(g)的浓度(mol·L-1)分别为0.2、0.1则:
①a=______,b=_________,平衡时H2的转换率为________(保留一位有效数字)。
②若向平衡后的容器中再投入a mol H2、b mol CO,达平衡后,CH3OH的体积分数与原平衡相比______________(填“增大”、“减小”或“不变”)
【答案】 (1). K1×K2 (2). < (3). > (4). 0.44 (5). 0.22 (6). 0.09(或9%) (7). 增大
【解析】
【分析】
平衡常数是利用生成物平衡浓度幂次方乘积除以反应物平衡浓度幂次方乘积。
【详解】(1)反应③3H2(g)+CO2(g)CH3OH(g)+H2O(g),依据反应①+②得到反应③,所以平衡常数K3=K1×K2;
(2)500℃时K3=K1×K2=2.5×1.0=2.5,,8 00℃时K3=K1×K2=0.15×2.5=0.375,升高温度, K3值减小,正反应方向为放热方向,ΔH<0;
(3)在500℃测得反应③在某时刻,H2(g)、CO2(g)、CH3OH(g)、H2O (g)的浓度(mol/L)分别为0.8、0.1、0.3、0.15,Q==0.87
(4)①根据题意:2H2(g)+CO(g)CH3OH(g)
初始物质的量:a b 0
变化物质的量:a-0.4 b-0.2 或 b-0.2
平衡物质的量:0.4 0.2 b-0.2
500℃时K1==2.5得 a=0.44
K1==2.5得 b=0.22
平衡时H2的转换率==9%
②若向平衡后的容器中再投入a mol H2、b mol CO,则相当于在原平衡的基础上增大压强,平衡向正反应方向进行,增大, CH3OH的体积分数与原平衡相比增大。
【点睛】依据某时刻浓度商计算和平衡常数比较判断反应进行的方向:
①Qc=K,v(正)=v(逆),处于化学平衡状态;
②Qc<K,v(正)>v(逆),向正反应方向进行;
③Qc>K,v(正)<v(逆),向逆反应方向进行。
22.化学工业中会产生大量含铬废水需进行无害化处理检测达标后才能排放。
(1) 工业常用NaHSO3还原法处理,方法如下:向酸性废水中加入NaHSO3使Cr2O72-还原成为Cr3+,然后加入熟石灰调节废水的pH,使Cr3+完全沉淀。写出NaHSO3与Cr2O72-反应的离子方程式:_____________。
(2) 废水中铬元素总浓度的测定方法如下:向一定量含Cr2O72-和Cr3+的酸性废水样中加入足量(NH4)2S2O8溶液将Cr3+氧化成Cr2O72-,煮沸除去过量的(NH4)2S2O8;再加入过量的KI溶液,Cr2O72-与I-完全反应生成Cr3+和I2后,以淀粉为指示剂,用Na2S2O3标准溶液滴定至终点。测定过程中物质的转化关系如下:Cr3+Cr2O72-I2S4O62-。
①上述操作过程中,若无煮沸操作,则测定的铬元素总浓度会____(填“偏大”、“偏小”或“不变”)。
② 以淀粉为指示剂,用Na2S2O3标准溶液滴定至终点时的现象为____________。
【答案】 (1). 3HSO3-+Cr2O72-+5H+=2Cr3++3SO42-+4H2O (2). 偏大 (3). 溶液恰好由蓝色变成无色,且半分钟不恢复为原色
【解析】
【详解】(1)Cr2O72-具有强氧化性,在酸性条件下,可以将HSO3-氧化成SO42-,自身被还原成Cr3+,反应的离子方程式:3HSO3-+Cr2O72-+5H+=2Cr3++3SO42-+4H2O
(2)①若无煮沸操作,过量的(NH4)2S2O8会与碘化钾反应生成更多的碘,进而消耗更多的硫代硫酸钠溶液,导致测定的铬元素总浓度会偏大;②以淀粉为指示剂,用Na2S2O3标准溶液滴定至终点时I2恰好完全反应完,所以现象为溶液恰好由蓝色变成无色,且半分钟不恢复为原色。
相关资料
更多