


【化学】青海省大通回族土族自治县第一完全中学2018-2019学年高二下学期期中考试(解析版)
展开
青海省大通回族土族自治县第一完全中学2018-2019学年高二下学期期中考试
相对原子量:H-1 C-12 O-16 Ag-108 Br-80
一、选择题(只有一个正确答案,每题2.5分,共48分)
1.下列物质中,不能使酸性KMnO4溶液褪色的物质是( )
A. SO2 B. FeSO4 C. 甲烷 D. 乙烯
【答案】C
【解析】
试题分析:高锰酸钾具有强氧化性,能将还原性的物质氧化,高锰酸钾能将SO2氧化成硫酸,将FeSO4氧化成硫酸铁,将乙烯氧化成CO2等,选C。
考点:考查高锰酸钾的化学性质。
2.对下列有机反应类型的认识中,不正确的是 ( )
A. ;取代反应
B. CH4+ Cl2CH3Cl + HCl ;置换反应
C. CH2=CH2+H2OCH3—CH2OH;加成反应
D. 2CH3CH2OH+O22CH3CHO +2H2O;氧化反应
【答案】B
【解析】
试题分析:A.苯的硝化反应,为取代反应,方程式正确,故A不选;B.没有单质生成,属于取代反应,故B选;C.为乙烯与水发生加成反应,碳碳双键生成碳碳单键,故C不选;D.乙醇被氧化生成乙醛,为氧化反应,故D不选,故选B。
考点:本题考查化学反应方程式及有机反应类型,
3.分子式为C3H4Cl2,且结构中含碳碳双键的同分异构体(考虑顺反异构)的数目有()
A. 7种 B. 6种 C. 5种 D. 4种
【答案】A
【解析】
【详解】(1)先不考虑Cl,写出C3H6的链状同分异构体,只有一种结构:CH3-CH=CH2 ;
(2)由于CH3-CH=CH2 只有三种氢,所以有三种一氯代物:CH2Cl-CH=CH2、CH3-CCl=CH2、CH3-CH=CHCl;
(3)再以上述每一种产物为母体,写出二元取代产物:
CH2Cl-CH=CH2 的取代产物有三种:CHCl2-CH=CH2,CH2Cl-CCl=CH2,CH2Cl-CH=CHCl(有顺反异构);CH3-CCl=CH2 的取代产物有两种:CH2Cl-CCl=CH2 (重复),CH3-CCl=CHCl(有顺反异构);
CH3-CH=CHCl 的取代产物有三种:CH2Cl-CH=CHCl (重复),CH3-CCl=CHCl (重复),CH3-CH=CCl2 ;
分子式为C3H4Cl2且结构中含碳碳双键的同分异构体(考虑顺反异构)有7种。
故选A。
【点睛】对同分异构体的考查是历年高考命题的热点,主要有两种形式:一是分析同分异构体的数目,一般在选择题中,或者在填空题中出现。二是按要求正确书写同分异构体的结构简式。主要考查内容有:碳链异构、位置异构、官能团异构、顺反异构、立体异构,一般是几种情况的综合考查,难度较大。这类试题对学生基础知识的掌握情况和综合思维能力的要求较高,是对学生综合能力考查的常见试题。解答时注意领会顺反异构体的特点。
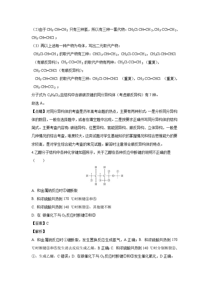
4.乙醇分子结构中各种化学键如图所示,关于乙醇在各种反应中断键的说明不正确的是( )
A. 和金属钠反应时①键断裂
B. 和浓硫酸共热到170 ℃时断键②和⑤
C. 和浓硫酸共热到140 ℃时断裂②,其他键不断
D. 在 银催化下与O2反应时断键①和③
【答案】C
【解析】
A. 和金属钠反应时①键断裂,发生置换反应生成氢气,A正确;B. 和浓硫酸共热到170 ℃时断键②和⑤发生消去反应生成乙烯,B正确;C. 和浓硫酸共热到140 ℃时分别断裂②、①,生成乙醚,C错误;D. 在银催化下与O2反应时断键①和③发生催化氧化,D正确。
5.下列各物质中互为同系物的是( )
A. 甲醇、乙二醇 B. 正丁烷和异丁烷
C. D. 和
【答案】D
【解析】
试题分析:A、甲醇有一个羟基,而乙二醇有2个羟基,氧原子不同,不是同系物,错误,不选A;B、正丁烷和异丁烷是同分异构体,不选B;C、前者属于苯酚,属于酚类,后者是苯甲醇,属于醇类,不是同系物,不选C;D、前者为甲苯,后者为乙苯,二者差1个CH2,属于同系物,正确,选D。
考点: 同系物的判断
6.下列有机物命名正确的是( )
A. 2-乙基丙烷
B. 间二甲苯
C. CH3CH2CH2CH2OH1-丁醇
D. 2-甲基-2-丙烯
【答案】C
【解析】
试题分析:判断有机物的命名是否正确或对有机物进行命名,其核心是准确理解命名规范:
(1)烷烃命名原则:
①长:选最长碳链为主链;
②多:遇等长碳链时,支链最多为主链;
③近:离支链最近一端编号;
④小:支链编号之和最小.看下面结构简式,从右端或左端看,均符合“近﹣﹣﹣﹣﹣离支链最近一端编号”的原则;
⑤简:两取代基距离主链两端等距离时,从简单取代基开始编号.如取代基不同,就把简单的写在前面,复杂的写在后面;
(2)有机物的名称书写要规范;
(3)对于结构中含有苯环的,命名时可以依次编号命名,也可以根据其相对位置,用“邻”、“间”、“对”进行命名;
(4)含有官能团的有机物命名时,要选含官能团的最长碳链作为主链,官能团的位次最小.
解:A.的主链为丁烷,在2号C含有1个甲基,其正确名称为:2﹣甲基丁烷,故A错误;
B.中甲基在苯环的对位碳,其正确名称为:对二甲苯,故B错误;
C.CH3CH2CH2CH2OH中羟基在1号C,名称为1﹣丁醇,故C正确;
D.的主链为丙烯,甲基在2号C,正确名称为:2﹣甲基﹣1﹣丙烯,故D错误;
故选C.
7.下列关于有机化合物的说法正确的是( )
A. 2-甲基丁烷也称异丁烷
B. 由乙醇生成乙烯属于消去反应
C. C4H9Cl有3种同分异构体
D. 苯乙烯分子中的所有原子不可能处于同一平面
【答案】B
【解析】
A. 2-甲基丙烷也称异丁烷,A错误;B. 由乙醇生成乙烯属于消去反应,B正确;C. C4H9Cl可以看成氯原子取代丁烷上一个氢原子,C4H9—(丁烷)有四种,故C4H9Cl有3种同分异构体,C错误;D. 苯乙烯分子由苯基和乙烯基构成,它们自身都能共平面且以单键相连,有可能处于同一平面,D错误。
8.已知异丙苯的结构简式如图所示下列说法错误的是( )
A. 异丙苯的分子式为C9H12
B. 异丙苯的沸点比苯高
C. 异丙苯中碳原子可能都处于同一平面
D. 异丙苯的和苯为同系物
【答案】C
【解析】
【详解】A、由有机物结构简式可知有机物的分子式为C9H12,故A正确;
B、异丙苯和苯均为分子晶体,异丙苯的相对分子质量比苯大,故分子间作用力强与苯,沸点比苯高,故B正确;
C、苯环为平面结构,但侧链中存在四面体结构,异丙苯中碳原子不可能都处于同一平面,故C错误;
D、异丙苯和苯的结构相似,分子组成上相差3个CH2原子团,互为同系物,故D正确。
正确答案选C。
【点睛】注意四面体中最多3个原子共平面。
9.与H2完全加成后,不可能生成2,2,3-三甲基戊烷的烃是( )
A. B.
C. CH2=CHC(CH3)2CH(CH3)2 D. (CH3)3CC(CH3)=CHCH3
【答案】C
【解析】
【详解】A. 与氢气完全加成后产物的碳链结构为CH3C(CH3)2CHCH3CH2CH3,碳链结构相同,故A可能;
B. 与氢气完全加成后产物的碳链结构为CH3C(CH3)2CHCH3CH2CH3,碳链结构相同,故B可能;
C. CH2=CHC(CH3)2CH(CH3)2与氢气完全加成后产物的碳链结构为CH3CHC(CH3)2CH(CH3)2,碳链结构不相同,故C不可能;
D.(CH3)3CC(CH3)=CHCH3与氢气完全加成后产物的碳链结构为CH3C(CH3)2CHCH3CH2CH3,碳链结构相同,故D可能。
故选C。
10.相同条件下,下列物质在水中的溶解度最大的是( )
A. C17H35COOH B. CH3COOCH3 C. 苯甲醇 D. HOCH2CH(OH)CH2OH
【答案】D
【解析】
【详解】A、 C17H35COOH不溶于水,故A错误;
B、CH3COOCH3乙酸甲酯 不溶于水,故B错误;
C、苯甲醇微溶于水,故C错误;
D、 HOCH2CH(OH)CH2OH甘油易溶于水,故D正确。
正确答案选D。
【点睛】注意含羟基越多,溶解性越大,而酯和碳原子数较多的高级脂肪酸难溶于水。
11.金刚烷胺是最早用于抑制流感病毒的抗疾病毒药,其合成路线如图所示。下列说法不正确的是( )
A. 金刚烷的分子式是C10H16
B. X的一种同分异构体是芳香族化合物
C. 上述反应都属于取代反应
D. 金刚烷的一溴代物有两种
【答案】B
【解析】
【详解】A.由结构简式可以知道金刚烷的分子式是C10H16,故A正确;
B.X的分子式式C10H15Br,若其同分异构体是芳香族化合物,则应含有苯环,可以写成C6H5-C4H10Br,而-C4H10Br不可能存在,故B错误;
C.金刚烷转化为X的过程中,H原子被Br原子取代,而X变成金刚烷胺时,Br原子被-NH2取代,故两步反应均为取代反应,故C正确;
D.金刚烷中含有2种等效氢,故一溴代物有两种,故D正确。
故选B。
12.描述CH3-CH=CH-C≡C 分子结构的下列叙述中,正确的是( )
A. 同一条直线上碳原子有6个 B. 所有原子可能在同一平面上
C. 同一平面上的原子最多有19个 D. 所有碳原子不可能在同一平面上
【答案】C
【解析】
【详解】A.碳碳三键是直线型结构,所以同一条直线上碳原子有5个,故A错误;
B.苯和碳碳双键都是平面结构,由于末端甲基是立体结构,则根据有机物的结构简式可知,所有原子不可能都在同一平面上,故B错误;
C.苯和碳碳双键都是平面结构,碳碳三键是直线型结构,甲烷是正四面体结构,所以同一平面上的原子最多有19个,故C正确;
D.苯和碳碳双键都是平面结构,碳碳三键是直线型结构,所有碳原子可能在同一平面上,故D错误。
【点睛】在常见的有机化合物中甲烷是正四面体结构,乙烯和苯是平面结构,乙炔是直线形结构,其它有机物可在此基础上进行共面、共线分析判断。
13.有关实验室制乙烯的说法中,不正确的是( )
A. 温度计水银球要插入到反应物的液面以下 B. 反应过程中溶液的颜色会逐渐变黑
C. 生成的乙烯中混有刺激性气味的气体 D. 水浴加热使温度迅速上升至170℃
【答案】D
【解析】
【详解】A.制备乙烯需要控制反应的温度,所以温度计的水银球需要插入反应液面以下,故A正确;
B.反应过程中浓硫酸具有脱水性和强氧化性,乙醇可被氧化生成碳,溶液的颜色会逐渐变黑,故B正确;
C.浓硫酸具有脱水性,乙醇有少量碳化,碳和浓硫酸加热反应有二氧化硫和二氧化碳生成,则制取的乙烯中会混有刺激性气味的二氧化硫气体,故C正确;
D.由于在140℃时会发生副反应生成乙醚,所以加热时应该使温度迅速升高到170℃,但是在通常情况下水浴加热的温度最多只能达到100℃,故D错误。
故选D。
14.对下列装置或操作描述正确的是( )
A. 用于实验室制乙烯
B. 用于实验室制乙炔并检验乙炔
C. 用于实验室中分馏石油
D. 中A为醋酸,B为碳酸钙,C为苯酚钠溶液,则可验证酸性:醋酸>碳酸>苯酚
【答案】C
【解析】
【详解】A.图①中缺少温度计和碎瓷片,实验室制乙烯时,必须将反应温度迅速升至170℃,故A错误;
B.图②的发生装置错误,因为电石与水反应生成的氢氧化钙是糊状物质,不能用该发生装置来制取乙炔,且产生的气体中含有能使酸性高锰酸钾溶液褪色的还原性气体杂质,故B错误;
C.蒸馏实验中温度计的水银球在蒸馏烧瓶的支管口处,冷却水的方向应该是下进上出,故C正确;
D.醋酸与碳酸钙反应制取二氧化碳,二氧化碳与苯酚钠溶液反应制取苯酚,但是醋酸易挥发,也会随二氧化碳一起进入小试管与苯酚钠溶液反应,所以无法说明碳酸的酸性比苯酚强,故D错误。
故选C。
15.工业上可由乙苯生产苯乙烯:,下列说法正确的是( )
A. 该反应的类型为消去反应
B. 乙苯的同分异构体共有三种
C. 可用高锰酸钾鉴别乙苯和苯乙烯
D. 乙苯和苯乙烯分子内共平面的碳原子数均为7
【答案】A
【解析】
试题分析:A.由乙苯生产苯乙烯,单键变成双键,则该反应为消去反应,A正确;B.乙苯的同分异构体可以是二甲苯,而二甲苯有邻、间、对三种,包括乙苯,乙苯的同分异构体共有四种,B错误;C.苯乙烯和乙苯均能使酸性高锰酸钾溶液褪色,不能用酸性高锰酸钾溶液鉴别乙苯和苯乙烯,C错误;D.苯环是平面正六边形,所以乙苯中共平面的碳原子有7个,而苯乙烯中,苯和乙烯均是平面形分子,通过碳碳单键的旋转,共平面的碳原子有8个,D错误;答案选A。
考点:有机物的结构与性质。
16.下列化合物中,核磁共振氢谱只出现两组峰且峰面积之比为3:2的是( )
A. B.
C. D.
【答案】D
【解析】
分析】
化合物的核磁共振氢谱中出现2组峰说明有机物中含有2种类型的氢原子。
【详解】A、中含有三种等效氢原子,应出现三组峰,故A错误;
B、中含有两种等效氢,出现两组峰,且不同峰值的氢原子个数比为6:2=3:1,故B错误;
C、中含有两种等效氢,出现两组峰,且不同峰值的氢原子个数比为3:1,故C错误;
D、中含有两种等效氢,出现两组峰值,且不同峰值的氢原子个数比为6:4=3:2,故D正确。
正确答案选D。
17.下列关于乙炔制取的说法中,正确的是( )
A. 实验室制取乙炔的反应为: CaC2+H2O → C2H2↑+CaO
B. 了加快反应速率可用饱和食盐水代替水
C. 乙炔在空气中点燃,有明亮的火焰和浓黑烟
D. 用溴的水溶液除乙炔中的杂质
【答案】C
【解析】
【详解】A.电石(主要成分CaC2)与水反应得到乙炔和氢氧化钙,方程式为:CaC2+2H2O→Ca(OH)2+C2H2↑,故A错误;
B.电石跟水反应比较剧烈,用饱和食盐水代替水可以得到较平稳的气流,所以为了减慢反应速率可用饱和食盐水代替水,故B错误;
C.乙炔中的含碳量非常高,所以在空气中点燃火焰明亮并且产生浓黑烟,故C正确;
D.为了除去杂质气体,要用硫酸铜溶液或氢氧化钠溶液,故D错误;
故选C。
18.乙醇和二甲醚属于同分异构体,其结构简式分别如下:
在下列哪种检测仪上显示出的信号是完全相同的( )
A. 质谱仪 B. 红外光谱仪 C. 核磁共振仪 D. 李比希现代元素分析仪
【答案】A
【解析】
【详解】A.二者均含C、H、O元素,则元素分析仪显示出的信号是完全相同,选项A选;B.二甲醚和乙醇中分别含有-O-和-OH,官能团不同,红外光谱信号不同,选项B不选;C.二者含有的H原子的种类和性质不同,核磁共振氢谱信号不同,选项C不选;D.二者的相对分子质量相等,质谱法测定的最大质荷比相同,但信号不完全相同,选项D不选;答案选A。
19.一种气态烷烃和一种气态烯烃的混合物共6.76g,平均相对分子质量为26,使混合气通过足量溴水,溴水增重4.2g,则混合烃是( )
A. 甲烷和乙烯 B. 甲烷和丙烯 C. 乙烷和乙烯 D. 乙烷和丙烯
【答案】B
【解析】
【详解】混合气体的平均相对分子质量为26,所以混合气体中一定有甲烷,混合气体的总的物质的量为6.76g/26g/mol=0.26mol,该混合气通过Br2水时,Br2水增重4.2g,4.2g为烯烃的质量,所以甲烷的质量为6.76g-4.2g=2.56g,甲烷的物质的量为2.56g/16g/mol=0.16mol,故烯烃的物质的量为0.26mol-0.16mol=0.1mol,所以M(烯烃)=4.2g/0.1mol=42g/mol,令烯烃的组成为CnH2n,则14n=42,所以n=3,故为丙烯,所以混合物为甲烷、丙烯。
故选B。
【点睛】根据平均摩尔质量确定含有甲烷是解题关键。
二、填空题(共36分)
20.按要求填空:
(1)CH2=CH C(CH3) =CH2系统命名为:____________________________。
(2)除去乙烷中少量的乙烯:____________________________。
(3)写出“间甲基苯乙烯”的结构简式 :____________________________。
【答案】 (1). 2-甲基-1,3-丁二烯 (2). 通过盛有溴水的洗气瓶 (3).
【解析】
【详解】(1)CH2=CH C(CH3)=CH2的系统命名为:2-甲基-1,3-丁二烯;
(2)除去乙烷中少量的乙烯:通过盛有溴水的洗气瓶,溴水和乙烯加成生成液态的1,2-二溴乙烷;
(3)间甲基苯乙烯就是在苯环间位(1,3)上一个是甲基,一个是乙烯基:。
【点睛】注意:不能用高锰酸钾除乙烯,因为会生成二氧化碳,又引入了新的杂质。
21.A、B、C、D四种化合物,有的是药物,有的是香料。它们的结构简式如下所示:
A B C D
(1)化合物A的分子式是__________;A中含有的官能团的名称是____________;
(2)A、B、C、D四种化合物中互为同分异构体的是(填序号)_____________;
(3)化合物B的核磁共振氢谱中出现________组峰;
(4)1mol D最多能与________mol的氢气发生加成反应;
【答案】 (1). C8H8O3 (2). 羟基、羧基 (3). AC (4). 5 (5). 4
【解析】
试题分析:(1)根据有机物的成键特点,其分子式为C8H8O3,根据其结构简式含有官能团是羟基和羧基;(2)同分异构体:分子式相同,结构不同的化合物,因此互为同分异构体的是A、C;(3)有几种不同的氢原子,有几种不同峰,根据B的结构简式,有5种不同的氢原子;(4)1mol苯环需要3molH2,1mol碳碳双键需要1mol氢气,根据D的结构简式,最多和4mol氢气发生加成反应。
考点:考查有机物的成键特点、官能团、等效氢等知识。
22.某有机化合物A经李比希法测得其中含碳为70.6%、含氢为 5.9%其余含有氧。现用下列方法测定该有机化合物的相对分子质量和分子结构。
方法一:用质谱法分析得知A的质谱图如图下:
方法二: 核磁共振仪测出A的核磁共振氢谱如图。
方法三: 利用红外光谱仪测得A分子的红外光谱,如下图。
已知:A分子中苯环上只有一个取代基,试回答下列问题。
(1)A分子的相对分子量是_______________。其有____________种化学环境不同的氢原子。
(2)A的分子式为_______________________。
(3)该有机物含有的官能团是______________________。
(4)A的分子中只含一个甲基的直接依据是________________(填序号)。
a.A的相对分子质量 b.A的分子式
c.A的核磁共振氢谱图 d .A分子的红外光谱图
(5)A的结构简式为_______________________________。
【答案】 (1). 136 (2). 4 (3). C8H8O2 (4). 酯类 (5). bc (6).
【解析】
【详解】(1)由A的质谱图可知,A的相对分子量为136,由A的核磁共振氢谱图可知,A有4个峰,则A中有4种化学环境不同的氢原子,故答案为:136,4;
(2)N(C)∶N(H)∶N(O)=70.6%/12∶5.9%/1∶(1-70.6%-5.9%)/16=4∶4∶1,则A的实验式为C4H4O,设A的分子式为(C4H4O)n,又Mr(A)=136,可得n=2,则A的分子式为:C8H8O2;
故答案为:A的分子式为:C8H8O2;
(3)由A分子的红外光谱可知,A含有苯环,占6个C原子,还含有C=O、C-O-C、C-C、C-H,其中C=O、C-O-C可组合为,所以该物质为酯类。
故答案为:酯类;
(4)结合上述(2)的解析,再结合A分子的核磁共振氢谱,有4种氢原子,且其比例为1:1:1:3,又由于-CH3上氢原子数为3,所以只能有一个-CH3,所以A的分子中只含一个甲基的依据为bc,故答案为:bc;
(5)由A分子的红外光谱图可知,A分子中含有一个苯环,含有一个酯基,只含有一个甲基,根据以上分析可知,A的结构简式为:,
故答案为:。
23.(1)写出CH3CH=CHCH3这种烯烃的顺、反异构体的结构简式:________、__________。
(2)有下列五种烃:①②③乙烷④正戊烷⑤ ⑥,其中② ③ ④ ⑤四种物质按它们的沸点由高到低的顺序排列正确的是______________(填序号),等质量的①③⑥三种物质,完全燃烧时消耗O2的物质的量由多到少的顺序为_________。
(3)某芳香烃的分子式为C8H10,它可能有的同分异构体共 _______种,其中________(结构简式)在苯环上的一溴代物只有两种。
【答案】 (1). : (2). (3). ④⑤②③ (4). ③①⑥ (5). 4 (6).
【解析】
【详解】(1)C=C双键不饱和的C原子上连接不同的原子或基团,具有顺反异构,相同原子或基团在双键平面同一侧时为顺,在异侧时为反,所以顺-2-丁烯的结构简式如图所示:,反-2-丁烯的结构简式为;
(2)在烷烃中,碳原子数越少,沸点越低,在含有相同碳原子数的烷烃中,支链越多,沸点越低,故沸点按由高到低的顺序排列正确的是④⑤②③;等质量的烃CnHm,m/n比值越大,耗氧量就越多,①C4H8中m/n比值为2/1、③C2H6中m/n比值为3/1、⑥C8H8中m/n比值为1/1,所以等质量的①③⑥三种物质,完全燃烧时消耗O2的物质的量由多到少的顺序③①⑥。
(3)分子式为C8H10的芳香烃,分子中含有1个苯环,侧链为烷基,若有1个侧链,为-CH2-CH3,有一种;若有2个侧链,为-CH3,有邻、间、对三种,故符合条件的结构共有4种,
乙苯苯环上有3种不同氢原子,所以苯环上的一溴取代物有3种;
邻二甲苯的苯环上有2种不同氢原子,所以苯环上的一溴取代物有2种;
对二甲苯的苯环上有1种不同氢原子,所以苯环上的一溴取代物只有1种;
间二甲苯的苯环上只有3种氢原子,所以苯环上的一溴取代物有3种;
故答案为:4;
【点睛】1、等质量的烃CnHm,m/n比值越大,耗氧量就越多,生成的水量也越多;
2、等物质的量烃CnHm,(n+m/4) 值越大,耗氧量就越多。
三、实验题(共12分)
24.实验室制备溴苯可用下图所示装置。请回答下列问题:
(1)关闭G夹,打开B夹,从装有少量苯的三颈烧瓶的A口加少量溴,再加入少量铁屑,塞住A口,三颈烧瓶中发生的主要反应的化学方程式为_______________________________________。
(2)试管C中苯的作用是:____________________。试管D中出现的现象是:_____________。试管E中出现的现象是:___________________。
(3)待三颈烧瓶中的反应进行到仍有气泡冒出时打开G夹,关闭B夹,可以看到的现象是_______________。
(4)三颈烧瓶中的溴苯经过下列步骤分离提纯:
①向三颈烧瓶中加入10 mL水,然后过滤除去未反应的铁屑;
②滤液依次用10 mL水、8 mL10%的NaOH溶液、10 mL水洗涤。NaOH溶液洗涤的作用是__________;
③向分出的粗溴苯中加入少量的无水氯化钙,静置、过滤。加入氯化钙的目的是______。
④经过上述分离操作后,要进一步提纯,下列操作中必须的是_______(填入正确选项前的字母)。
A. 重结晶 B. 过滤 C. 蒸馏 D. 萃取
【答案】 (1). (2). 吸收挥发出来的溴蒸气 (3). D中有白雾,试液变红 (4). E中出现淡黄色沉淀 (5). 广口瓶中的水沿导管进入三颈烧瓶中,瓶中液体出现分层 (6). 将多余的溴反应掉 (7). 干燥产品(或除去产品中的水) (8). C
【解析】
(1)三颈烧瓶中发生的主要反应是苯和液溴的取代反应,反应的化学方程式为。(2)溴易挥发,生成的溴化氢中含有溴,所以试管C中苯的作用是吸收挥发出来的溴蒸气。溴化氢易挥发,溶于水显酸性,所以试管D中出现的现象是D中有白雾,试液变红。溴化银是淡黄色沉淀,所以试管E中出现的现象是E中出现淡黄色沉淀。(3)待三颈烧瓶中的反应进行到仍有气泡冒出时打开G夹,关闭B夹,由于容器内压强降低,水会倒吸进三颈烧瓶中,又因为溴苯不溶于水,所以可以看到的现象是广口瓶中的水沿导管进入三颈烧瓶中,瓶中液体出现分层。(4)②生成的溴苯中含有未反应的溴,所以NaOH溶液洗涤的作用是将多余的溴反应掉;③无水氯化钙具有吸水性,加入氯化钙的目的是干燥产品。④溴苯和苯的沸点相差较大,所以经过上述分离操作后,要进一步提纯,需要通过蒸馏操作,答案选C。
五、计算题
25.有机物A只含有C、H、O三种元素,常用作有机合成的中间体。16.8g该有机物经燃烧生成44.0gCO2和14.4gH2O;质谱图表明其相对分子质量为84,红外光谱分析表明A分子中含有O—H键和位于分子端的—C≡C—键,核磁共振氢谱上有三个峰,峰面积之比为6∶1∶1。
(1)A的分子式是____________________________________。
(2)下列物质中,一定条件下能与A发生反应的是________。
A.H2 B.Na C.酸性KMnO4溶液 D.Br2
(3)A的结构简式是____________。
【答案】 (1). C5H8O (2). ABCD (3).
【解析】
【分析】
(1)根据n=计算有机物A、二氧化碳、水的物质的量,根据原子守恒计算烃分子中C、H原子数目,根据相对原子质量计算分子中氧原子数目,据此书写该烃的分子式;
(2)根据有机物A含有是官能团进行分析解答;
(3)红外光谱分析表明A分子中含有O-H键和位于分子端的C≡C键,核磁共振氢谱有三个峰,峰面积为6:1:1,分子中有3种不同的H原子,原子数目之比为6:1:1,结合有机物的分子式判断有机物A的结构。
【详解】(1)有机物A只含有C、H、O三种元素,质谱图表明其相对分子质量为84,16.8g有机物A的物质的量==0.2mol,经燃烧生成44.0g CO2,物质的量为1mol,生成14.4g H2O,物质的量为 =0.8mol,故有机物A分子中N(C)==5,N(H)==8,故N(O)==1,故A的分子式为C5H8O;
(2)红外光谱分析表明A分子中含有O-H键和位于分子端的C≡C键,不饱和度为 =2,不含其它官能团,不含苯环,含有羟基、C≡C键,能与钠反应生成氢氧,能与酸性高锰酸钾发生氧化反应,含有C≡C键能与氢气发生加成反应,能与溴发生加成反应,故答案为ABCD;
(3)不饱和度为 =2,红外光谱分析表明A分子中含有O-H键和位于分子端的C≡C键,核磁共振氢谱有三个峰,峰面积为6:1:1,故分子中含有2个CH3、1个-OH连接在同一C原子上,故A的结构简式为。
【点睛】本题考查有机物分子式及结构式的确定、官能团性质、同分异构体书写等,难度中等,是对学生综合能力的考查,确定分子式是解题的关键。