还剩10页未读,
继续阅读
【化学】浙江省宁波市北仑中学2018-2019学年高二下学期期中考试
展开
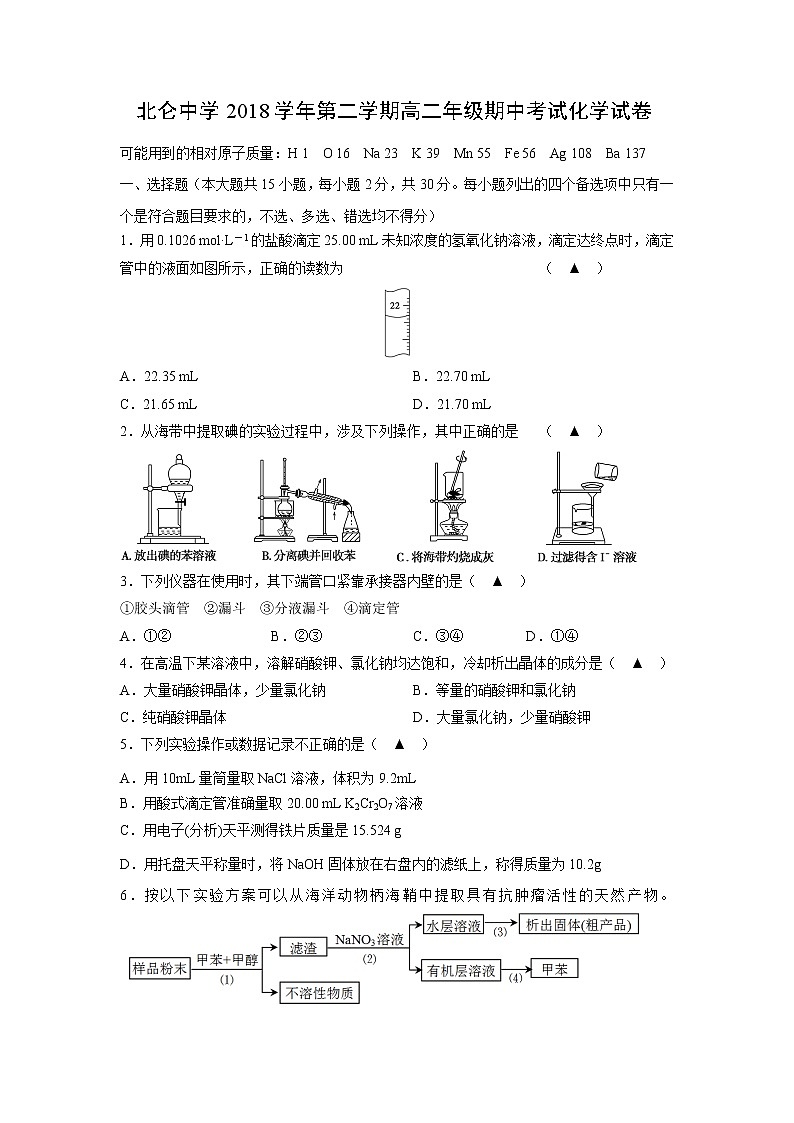
北仑中学2018学年第二学期高二年级期中考试化学试卷
可能用到的相对原子质量:H 1 O 16 Na 23 K 39 Mn 55 Fe 56 Ag 108 Ba 137
一、选择题(本大题共15小题,每小题2分,共30分。每小题列出的四个备选项中只有一个是符合题目要求的,不选、多选、错选均不得分)
1.用0.1026 mol·L-1的盐酸滴定25.00 mL未知浓度的氢氧化钠溶液,滴定达终点时,滴定管中的液面如图所示,正确的读数为 ( ▲ )
A.22.35 mL B.22.70 mL
C.21.65 mL D.21.70 mL
2.从海带中提取碘的实验过程中,涉及下列操作,其中正确的是 ( ▲ )
3.下列仪器在使用时,其下端管口紧靠承接器内壁的是( ▲ )
①胶头滴管 ②漏斗 ③分液漏斗 ④滴定管
A.①② B.②③ C.③④ D.①④
4.在高温下某溶液中,溶解硝酸钾、氯化钠均达饱和,冷却析出晶体的成分是( ▲ )
A.大量硝酸钾晶体,少量氯化钠 B.等量的硝酸钾和氯化钠
C.纯硝酸钾晶体 D.大量氯化钠,少量硝酸钾
5.下列实验操作或数据记录不正确的是( ▲ )
A.用10mL量筒量取NaCl溶液,体积为9.2mL
B.用酸式滴定管准确量取20.00 mL K2Cr2O7溶液
C.用电子(分析)天平测得铁片质量是15.524 g
D.用托盘天平称量时,将NaOH固体放在右盘内的滤纸上,称得质量为10.2g
6.按以下实验方案可以从海洋动物柄海鞘中提取具有抗肿瘤活性的天然产物。
下列说法错误的是( ▲ )
A.步骤(1)需要过滤装置 B.步骤(2)需要用到分液漏斗
C.步骤(3)需要用到坩埚 D.步骤(4)需要蒸馏装置
7.下列说法正确的是( ▲ )
A.用抽滤法快速分离氢氧化铁胶状沉淀和氯化钠溶液
B.用盐析法分离氯化钠溶液和淀粉胶体
C.用蒸馏方法除去乙醇中的水
D.乙醇脱水制备乙烯的实验中,可选用浓硫酸或P2O5作反应的催化剂
8.下列说法不正确的是( ▲ )
A.在试管中将一定量的浓硝酸、浓硫酸和苯混合,用酒精灯直接加热几分钟,即可制得硝基苯
B.紫外可见分光光度法和溴水与苯酚的沉淀反应,用作废水中苯酚的定量测定
C.分别溶于水测其pH能用来区别NaNO2与NaCl固体
D.铝制品不能腌制咸菜,是由于在食盐溶液中存在氯离子,铝表面的氧化膜易被破坏
9.下列说法正确的是( ▲ )
A.日常生活中能用粥汤检验某食盐是不是加碘盐
B.将溴乙烷与氢氧化钾混合液加热,再滴加硝酸银溶液,观察有沉淀生成,可证明溴乙烷中含有溴
C.用新制氢氧化铜悬浊液可检验失去标签的乙醇、丙三醇、乙醛、乙酸四瓶无色溶液
D.将3-4个火柴头浸于水中,片刻后取少量溶液于试管中,加AgNO3溶液、稀硝酸,若出现白色沉淀,说明含有氯元素
10.下列说法不正确的是( ▲ )
A.纸上层析属于色谱分析法,其原理跟“毛细现象”相关
B.在层析实验中,通常以滤纸作为惰性支持物,吸附水作为固定相
C.纸层析实验中若选择水做固定相,有机溶剂做流动相,则亲水性强的成分在流动相中分配的少一些,在毛细现象作用下,随流动相移动的速度慢一些
D.用纸层析法对试液进行分离后,必须在滤纸上喷显色剂以显示出斑点
11.下列说法不正确的是( ▲ )
A.为了使过饱和溶液中析出晶体,可用玻璃棒搅动或者振荡容器
B.结晶时,若溶质的溶解度越大,溶液的浓度越高,溶剂的蒸发速度越快,溶液的冷却速度越快,析出的晶体颗粒就越细小
C.培养明矾晶体时,为得到较大颗粒的晶体,应自然冷却,并静置过夜
D.重结晶过程中产生的母液虽然含有杂质,但仍应将母液收集起来,进行适当处理,以提高产率
12.下列有关实验、工业生产说法不正确的是( ▲ )
A.实验室从海带中分离碘元素必须用到的硅酸盐材料的仪器有坩埚、泥三角、酒精灯、玻璃棒、烧杯、漏斗及分液漏斗
B.提取海带中碘元素时,为保证I-完全氧化为I2,应加入过量的氧化剂(H2O2或新制氯水)
C.用分液漏斗进行萃取,需要几次振荡并放气,再将分液漏斗置于铁架台的铁圈上静置
D.分液操作时,分液漏斗中下层液体从下口放出,上层液体从上口倒出
13.下列有关制备硫酸亚铁铵晶体的说法,不正确的是( ▲ )
A.应保持H2SO4适当过量,避免Fe2+、NH的水解
B.摩尔盐制备过程中铁屑要先用碳酸钠溶液浸泡洗涤,使用热的碳酸钠溶液有利提高去油污的能力,最后可以用倾析法分离溶液和固体。
C.硫酸亚铁铵晶体制备实验的最后一步是将溶液蒸发到有大量晶体析出,用余热蒸干即得产物
D.用废铁屑制备摩尔盐的实验中,共进行了3次固液分离
14.下列说法不正确的是( ▲ )
A.在抽滤装置中洗涤晶体时,为减少晶体溶解损失,应使洗涤剂缓慢通过滤纸
B.制备阿司匹林时,用冷水洗涤产品,再抽干水分
C.制备硫酸亚铁铵晶体时,应用少量酒精洗去晶体表面附着的水分
D.洗涤沉淀时,应用玻璃棒轻轻搅拌,使得沉淀表面上的杂质溶于水中
15.下列说法正确的是( ▲ )
A.将两块未擦去氧化膜的铝片分别投入1mol·L-1CuSO4溶液和1mol·L-1CuCl2溶液中,铝片表面都观察不到明显的反应现象
B.溶液酸碱性对H2O2的稳定性有较大影响,在酸性溶液中,H2O2分解较快
C.Fe3+能与硫氰化钾反应生成可溶于水的血红色配合物
D.变色硅胶干燥剂含有CoCl2,干燥剂呈蓝色时,表示不具有吸水干燥功能
二、选择题(本大题共8小题,每小题3分,共24分。每小题列出的四个备选项中只有一个是符合题目要求的,不选、多选、错选均不得分)
16.下列实验的相关描述正确的是 ( ▲ )
A.在两支试管中分别加1 mL无水乙醇和1.5 g苯酚固体,再加等量的钠,比较乙醇、苯酚羟基上氢原子的活泼性
B.常温下,苯酚与水形成的浊液静置后会分层,上层为溶有水的苯酚溶液
C.甲装置可用于某些化学反应速率的测定。该装置气密性的检查如下:仪器组装好后,关闭分液漏斗活塞,将针筒活塞向外拉一段距离,然后松手,观察针筒是否能回到原来刻度处;
D.乙装置可用来制取和检验二氧化硫气体漂白性,待滤纸颜色褪去后立即用浸有碱液的棉花堵住试管口;
17.实验室通常采用粗锌与稀硫酸制氢气,因此制氢废液中含有大量的硫酸锌,同时含少量硫酸亚铁、硫酸铅等杂质。由制氢废液制备硫酸锌晶体(ZnSO4·7H2O)的流程如下:
下列说法不正确的是( ▲ )
A.步骤①,涉及的化学反应为:2Fe2++H2O2+2H+=2Fe3++2 H2O
B.步骤②,加入适量ZnO的目的是:调节溶液pH,沉淀Fe3+
C.步骤④,涉及的操作有:蒸发浓缩、冷却结晶、过滤、洗涤、干燥
D.步骤⑤,产物一定是:ZnO和SO2
18.实验室用含有杂质(FeO、Fe2O3)的废CuO制备胆矾晶体经历下列过程(Fe3+在pH=5时已完全沉淀)
样品溶液Ⅰ溶液Ⅱ浊液滤液ⅢCuSO4·5H2O晶体
下列分析中正确的是( ▲ )
A.利用Cu(OH)2替代CuO也可调节溶液pH而不影响实验结果
B.步骤②目的是将溶液Ⅰ中的Fe2+充分转成Fe3+,实验操作是向溶液Ⅰ中通入足量Cl2
C.用98%的浓硫酸配制溶解所用的4.5 mol·L-1的稀硫酸,只需3种玻璃仪器
D.步骤④之后的实验操作是蒸干溶剂结晶,所需仪器是蒸发皿、玻璃棒、酒精灯、泥三角、三脚架
19.下列实验操作与预期实验目的或所得实验结论一致的是( ▲ )
选项
实验操作及现象
实验目的或结论
A
向1,2两试管中分别加入等浓度H2O2溶液10 mL、1 mL,再向H2O2溶液中分别滴入等浓度等体积CuSO4、FeCl3溶液;试管2中产生气体较快
证明FeCl3溶液的催化效率 更高
B
向2支盛有5 mL不同浓度的稀H2SO4的试管中,同时加入2 mL 0.1mol·L-1 Na2S2O3溶液,观察实验现象
探究浓度对反应速率的影响
C
将SO2通入KMnO4(H+)溶液中
验证SO2具有漂白性
D
向含有少量苯酚的苯中加入浓溴水,振荡、过滤
除去苯中的苯酚
20.下列说法不正确的是( ▲ )
A.用NaOH溶液进行镀锌铁皮锌厚度测定实验,可以避免铁参加反应造成的误差
B.当锌完全溶解后,铁与酸反应产生氢气的速率会显著减慢,此现象可作为判断镀锌铁皮中锌镀层是否完全被反应掉的依据。
C.镀锌铁皮镀层厚度测定实验中,当锌完全溶解后,立即取出铁皮,不冲洗就用酒精灯加热烘干,铁皮可能继续与残留的酸反应,导致实验结果偏高
D.在镀锌铁皮的锌镀层厚度的测定过程中,锌在酸中溶解后,铁皮未烘干就去称重,导致测定结果偏低
21.对水样中溶质M的分解速率影响因素进行研究。在相同温度下,M的物质的量浓度(mol·Lˉ1)随时间(min)变化的有关实验数据见下表。
时间
水样
0
5
10
15
20
25
Ⅰ(pH=2)
0.40
0.28
0.19
0.13
0.10
0.09
Ⅱ(pH=4)
0.40
0.31
0.24
0.20
0.18
0.16
Ⅲ(pH=4)
0.20
0.15
0.12
0.09
0.07
0.05
Ⅳ(pH=4,含Cu2+)
0.20
0.09
0.05
0.03
0.01
0
下列说法不正确的是( ▲ )
A.在0~20 min内,Ⅰ中M的分解速率为0.015 mol·Lˉ1·minˉ1
B.水样酸性越强,M的分解速率越快
C.在0~25 min内,Ⅲ中M的分解百分率比Ⅱ大
D.由于Cu2+存在,Ⅳ中M的分解速率比Ⅰ快
22.下列说法不正确的是( ▲ )
A.有机色素只要遇酸碱变色的pH值范围在滴定突跃范围内,并且变色明显,不易受空气影响的,都可以用作酸碱中和滴定的指示剂
B.准确量取25.00mL的液体可选用移液管、量筒或滴定管等量具
C.“中和滴定”实验中,容量瓶和锥形瓶用蒸馏水洗净后即可使用,滴定管和移液管用蒸馏水洗净后,须经干燥或润洗后方可使用
D.做“食醋总酸含量的测定”实验时,先将市售食醋稀释10倍,然后用润洗后的酸式滴定管量取一定体积的稀释液于洁净的锥形瓶中
23.某溶液可能含有K+、NH4+、Fe2+、Fe3+、SO42-、CO32-、SiO32-、Cl-、I-中的几种离子,己知各离子的浓度均为0.2mol/L,进行如下实验(不考虑盐类的水解及水的电离):
①取少量该溶液,加入足量稀硫酸,无明显现象。
②取①反应后的溶液,加入足量浓NaOH溶液,最终得到红褐色沉淀,并伴有刺激性气味气体产生。
下列说法不正确的是
A.根据实验①可知溶液中不存CO32-、SiO32-
B.该溶液中肯定存在NH4+、Fe2+
C.该溶液中至少含有4种离子
D.另取该溶液加入适量氯水和淀粉溶液,若溶液显蓝色,即可确定该溶液中只含NH4+、Fe2+、Fe3+、SO42-、I-
三、非选择题(本大题共4小题,共46分)
24.(8分)元素铬(Cr)在溶液中主要以Cr3+(蓝紫色)、Cr(OH)4−(绿色)、Cr2O72−(橙红色)、CrO42−(黄色)等形式存在,Cr(OH)3为难溶于水的灰蓝色固体,回答下列问题:
(1)Cr3+与Al3+的化学性质相似,在Cr2(SO4)3溶液中逐滴加入NaOH溶液直至过量,可观察到的现象是______▲_____。
(2)CrO42−和Cr2O72−在溶液中可相互转化。室温下,初始浓度为1.0 mol·L−1的Na2CrO4溶液中c(Cr2O72−)随c(H+)的变化如图所示。
①用离子方程式表示Na2CrO4溶液中的转化反应_____▲____。
②由图可知,溶液酸性增大,CrO42−的平衡转化率______▲____(填“增大“减小”或“不变”)。根据A点数据,计算出该转化反应的平衡常数为_____▲_____。
③升高温度,溶液中CrO42−的平衡转化率减小,则该反应的ΔH_____▲____(填“大于”“小于”或“等于”)。
(3)+6价铬的化合物毒性较大,常用NaHSO3将废液中的Cr2O72−还原成Cr3+,反应的离子方程式为______▲ ____。
25.(10分)铝氢化钠(NaAlH4)是有机合成的重要还原剂。某课题组经查阅资料后设计合成铝氢化钠的简易流程如图所示:
―→
已知:
①AlCl3、NaH、NaAlH4遇水都能迅速发生反应;
②常温下,可用高锰酸钾、氯酸钾、重铬酸钾、次氯酸钙等与浓盐酸反应制取氯气。
回答下列问题:
(1)铝氢化钠遇水发生剧烈反应,反应的化学方程式:______▲____。
(2)同学设计实验制备无水氯化铝的装置如图所示。
①装置E中干燥管的作用是_____▲_____。
②点燃装置D处酒精灯之前需先排尽装置内的空气,其操作方法是____▲_____。
(3)乙同学分析甲同学设计的装置后,认为只改变A、B、D中的试剂就可以用甲同学设计的装置制备NaH。
①试管B中的试剂改为____▲____。
②若操作不当,则制得的NaH产品中可能含有的杂质有____▲____。
(4)丙同学设计以下4种装置测定铝氢化钠样品的纯度(假设杂质不参加反应)。
从易操作性、准确性角度考虑,宜选装置____▲____,铝氢化钠与水完全反应,冷却至室温的标志是_____▲_____。
26.(10分)己二酸为白色晶体,熔点153.0℃~153.1℃,易溶于酒精,主要用于制造尼龙,泡沫塑料及润滑剂和增塑剂等,用途十分广泛。生产原理如下:
绿色合成流程如下:
① 在100mL三颈烧瓶中加入2.00g催化剂(由乌酸钠和草酸合成),34.0mL30%的H2O2溶液和磁子;室温下搅拌15~20min后,加入8.20g环己烯;连接好装置(如图所示,固定夹持仪器已略去),继续快速剧烈搅拌并加热,反应1.5 h后,得到热的合成液。
② 把热的合成液在一定温度下冷却,抽滤得到己二酸晶体(己二酸溶解度随温度变化较大)。
③ 用重结晶法提纯晶体,洗涤、干燥、称量得产品的质量。
回答下列问题:
(1)传统法中硝酸和绿色法中H2O2在反应中起_____▲_____作用,与绿色制备的原理相比,传统制法被淘汰的主要原因是_____▲_____。
(2)绿色法中仪器a的名称为_____▲_____,其作用是_____▲_____。
(3)绿色合成时,请解释必须快速剧烈搅拌的原因是_____▲_____。
(4)回收未反应的环己烯的方法是_____▲_____。
(5)洗涤晶体时应选择的合适的洗涤剂为_____▲_____(填字母序号)。
A.蒸溜水 B.冰水混合物 C.乙醇 D.滤液
27.(18分)Fe2O3俗称氧化铁红,常用作油漆等着色剂。某实验小组用部分氧化的FeSO4为原料,以萃取剂X(甲基异丁基甲酮)萃取法制取高纯氧化铁并进行铁含量的测定。实验过程中的主要操作步骤如下:
已知:
① 在盐酸浓度较高时,Fe3+与甲基异丁基甲酮形成可溶性的化合物,当盐酸浓度降低时,该化合物解离。
② 3DDTC-NH4+Fe3+== (DDTC)3-Fe↓+3NH4+
请回答下列问题:
(1)用萃取剂X萃取的步骤中,以下关于萃取分液操作的叙述中,正确的是____▲____。
A.FeSO4原料中含有的Ca2+、Cu2+等杂质离子几乎都在水相中
B.为提高萃取率和产品产量,实验时分多次萃取并合并萃取液
C.溶液中加入X,转移至分液漏斗中,塞上玻璃塞,如图用力振摇
D.振摇几次后需打开分液漏斗上口的玻璃塞放气
E.经几次振摇并放气后,手持分液漏斗静置待液体分层
F.分液时,将分液漏斗上的玻璃塞打开或使塞上的凹槽对准漏斗口上的小孔,打开旋塞,待下层液体完全流尽时,关闭旋塞后再从上口倒出上层液体
(2)下列试剂中,可作反萃取的萃取剂Y最佳选择是____▲_____。
A.高纯水 B.盐酸 C.稀硫酸 D.酒精
(3)吸油量是反映氧化铁红表面性质的重要指标。吸油量大,说明氧化铁红表面积较大,则用在油漆中会造成油漆假稠,影响质量。不同浓度的两种碱溶液对产物吸油量影响如图所示,则上述实验过程中选用的碱溶液为____▲____(填“NaOH”或“NH3·H2O”),反应的化学方程式为_____▲_____。
(4)操作A为抽滤、____________、__________。有关抽滤,下列说法正确的是________。
A.选择抽滤主要是为了加快过滤速度,得到较干燥的沉淀
B.滤纸应比漏斗内径略小,且能盖住所有小孔
C.抽滤得到的滤液应从吸滤瓶的支管口倒出
D.上图所示的抽滤装置中,只有一处错误,即漏斗颈口斜面没有对着吸滤瓶的支管口
E.抽滤完毕后,应先拆下连接抽气泵和吸滤瓶的橡皮管,再关水龙头,以防倒吸
F.抽滤时不宜过滤胶状沉淀,否则易在滤纸上形成一层密实的沉淀
(5)现准确称取4.000 g,样品,经酸溶、还原为Fe2+,用容量瓶配成100 mL溶液。用移液管移取25.00 mL溶液于锥形瓶中,用0.l200 mol·L-1的KMnO4溶液进行滴定(还原产物是Mn2+,假设杂质不与KMnO4反应),记录数据如下:
滴定序号
待测溶液体积/mL
消耗KMnO4标准溶液体积/mL
滴定前读数/mL
滴定后读数/mL
1
25.00
1.15
21.98
2
25.00
0.50
21.96
3
25.00
0
20.77
① 用移液管从容量瓶中吸取25.00mL溶液后,把溶液转移到锥形瓶中的具体操作为_____▲_____。
② 所用的指示剂为 ▲ ;KMnO4溶液置于 ▲ (酸式、碱式)滴定管中;
A.酚酞 B.甲基橙 C.石蕊 D.不需要
③ 产品的纯度为____▲___%。
参考答案
一、选择题(本大题共15小题,每小题2分,共30分。每小题列出的四个备选项中只有一个是符合题目要求的,不选、多选、错选均不得分)
题号
1
2
3
4
5
6
7
8
9
10
答案
A
B
B
A
D
C
D
A
C
D
题号
11
12
13
14
15
答案
B
B
C
D
C
二、选择题(本大题共8小题,每小题3分,共24分。每小题列出的四个备选项中只有一个是符合题目要求的,不选、多选、错选均不得分)
题号
16
17
18
19
20
21
22
23
答案
C
D
A
B
C
D
B
D
三、非选择题(本大题共4小题,共46分)
24.(8分)
(1)开始有灰蓝色沉淀生成,随后沉淀溶解 (1分)
(2)① 2CrO42-+2H+Cr2O72-+H2O (2分)
② 增大 (1分)
1014 (1分)
③ < (1分)
(3)5H++Cr2O72-+3HSO3-==2Cr3++3SO42-+4H2O (2分)
25.(10分)
(1)NaAlH4+2H2O===NaAlO2+4H2↑ (2分)
(2)① 吸收剩余的氯气,并避免空气中的水蒸气进入D中 (2分)
② 将装置A中的分液漏斗打开,一段时间,使D中玻璃管充满黄绿色气体(2分)
(3)① NaOH溶液 (1分)
② Na2O2或Na等 (1分)
(4)乙 (1分)
连续两次读取的H2体积相等 (1分)
26.(10分)
(1)氧化剂 (1分)
浓硝酸有强腐蚀性,且反应过程中会产生有毒的氮氧化物,污染环境 (2分)
(2)球形冷凝管 (1分)
冷凝回流、提高原料的转化率 (2分)
(3)环己烯不溶于水,快速搅拌有利于反应物充分接触,加快反应速率 (1分)
(4)分液 (1分)
(5)B (2分)
27.(18分)
(1)ABF (2分,漏选得1分)
(2)A (2分)
(3)NaOH (1分)
(DDTC)3-Fe+3NaOH==3DDTC-Na+Fe(OH)3↓ (2分)
(4)洗涤、灼烧 (2分)
ABE (3分,漏选1个扣1分,有错选得0分)
(5)① 将移液管垂直放入稍倾斜的锥形瓶中,使管尖与锥形瓶内壁接触,松开食指使溶液全部流出,数秒后,取出移液管。 (2分)
② D (1分)
酸式 (1分)
③ 99.84 (2分)
可能用到的相对原子质量:H 1 O 16 Na 23 K 39 Mn 55 Fe 56 Ag 108 Ba 137
一、选择题(本大题共15小题,每小题2分,共30分。每小题列出的四个备选项中只有一个是符合题目要求的,不选、多选、错选均不得分)
1.用0.1026 mol·L-1的盐酸滴定25.00 mL未知浓度的氢氧化钠溶液,滴定达终点时,滴定管中的液面如图所示,正确的读数为 ( ▲ )
A.22.35 mL B.22.70 mL
C.21.65 mL D.21.70 mL
2.从海带中提取碘的实验过程中,涉及下列操作,其中正确的是 ( ▲ )
3.下列仪器在使用时,其下端管口紧靠承接器内壁的是( ▲ )
①胶头滴管 ②漏斗 ③分液漏斗 ④滴定管
A.①② B.②③ C.③④ D.①④
4.在高温下某溶液中,溶解硝酸钾、氯化钠均达饱和,冷却析出晶体的成分是( ▲ )
A.大量硝酸钾晶体,少量氯化钠 B.等量的硝酸钾和氯化钠
C.纯硝酸钾晶体 D.大量氯化钠,少量硝酸钾
5.下列实验操作或数据记录不正确的是( ▲ )
A.用10mL量筒量取NaCl溶液,体积为9.2mL
B.用酸式滴定管准确量取20.00 mL K2Cr2O7溶液
C.用电子(分析)天平测得铁片质量是15.524 g
D.用托盘天平称量时,将NaOH固体放在右盘内的滤纸上,称得质量为10.2g
6.按以下实验方案可以从海洋动物柄海鞘中提取具有抗肿瘤活性的天然产物。
下列说法错误的是( ▲ )
A.步骤(1)需要过滤装置 B.步骤(2)需要用到分液漏斗
C.步骤(3)需要用到坩埚 D.步骤(4)需要蒸馏装置
7.下列说法正确的是( ▲ )
A.用抽滤法快速分离氢氧化铁胶状沉淀和氯化钠溶液
B.用盐析法分离氯化钠溶液和淀粉胶体
C.用蒸馏方法除去乙醇中的水
D.乙醇脱水制备乙烯的实验中,可选用浓硫酸或P2O5作反应的催化剂
8.下列说法不正确的是( ▲ )
A.在试管中将一定量的浓硝酸、浓硫酸和苯混合,用酒精灯直接加热几分钟,即可制得硝基苯
B.紫外可见分光光度法和溴水与苯酚的沉淀反应,用作废水中苯酚的定量测定
C.分别溶于水测其pH能用来区别NaNO2与NaCl固体
D.铝制品不能腌制咸菜,是由于在食盐溶液中存在氯离子,铝表面的氧化膜易被破坏
9.下列说法正确的是( ▲ )
A.日常生活中能用粥汤检验某食盐是不是加碘盐
B.将溴乙烷与氢氧化钾混合液加热,再滴加硝酸银溶液,观察有沉淀生成,可证明溴乙烷中含有溴
C.用新制氢氧化铜悬浊液可检验失去标签的乙醇、丙三醇、乙醛、乙酸四瓶无色溶液
D.将3-4个火柴头浸于水中,片刻后取少量溶液于试管中,加AgNO3溶液、稀硝酸,若出现白色沉淀,说明含有氯元素
10.下列说法不正确的是( ▲ )
A.纸上层析属于色谱分析法,其原理跟“毛细现象”相关
B.在层析实验中,通常以滤纸作为惰性支持物,吸附水作为固定相
C.纸层析实验中若选择水做固定相,有机溶剂做流动相,则亲水性强的成分在流动相中分配的少一些,在毛细现象作用下,随流动相移动的速度慢一些
D.用纸层析法对试液进行分离后,必须在滤纸上喷显色剂以显示出斑点
11.下列说法不正确的是( ▲ )
A.为了使过饱和溶液中析出晶体,可用玻璃棒搅动或者振荡容器
B.结晶时,若溶质的溶解度越大,溶液的浓度越高,溶剂的蒸发速度越快,溶液的冷却速度越快,析出的晶体颗粒就越细小
C.培养明矾晶体时,为得到较大颗粒的晶体,应自然冷却,并静置过夜
D.重结晶过程中产生的母液虽然含有杂质,但仍应将母液收集起来,进行适当处理,以提高产率
12.下列有关实验、工业生产说法不正确的是( ▲ )
A.实验室从海带中分离碘元素必须用到的硅酸盐材料的仪器有坩埚、泥三角、酒精灯、玻璃棒、烧杯、漏斗及分液漏斗
B.提取海带中碘元素时,为保证I-完全氧化为I2,应加入过量的氧化剂(H2O2或新制氯水)
C.用分液漏斗进行萃取,需要几次振荡并放气,再将分液漏斗置于铁架台的铁圈上静置
D.分液操作时,分液漏斗中下层液体从下口放出,上层液体从上口倒出
13.下列有关制备硫酸亚铁铵晶体的说法,不正确的是( ▲ )
A.应保持H2SO4适当过量,避免Fe2+、NH的水解
B.摩尔盐制备过程中铁屑要先用碳酸钠溶液浸泡洗涤,使用热的碳酸钠溶液有利提高去油污的能力,最后可以用倾析法分离溶液和固体。
C.硫酸亚铁铵晶体制备实验的最后一步是将溶液蒸发到有大量晶体析出,用余热蒸干即得产物
D.用废铁屑制备摩尔盐的实验中,共进行了3次固液分离
14.下列说法不正确的是( ▲ )
A.在抽滤装置中洗涤晶体时,为减少晶体溶解损失,应使洗涤剂缓慢通过滤纸
B.制备阿司匹林时,用冷水洗涤产品,再抽干水分
C.制备硫酸亚铁铵晶体时,应用少量酒精洗去晶体表面附着的水分
D.洗涤沉淀时,应用玻璃棒轻轻搅拌,使得沉淀表面上的杂质溶于水中
15.下列说法正确的是( ▲ )
A.将两块未擦去氧化膜的铝片分别投入1mol·L-1CuSO4溶液和1mol·L-1CuCl2溶液中,铝片表面都观察不到明显的反应现象
B.溶液酸碱性对H2O2的稳定性有较大影响,在酸性溶液中,H2O2分解较快
C.Fe3+能与硫氰化钾反应生成可溶于水的血红色配合物
D.变色硅胶干燥剂含有CoCl2,干燥剂呈蓝色时,表示不具有吸水干燥功能
二、选择题(本大题共8小题,每小题3分,共24分。每小题列出的四个备选项中只有一个是符合题目要求的,不选、多选、错选均不得分)
16.下列实验的相关描述正确的是 ( ▲ )
A.在两支试管中分别加1 mL无水乙醇和1.5 g苯酚固体,再加等量的钠,比较乙醇、苯酚羟基上氢原子的活泼性
B.常温下,苯酚与水形成的浊液静置后会分层,上层为溶有水的苯酚溶液
C.甲装置可用于某些化学反应速率的测定。该装置气密性的检查如下:仪器组装好后,关闭分液漏斗活塞,将针筒活塞向外拉一段距离,然后松手,观察针筒是否能回到原来刻度处;
D.乙装置可用来制取和检验二氧化硫气体漂白性,待滤纸颜色褪去后立即用浸有碱液的棉花堵住试管口;
17.实验室通常采用粗锌与稀硫酸制氢气,因此制氢废液中含有大量的硫酸锌,同时含少量硫酸亚铁、硫酸铅等杂质。由制氢废液制备硫酸锌晶体(ZnSO4·7H2O)的流程如下:
下列说法不正确的是( ▲ )
A.步骤①,涉及的化学反应为:2Fe2++H2O2+2H+=2Fe3++2 H2O
B.步骤②,加入适量ZnO的目的是:调节溶液pH,沉淀Fe3+
C.步骤④,涉及的操作有:蒸发浓缩、冷却结晶、过滤、洗涤、干燥
D.步骤⑤,产物一定是:ZnO和SO2
18.实验室用含有杂质(FeO、Fe2O3)的废CuO制备胆矾晶体经历下列过程(Fe3+在pH=5时已完全沉淀)
样品溶液Ⅰ溶液Ⅱ浊液滤液ⅢCuSO4·5H2O晶体
下列分析中正确的是( ▲ )
A.利用Cu(OH)2替代CuO也可调节溶液pH而不影响实验结果
B.步骤②目的是将溶液Ⅰ中的Fe2+充分转成Fe3+,实验操作是向溶液Ⅰ中通入足量Cl2
C.用98%的浓硫酸配制溶解所用的4.5 mol·L-1的稀硫酸,只需3种玻璃仪器
D.步骤④之后的实验操作是蒸干溶剂结晶,所需仪器是蒸发皿、玻璃棒、酒精灯、泥三角、三脚架
19.下列实验操作与预期实验目的或所得实验结论一致的是( ▲ )
选项
实验操作及现象
实验目的或结论
A
向1,2两试管中分别加入等浓度H2O2溶液10 mL、1 mL,再向H2O2溶液中分别滴入等浓度等体积CuSO4、FeCl3溶液;试管2中产生气体较快
证明FeCl3溶液的催化效率 更高
B
向2支盛有5 mL不同浓度的稀H2SO4的试管中,同时加入2 mL 0.1mol·L-1 Na2S2O3溶液,观察实验现象
探究浓度对反应速率的影响
C
将SO2通入KMnO4(H+)溶液中
验证SO2具有漂白性
D
向含有少量苯酚的苯中加入浓溴水,振荡、过滤
除去苯中的苯酚
20.下列说法不正确的是( ▲ )
A.用NaOH溶液进行镀锌铁皮锌厚度测定实验,可以避免铁参加反应造成的误差
B.当锌完全溶解后,铁与酸反应产生氢气的速率会显著减慢,此现象可作为判断镀锌铁皮中锌镀层是否完全被反应掉的依据。
C.镀锌铁皮镀层厚度测定实验中,当锌完全溶解后,立即取出铁皮,不冲洗就用酒精灯加热烘干,铁皮可能继续与残留的酸反应,导致实验结果偏高
D.在镀锌铁皮的锌镀层厚度的测定过程中,锌在酸中溶解后,铁皮未烘干就去称重,导致测定结果偏低
21.对水样中溶质M的分解速率影响因素进行研究。在相同温度下,M的物质的量浓度(mol·Lˉ1)随时间(min)变化的有关实验数据见下表。
时间
水样
0
5
10
15
20
25
Ⅰ(pH=2)
0.40
0.28
0.19
0.13
0.10
0.09
Ⅱ(pH=4)
0.40
0.31
0.24
0.20
0.18
0.16
Ⅲ(pH=4)
0.20
0.15
0.12
0.09
0.07
0.05
Ⅳ(pH=4,含Cu2+)
0.20
0.09
0.05
0.03
0.01
0
下列说法不正确的是( ▲ )
A.在0~20 min内,Ⅰ中M的分解速率为0.015 mol·Lˉ1·minˉ1
B.水样酸性越强,M的分解速率越快
C.在0~25 min内,Ⅲ中M的分解百分率比Ⅱ大
D.由于Cu2+存在,Ⅳ中M的分解速率比Ⅰ快
22.下列说法不正确的是( ▲ )
A.有机色素只要遇酸碱变色的pH值范围在滴定突跃范围内,并且变色明显,不易受空气影响的,都可以用作酸碱中和滴定的指示剂
B.准确量取25.00mL的液体可选用移液管、量筒或滴定管等量具
C.“中和滴定”实验中,容量瓶和锥形瓶用蒸馏水洗净后即可使用,滴定管和移液管用蒸馏水洗净后,须经干燥或润洗后方可使用
D.做“食醋总酸含量的测定”实验时,先将市售食醋稀释10倍,然后用润洗后的酸式滴定管量取一定体积的稀释液于洁净的锥形瓶中
23.某溶液可能含有K+、NH4+、Fe2+、Fe3+、SO42-、CO32-、SiO32-、Cl-、I-中的几种离子,己知各离子的浓度均为0.2mol/L,进行如下实验(不考虑盐类的水解及水的电离):
①取少量该溶液,加入足量稀硫酸,无明显现象。
②取①反应后的溶液,加入足量浓NaOH溶液,最终得到红褐色沉淀,并伴有刺激性气味气体产生。
下列说法不正确的是
A.根据实验①可知溶液中不存CO32-、SiO32-
B.该溶液中肯定存在NH4+、Fe2+
C.该溶液中至少含有4种离子
D.另取该溶液加入适量氯水和淀粉溶液,若溶液显蓝色,即可确定该溶液中只含NH4+、Fe2+、Fe3+、SO42-、I-
三、非选择题(本大题共4小题,共46分)
24.(8分)元素铬(Cr)在溶液中主要以Cr3+(蓝紫色)、Cr(OH)4−(绿色)、Cr2O72−(橙红色)、CrO42−(黄色)等形式存在,Cr(OH)3为难溶于水的灰蓝色固体,回答下列问题:
(1)Cr3+与Al3+的化学性质相似,在Cr2(SO4)3溶液中逐滴加入NaOH溶液直至过量,可观察到的现象是______▲_____。
(2)CrO42−和Cr2O72−在溶液中可相互转化。室温下,初始浓度为1.0 mol·L−1的Na2CrO4溶液中c(Cr2O72−)随c(H+)的变化如图所示。
①用离子方程式表示Na2CrO4溶液中的转化反应_____▲____。
②由图可知,溶液酸性增大,CrO42−的平衡转化率______▲____(填“增大“减小”或“不变”)。根据A点数据,计算出该转化反应的平衡常数为_____▲_____。
③升高温度,溶液中CrO42−的平衡转化率减小,则该反应的ΔH_____▲____(填“大于”“小于”或“等于”)。
(3)+6价铬的化合物毒性较大,常用NaHSO3将废液中的Cr2O72−还原成Cr3+,反应的离子方程式为______▲ ____。
25.(10分)铝氢化钠(NaAlH4)是有机合成的重要还原剂。某课题组经查阅资料后设计合成铝氢化钠的简易流程如图所示:
―→
已知:
①AlCl3、NaH、NaAlH4遇水都能迅速发生反应;
②常温下,可用高锰酸钾、氯酸钾、重铬酸钾、次氯酸钙等与浓盐酸反应制取氯气。
回答下列问题:
(1)铝氢化钠遇水发生剧烈反应,反应的化学方程式:______▲____。
(2)同学设计实验制备无水氯化铝的装置如图所示。
①装置E中干燥管的作用是_____▲_____。
②点燃装置D处酒精灯之前需先排尽装置内的空气,其操作方法是____▲_____。
(3)乙同学分析甲同学设计的装置后,认为只改变A、B、D中的试剂就可以用甲同学设计的装置制备NaH。
①试管B中的试剂改为____▲____。
②若操作不当,则制得的NaH产品中可能含有的杂质有____▲____。
(4)丙同学设计以下4种装置测定铝氢化钠样品的纯度(假设杂质不参加反应)。
从易操作性、准确性角度考虑,宜选装置____▲____,铝氢化钠与水完全反应,冷却至室温的标志是_____▲_____。
26.(10分)己二酸为白色晶体,熔点153.0℃~153.1℃,易溶于酒精,主要用于制造尼龙,泡沫塑料及润滑剂和增塑剂等,用途十分广泛。生产原理如下:
绿色合成流程如下:
① 在100mL三颈烧瓶中加入2.00g催化剂(由乌酸钠和草酸合成),34.0mL30%的H2O2溶液和磁子;室温下搅拌15~20min后,加入8.20g环己烯;连接好装置(如图所示,固定夹持仪器已略去),继续快速剧烈搅拌并加热,反应1.5 h后,得到热的合成液。
② 把热的合成液在一定温度下冷却,抽滤得到己二酸晶体(己二酸溶解度随温度变化较大)。
③ 用重结晶法提纯晶体,洗涤、干燥、称量得产品的质量。
回答下列问题:
(1)传统法中硝酸和绿色法中H2O2在反应中起_____▲_____作用,与绿色制备的原理相比,传统制法被淘汰的主要原因是_____▲_____。
(2)绿色法中仪器a的名称为_____▲_____,其作用是_____▲_____。
(3)绿色合成时,请解释必须快速剧烈搅拌的原因是_____▲_____。
(4)回收未反应的环己烯的方法是_____▲_____。
(5)洗涤晶体时应选择的合适的洗涤剂为_____▲_____(填字母序号)。
A.蒸溜水 B.冰水混合物 C.乙醇 D.滤液
27.(18分)Fe2O3俗称氧化铁红,常用作油漆等着色剂。某实验小组用部分氧化的FeSO4为原料,以萃取剂X(甲基异丁基甲酮)萃取法制取高纯氧化铁并进行铁含量的测定。实验过程中的主要操作步骤如下:
已知:
① 在盐酸浓度较高时,Fe3+与甲基异丁基甲酮形成可溶性的化合物,当盐酸浓度降低时,该化合物解离。
② 3DDTC-NH4+Fe3+== (DDTC)3-Fe↓+3NH4+
请回答下列问题:
(1)用萃取剂X萃取的步骤中,以下关于萃取分液操作的叙述中,正确的是____▲____。
A.FeSO4原料中含有的Ca2+、Cu2+等杂质离子几乎都在水相中
B.为提高萃取率和产品产量,实验时分多次萃取并合并萃取液
C.溶液中加入X,转移至分液漏斗中,塞上玻璃塞,如图用力振摇
D.振摇几次后需打开分液漏斗上口的玻璃塞放气
E.经几次振摇并放气后,手持分液漏斗静置待液体分层
F.分液时,将分液漏斗上的玻璃塞打开或使塞上的凹槽对准漏斗口上的小孔,打开旋塞,待下层液体完全流尽时,关闭旋塞后再从上口倒出上层液体
(2)下列试剂中,可作反萃取的萃取剂Y最佳选择是____▲_____。
A.高纯水 B.盐酸 C.稀硫酸 D.酒精
(3)吸油量是反映氧化铁红表面性质的重要指标。吸油量大,说明氧化铁红表面积较大,则用在油漆中会造成油漆假稠,影响质量。不同浓度的两种碱溶液对产物吸油量影响如图所示,则上述实验过程中选用的碱溶液为____▲____(填“NaOH”或“NH3·H2O”),反应的化学方程式为_____▲_____。
(4)操作A为抽滤、____________、__________。有关抽滤,下列说法正确的是________。
A.选择抽滤主要是为了加快过滤速度,得到较干燥的沉淀
B.滤纸应比漏斗内径略小,且能盖住所有小孔
C.抽滤得到的滤液应从吸滤瓶的支管口倒出
D.上图所示的抽滤装置中,只有一处错误,即漏斗颈口斜面没有对着吸滤瓶的支管口
E.抽滤完毕后,应先拆下连接抽气泵和吸滤瓶的橡皮管,再关水龙头,以防倒吸
F.抽滤时不宜过滤胶状沉淀,否则易在滤纸上形成一层密实的沉淀
(5)现准确称取4.000 g,样品,经酸溶、还原为Fe2+,用容量瓶配成100 mL溶液。用移液管移取25.00 mL溶液于锥形瓶中,用0.l200 mol·L-1的KMnO4溶液进行滴定(还原产物是Mn2+,假设杂质不与KMnO4反应),记录数据如下:
滴定序号
待测溶液体积/mL
消耗KMnO4标准溶液体积/mL
滴定前读数/mL
滴定后读数/mL
1
25.00
1.15
21.98
2
25.00
0.50
21.96
3
25.00
0
20.77
① 用移液管从容量瓶中吸取25.00mL溶液后,把溶液转移到锥形瓶中的具体操作为_____▲_____。
② 所用的指示剂为 ▲ ;KMnO4溶液置于 ▲ (酸式、碱式)滴定管中;
A.酚酞 B.甲基橙 C.石蕊 D.不需要
③ 产品的纯度为____▲___%。
参考答案
一、选择题(本大题共15小题,每小题2分,共30分。每小题列出的四个备选项中只有一个是符合题目要求的,不选、多选、错选均不得分)
题号
1
2
3
4
5
6
7
8
9
10
答案
A
B
B
A
D
C
D
A
C
D
题号
11
12
13
14
15
答案
B
B
C
D
C
二、选择题(本大题共8小题,每小题3分,共24分。每小题列出的四个备选项中只有一个是符合题目要求的,不选、多选、错选均不得分)
题号
16
17
18
19
20
21
22
23
答案
C
D
A
B
C
D
B
D
三、非选择题(本大题共4小题,共46分)
24.(8分)
(1)开始有灰蓝色沉淀生成,随后沉淀溶解 (1分)
(2)① 2CrO42-+2H+Cr2O72-+H2O (2分)
② 增大 (1分)
1014 (1分)
③ < (1分)
(3)5H++Cr2O72-+3HSO3-==2Cr3++3SO42-+4H2O (2分)
25.(10分)
(1)NaAlH4+2H2O===NaAlO2+4H2↑ (2分)
(2)① 吸收剩余的氯气,并避免空气中的水蒸气进入D中 (2分)
② 将装置A中的分液漏斗打开,一段时间,使D中玻璃管充满黄绿色气体(2分)
(3)① NaOH溶液 (1分)
② Na2O2或Na等 (1分)
(4)乙 (1分)
连续两次读取的H2体积相等 (1分)
26.(10分)
(1)氧化剂 (1分)
浓硝酸有强腐蚀性,且反应过程中会产生有毒的氮氧化物,污染环境 (2分)
(2)球形冷凝管 (1分)
冷凝回流、提高原料的转化率 (2分)
(3)环己烯不溶于水,快速搅拌有利于反应物充分接触,加快反应速率 (1分)
(4)分液 (1分)
(5)B (2分)
27.(18分)
(1)ABF (2分,漏选得1分)
(2)A (2分)
(3)NaOH (1分)
(DDTC)3-Fe+3NaOH==3DDTC-Na+Fe(OH)3↓ (2分)
(4)洗涤、灼烧 (2分)
ABE (3分,漏选1个扣1分,有错选得0分)
(5)① 将移液管垂直放入稍倾斜的锥形瓶中,使管尖与锥形瓶内壁接触,松开食指使溶液全部流出,数秒后,取出移液管。 (2分)
② D (1分)
酸式 (1分)
③ 99.84 (2分)
相关资料
更多

