【化学】甘肃省兰州市第一中学2018-2019学年高二上学期9月月考(解析版) 试卷
展开可能用到的相对原子质量:H—1 C—12 O—16
一、选择题(本题包括25小题,每小题2分,共50分。每小题只有一个选项符合题意。)
1.在2A+B3C+4D反应中,表示该反应速率最快的是( )
A. v(A)=0.5 mol/(L·s) B. v(B)=0.3 mol/(L·s)
C. v(C)=0.8 mol/(L·s) D. v(D)=1 mol/(L·s)
【答案】B
【解析】
在2A+B⇌3C+4D反应中都换成B的速率减小比较:A、v(A):v(B)=2:1,v(B)==0.25mol/(L•s);B、v(B)=0.3mol/(L•s);C、v(B):v(C)=1:3,v(B)== mol/(L•s);D、v(B):v(D)=1:4,v(B)==0.25mol/(L•s),比较可知,B表示的反应速率最大;故选B。
2.下列与化学反应能量变化相关的叙述正确的是( )
A. 放热反应的反应速率总是大于吸热反应的反应速率
B. 已知H+(aq)+OH-(aq)=H2O(l) ΔH=-57.3 kJ/mol,则中和热的热效应为57.3 kJ
C. 应用盖斯定律,可计算某些难以直接测量的反应焓变
D. 同温同压下,H2(g)+Cl2(g)=2HCl(g)在光照和点燃条件下的ΔH不同
【答案】C
【解析】
【详解】A、反应速率和影响因素有关,放热反应的反应速率不一定大于吸热反应的反应速率,压强,浓度都会影响反应速率,同一反应,反应达到平衡状态放热反应速率和吸热反应的速率相同,选项A错误;B、中和热是指稀溶液中,强酸和强碱发生中和反应生成1molH2O所放出的热量,生成2molH2O所放出的热量为2×57.3kJ,但生成硫酸钡沉淀的反应还要吸收热量,则H2SO4和Ba(OH)2反应的反应热小于2×(-57.3)kJ•mol-1,选项B错误;C、反应的焓变与 变化过程无关,只与初始和终了状态有关,对某些难以直接测量的反应焓变,可以根据盖斯定律设计过程利用已知反应焓变计算,选项C正确;D、反应焓变与起始量和生成物能量有关,与反应条件无关,同温同压下,反应H2(g)+Cl2(g)═2HCl (g)在光照和点燃条件下的△H相同,选项D正确;答案选C。
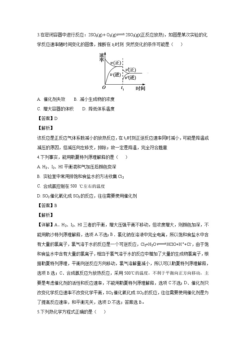
3.在密闭容器中进行反应:2SO2(g)+O2(g)2SO3(g)(正反应放热),如图是某次实验的化学反应速率随时间变化的图像,推断在t1时刻 突然变化的条件可能是( )
.
A. 催化剂失效 B. 减小生成物的浓度
C. 增大容器的体积 D. 降低体系温度
【答案】D
【解析】
该反应是正反应气体系数减小的放热反应,在t1时刻正逆反应速率同时减小,可能是降温或减压的原因,但减压向左移支,排除;故一定是降温,完全符合题意
4.下列事实,能用勒夏特列原理解释的是( )
A. H2、I2、HI平衡混和气加压后颜色变深
B. 实验室中常用排饱和食盐水的方法收集Cl2
C. 合成氨控制在500 ℃左右的温度
D. SO2催化氧化成SO3的反应,往往需要使用催化剂
【答案】B
【解析】
【详解】A.H2、I2、HI三者的平衡,增大压强平衡不移动,但浓度增大,则颜色加深,不能用勒沙特列原理解释,选项A不选;B.氯化钠在溶液中完全电离,所以饱和食盐水中含有大量的氯离子,氯气溶于水的反应是一个可逆反应,Cl2+H2OHClO+H++Cl-,由于饱和食盐水中含有大量的氯离子,相当于氯气溶于水的反应中增加了大量的生成物氯离子,根据勒夏特列原理,平衡向逆反应方向移动,氯气溶解量减小,所以可以勒夏特列原理解释,选项B选;C、合成氨反应为放热反应,采用500℃的温度,不利于平衡向正方向移动,主要是考虑催化剂的活性和反应速率,不能用勒夏特列原理解释,选项C不选;D、催化剂只改变化学反应速率不改变化学平衡,SO2催化氧化成SO3的反应,往往需要使用催化剂是为了提高反应速率,和平衡无关,选项D不选;答案选B。
5.下列热化学方程式正确的是( )
A. 甲烷的燃烧热为890.3 kJ·mol-1,则甲烷燃烧的热化学方程式可表示为:CH4(g)+2O2(g)=CO2(g)+2H2O(g) ΔH=-890.3 kJ·mol-1
B. 500℃、30 MPa 下,将0.5 mol N2 和 1.5 mol H2 置于密闭容器中充分反应生成NH3(g),放热19.3 kJ,其热化学方程式为:N2(g)+3H2(g) 2NH3(g) ΔH=-38.6 kJ·mol-1
C. 已知在120 ℃、101 kPa下,1 g H2燃烧生成水蒸气放出121 kJ热量,其热化学方程式为:H2(g)+1/2O2(g) H2O(g) ΔH=-242 kJ/mol
D. 25 ℃,101 kPa时,强酸与强碱的稀溶液发生中和反应的中和热为57.3 kJ/mol,硫酸溶液与氢氧化钾溶液反应的热化学方程式为:H2SO4(aq)+2KOH(aq)=K2SO4(aq)+2H2O(l) ΔH=-57.3 kJ/mol
【答案】C
【解析】
试题分析:A、燃烧热是指25 ℃,101 kPa时,1mol可燃物完全燃烧生成稳定的氧化物时的反应热,水的状态应为液态,错误;B、合成氨的反应为可逆反应,可逆反应不能进行到底,根据题给条件无法确定该反应的反应热,错误;C、已知在101 kPa下,1 g H2燃烧生成水蒸气放出121 kJ热量,其热化学方程式为H2(g)+O2(g)===H2O(g) ΔH=-242 kJ·mol-1,正确;D、中和热是指25 ℃,101 kPa时,酸与碱的稀溶液发生中和反应生成1mol水的反应热,错误。
考点:考查化学反应的热效应,燃烧热和中和热
6.在密闭容器中进行如下反应:X2(g)+Y2(g) 2Z(g),已知X2、Y2、Z的起始浓度分别为0.1mol/L、0.3mol/L、0.2mol/L,在一定条件下,当反应达到平衡时,各物质的浓度有可能是 ( )
A. Z为0.3mol/L B. Y2为0.4mol/L
C. X2为0.2mol/L D. Z为0.4mol/L
【答案】A
【解析】
试题分析:因为反应是可逆反应,可能向正反应方向进行,也可能向逆反应方形进行,则Z的浓度应在0mol·L-1
7.已知在300 K时,发生反应:A(g)+B(g)2C(g)+D(s),在该温度下,向1 L容器中加入1 mol A和1 mol B发生反应,下列叙述不能作为该反应达到平衡状态的标志的是( )
①C的生成速率与C的消耗速率相等 ②单位时间内生成a mol A,同时生成a mol D ③A、B、C的物质的量浓度之比为1∶1∶2 ④C的物质的量不再变化 ⑤混合气体的总压强不再变化 ⑥混合气体的密度不再变化
A. ③⑤ B. ②④⑤ C. ②③⑤ D. ③⑤⑥
【答案】A
【解析】
【分析】
根据化学平衡状态的特征解答,当反应达到平衡状态时,正逆反应速率相等,各物质的浓度、百分含量不变,以及由此衍生的一些量也不发生变化,解题时要注意,选择判断的物理量,随着反应的进行发生变化,当该物理量由变化到定值时,说明可逆反应到达平衡状态。
【详解】①当C的生成速率与C的消耗速率相等时,该反应达到平衡状态,故①不选;②单位时间内生成a mol A,同时生成a mol D,则正逆反应速率相等,反应达到平衡状态,故②不选;③A、B、C的分子数之比为1:1:2,不能说明达平衡状态,故③选;④C的物质的量不再变化,说明反应达到平衡状态,故④不选;⑤两边气体计量数相等,混合气体的总压强一直不再变化,反应不一定达到平衡状态,故⑤选;⑥混合气体的密度不再变化,说明气体的质量不变,反应达平衡状态,故⑥不选。答案选A。
【点睛】本题考查了化学平衡状态的判断,难度不大,注意当反应达到平衡状态时,正逆反应速率相等,但不为0。
8.中国科学院科研团队研究表明,在常温常压和可见光下,基于LDH(一种固体催化剂)合成NH3的原理示意图。下列说法不正确的是( )
A. 该过程将太阳能转化成为化学能
B. 该过程中,只涉及非极性键的断裂与生成
C. 氧化剂与还原剂的物质的量之比为1∶3
D. 原料气N2可通过分离液态空气获得
【答案】B
【解析】
A. 该过程将太阳能转化成为化学能,A正确;B. 该过程中,既有极性键(N-H、O-H)的断裂与生成,也有非极性键(NN、O=O)的断裂与生成,B不正确;C. 该反应的化学方程式为2N2+6H2O=4NH3+3O2,氮气是氧化剂、水是还原剂,氧化剂与还原剂的物质的量之比为1∶3,C正确;D. 原料气N2可通过分离液态空气获得,D正确。本题选B。
9.下列说法正确的是( )
A. 增大反应物浓度,可增大单位体积内活化分子的百分数,从而使有效碰撞次数增大
B. 有气体参加的化学反应,若增大压强(即缩小反应容器的体积),可增加活化分子的百分数,从而使反应速率增大
C. 升高温度能使化学反应速率增大,主要原因是增加了反应物分子中活化分子的百分数
D. 催化剂不影响反应活化能但能增大单位体积内活化分子百分数,从而增大反应速率
【答案】C
【解析】
A.增大反应物浓度,活化分子的浓度增大,但百分数不变,A错误;B.有气体参加的化学反应,若增大压强(即缩小反应容器的体积),可增加单位体积内活化分子的数,B错误;C.升高温度,活化分子的百分数增加,反应速率增大,C正确;D.催化剂能改变反应的活化能,D错误,答案选C。
点睛:本题考查外界条件对反应速率的影响,注意浓度、压强、温度以及催化剂对活化分子的影响的不同,即。
10.意大利罗马大学的Fulvio Cacace等人获得了极具理论研究意义的N4分子。N4分子结构如图,已知断裂1 mol N≡N键吸收942kJ热量,生成1 mol N-N键释放167 kJ热量。根据以上信息和数据,下列热化学方程式正确的是( )
A. 2N2=N4 △H=-882 kJ·mol-1
B. N2 (g)=0.5N4 (g) △H=+441 kJ
C. N2 (g)=0.5N4 (g) △H=-441 kJ·mol-1
D. 2N2(g)=N4(g) △H=+882 kJ·mol-1
【答案】D
【解析】
由N4的结构知1molN4分子中含有6molN-N键。反应2N2(g)=N4(g)的ΔH=反应物的键能总和-生成物的键能总和=2E(NN)-6E(N-N)=2942kJ/mol-6167kJ/mol=+882kJ/mol。A项,没有标明物质的聚集状态,且ΔH应0,错误;B项,ΔH的单位错,错误;C项,ΔH应0,错误;D项,正确;答案选D。
点睛:书写热化学方程式的注意点:(1)热化学方程式不注明反应条件。(2)热化学方程式不标“↑”“↓”,但必须用s、l、g、aq等标出物质的聚集状态。(3)热化学方程式的化学计量数只表示物质的量,其ΔH必须与方程式及物质的聚集状态相对应。(4)放热反应的ΔH0,吸热反应的ΔH0。(5)ΔH的单位为kJ/mol。
11.下列反应:①PCl5(g)PCl 3(g)+Cl2(g) ②2HI(g)H2(g)+I2(g) ③2NO2(g)N2O4(g)
分别在三个密闭容器中达到化学平衡时,反应物的转化率均是a%。若保持各自的温度不变、体积不变,再分别加入一定量的各自的反应物,则转化率( )
A. 均不变 B. 均增大
C. ①增大,②不变,③减少 D. ①减少,②不变,③增大
【答案】D
【解析】
试题分析:反应物均为气体,加入一定量的反应物,容器体积不变,即在增大反应物浓度的同时增大了压强,反应正向进行,但同时有向气体体积减小的方向进行的趋势,故最终转化率①减少,②不变,③增大。答案选D。
【考点定位】考查外界条件对平衡状态的影响
【名师点晴】关于压强对平衡状态的影响,需要注意:(1)由于压强的变化对非气态物质的浓度基本无影响,因此,当反应混合物中不存在气态物质时,压强的变化不能使无气态物质存在的化学平衡发生移动。(2)气体减压或增压与溶液稀释或浓缩的化学平衡移动规律相似。(3)对于反应前后气体分子数无变化的反应,压强的变化对其平衡无影响。这是因为,在这种情况下,压强的变化对正、逆反应速率的影响程度是等同的,故平衡不移动。(4)同等程度地改变反应混合物中各物质的浓度,应视为压强对平衡的影响。
12.已知1 g H2完全燃烧生成水蒸气时放出热量121 kJ,且O2中1 mol O=O键完全断裂时吸收热量496 kJ,水蒸气中1 mol H—O键形成时放出热量463 kJ,则H2中1 mol H—H键断裂时吸收热量为( )
A. 920 kJ B. 557 kJ C. 188kJ D. 436 kJ
【答案】D
【解析】
【详解】1g氢气完全燃烧生成水蒸气时放出热量121 kJ,所以其热化学方程式为2H2(g)+O2(g)=2H2O(g) △H=-484kJ/mol。设1 mol H—H键断裂时吸收的热量为xkJ,则2x+496-463×4=-484,解得x=436,答案选D。
【点睛】本题考查化学反应的能量变化与化学键的能量变化。化学反应中之所以存在能量的变化是因为在化学反应过程中存在旧键的断裂与新键的形成,其中旧键的断裂需要吸收能量而新键的形成需要放出能量。反应热与键能的关系是:反应热=反应物总键能-生成物总键能。
13.已建立化学平衡的某可逆反应X(g)+2Y(g)2Z(g),当条件改变使化学平衡向正反应方向移动时,下列叙述正确的是
①生成物的质量分数一定增加,②生成物总量一定增加, ③反应物的转化率一定增大,
④反应物的浓度一定降低,⑤正反应速率一定大于逆反应速率,⑥一定使用催化剂
A. ①②③ B. ③④⑤ C. ②⑤ D. ④⑥
【答案】C
【解析】
试题分析:①总质量不变,平衡向正反应移动,生成物的质量分数一定增大,若生成物质量增大小于混合物总质量增大,生成物的质量分数可能降低,故①错误;②平衡向正反应移动,生成物的物质的量一定增加,故②正确;③降低生成物的浓度,平衡向正反应方向移动,反应物的转化率一定增大,但增大某一反应的浓度,平衡向正反应移动,其它反应物的转化率增大,自身转化率降低,故③错误;④如增大反应物的浓度,平衡向正方向移动,达到平衡时,反应物的浓度比改变条件前大,故④错误;⑤平衡向正反应移动,正反应速率一定大于逆反应速率,故⑤正确;⑥加入催化剂,正逆反应速率同等程度增大,平衡不移动,故⑥错误,因此答案选C。
考点:考查外界条件对平衡状态的影响
14.反应C(s)+H2O(g)CO(g)+H2(g)在一可变容积的密闭容器中进行,下列条件的改变对其反应速率几乎无影响的是
①增加C的量 ②将容器的体积缩小一半 ③保持体积不变,充入N2使体系压强增大 ④保持压强不变,充入N2使容器体积变大
A. ①④ B. ②③ C. ①③ D. ②④
【答案】C
【解析】
试题分析:①碳是固体,增加C的量,反应速率不变;②将容器的体积缩小一半,压强增大,反应速率增大;③保持体积不变,充入He使体系压强增大,但反应物的浓度不变,反应速率不变;④保持压强不变,充入He使容器体积变大,浓度减小,反应速率减小,答案选C。
【考点定位】考查外界条件对反应速率的影响
【名师点晴】关于压强对反应速率的影响需要注意以下几点:(1)对有气体参加的反应,压强改变⇒气体物质浓度改变⇒化学反应速率改变,即压强改变的实质是通过改变浓度引起的。(2)有气体参加的反应体系中充入“惰性气体”(不参与反应)时,对化学反应速率的影响:①恒容:充入“惰性气体”→总压增大→物质浓度不变(活化分子浓度不变)→反应速率不变。②恒压:充入“惰性气体”→体积增大→物质浓度减小(活化分子浓度减小)→反应速率减慢。
15.如图是温度和压强对X+Y2Z反应影响的示意图。图中横坐标表示温度,纵坐标表示平衡混合气体中Z的体积分数。下列叙述正确的是( )
A. 上述可逆反应的正反应为放热反应
B. X和Y中最多只有一种为气态,Z为气态
C. X、Y、Z均为气态
D. 上述反应的逆反应的ΔH>0
【答案】B
【解析】
由图象曲线变化可知,随着温度的升高,Z的体积分数增大,说明升高温度平衡向正反应方向移动,说明正反应吸热,增大压强,Z的体积分数减小,说明增大压强平衡向逆反应方向移动,则说明反应前的气体计量数之和小于生成物气体的化学计量数,以此解答该题。
【详解】A.升高温度Z的体积分数增大,说明升高温度平衡向正反应方向移动,则正反应吸热,选项A错误;B.增大压强Z的体积分数减小,说明增大压强平衡向逆反应方向移动,说明气体反应物的化学计量数之和小于生成物的化学计量数,则X和Y中只有一种为气态,Z为气态,故选项B正确;C.增大压强Z的体积分数减小,说明增大压强平衡向逆反应方向移动,说明气体反应物的化学计量数之和小于生成物的化学计量数,则X、Y中至少有一种不是气体,选项C错误; D.正反应吸热,则逆反应放热,△H<0,选项D错误。答案选B。
【点睛】本题考查化学平衡移动的图象问题,题目难度中等,解答该题的关键是把握图象中曲线的变化特点,结合外界条件对化学平衡的影响分析。
16.在密闭容器中充入一定量NO2,发生反应2NO2(g)N2O4(g) ΔH=-57 kJ·mol-1。在温度为T1、T2时,平衡体系中NO2的体积分数随压强变化的曲线如图所示。下列说法正确的是
A. a、c两点的反应速率:a>c
B. a、b两点NO2的转化率:a<b
C. a、c两点气体的颜色:a深,c浅
D. 由a点到b点,可以用加热的方法
【答案】B
【解析】
试题分析:A.由图象可知,a、c两点都在等温线上,c的压强大,则a、c两点的反应速率:a<c,故A错误;B.由图象可知,a点的二氧化氮体积分数高,所以转化率a<b,故B正确;C.根据平衡常数可知,a、c两点温度相同,c点压强大,则二氧化氮浓度大,因此a、c两点气体的颜色:a浅、c深,故C错误;D.升高温度,化学平衡向着逆向移动,NO2的体积分数增大,a点到b点二氧化氮体积分数减少,说明是降低了温度,所以不能用加热的方法实现由a点到b点的转变,故D错误;故选B。
【考点定位】考查化学平衡的图象
【名师点晴】明确外界条件对化学平衡的影响及图象中纵横坐标的含义,然后利用“定一议二”、“先拐先平”的方法进行分析,2NO2(g)⇌N2O4(g)△H=-57kJ•mol-1,该反应为放热反应,若升高温度,化学平衡向着逆向移动,混合气体中NO2的体积分数增大;如果增大压强,化学平衡向着正向移动,混合气体中NO2的体积分数减小,据此分析解答。
17.已知下列热化学方程式,有关反应焓变的判断正确的是( )
C(s)+O2(g)=CO2(g) ΔH1
CO2(g)+C(s)=2CO(g) ΔH2
2CO(g)+O2(g)=2CO2(g) ΔH3
4Fe(s)+3O2(g)=2Fe2O3(s) ΔH4
3CO(g)+Fe2O3(s)=3CO2(g)+2Fe(s) ΔH5
A. ΔH1>0,ΔH3<0 B. ΔH2>0,ΔH4>0
C. ΔH1=ΔH2+ΔH3 D. ΔH3=ΔH4+ΔH5
【答案】C
【解析】
【详解】A、发光放热的剧烈的氧化还原反应为燃烧,故煤炭的燃烧为放热反应,即△H1<0,△H3<0,A错误;
B、以碳、CO或H2为还原剂的氧化还原反应为吸热反应,故△H2>0;燃烧均为放热反应,故铁在氧气中燃烧是放热的,即△H4<0,B错误;
C、一个反应无论是一步完成还是分为几步完成,其热效应是相同的,已知
②CO2(g)+C(s)=2CO(g) △H2
③2CO(g)+O2(g)=2CO2(g) △H3
根据盖斯定律可知将②+③相加可得:C(s)+O2(g)=CO2(g)△H1=△H2 +△H3,C正确;
D、已知:
④4Fe(s)+3O2(g)=2Fe2O3(s) △H4
⑤3CO(g)+Fe2O3(s)=3CO2(g)+2Fe(s) △H5
根据盖斯定律可知将(④÷2+⑤)×2/3可得:2CO(g)+O2(g)=2CO2(g)△H3=,D错误。
答案选C。
18.在2L的密闭容器中,发生以下反应:2A(g)+ B(g) 2C(g)+D(g) 。若最初加入的A和B都是4 mol,在前10秒钟A的平均反应速度为0.12 mol/(L·s),则10秒钟时,容器中B的物质的量是( )
A. 1.6 mol B. 2.8 mol C. 2.4 mol D. 1.2 mol
【答案】B
【解析】
试题分析:根据速率之比等于化学计量数之比,所以v(B)=0.5v(A)=0.5×0.12mol/(L•s)=0.06mol/(L•s),所以△c(B)=0.06mol/(L•s)×10s=0.6mol/L,所以△n(B)=0.6mol/L×2L=1.2mol,故10秒钟时容器中B的物质的量为4mol-1.2mol=2.8mol.故选B.
考点:考查化学反应速率的计算
19.完全燃烧一定质量的无水乙醇,放出的热量为Q,已知为了完全吸收生成的二氧化碳,需消耗50 mL 8 mol/L的氢氧化钠溶液,则燃烧1mol无水乙醇放出的热量不可能是( )
A. 10Q B. 5Q~10Q C. 大于10Q D. 5Q
【答案】C
【解析】
【分析】
据CO2与NaOH溶液反应,利用极限法计算出CO2的物质的量范围,进而计算出乙醇的物质的量范围,根据乙醇的物质的量和热量的关系计算出1mol乙醇完全燃烧生成水放出的热量即可。
【详解】n(NaOH)=0.05L×8mol/L=0.4mol,则由CO2~2NaOH~Na2CO3,可知,n(CO2)=0.2mol,则n(C2H6O)=×n(CO2)=0.1mol,放出的热量为Q,所以1mol乙醇完全燃烧放出的热量为10Q,由CO2~NaOH~NaHCO3可知,n(CO2)=0.4mol,则n(C2H6O)=×n(CO2)=0.2mol,放出的热量为Q,所以1mol乙醇完全燃烧放出的热量为5Q,若二氧化碳和氢氧化钠反应生成碳酸氢钠和碳酸钠的化合物,则乙醇的燃烧热在5Q~10Q之间,所以C不符合;答案选C。
【点睛】本题考查了化学反应极值分析计算,反应燃烧热概念的分析应用,掌握概念和计算方法是解题关键,题目难度中等。
20.已知正丁烷(CH3CH2CH2CH3)和异丁烷[(CH3)2CHCH3]燃烧的热化学方程式分别如下:
CH3CH2CH2CH3(g)+6.5O2(g)→4CO2(g)+5H2O(l) ΔH=-2878 kJ·mol-1
(CH3)2CHCH3(g)+6.5O2(g)→4CO2(g)+5H2O(l) ΔH=-2869 kJ·mol-1
下列说法正确的是( )
A. 正丁烷分子储存的能量大于异丁烷分子
B. 正丁烷的稳定性大于异丁烷
C. 异丁烷转化为正丁烷的过程是一个放热过程
D. 异丁烷分子中的碳氢键比正丁烷的多
【答案】A
【解析】
【详解】A、生成物的总能量的能量相同时,放出的热量越多,反应物的总能量越多,则正丁烷分子储存的能量大于异丁烷分子,选项A正确;B、生成物的总能量的能量相同时,放出的热量越多,反应物的总能量越多,则正丁烷分子储存的能量大于异丁烷分子,由于物质具有的能量越低越稳定,则正丁烷的稳定性小于异丁烷,选项B错误;C、因正丁烷的能量比异丁烷的能量高,所以异丁烷转化为正丁烷的过程是一个吸热过程,选项C错误;D、正丁烷和异丁烷中,均含有碳碳单键和碳氢单键,数目一样多,选项D错误;答案选A。
21.在密闭容器中发生下列反应aA(g)cC(g)+dD(g),反应达到平衡后,将气体体积压缩到原来的一半,当再次达到平衡时,D的浓度为原平衡的1.8倍,下列叙述正确的是( )
A. A的转化率变大 B. 平衡向正反应方向移动
C. D的体积分数变大 D. a < c+d
【答案】D
【解析】
试题分析:假定平衡不移动,将气体体积压缩到原来的一半,D的浓度为原来的2倍,实际再次达到新平衡时,D的浓度为原来的1.8倍,说明压强增大,平衡向逆反应移动,即a<c+d,压强增大,速率加快,新平衡的正、逆速率都大于原平衡;A.气体体积压缩到原来的一半,D的浓度为原来的1.8倍,说明压强增大,平衡向逆反应移动,故A错误;B.气体体积压缩到原来的一半,D的浓度为原来的1.8倍,说明压强增大,平衡向逆反应移动,反应物气体体积小于生成物,a<c+d,故B正确;C.气体体积压缩到原来的一半,D的浓度为原来的1.8倍,说明压强增大,平衡向逆反应移动,D体积分数减小,故C错误;D.平衡向逆反应移动,A的转化率降低,故D错误;故选B。
考点:考查化学平衡的影响因素。
22.已知某可逆反应mA(g)+nB(g)pC(g)在密闭容器中进行,如图表示在不同反应时间t时,温度T和压强p与反应物B在混合气体中的体积分数[φ(B)]的关系曲线,由曲线分析,下列判断正确的是( )
A. T1
C. T1
T2,p1
【解析】
试题分析:由图象可知,温度为T1时,根据P2时到达平衡的时间短,可知P2>P1,且压强越大,B的含量高,说明压强增大平衡向逆反应方向移动,正反应为气体体积增大的反应,即m+n<p;压强为P2时,根据T1时到达平衡的时间短,可知T1>T2,且温度越高,B的含量低,说明温度升高平衡向正反应方向移动,则正反应为吸热反应,即△H>0,答案选D。
【考点定位】物质的量或浓度随时间的变化曲线。
【名师点睛】本题考查物质的量或浓度随时间的变化曲线。注意根据图象判断温度、压强的大小,再根据温度、压强对平衡移动的影响分析。温度相同时,根据到达平衡的时间判断压强大小,再根据压强对B的含量的影响,判断压强对平衡的影响,确定反应气体气体体积变化情况;压强相同时,根据到达平衡的时间判断温度大小,再根据温度对B的含量的影响,判断温度对平衡的影响,确定反应的热效应。
23.已知下列热化学方程式:
①Fe2O3(s)+3CO(g)= 2Fe(s)+3CO2(g) ΔH1=-26.7 kJ·mol-1
②3Fe2O3(s)+CO(g)= 2Fe3O4(s)+CO2(g) ΔH2=-50.75 kJ·mol-1
③Fe3O4(s)+CO(g)= 3FeO(s)+CO2(g) ΔH3=-36.5 kJ·mol-1
则试通过计算判断,下列有关反应FeO(s)+CO(g)=Fe(s)+CO2(g)的能量变化示意图正确的是
【答案】B
【解析】
试题分析:已知:①Fe2O3(s)+3CO(g)=2Fe(s)+3CO2(g) ΔH1=-26.7 kJ·mol-1
②3Fe2O3(s)+CO(g)=2Fe3O4(s)+CO2(g) ΔH2=-50.75 kJ·mol-1
③Fe3O4(s)+CO(g)=3FeO(s)+CO2(g) ΔH3=-36.5 kJ·mol-1
依据盖斯定律①×3-(③×2+②)得到:6CO(g)+6FeO(s)=6Fe(g)+6CO2(g)△H=+70.35kJ/mol,即该反应是吸热反应,说明生成物总能量高于反应物总能量,催化剂降低活化能,则图像B正确,答案选B。
考点:考查反应热计算
24.已知:2SO2(g)+O2(g)2SO3(g) ΔH=-196.6 kJ·mol-1,实验室测得4 mol SO2发生上述化学反应时放出314.3 kJ热量,SO2的转化率最接近于( )
A. 40% B. 50% C. 80% D. 90%
【答案】C
【解析】
2SO2(g)+O2(g)═2SO3(g);△H=-196.6kJ/mol
2mol 196.6KJ
n 314.3kJ
n==3.20mol,SO2的转化率=×100%=80%,故选C。
25.物质的生成热可定义为:由稳定单质生成1 mol物质所放出的热量。如CO2气体的生成热就是反应C(s)+O2(g)=CO2(g)的反应热。已知下表中几种化合物的生成热。则1 mol葡萄糖在人体内完全氧化成CO2和液态水最多可提供的能量为( )
化合物
葡萄糖
H2O(l)
CO2(g)
生成热(kJ/mol)
1259.8
285.8
393.5
A. 3225 kJ B. 2816 kJ C. 6999 kJ D. 15644 kJ
【答案】B
【解析】
【分析】
根据生成热的概念及各物质的生成热可知,①6C(s)+3O2(g)+6H2(g)═C6H12O6(s);△H1=-1259.8kJ/mol,
②C(s)+O2(g)═CO2(g);△H2=-393.5kJ/mol;
③H2(g)+O2(g)═H2O(l);△H3=-285.8kJ/mol,
根据盖斯定律,可以计算C6H12O6(s)+6O2(g)→6CO2(g)+6H2O(l)的反应热,据此计算1 mol葡萄糖燃烧放出的热量。
【详解】由生成热的定义可得,①6C(s)+3O2(g)+6H2(g)═C6H12O6(s);△H1=-1259.8kJ/mol,
②C(s)+O2(g)═CO2(g);△H2=-393.5kJ/mol;
③H2(g)+O2(g)═H2O(l);△H3=-285.8kJ/mol,
根据盖斯定律,②×6+③×6-①得:C6H12O6(s)+6O2(g)→6CO2(g)+6H2O(l),故△H=6[-393.5kJ/mol+(-285.8kJ/mol)]-(-1259.8kJ/mol)=-2816.8kJ/mol,故1 mol葡萄糖完全被氧化成二氧化碳气体和液态水,最多可提供的能量为2816.8kJ,答案选B。
【点睛】本题考查反应热的有关计算,难度中等,关键是根据“生成热”的定义书写表示物质生成热的热化学方程式,再根据盖斯定律计算,有利于考查学生对信息的理解能力。
二、非选择题(本题包括4小题,共50分)
26.当前能源危机是一个全球性问题,开源节流是应对能源危机的重要举措。
(1)下列做法不利于能源“开源节流”的是________(填字母)。
A.开发太阳能、水能、风能等新能源,减少使用煤、石油等化石燃料
B.研究采煤、采油新技术,提高产量以满足工业生产的快速发展
C.大力发展农村沼气,将废弃的秸秆转化为清洁高效的能源
D.减少资源消耗、增加资源的重复使用和资源的循环再生
(2)金刚石和石墨均为碳的同素异形体,它们在氧气不足时燃烧生成一氧化碳,在氧气充足时充分燃烧生成二氧化碳,反应中放出的热量如图所示。则在通常状况下,金刚石和石墨相比较,_________(填 “金刚石”或“石墨”)更稳定,石墨的燃烧热ΔH=______________。
(3)N2、O2分子中化学键的键能分别是946 kJ/mol、497kJ/mol。已知:N2(g)+O2(g)=2NO(g) ΔH=+180.0 kJ/mol。NO分子中化学键的键能为_____。
(4)综合上述有关信息,请写出用CO除去NO生成无污染气体的热化学方程式:_______________。
【答案】 (1). B (2). 石墨 (3). -393.5 kJ·mol-1 (4). 631.5 kJ/mol (5). 2NO(g)+2CO(g)=N2(g)+2CO2(g) ΔH=-746.0 kJ·mol-1
【解析】
(1)只要能减少化石燃料等资源的运用都属于“开源节流”;B、大力开采煤、石油和天然气,不能减少化石燃料的运用,故错误;A、C、D能减少化石燃料的运用,正确。故选ACD;
(2)图象分析金刚石能量高于石墨,能量越低越稳定,所以说明石墨稳定;图象分析1mol石墨完全燃烧生成1mol二氧化碳放出的热量为393.5kJ,则石墨的燃烧热为△H=-393.5kJ▪mol-1;
(3)反应物键能和-生成物键能和,根据N2(g)+O2(g)==2NO(g) ΔH=+180.0 kJ/mol,即946 kJ/mol+ 497kJ/mol-2Q(N-O)= 180.0 kJ/mol解得Q(N-O)= 631.5kJ/mol。
(4)已知①C(石墨,②C(石墨,③;由盖斯定律:方程式①×2-②×2-③得▪。
点睛:本题重点考查化学反应中的热效应。物质能量越高,物质越不稳定;根据图象判断石墨的燃烧热;据反应物键能和-生成物键能和求算键能;利用盖斯定律结合已知热化学方程式计算反应热,再写出热化学方程式。
27.取0.55mol/L的NaOH溶液50mL与0.25mol/L的硫酸50mL置于下图所示的装置中进行中和热的测定实验。回答下列问题:
(1)从图中实验装置看,其中尚缺少的一种玻璃用品是______________,除此之外,装置中的一个明显错误是_____________________________。
(2)为保证该实验成功该同学采取了许多措施,如图的碎泡沫塑料的作用在于____________________________________。
(3)实验数据如下表:
①请填写下表中的空白:
温度
实验序号
起始温度t1(℃)
终止温度t2(℃)
温度差平均值
(t2-t1)(℃)
H2SO4
NaOH
平均值
1
26.2
26.0
26.1
29.5
___________
2
27.0
27.4
27.2
32.3
3
25.9
25.9
25.9
29.2
4
26.4
26.2
26.3
29.8
②近似认为实验所用溶液的密度都是1 g/cm3,中和后溶液的比热容c=4.18 J/(g·℃)。根据实验结果写出NaOH溶液与HCl溶液反应的热化学方程式(计算结果保留一位小数):_______________。
③上述实验数值结果与57.3 kJ/mol有偏差,产生偏差的原因可能是(填字母)________。
a.实验装置保温、隔热效果差
b.用温度计测定NaOH溶液起始温度后直接测定H2SO4溶液的温度
c.分多次把NaOH溶液倒入盛有硫酸的小烧杯中
(4)如果用含0.5mol Ba(OH)2的稀溶液与足量稀硫酸溶液反应,反应放出的热____57.3 kJ(填“大于”、“小于”或“等于”)。
【答案】 (1). 环形玻璃搅拌棒 (2). 烧杯口未用硬纸板(或泡沫塑料板)盖住 (3). 隔热,减少热量的损失 (4). 3.4 (5). NaOH(aq)+1/2H2SO4(aq) =1/2Na2SO4(aq)+H2O(l) ΔH=-56.8 kJ/mol (6). abc (7). 大于
【解析】
【详解】(1)由量热计的构造可知该装置的缺少仪器是环形玻璃搅拌棒;中和热测定实验成败的关键是保温工作,装置中的一个明显错误是烧杯口未用硬纸板(或泡沫塑料板)盖住;
(2)实验中的碎纸条可以起到隔热,减少热量的损失的作用;
(3)①根据标准数据可知,四次温度差分别是(℃)3.4、5.1、3.3、3.5,所以第二次的实验误差太大,舍去。因此温度差的平均值是=3.4℃;
②反应中生成水的物质的量是0.0275mol,而反应中放出的热量是(60+50)g×4.18 J/(g·℃)×3.4℃=156.332J,因此中和热△H=-=-56.8kJ/mol;
③实验数值结果与57.3 kJ/mol相比偏小,这说明反应中有热量的损失,a和c正确。用温度计测定NaOH溶液起始温度后直接测定H2SO4溶液的温度,会使硫酸的起始温度偏高,所以温度差减小,测定结果偏低,所以答案选abc;
(4)中和热是强酸强碱稀溶液中和反应生成1mol水放出的热量,生成硫酸钡沉淀放出热量;表示Ba(OH)2的稀溶液与足量稀硫酸反应放出的热量大于57.3 kJ。
28.为了研究外界条件对过氧化氢分解速率的影响,某同学做了以下实验,请回答下列问题。
编号
实验操作
实验现象
①
分别在试管A、B中加入5 mL 5% H2O2溶液,各滴入2滴1 mol/L FeCl3溶液。待试管中均有适量气泡出现时,将试管A放入盛有5℃左右冷水的烧杯中浸泡;将试管B放入盛有40℃左右热水的烧杯中浸泡。
试管A中不再产生气泡;
试管B中产生的气泡量增大。
②
另取两支试管分别加入5 mL 5% H2O2溶液和5 mL 10% H2O2溶液。
试管A、B中均未明显见到有气泡产生。
(1)实验①的目的是___________________________________________,实验中滴加FeCl3溶液的目的是________________________________。
(2)实验②未观察到预期的实验现象,为了帮助该同学达到实验目的,你提出的对上述操作的改进意见是________________________________________________________(用实验中所提供的几种试剂)。
(3)某同学在50 mL一定浓度的H2O2溶液中加入一定量的二氧化锰,放出气体的体积(标准状况下)与反应时间的关系如下图甲所示,则A、B、C三点所表示的瞬时反应速率最慢的是_____________。
甲 乙 丙
(4)对于H2O2分解反应,Cu2+也有一定的催化作用。为比较Fe3+和Cu2+对H2O2分解的催化效果,某化学研究小组的同学分别设计了如图乙、丙所示的实验。请回答相关问题:
①定性分析:如图乙可通过观察_________________________________,定性比较得出结论。有同学提出将FeCl3改为Fe2(SO4)3更为合理,其理由是_______________________________________。
②定量分析:用图丙所示装置做对照实验,实验时均以生成40 mL气体为准,其他可能影响实验的因素均已忽略。实验中需要测量的数据是______________________________。
(5)通过对上述实验过程的分析,在实验设计时,要考虑_________方法的应用。
【答案】 (1). 研究温度对H2O2分解速率的影响 (2). 加快H2O2分解速率,使实验现象易于观察 (3). 将两支试管同时放入盛有相同温度热水的烧杯中,或向两支试管中同时滴入2滴1mol/L FeCl3溶液,观察产生气泡的速率 (4). C (5). 溶液中气泡产生的速率 (6). 排除氯离子的干扰(其他合理答案也给分) (7). 收集40mL气体所需的时间 (8). 控制变量(或对比)
【解析】
【详解】(1)分别在试管A、B中加入 5mL 5% H2O2溶液,各滴入1~2 滴1mol/L FeCl3溶液.待试管中均有适量气泡出现,说明过氧化氢分解能发生,试管A、B中均有适量气泡出现时,将试管A放入盛有5℃左右冷水的烧杯中;将试管B放入盛有40℃左右热水的烧杯中,两支试管不同点是试管A的温度比试管B的温度低,说明研究的是温度对反应速率的影响,而开始加滴加FeCl3溶液,目的加快H2O2分解,故答案为:研究温度对H2O2分解速率的影响;加快H2O2分解速率,使实验现象易于观察;
(2)影响化学反应速率的外界因素有浓度、温度、气体的压强、催化剂、固体的表面积,另取两支试管分别加入 5mL 5%H2O2溶液和 5mL10%H2O2溶液,试管A、B中均未见气泡产生,为加快反应速率,可从温度、或催化剂的影响角度考虑,故答案为:将两支试管同时放入盛有相同温度热水的烧杯中,或向两支试管中同时滴入2滴1mol/L FeCl3溶液,观察产生气泡的速率;
(3)该图象横坐标表示时间,纵坐标表示生成气体的体积,时间越短生成的气体越多,反应速率越快,所以速率最慢的为C,故答案为:C点的即时速率;
(4)①由于反应中产生氧气,所以可通过观察溶液中气泡产生的速率来比较反应快慢;由于两种盐溶液中阴离子不同,所以为排除阴离子不同(或排除氯离子的干扰)而造成实验的不准确,将FeCl3改为Fe2(SO4)3更为合理;
②要想定量分析,则必须测量收集40mL气体所需的时间来比较反应的快慢;
(5)通过对上述实验过程的分析,在实验设计时,要考虑控制变量(或对比)方法的应用。
29.(1)在密闭容器中,使2 mol N2和6 mol H2混合发生反应:N2(g)+3H2(g)2NH3(g) ΔH<0
①当反应达到平衡时, N2和H2的转化率之比为________。
②保持体积不变,升高平衡体系的温度,混合气体的平均相对分子质量__________ (填“变大”、“变小”或“不变”) 。
③若容器恒容、绝热,加热使容器内温度迅速升至原来的2倍,达到新平衡后,容器内温度________(填“大于”、“小于”或“等于”)原来的2倍。
(2)在一定条件下,可逆反应A+BmC变化如图所示。已知纵坐标表示在不同温度和压强下生成物C在混合物中的质量分数,p为反应在T2温度时达到平衡后向容器加压的变化情况。
①温度T1________T2(填“大于”“等于”或“小于”)。
②正反应是________反应(填“吸热”或“放热”)。
③如果A、B、C均为气体,则m________2(填“大于”“等于”或“小于”)。
④当温度和容积不变时,如在平衡体系中加入一定量的某稀有气体,则平衡________移动(填“向正反应方向”“向逆反应方向”或“不”)。
(3)工业上用净化后的水煤气在催化剂作用下制取氢气:CO(g)+H2O(g)H2(g)+CO2(g)。一定条件下,将4 mol CO与2 mol H2O(g)充入2 L密闭容器中,体系中各物质的浓度随时间的变化如图所
①在0~4 min时段,反应速率v(H2O)为_________。
②该反应到4 min时,CO的转化率为________。
③若6 min时改变的外部条件为升温,则该反应的ΔH__________0(填“>”“=”或“<”)。
④判断该反应达到化学平衡状态的依据是_______。
a.混合气体的密度不变
b.混合气体中c(CO)不变
c.v(H2O)正=v(H2)逆
d.断裂2 mol H—O键的同时生成1 mol H—H键
【答案】 (1). 1∶1 (2). 变小 (3). 小于 (4). 大于 (5). 放热 (6). 大于 (7). 不 (8). 0.2 mol·L-1·min-1 (9). 40% (10). < (11). bc
【解析】
【详解】(1)①依据起始量氮气和氢气物质的量之比等于反应之比分析判断,在密闭容器中,使2molN2和6molH2混合发生下列反应:N2(g)+3H2(g)⇌2NH3(g),反应物起始量之比等于化学方程式中的反应之比,所以平衡浓度为1:3,N2和H2的转化率比是为1:1;
②N2(g)+3H2(g)⇌2NH3(g)(正反应为放热反应),反应是放热反应,升温平衡逆向进行,气体质量不变,物气体质的量增大,M=可知,混和气体的平均相对分子质量减小;;
③恒容时升高温度至原来的2倍,平衡向吸热反应的方向移动,即向左移动,根据勒夏特列原理,达新平衡后,容器内温度大于原来的温度,但小于原来温度的2倍;
(2)①由图可知,温度为T1 先到达平衡,温度越高反应速率越快,到达平衡的时间越短,故T1>T2;
②温度越高C%越小,故升高温度平衡向逆反应移动,故正反应为放热反应;
③由图可知,T2温度时达到平衡后向容器加压,C%减小,故增大压强平衡向逆反应移动,增大压强平衡向气体物质的量减小的方向移动,故m>2;
④当温度和容积不变时,在平衡体系中加入一定量的某稀有气体,体系压强增大,但反应混合物的浓度不变,平衡不移动;
(3)图象分析可知4min反应达到平衡状态,物质浓度为c(CO)=1.2mol/L,c(H2)=0.8mol/L,c(H2O)=0.2mol/L,结合化学平衡三段式列式计算平衡浓度,
CO(g)+H2O(g)⇌H2(g)+CO2(g)
起始量(mol/L) 2 1 0 0
变化量(mol/L) 0.8 0.8 0.8 0.8
平衡量(mol/L) 1.2 0.2 0.8 0.8
①在0~4min时段,反应速率v(H2O)===0.2mol/(L•min),
平衡常数K= ==2.7;
②该反应到4min时,CO的转化率=×100%=40%;
③若6min时改变的外部条件为升温,图象可知氢气浓度减小,一氧化碳和水的浓度增大,说明平衡逆向进行,逆向为吸热反应,正反应为放热反应,则该反应的△H<0,此时平衡逆向进行,平衡常数减小;
④上述分析可知,反应CO(g)+H2O(g)⇌H2(g)+CO2(g)是气体体积不变的放热反应。a.反应前后气体质量和体积不变,混合气体的密度始终不变,不能说明反应达到平衡状态,故a错误; b.混合气体中c(CO)不变是平衡的标志,故b正确;c.v(H2O)正=v(H2)正=v(H2)逆,正逆反应速率相等,反应达到平衡状态,故c正确;d.断裂2molH-O键的同时生成1molH-H键,说明反应正向进行,不能这么说明正逆反应速率相同,故d错误;故答案为:bc。

