【化学】福建省长乐高级中学2018-2019学年高二上学期第一次月考(文)试题
展开福建省长乐高级中学2018-2019学年高二上学期第一次月考(文)试题
说明:1、本试卷分第I、II 两卷,考试时间:60分钟 满分:100分
2、Ⅰ卷的答案用2B铅笔填涂到答题卡上;Ⅱ卷的答案用黑色签字笔填写在答题卡上。
第Ⅰ卷(选择题 50分)
一、选择题(本大题有20小题,每小题2.5分,共50分。每小题只有一个正确答案)
1.世界气候大会于2009年12月在丹麦首都哥本哈根召开,商讨2012至2020年全球温室气体减排协议,下列物质属于温室气体的是( )
A.N2 B.H2 C.CO2 D.O2
2.发展“绿色食品”是提高人类生存质量的重要措施,绿色食品指( )
A.绿颜色的营养食品 B.含叶绿素的营养食品
C.植物类营养食品 D.安全无公害的营养食品
3.下列关于化学与生产、生活的认识不正确的是( )
A.CO2、CH4、N2等均是造成温室效应的气体
B.使用清洁能源是防止酸雨发生的重要措施之一
C.节能减排符合低碳经济的要求
D.合理开发利用可燃冰(固态甲烷水合物)有助于缓解能源紧缺
4.某品牌饼干中含有钠、钙、铁、锌、钾、碘等人体所需的元素,其中属于微量元素的是( )
A.锌 B.钙 C.钠 D.磷
5.能使蛋白质从溶液中析出,而又不破坏蛋白质活性的方法是( )
A.加饱和硫酸铵溶液 B.加医用消毒酒精
C.加入硫酸铜溶液 D.加入福尔马林溶液
6.食用下列物质与人体所需微量元素无关的是( )
A.铁强化酱油 B.加碘食盐 C.富锌面粉 D.高钙牛奶
7.磷酸钙系列陶瓷是一种新型无机非金属材料,它可用于制造人造骨骼,是利用这类材料( )
A.耐高温特性 B.电学特性 C.光学特性 D.生物特性
8.铜制品上的铝质铆钉,在潮湿空气中易腐蚀的原因可描述为( )
A.形成原电池时铝作负极 B.形成原电池时铜作负极
C.形成原电池时,电流由铝经导线流向铜 D.铝铆钉发生了化学腐蚀
9.人生病时要合理用药。下列药品与其作用相匹配的是( )
A.氢氧化铝:中和过多胃酸 B.阿司匹林:消炎抗菌
C.青霉素:解热镇痛 D.医用碘酒:人体补碘
10.下列关于维生素C的说法错误的是( )
A.维生素C是水溶性的,在洗菜时容易损失
B.维生素C怕高温,加热时间过长会被破坏
C.维生素C具有还原性,含维生素C的蔬菜存放时间越长,维生素C损失越多
D.缺乏维生素C,可以多食用富含维生素C的水果补充
11.化学与人们的生活和健康密切相关。下列说法正确的是( )
A.可以用米汤检验加碘食盐中的碘酸钾(KIO3)
B.补充氟元素能够防止龋齿,因此应当大力提倡使用含氟牙膏
C.为防止儿童缺锌,应当让其服用大量补锌药物
D.缺铁会产生贫血,常在酱油中补铁
12.毒品曾给我们的国家和民族带来过巨大的灾难,据统计我国目前的吸毒人员中80%左右是青少年,而他们大多又是出于好奇而沾染毒品的。根据你的知识判断下列物质中一定不属于毒品的是( )
A.甘油 B.吗啡 C.冰毒 D.海洛因
13.下列日常生活用品中,所使用的主要材料属于合成纤维的是( )
A.纯棉服装 B.蚕丝被 C.尼龙绳 D.羊毛衫
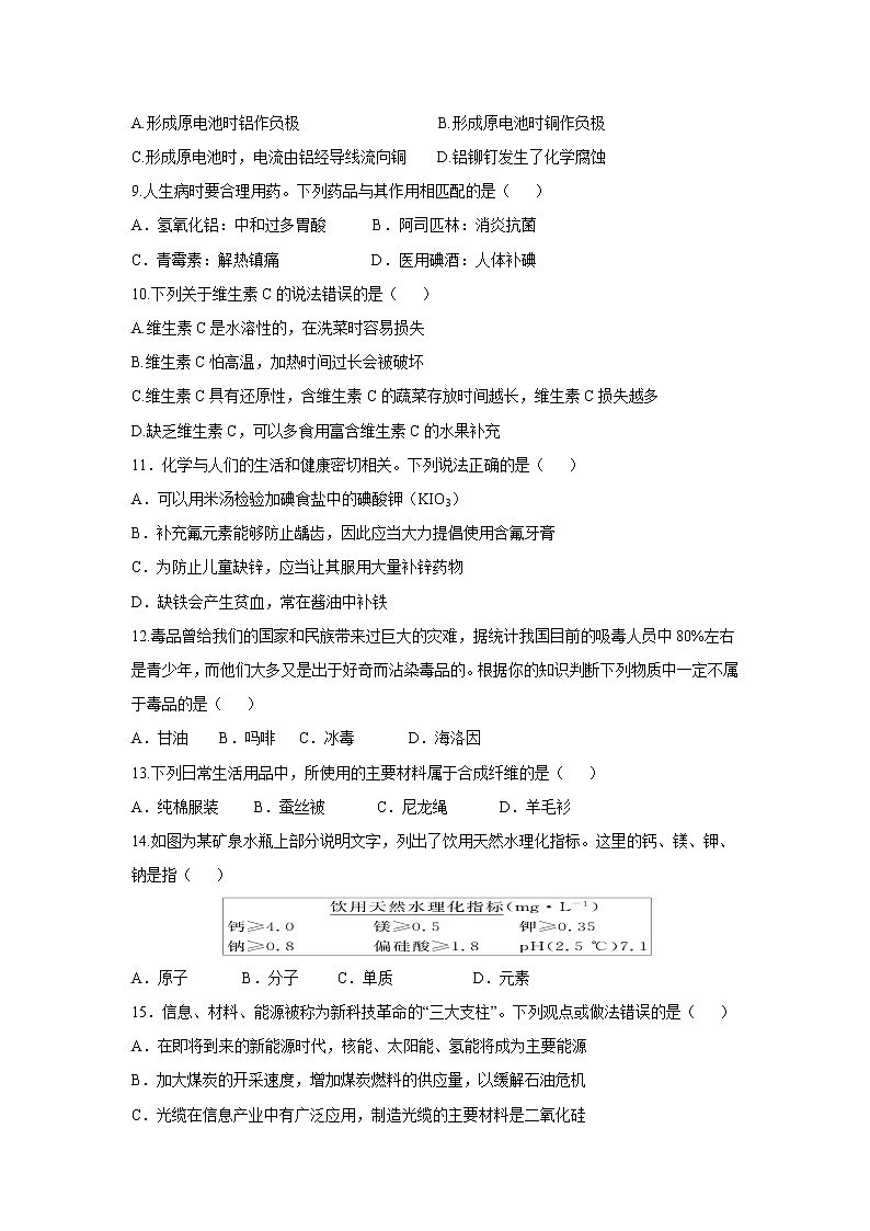
14.如图为某矿泉水瓶上部分说明文字,列出了饮用天然水理化指标。这里的钙、镁、钾、钠是指( )
A.原子 B.分子 C.单质 D.元素
15.信息、材料、能源被称为新科技革命的“三大支柱”。下列观点或做法错误的是( )
A.在即将到来的新能源时代,核能、太阳能、氢能将成为主要能源
B.加大煤炭的开采速度,增加煤炭燃料的供应量,以缓解石油危机
C.光缆在信息产业中有广泛应用,制造光缆的主要材料是二氧化硅
D.高温结构陶瓷氮化硅(Si3N4)具有高的硬度和耐磨性,可用于制造汽车发动机
16.为了减少室内污染,保持室内空气清新,以下做法不可取的是( )
A.在大雾天开窗通风 B.炒菜时开启抽油烟机
C.在室内养花 D.尽量少吸烟或不吸烟
17.火腿中加入亚硝酸钠,可使肉类较长时间保持鲜红色,其原因是( )
A.亚硝酸钠有毒,能够杀死细菌
B.亚硝酸钠跟氧气反应,抵制了肉类的氧化
C.亚硝酸钠跟肉类的肌红蛋白反应生成亮红色的亚硝基肌红蛋白
D.亚硝酸钠本身为鲜红色,覆盖在肉类表面
18.生活中处处有化学。请根据你所学过的化学知识,判断下列说法中错误的是( )
A.医疗上常用体积分数为75%的酒精作消毒剂
B.为防止流感传染,可将教室门窗关闭后,用食醋熏蒸,进行消毒
C.海鲜、肉类等食品用福尔马林(甲醛溶液)浸泡防腐保鲜
D.碘沾在手上立即用酒精洗涤
19.除去镁粉中的少量的铝,可选用的溶液是( )
A.盐酸 B.硝酸 C.氨水 D.KOH溶液
20.材料是时代进步的重要标志,有机合成材料的出现更是材料发展史上的一次重大突破。下面有关材料的说法正确的是( )
A.合金、合成纤维都是有机合成材料
B.水泥、玻璃钢、汽车轮胎都是常见的复合材料
C.合成材料的大量使用给人类带来了严重污染,所以要禁止生产和使用
D.开发使用可降解塑料能有效解决“白色污染”问题
第II卷(非选择题 共50分)
二、填空题
21.(13分)某研究性学习小组采集酸雨样品研究当地酸雨的形成过程,每隔一段时间测定一次pH,得到数据如下
时间 | 开始 | 8小时 | 16小时 | 24小时 | 32小时 | 40小时 | 48小时 |
pH | 5.0 | 4.8 | 4.5 | 4.3 | 4.2 | 4.0 | 4.0 |
请依据上述材料,完成下列问题:
(1) pH< _______的雨水称为酸雨;请写出酸雨形成的化学方程式:
______________________________________________________________________。
(2)解释酸雨的pH变化的主要原因:______________________。
(3)酸雨可导致下列危害中的________。
A.腐蚀建筑物 B.导致树木枯萎 C.造成洪涝灾害 D.恶化人类环境
(4)为了防止酸雨,减少煤燃烧向大气排放二氧化硫,火力发电厂常用烟道气体脱硫方式,在脱硫吸收塔中采用石灰石—石膏法进行反应。写出脱硫过程中所发生反应的化学方程式:
_ _______________、__________ ______、_____ ___________。
22. (10分)(1)精美的瓷器彰显中华古代文明。青瓷是中国最早发明的瓷器,青瓷表面
的绿色是釉层中的_______价铁元素显色而成的。
(2)食用“地沟油”会危害人的身体健康。2011年12月,我国某地又查处一起“地沟油”案件。“地沟油”的主要成份属于_______(填“有机物”或“无机物”)。
(3)下列物质可作为净水剂使用的是______(填选项字母)。
A.明矾 B.FeCl3 C.烧碱
(4)如果水中Ca2+、Mg2+的含量超标,还要将水进行________。
(5)胃液有帮助人体消化食物等多种功能,胃酸的主要成分是____________。
(6)淀粉、蛋白质是人体必需的营养物质,淀粉最终转化为____________蛋白质在人体内最终分解为 ____________ (填字母)。A.葡萄糖 B.氨基酸 C.脂肪酸
(7)某肉制品包装上印有相关配料:精选瘦肉、食盐、亚硝酸钠、苯甲酸钠。其中属于调味剂的是__________,属于发色剂的是____________,属于防腐剂的是_____________。
23.(10分)0.人体的纯净胃液是一种无色液体,呈酸性,pH在0.9~1.5之间, 其中H+的浓度比血液中高几万倍,回答下列问题:
(1)胃液有帮助人体消化食物等多种功能,胃酸的主要成分是____________。
(2)若胃酸酸度增高就会患胃酸过多症,下列不宜用做治疗胃酸过多的药物是( )
A.小苏打粉 B.氢氧化铝粉 C.氧化钙粉末 D.纯碳酸钙粉
(3)有一种抗酸药,其主要成分为碳酸氢钠、碳酸钙、碳酸镁、氢氧化铝和氢氧化镁中的一种,试就该抗酸药的成分回答下列问题:
①在以上成分中,属于两性氢氧化物的是______________________。(填化学式)
②试写出该两性氢氧化物与盐酸、氢氧化钠反应的化学反应方程式:___________________________________________________________________、
___________________________________________________________________。
24、(6分)从A.甲醛 B.蛋白质 C.乙醇 D.聚苯乙烯 E.乙酸 F.淀粉六种有机物中选择合适的物质,将其标号填在空格内。
(1)羊毛的主要成份是________(2)可用来检验碘单质的是________
(3)随意丢弃会造成“白色污染”的是 ________
(4)能用于除去热水瓶内胆中水垢〔主要成分:CaCO3 ,Mg(OH)2〕的是________
(5)某些装饰材料挥发出________和苯等有毒物质会对空气造成污染。
(6)交警检测驾驶员呼出气体中的________含量判断其是否酒驾。
25、(6分)提取海带中的碘
海产品中常含有较多的碘元素,因此海边的居民很少患碘缺乏病。某化学兴趣小组的同学通过以下步骤提取海带中的碘:
(1)用有机溶剂将碘从水中提取出来的过程叫________,所需要的仪器为 ________。若用苯作溶剂进行提取,则分层后下层为________。
(2)在上述实验中,当加入适量氯气时,写出相关的离子方程式__________________________
(3)1994年,国务院发布实施《食盐加碘消除碘缺乏病危管理条例》,使用加碘盐应避免高温煎炒,以防分解,加碘盐中含有________ (填字母)
A.单质碘 B.碘化钾 C.碘离子 D.碘酸钾
26(5分)已知某种煤的含硫量为1%,进行煤的脱硫处理时,1t 煤中至少应加入多少千克石灰石?反应后可得硫酸钙多少千克?
参考答案
1.C 2.D 3.A 4.A 5.A 6.D 7.D 8.A 9.A 10.A 11.D 12.A 13.C 14.D 15.B 16.A 17.C 18.C 19.D 20.D
21. (13分)(1)5.6 SO2+H2O=H2SO3,2H2SO3+O2=2H2SO4
(2)H2SO3易被氧化为酸性更强的H2SO4,
(3)ABD
(4)CaCO3 CO2↑+CaO SO2 +CaO CaSO3 2CaSO3+O2 = 2CaSO4
22. (10分)
(1)+2 (2)有机物 (3)AB (4)软化 (5)盐酸
(6)A B (7)食盐 亚硝酸钠 苯甲酸钠
23. (10分)(1)盐酸 (2) C (3) Al(OH)3
(4) Al(OH)3 + 3HCl= AlCl3+ 3H2O Al(OH)3 + NaOH == NaAlO2 + 2H2O
24. (6分)(1)B(2)F(3)D(4)E(5)A(6)C
25. (5分)
(1)萃取 分液漏斗 水层 (2)Cl2+2I-=2Cl-+I2 (3)D
26 (5分)m(CaCO3)= 31.25kg m(CaSO4)= =42.5kg

