【化学】吉林省白城市第一中学2018-2019学年高二上学期第一次月考 试卷
展开
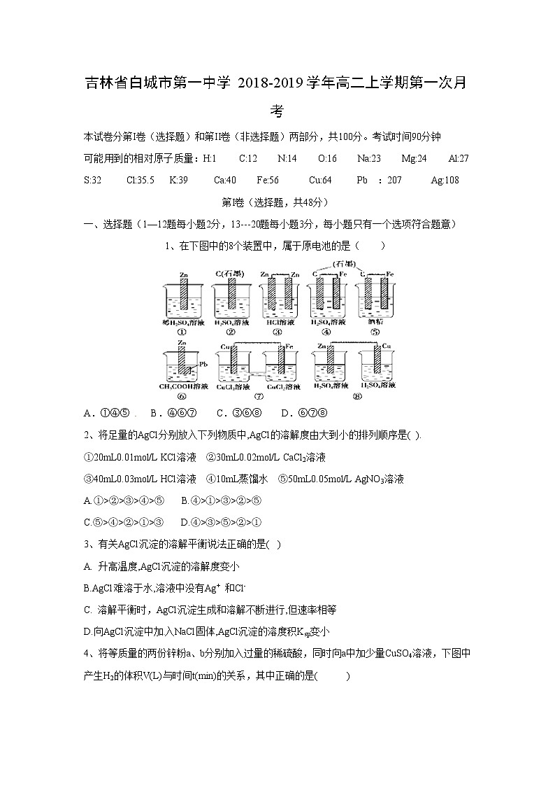
吉林省白城市第一中学2018-2019学年高二上学期第一次月考本试卷分第I卷(选择题)和第II卷(非选择题)两部分,共100分。考试时间90分钟可能用到的相对原子质量:H:1 C:12 N:14 O:16 Na:23 Mg:24 Al:27 S:32 Cl:35.5 K:39 Ca:40 Fe:56 Cu:64 Pb :207 Ag:108第I卷(选择题,共48分)一、选择题(1—12题每小题2分,13---20题每小题3分,每小题只有一个选项符合题意)1、在下图中的8个装置中,属于原电池的是( )
A.①④⑤ B.④⑥⑦ C.③⑥⑧ D.⑥⑦⑧2、将足量的AgCl分别放入下列物质中,AgCl的溶解度由大到小的排列顺序是( ).
①20mL0.01mol/L KCl溶液 ②30mL0.02mol/L CaCl2溶液
③40mL0.03mol/L HCl溶液 ④10mL蒸馏水 ⑤50mL0.05mol/L AgNO3溶液A.①>②>③>④>⑤ B.④>①>③>②>⑤
C.⑤>④>②>①>③ D.④>③>⑤>②>①3、有关AgCl沉淀的溶解平衡说法正确的是( )A. 升高温度,AgCl沉淀的溶解度变小
B.AgCl难溶于水,溶液中没有Ag+ 和Cl-
C. 溶解平衡时,AgCl沉淀生成和溶解不断进行,但速率相等D.向AgCl沉淀中加入NaCl固体,AgCl沉淀的溶度积Ksp变小4、将等质量的两份锌粉a、b分别加入过量的稀硫酸,同时向a中加少量CuSO4溶液,下图中产生H2的体积V(L)与时间t(min)的关系,其中正确的是( )
5、如图表示钢铁在海水中的锈蚀过程,以下有关说法正确的是( )A.该金属腐蚀过程为析氢腐蚀 B.正极为C,发生的反应为氧化反应C.在酸性条件下发生的是吸氧腐蚀 D.正极反应为:O2+2H2O+4e-=4OH-6、要使工业废水中的重金属离子Pb2+沉淀,可用硫酸盐、碳酸盐、硫化物等作沉淀剂。已知Pb2+与这些离子形成的化合物的溶解度如下表:化合物PbSO4PbCO3PbS溶解度/g1.03×10-41.81×10-71.84×10-14由上述数据可知,选用的沉淀剂最好为( )
A.硫酸盐 B.碳酸盐 C.硫化物 D.任何一种即可7、下列实验装置,其中按要求设计正确的是( ) A.
电解饱和食盐水并验证产物B.
铜锌原电池电流方向如图所示 C.
在钥匙上电镀银 D.
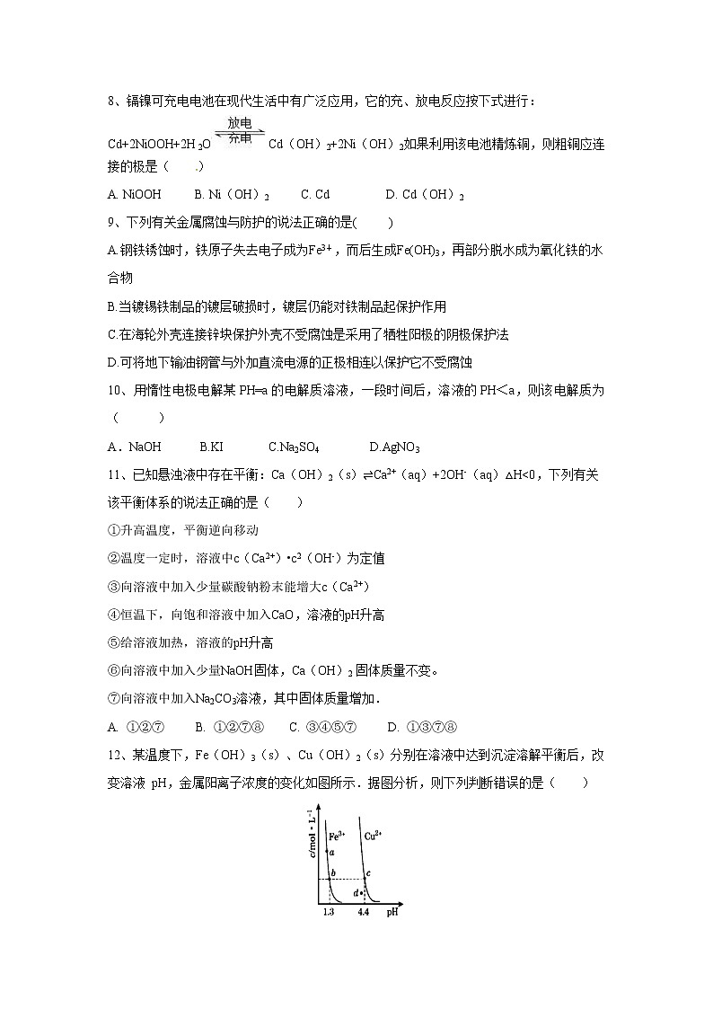
电解精炼铜 8、镉镍可充电电池在现代生活中有广泛应用,它的充、放电反应按下式进行:Cd+2NiOOH+2H2OCd(OH)2+2Ni(OH)2如果利用该电池精炼铜,则粗铜应连接的极是( )A. NiOOH B. Ni(OH)2 C. Cd D. Cd(OH)29、下列有关金属腐蚀与防护的说法正确的是( )
A.钢铁锈蚀时,铁原子失去电子成为Fe3+,而后生成Fe(OH)3,再部分脱水成为氧化铁的水合物
B.当镀锡铁制品的镀层破损时,镀层仍能对铁制品起保护作用
C.在海轮外壳连接锌块保护外壳不受腐蚀是采用了牺牲阳极的阴极保护法
D.可将地下输油钢管与外加直流电源的正极相连以保护它不受腐蚀10、用惰性电极电解某PH=a的电解质溶液,一段时间后,溶液的PH<a,则该电解质为( )A.NaOH B.KI C.Na2SO4 D.AgNO311、已知悬浊液中存在平衡:Ca(OH)2(s)⇌Ca2+(aq)+2OH-(aq)△H<0,下列有关该平衡体系的说法正确的是( )
①升高温度,平衡逆向移动 ②温度一定时,溶液中c(Ca2+)•c2(OH-)为定值
③向溶液中加入少量碳酸钠粉末能增大c(Ca2+)
④恒温下,向饱和溶液中加入CaO,溶液的pH升高⑤给溶液加热,溶液的pH升高
⑥向溶液中加入少量NaOH固体,Ca(OH)2 固体质量不变。⑦向溶液中加入Na2CO3溶液,其中固体质量增加.A. ①②⑦ B. ①②⑦⑧ C. ③④⑤⑦ D. ①③⑦⑧12、某温度下,Fe(OH)3(s)、Cu(OH)2(s)分别在溶液中达到沉淀溶解平衡后,改变溶液 pH,金属阳离子浓度的变化如图所示.据图分析,则下列判断错误的是( )A.Ksp〔Fe(OH)3〕<Ksp〔Cu(OH)2〕B.加适量浓NH3·H2O可使溶液由a 点变到b点C.c、d两点代表的溶液中c(H+) 与c(OH-)乘积不相等D.Fe(OH)3在d点代表的溶液过饱和13、某充电宝锂离子电池的总反应为:xLi + Li1-xMn2O4 LiMn2O4,某手机镍氢电池总反应为:NiOOH + MH M+ Ni(OH)2(M为储氢金属或合金),有关上述两种电池的说法不正确的是: ( )A.锂离子电池放电时Li+向正极迁移 B.镍氢电池放电时,正极电极反应式:NiOOH+H2O +e-==Ni(OH)2+OH-
C.上图表示用锂离子电池给镍氢电池充电 D.锂离子电池充电时,阴极的电极反应式: LiMn2O4—xe-== Li1-xMn2O4+ xLi+ 14、化工生产中含Cu2+的废水常用MnS(s)作沉淀剂,其反应原理为Cu2+(aq)+MnS(s) CuS(s)+Mn2+(aq)。下列有关该反应的推理不正确的是( )A.CuS的溶解度比MnS的溶解度小B.该反应达到平衡时:c(Cu2+)=c(Mn2+)C.往平衡体系中加入少量Cu(NO3)2(s)后,c(Mn2+)变大D.该反应平衡常数:K=15、某兴趣小组设计如图微型实验装置。实验时,先断开K2,闭合K1,两极均有气泡产生;一段时间后,断开K1,闭合K2,发现电流表A指针偏转。下列有关描述正确的是( ) A.断开K2,闭合K1时,铜电极为阳极B.断开K2,闭合K1时,石墨电极附近溶液变红C.断开K1,闭合K2时,铜电极发生还原反应D.断开K1,闭合K2时,石墨电极作正极16、下表是五种银盐的溶度积常数(25°C),下列说法错误的是( )化学式溶度积A.用硝酸银溶液测定Cl-含量时,可以用硫化钠做指示剂
B.将氯化银溶解于水后,向其中加入Na2S固体,则可以生成黑色沉淀
C.氯化银、溴化银和碘化银三种物质在常温下的溶解度随着氯、溴、碘的顺序减小
D.沉淀溶解平衡的建立是有条件的,外界条件改变时,平衡可能会发生移动17、用惰性电极电解硫酸铜溶液,整个过程转移电子的物质的量与产生气体总体积的关系如图所示(气体体积均在相同状况下测定)。Q点时欲使溶液恢复到起始状态,可向溶液中加入
A.0.1 mol CuO B.0.1 mol CuCO3 C.0.1 mol Cu(OH)2 D.0.05 mol Cu2(OH)2CO318、25℃时,已知AgCl的Ksp=1.8×10-10,Ag2CO3在水中的沉淀溶解平衡曲线如图所示,下列说法错误的是( )A. Ag2CO3的Ksp为8.1×10-12B. Ag2CO3(s)+2Cl-(aq)⇌2AgCl(s)+CO32-(aq)的平衡常数K=2.5×108C. 在Ag2CO3的饱和溶液中加入K2CO3(s)可使c(CO32-)增大(由Y点到Z点)D. 在0.001mol•L-1AgNO3溶液中滴入同浓度的KCl和K2CO3的混合溶液,CO32-先沉淀19、电解硫酸钠溶液联合生产硫酸和烧碱溶液的装置如图所示,其中阴极和阳极均为惰性电极.测得同温同压下,气体甲与气体乙的体积比约为1:2,以下说法正确的是( )A.左侧a极与电源的负极相连 B.电解使右侧溶液的PH减小C.离子交换膜d为阳离子交换膜(允许阳离子通过)D.当电路中通过1mol电子时,气体甲在标准状况下的体积为11.2L。20、一定温度下,三种碳酸盐M CO3(M: Mg2+ 、Ca2+ 、Mn2+)的沉淀溶解平衡曲线如下图所示。下列说法正确的是( ) 已知,。 MgCO3、CaCO3、MnCO3的Ksp依次增大B. a点可表示MnCO3的饱和溶液,且c(Mn2+)= c(CO32-)
C. b点可表示CaCO3的饱和溶液,且c(Ca2+)< c(CO32-)
D. c点可表示MgCO3的过饱和溶液,且c(Mg2+)< c(CO32-)第II卷(共52分)二、非选择题21、(16分)如图1所示,某同学设计了一个燃料电池并探究氯碱工业原理和粗铜的精炼原理,其中乙烧杯中X为阳离子交换膜。请按要求回答相关问题:图1 图2(1)甲烷燃料电池负极电极反应式是 ;正极电极反应式是
(2)石墨(C)为 极,其电极反应式为 ;乙中总反应的离子方程式为
(3)若在标准状况下,有2.24 L氧气参加反应,则丙装置中阴极析出铜的质量为_____ g ;(4)若将甲装置中的甲烷换成甲醇(CH3OH),KOH溶液换成稀硫酸,则负极电极反应式为 ,消耗等量氧气时,需要甲烷与甲醇的物质的量之比为 。(5)NO2、O2和熔融NaNO3可制作燃料电池,其原理见图2,该电池在使用过程中石墨I电极上生成氧化物Y,其电极反应式为 22、(10分)据题目提供的溶度积数据进行计算并回答下列问题:⑴在Ca(NO3)2溶液中加入(NH4)2CO3溶液后过滤,若测得滤液中c(CO32-)=10-3mol·L-1,则Ca2+是否沉淀完全?________(填“是”或“否”)。[已知c(Ca2+)≤10-5mol·L-1时可视为沉淀完全,Ksp(CaCO3)=4.96×10-9]⑵已知25℃时,Ksp[Mg(OH)2]=4.0×10-12;酸碱指示剂百里酚蓝变色的pH范围如下:pH< 8.08.0 ~ 9.6> 9.6颜色黄色绿色蓝色25 ℃ 时,在Mg(OH)2饱和溶液中滴加2滴百里酚蓝指示剂,溶液的颜色为___________。(3)向50 mL 0.018 mol·L-1的AgNO3溶液中加入50 mL 0.020 mol·L-1的盐酸,生成沉淀。已知该温度下AgCl的Ksp=1.0×10-10,忽略溶液的体积变化,请计算:①完全沉淀后,溶液中c(Ag+)=__________ mol·L-1 。②完全沉淀后,溶液的pH=__________。(4) 已知常温下Ksp[Fe(OH)3]=1×10-39,某Cu2SO4溶液中含有Fe3+,可以加入 调节溶液的PH= 使溶液中的c(Fe3+)=10-5 mol/L除去23、(14分)I.铅蓄电池是典型的可充型电池,它的正负极隔板是惰性材料,电池总反应式为:Pb+PbO2+2 H2SO42PbSO4+2H2O,请完成下列问题:(1)放电时:正极的电极反应式是________________ __;电解液中H2SO4的浓度将变_______(填“大”或者“小”);当外电路通过1 mol电子时,理论上负极板的质量增加_________________g。(2)在完全放电耗尽PbO2和Pb时,若按如下图1连接,充电一段时间后,则在A电极上生成__________、B电极上生成__________,这种充电连接方式是否正确? (填“是”或者“否”) 图1 图2(3)某同学设计利用电解法制取漂白液或Fe(OH)2的实验装置如上图2所示。若通过电解饱和食盐水来制漂白液,则b为电源的__ _极,该装置中发生的总反应方程式为 若用于制Fe(OH)2,使用硫酸钠作电解质溶液,阳极选用_ _材料作电极。II.已知一种锌铁电池的反应为:3Zn+2K2FeO4+8H2O3Zn(OH)2+2Fe(OH)3+4KOH,该电池放电时,正极反应式为_________ _ 24、(12分)如下图装置所示,C、D、E、F、X、Y都是惰性电极,甲、乙中溶液的体积和浓度都相同(假设通电前后溶液体积不变),A、B为外接直流电源的两极。将直流电源接通后,F极附近呈红色。 请回答:(1)B极是电源的__________极,C极的电极反应式为 ,一段时间后丁中X极附近的颜色逐渐 。(填“变深”或者“变浅”)(2)若甲、乙装置中的C、D、E、F电极均只有一种单质生成时,对应单质的物质的量之比为 ______________。(3)现用丙装置给铜件镀银,则H应该是______________ (填“铜”或“银”),电镀液是___________ 溶液。当乙中溶液的pH是13时(此时乙溶液体积为500mL),丙中镀件上析出银的质量为________ g,甲中溶液的pH _____________(填“变大”、“变小”或“不变”)。 (4)若甲烧杯是在铁件表面镀铜,已知电镀前两电极质量相同,电镀完成后将它们取出,洗净、烘干、称量,发现二者质量相差5.12g,则电镀时电路中通过的电子为 mol 高二化学答案选择题(共48分):BBCAD CBACD ACDBD ADDCB21.(共16分) (1) CH4 +10OH- -8e-=CO32-+7H2O (2分);O2+2H2O+4 e-=4OH-(2分) (2) 阳(1分) 2Cl--2e-=Cl2↑;(1分)2Cl-+2H2O =电解2OH-+H2+Cl2 (2分) (3)12.8g(2分)
(4)CH3OH-6 e-+H2O=CO2+6H+ 2分) 3:4(2分)(5)NO2+NO3--2e-=N2O5(2分)22.(共10分) (1) 是(1分) (2) 蓝色(2分) (3)① 1.0×10 - 7 mol·L - 1 (2分) ② 2(2分) (4)CuO 或者氢氧化铜碱式碳酸铜等都可以(1分) 2.7(2分)[来源:学.科.网]23.(共14分)Ⅰ(1)PbO2+2e-+4H++2 SO42-====PbSO4+2H2O (2分) 小(1分) 48(2分)
(2)Pb PbO2 否(每空1分)(3)正(1分) NaCl+H2O=电解NaClO+H2 (2分) 铁(1分)Ⅱ FeO42-+4H2O+3 e-==Fe(OH)3+5OH- (2分)24.(共12分)(1)负 4OH-— 4 e-=O2+2H2O 变浅(2)1:2:2:2(3)铜 AgNO3 5.4 变小(4) 0.08

