【化学】湖北省武汉市长虹中学2018-2019学年高二10月月考 试卷
展开湖北省武汉市长虹中学2018-2019学年高二10月月考
一、选择题(每小题3分,共54分。每小题仅有一个正确选项)
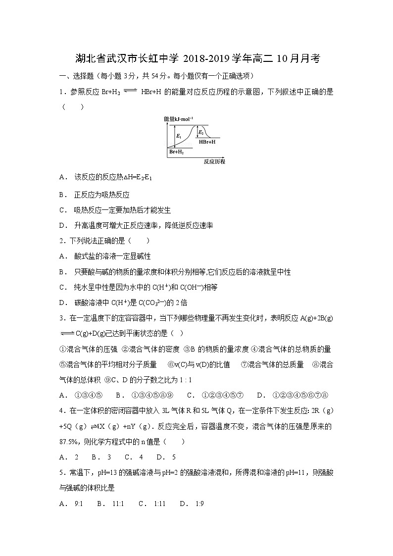
1.参照反应Br+H2 HBr+H的能量对应反应历程的示意图,下列叙述中正确的是( )
A. 该反应的反应热△H=E2﹣E1
B. 正反应为吸热反应
C. 吸热反应一定要加热后才能发生
D. 升高温度可增大正反应速率,降低逆反应速率
2.下列说法正确的是( )
A. 酸式盐的溶液一定显碱性
B. 只要酸与碱的物质的量浓度和体积分别相等,它们反应后的溶液就呈中性
C. 纯水呈中性是因为水中的C(H+)和C(OH—)相等
D. 碳酸溶液中C(H+)是C(CO32—)的2倍
3.在一定温度下的定容容器中,当下列哪些物理量不再发生变化时,表明反应A(g)+2B(g)C(g)+D(g)己达到平衡状态的是( )
①混合气体的压强 ②混合气体的密度 ③B的物质的量浓度 ④混合气体的总物质的量 ⑤混合气体的平均相对分子质量 ⑥v(C)与v(D)的比值 ⑦混合气体的总质量 ⑧混合气体的总体积 ⑨C、D的分子数之比为1 : 1
A. ①③④⑤ B. ①③④⑤⑧⑨ C. ①②③④⑤⑦ D. ①②③④⑤⑥⑦⑧
4.在一定体积的密闭容器中放入3L气体R和5L气体Q,在一定条件下发生反应:2R(g)+5Q(g)⇌4X(g)+nY(g).反应完全后,容器温度不变,混合气体的压强是原来的87.5%,则化学方程式中的n值是( )
A. 2 B. 3 C. 4 D. 5
5.常温下,pH=13的强碱溶液与pH=2的强酸溶液混和,所得混和溶液的pH=11,则强酸与强碱的体积比是
A. 9:1 B. 11:1 C. 1:11 D. 1:9
6.温度为T℃时,向V L的密闭容器中充入一定量的A和B,发生的反应为A(g)+B(g)C(s)+xD(g) ΔH>0,容器中A、B、D的物质的量浓度随时间的变化如表所示。下列说法不正确的是( )
A. 前10 min的平均反应速率v(D)=0.3 mol·L-1·min-1
B. 该反应的平衡常数表达式为K=
C. 若达到平衡时保持温度不变,压缩容器体积,平衡不移动
D. 反应至15 min时,改变的条件可以是降低温度
7.温度为T时,向2.0L恒容密闭容器中充入1.0 mol PCl5,反应PCl5(g) PCl3(g)+Cl2(g)经一段时间后达到平衡。反应过程中测定的部分数据见下表,下列说法正确的是( )
t/s  | 0  | 50  | 150  | 250  | 350  | 
n(PCl3)/ mol  | 0  | 0.16  | 0.19  | 0.20  | 0.20  | 
A. 相同温度下,起始时向容器中充入1.0mol PCl5、0.20mol PCl3和0.20molCl2,达到平衡时,c(PCl5) > 0.4mol·L-1
B. 保持其他条件不变,升高温度,平衡时c(PCl3)=0.11mol·L-1,则反应的△H<0
C. 反应在前50 s的平均速率为v(PCl3)=0.0032mol·L-1·s-1
D. 相同温度下,起始时向容器中充入2.0mol PCl3和2.0molCl2,达到平衡时,PCl3的转化率小于80%
8.室温下向10 mL 0.1 mol·L-1 NaOH溶液中加入 0.1 mol·L-1的一元酸HA,溶液pH的变化曲线如图所示。下列说法正确的是( )
A. a点所示溶液中c(Na+)>c(A-)>c(H+)>c(HA)
B. a、b两点所示溶液中水的电离程度:a > b,且a点所示溶液中由水电离出的
c(OH-)=10-8.7mol/L
C. pH=7时溶液中c(HA)>c(Na+)=c(A-)> c(H+)=c(OH-)
D. b点所示溶液中c(A-)>c(HA)
9.水的电离平衡曲线如下图所示。下列说法正确的是
A. 图中对应点的温度关系为: a>b
B. 水的电离常数KW数值大小关系为:b>d
C. 温度不变,加入少量NaOH可使溶液从c点变到a点
D. 在b点对应温度下,将pH=2的H2SO4与pH=10的NaOH溶液等体积混合后,溶液显酸性
10.100℃时,向pH=6的蒸馏水中加入NaHSO4晶体,保持温度不变,测得溶液的pH=2。下列叙述中不正确的是:
A. 此时水的离子积Kw=1×10-14 B. 水电离出的c(H+)=1×10-10mol•L-1
C. 水的电离程度随温度升高而增大 D. c(Na+)=c(SO42-)
11.室温下,0.1 mol/L某一元酸(HA)溶液中c(OH−)/c(H+)=1×10-10,下列叙述正确的是( )
A. 溶液中水电离出的c(H+)=10-10 mol·L-1
B. 溶液中c(H+)+c(A-)=0.1 mol·L-1
C. 与0.05 mol·L-1 NaOH溶液等体积混合,所得混合溶液中水的电离程度减小
D. 上述溶液中加入一定量NaA晶体或加水稀释,溶液的c(OH-)均增大
12.一定条件下,CH3COONa溶液存在水解平衡:CH3COO-+H2OCH3COOH+OH-,下列说法正确的是( )
A. 加入少量固体FeCl3, c(CH3COO-)增大
B. 加入少量NaOH固体,c(CH3COO-)增大
C. 稀释溶液,溶液的pH增大
D. 加入适量醋酸得到的酸性混合溶液:c(Na+)>c(CH3COO-)>c(H+)>c(OH-)
13.下列关于热化学反应的描述中正确的是 ( )
A. HCl和NaOH反应的中和热△H=-57.3kJ/mol,则H2SO4和Ca(OH)2反应的中和热
△H=2×(-57.3)kJ/mol
B. 甲烷的标准燃烧热ΔH=-890.3 kJ·mol-1,则:
CH4(g)+2O2(g)=CO2(g)+2H2O(g) ΔH<-890.3 kJ·mol-1
C. 已知:500 ℃、30 MPa下,N2(g)+3H2(g)2NH3(g) ΔH=-92.4kJ·mol-1;将1.5 mol H2和过量的N2在此条件下充分反应,放出热量46.2 kJ
D. CO(g)的燃烧热是283.0kJ/mol,则2CO2(g)=2CO(g)+O2(g)反应的△H=+566.0kJ/mol
14.物质的量浓度相同的以下溶液:①NH4HSO4 ②(NH4)2CO3 ③NH4Fe(SO4)2 ④NH4NO3 ⑤NH4HCO3,C(NH4+)由大到小的顺序为
A. ②①③④⑤ B. ③①④②⑤ C. ①③④⑤② D. ①④②⑤③
15.在一定温度下,向a L密闭容器中加入1mol X气体和2 mol Y气体,发生如下反应:X(g)+2Y(g)2Z(g) 此反应达到平衡的标志是( )
A. 容器内密度不随时间变化
B. 容器内各物质的浓度不随时间变化
C. 容器内X、Y、Z的浓度之比为1︰2︰2
D. 单位时间消耗0.1mol X同时生成0.2mol Z
16.常温下,Ksp[Mg(OH)2]=1.1×10-11,Ksp(AgCl)=1.8×10-10,Ksp(Ag2CrO4)=1.9×10-12,下列叙述不正确的是( )
A.浓度均为2×10-5 mol/L的AgNO3溶液和NaCl溶液等体积混合,有白色沉淀生成
B.将0.001 mol/L的AgNO3溶液滴入浓度均为0.001 mol/L的KCl和K2CrO4的混合溶液中,先产生AgCl沉淀
C.c(Mg2+)为0.11 mol/L的溶液中要产生Mg(OH)2沉淀,溶液的pH要控制在9以上
D.其他条件不变时,向饱和Ag2CrO4水溶液中加入少量K2CrO4固体,溶液中c(Ag+)减小
17.黑火药是中国古代的四大发明之一,其爆炸的热化学方程式为S(s)+2KNO3(s)+3C(s)=K2S(s)+N2(g)+3CO2(g) △H=xkJ·mol-1。则X为( )
已知碳的燃烧热△H1=akJ·mol-1,S(s)+2K(s)=K2S(s) △H2=bkJ·mol-1。2K(g)+N2(g)+3O2(g)=2KNO3(s) △H3=ckJ·mol-1
A. 3a+b-c B. c+3a-b C. a+b-c D. c+a-b
18.25℃时,向Na2CO3溶液中滴入盐酸,混合溶液的pH与离子浓度变化的关系如图所示。
已知:lgX=lg或lg,下列叙述正确的是( )
A. 曲线m表示pH与lg的变化关系
B. 当溶液呈中性时,c(Na+)=+
C. Ka1(H2CO3)=1.0×10-6.4
D. 25℃时,CO32-+H2O+OH-的平衡常数为1.0×10-7.6
二、非选择题(共46分)
19.I.某工厂废水中含游离态氯,通过下列实验测定其浓度。
①取水样10.0 mL于锥形瓶中,加入10.0 mL的KI溶液(足量),发生的反应为:Cl2+2KI=2KCl+I2,滴入指示剂2~3滴。
②取一滴定管依次用自来水、蒸馏水洗净后,再用0.01mol·L-1 Na2S2O3溶液润洗,然后装入0.01mol·L-1 Na2S2O3溶液到0刻度以上,排出下端尖嘴内的气泡,调整液面至0刻度或0刻度下某一位置,记下读数。
③将锥形瓶置于滴定管下进行滴定,发生的反应为:I2+2Na2S2O3=2NaI+ 2Na2S4O6。试回答下列问答:
(1)步骤①加入的指示剂是_______________________________。
(2)步骤②应使用________式滴定管。
(3)判断达到滴定终点的实验现象是___________________________________。
Ⅱ.(4)若用0.1032 mol/L HCl溶液滴定未知浓度的NaOH溶液,下列情况对实验结果无影响的是____________。
A.酸式滴定管未用标准盐酸溶液润洗
B.锥形瓶未用待测液润洗
C.滴定前滴定管尖嘴中有一气泡,滴定后气泡消失了
D.滴定时将标准液溅出锥形瓶外
(5)碳酸H2CO3,K1=4.3×10-7,K2=5.6×10-11,草酸H2C2O4 K1=5.9×10-2,K2=6.4×10-5。0.1 mol/L Na2CO3溶液的pH____________0.1 mol/L Na2C2O4溶液的pH(选填“大于”、“小于”或“等于”)。若将等浓度的草酸溶液和碳酸溶液等体积混合,溶液中各种离子浓度大小的顺序正确的是_____________。
A.c(H+)>c(HC2O4-)>c(HCO3-)>c(CO32-)
B.c(HCO3-)>c(HC2O4-)>c(C2O42-)>c(CO32-)
C.c(H+)>c(HC2O4-)>c(C2O42-)>c(CO32-)
D.c(H2CO3) >c(HCO3-)>c(HC2O4-)>c(CO32-)
20.氯化铜晶体(CuCl2·2H2O)含有FeCl2杂质,为制得纯净氯化铜晶体,首先将其制成水溶液,然后按下列操作步骤进行提纯:
①先加入氧化剂X,再加入物质Y,过滤得沉淀Z。
②将滤液蒸发结晶得纯CuCl2·2H2O晶体。
已知:三种离子在溶液中完全变成氢氧化物沉淀所需pH值如下表。
离子  | Fe3+  | Cu2+  | Fe2+  | 
pH  | 3.7  | 6.4  | 6.4  | 
试回答下列问题:
(1)加入氧化剂X的目的是______________________________________。
(2)下列物质都可以作为氧化剂,其中最适宜于本实验的是_________。
A.H2O2 B.KMnO4 C.NaClO D.K2Cr2O7
此过程发生反应的离子方程式为_____________________________________。
(3)物质Y可以用______________(填一种物质),沉淀Z是____________。
(4)为分离出沉淀Z采取的实验操作是_________________。
(5)步骤②所用的仪器有铁架台(含铁圈)、酒精灯、玻璃棒和_________,如要获得无水CuCl2,应采取的操作是____________________________________________。
21.(1)反应m A+n B p C在某温度下达到平衡。
①若A、B、C都是气体,减压后正反应速率小于逆反应速率,则m、n、p的关系__________。
②若A、B、C都是气体,且m + n < p,而加压或升温平衡移动方向相同,则△H ______0
(2)、将1molN2和4molH2充入容积为2L的密闭容器中发生:N2(g)+ 3H2(g) 2NH3(g) ,2分钟后反应达平衡后,N2的浓度为0.25 mol/L,完成:
①N2转化率是____________
②用NH3 表达的化学反应速率为:___________
③平衡常数值是________________
22.运用相关原理,回答下列各小题:
I.已知:硫酸氢钠在水中的电离方程式为___________________________
(1)常温下,pH=5的硫酸氢钠溶液中水的电离程度______pH=9的一水合氨中水的电离程度。(填“>”、”=”或“<”)
(2)等体积等物质的量浓度的硫酸氢钠与氨水混合后,溶液呈酸性的原因为______。(用离子方程式表示);若一定量的硫酸氢钠溶液与氨水混合后,溶液pH=7,则c(Na+)+c(NH4+)___2c(SO42-)(填“>”、“=”或“<”不同);用硫酸氢钠与氢氧化钡溶液制取硫酸钡,若溶液中SO42-完全沉淀,则反应后溶液的PH_____7(填“>”、”=”或“<”)
II.25℃时,电离平衡常数:
化学式  | CH3COOH  | H2CO3  | HClO  | 
电离平衡常数  | 1.8×10-5  | K1 4.3×10-7 K2 5.6×10-11  | 3.0×10-8  | 
(1)物质的量浓度为0.1mol/L的下列四种物质:a.Na2CO3,bNaClO,c.CH3COONa d.NaHCO3;pH由大到小的顺序是:_______________________;(填编号)
(2)25℃时,CH3COOH与CH3COONa的混合溶液,若测得混合液pH=6,则溶液中:
c(CH3COO-)-c(Na+)=_____________。(填准确数值)
参考答案
一、选择题(共54分,每小题3分)
1.B 2.C 3.A 4.A 5.A 6.B 7.A 8.D 9.B 10.A
11.D 12.B 13.D 14.A 15.B 16.A 17.C 18.A
二、非选择题(共46分)
19.(10分)
⑴淀粉溶液 ⑵碱 ⑶滴入最后一滴标准液,溶液由蓝色变成无色且半分钟内不恢复 ⑷B ⑸大于 AC
20.(12分)
⑴Fe2+氧化为Fe3+,便于除杂 ⑵A 2Fe2++H2O2+2H+=2Fe3++2H2O
⑶CuO或CuCO3或Cu(OH)2 Fe(OH)3
⑷过滤 ⑸蒸发皿 在氯化氢气流中加热脱水
21、(10分)
⑴ ① m+n>p ②△H < 0
⑵ ① 50% ② O.25 mol /(L.min ) ③ 64/125
22、(14分)
Ⅰ、 NaHSO4=Na++H++SO42-
⑴ = ⑵ NH4+ + H2O NH3.H2O + H+ = >
Ⅱ、 ⑴ a b d c ⑵(10-6-10-8)mol/L或9.9×10-7mol/L

