【化学】河南省开封市兰考县第一高级中学2018-2019学年高二上学期第二次月考 试卷
展开
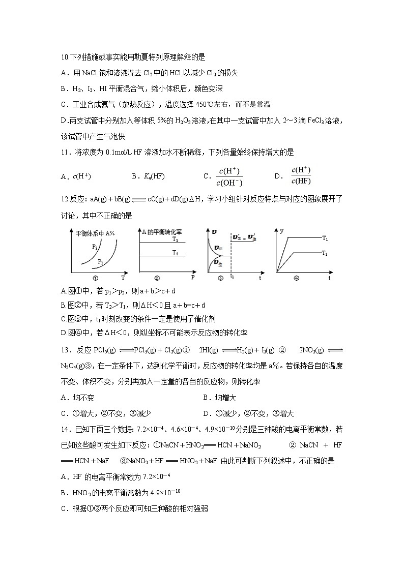
河南省开封市兰考县第一高级中学2018-2019学年高二上学期第二次月考可能用到的元素相对原子质量: H-1 ;C-12 ;N-14 ;O-16;Mn-55一、选择题(本题包括16小题,每小题3分,共48分;每小题只有一个选项符合题意。)1.下列说法中,错误的是( ) A.人类目前所直接利用的能量大部分是由化学反应产生的 B. 一定条件下,某化学反应若能自发进行,则该反应在此条件下一定能以较大的速率进行C.化学反应过程中同时存在着物质变化和能量变化,其中物质变化是基础D.在水溶液中发生的离子反应: H+ + OH-= H2 O ,其活化能几乎为零,故温度对其反应速率也几乎没有影响 2.下列关于催化剂的说法不正确的是A.催化剂在适宜的温度范围内的催化效果更好B.使用催化剂,可以增大活化分子百分数,加快反应速率C.催化剂在化学反应前后质量和性质不变是因为催化剂不参加化学反应D.研制性能优良的催化剂既可以提高化学反应速率,又能起到很好的节能效果3.已知298K时,合成氨反应N2(g)+3H2(g)2NH3(g) ΔH =-92.0 kJ·mol-1,将此温度下的1 mol N2和3 mol H2放在一密闭容器中,在催化剂存在时进行反应,测得反应放出的热量为(忽略能量损失)( ) A.一定大于92.0 kJ B.一定等于92.0 kJC.一定小于92.0 kJ D.不能确定4.下列说法或表示法正确的是( )A.等量的硫蒸气和硫固体分别完全燃烧,后者放出热量多B.由C(石墨)=C(金刚石)△H=+1.9 kJ•mol﹣1可知,金刚石比石墨稳定C.在稀溶液中:H+(aq)+OH﹣(aq)=H2O (l) △H=﹣57.3 kJ•mol﹣1,若将含1 mol CH3COOH的醋酸溶液与含1 mol NaOH的溶液混合,反应的焓变小于57.3 kJ•mol﹣1D.在101 kPa时,2 g H2完全燃烧生成液态水,放出285.8 kJ热量,氢气燃烧的热化学方程式表示为:2H2(g)+O2(g)=2H2O(l)△H=-571.6kJ•mol﹣15.向100 mL 0.4 mol·L-1的氢氧化钡溶液中加入足量稀硫酸充分反应后,放出5.12 kJ的热量。如果向100 mL 0.4 mol·L-1的稀盐酸中加入足量氢氧化钡溶液充分反应后,放出2.2 kJ的热量,则硫酸钠溶液与氯化钡溶液反应的热化学方程式为()A. Ba2+(aq)+SO42-(aq)=BaSO4(s)△H=-2.92kJ•mol﹣1B. Ba2+(aq)+SO42-(aq)=BaSO4(s)△H=-0.72kJ•mol﹣1 C. Ba2+(aq)+SO42-(aq)=BaSO4(s)△H=-18kJ•mol﹣1D. Ba2+(aq)+SO42-(aq)=BaSO4(s)△H=-73kJ•mol﹣16.己知 4NH3 (g) +5O2 (g)==4NO (g) +6H2O (1) △H=-xkJ/mol,蒸发 lmolH2O(l) 需要吸收的能量为44kJ,其它相关数据如下表:则表中z(用x、a、b、d表示)的大小为物质NH3(g)O2(g)NO(g)H2O(g)1 mol分子中的化学键断裂时需要吸收的能量/kJabzdA.(x+4a +5b-6d+264)/4 B.(x+12a+5b-12d-264)/4C.(x+4a+5b-6d-264)/4 D.(x+12a+5b-12d-44)/47.对于可逆反应A (g)+2B(g) 2C (g) ΔH<0,达到平衡时,要使正反应速率增大,且使A的转化率增大,以下采取的措施可行的是( )A. 升高温度 B. 增大A的浓度 C. 减少C的浓度 D. 增大压强8. 2.0mol PCl3 和 1.0mol Cl2 充 入 体 积 不 变 的 密 闭 容 器 中 , 在 一 定 条 件 下 发 生 下 列 反 应 : PCl3 (g)+Cl2 (g) PCl5(g) ,达平衡时, PCl3 为1.6mol ,如果此时移走1.0mol PCl3 和 0.5mol Cl2 , 保持温度和体积不变,再次达到平衡时, PCl3 的物质的量为:( )A. 0.8mol B.小于 0.8mol C.大于 0.8mol 小于1.0mol D. 0.9mol9. 一定条件下,在体积为V L的密闭容器中发生化学反应CO(g)+2H2(g)CH3OH(g),可判断该可逆反应达到化学平衡状态的标志是A. v生成(CH3OH)=v消耗(CO) B. 混合气体的密度不再改变C. 混合气体的平均相对分子质量不再改变 D. CO、H2、CH3OH的浓度比为1:2:110.下列措施或事实能用勒夏特列原理解释的是A.用NaCl饱和溶液洗去Cl2中的HCl以减少Cl2的损失B.H2、I2、HI平衡混合气,缩小体积后,颜色变深C.工业合成氨气(放热反应),温度选择450℃左右,而不是常温D.两支试管中分别加入等体积5%的H2O2溶液,在其中一支试管中加入2~3滴FeCl3溶液,该试管中产生气泡快11.将浓度为0.1mol/L HF溶液加水不断稀释,下列各量始终保持增大的是 A.c(H+) B.Ka(HF) C. D. 12.反应:aA(g)+bB(g)cC(g)+dD(g)H,学习小组针对反应特点与对应的图象展开了讨论,其中不正确的是A.图①中,若p1>p2,则a+b>c+dB.图②中,若T2>T1,则H<0且a+b=c+dC.图③中,t1时刻改变的条件一定是使用了催化剂D.图④中,若H<0,则纵坐标不可能表示反应物的转化率13.反应PCl5(g) PCl3(g)+Cl2(g)① 2HI(g) H2(g)+I2(g) ② 2NO2(g) N2O4(g)③,在一定条件下,达到化学平衡时,反应物的转化率均是a%。若保持各自的温度不变、体积不变,分别再加入一定量的各自的反应物,则转化率A.均不变 B.均增大 C.①增大,②不变,③减少 D.①减少,②不变,③增大14.已知下面三个数据:7.2×10-4、4.6×10-4、4.9×10-10分别是三种酸的电离平衡常数,若已知这些酸可发生如下反应:①NaCN+HNO2=== HCN+NaNO2 ②NaCN+HF === HCN+NaF ③NaNO2+HF === HNO2+NaF 由此可判断下列叙述中,不正确的是 A.HF的电离平衡常数为7.2×10-4 B.HNO2的电离平衡常数为4.9×10-10C.根据①③两个反应即可知三种酸的相对强弱D.NO2-、F-、CN-结合H+的能力:CN- > NO2- >F-15.2SO2(g)+O2(g) 2SO3(g) ΔH <0,400℃时体积相同的甲、乙、丙三个容器中,甲容器绝热恒容,充入2mol SO2和1mol O2,乙容器恒温恒容,充入2mol SO3,丙容器恒温恒压,充入2mol SO3,充分反应达到平衡,下列说法正确的是 A.甲和乙中反应的化学平衡常数相同 B.乙和丙中二氧化硫的生成速率相同 C.乙中SO2的体积分数大于丙 D.转化率:α甲(SO2)+α乙(SO3)<116.对于平衡体系mA (g) +nB (g) ==pC (g) +qD (g);△H <0,下列结论中错误的是A.若温度不变,将容器的体积缩小到原来的一半,此时A的浓度为原来的2.1倍,则m+n<p+qB.若温度不变,压强增大到原来的2倍,达到新平衡时,总体积一定等于原来的1/2C.若m+n=p+q,则往含有a mol气体的平衡体系中再加入a mol的B,达到新平衡时,气体的总物质的量等于2aD.若平衡时,A、B的转化率相等,说明反应开始时,A、B的物质的量之比为m: n二、非选择题(本题包括5小题,共52分)17.(12分)甲醚(CH3OCH3)被称为21世纪的新型燃料,25°C,l0lkPa时呈气态,它清洁、高效、具有优良的环保性能。92g气态二甲醚25°C,101 kPa时燃烧放热2910kJ。(1)写出二甲醚燃烧热的热化学方程式_____________________________________;当燃烧放出582kJ热量时,转移的电子数为______________。(2)已知H2 (g)和C (s)的燃烧热分别是285.8kJ·mol、393.5kJ·mol,计算反应4C(s)+6H2(g)+O2(g) 2CH3OCH3) (g)的反应热为__________________________;(3)工业上利用H2和CO2合成二甲醚的反应如下:6H2(g) +2CO2(g) CH3OCH3(g)+3H2O(g) △H <0 ①一定温度下,在一个固定体积的密闭容器中进行该反应。下列能判断反应达到化学平衡状态的是____________(选填编号)A.c(H2)与c(H2O)的比值保持不变 B.单位时间内有2mol H2消耗时有1mol H2O生成C.容器中气体密度不再改变 D.容器中气体压强不再改变E.反应产生的热量不再变化②温度升高,该化学平衡移动后到达新的平衡,CH3OCH3的产率将____(填“变大”、“变小”或“不变”,下同),混合气体的平均式量将_______。18.(10分)2017年5月5日,中国首架按照国际标准研制,拥有自主知识产权的大型客机C-919在上海浦东机场首飞,科学家在实验室研究利用催化技术将飞机尾气中的NO和CO转变成CO2和N2,其反应为2NO(g)+2CO(g) N2(g)+2CO2(g) ΔH<0。(1)假设在密闭容器中发生上述反应,达到平衡时下列措施能提高NO转化率的是____________。A.选用更有效的催化剂 B.升高反应体系的温度C.降低反应体系的温度 D.缩小容器的体积(2)若将1 molNO和2 mol CO通入2 L的恒容密闭容器中,在一定条件下发生上述反应,反应中生成的N2的物质的量浓度随时间的变化情况如图1所示。则NO从反应开始到平衡时的平均反应速率v(NO)=_________,4 min末CO的浓度为_____________ mol•L-1 ,平衡常数表达式为_____________ 。(3)已知上述反应中NO的平衡转化率与压强、温度的关系如图2所示。工业上催化装置比较适合的温度和压强是____________________。19.(8分)室温下,冰醋酸加水稀释过程中溶液导电能力变化如图所示。请回答:(1)O点为什么不导电______________________。(2)a、b、c三点c(H+)由大到小的顺序是___________。(3)a、b、c三点中醋酸的电离程度最大的点是______点。(4)若使c点溶液中的提高,可采取的措施是(滴加试剂后,均恢复至室温)________(填标号)。A.加热 B.加少量固体NaOH C.滴加少量冰醋酸 D.加水 E.滴加少量浓硫酸20.(12分)教材中用酸性KMnO4溶液和H2C2O4(草酸)反应研究影响反应速率的因素,离子方程式为:2MnO4-+5H2C2O4+6H+=2Mn2++10CO2↑+8H2O。某实验小组欲通过测定单位时间内生成CO2的速率,探究某种影响化学反应速率的因素,设计实验方案如图和表:(1)写出草酸的电离方程式______________________。(2)该实验探究的是___________因素对化学反应速率的影响。相同时间内针筒中所得CO2的体积大小关系是①___________②(填“>”、“<”或“=”)(3)若实验①在2 min末收集了896mL CO2(标准状况下),则用MnO4-表示该时间内的化学反应速率为v (MnO4-)=___________。(4)除通过测定一定时间内CO2的体积来比较反应速率,本实验还可通过测定_____来比较化学反应速率。(5)该实验小组同学发现反应速率如图二所示,其中t1~t2时间内速率变快的主要原因可能是:①该反应放热、②___________。21、(10分)I .合成氨工业在现代农业、国防工业中,有着重要的地位己知:N2 (g) +3H2 (g) 2NH3 (g) △H=-92 kJ·mol-1 (1)下列有关该反应速率的叙述,正确的是(选填序号)____________。a.升高温度可以增大活化分子百分数,加快反应速率b.增大压强不能增大活化分子百分数,但可以加快反应速率c.使用催化剂可以使反应物分子平均能量升高,加快反应速率d.在质量—定的情况下,催化剂颗粒的表面积大小,对反应速率有显著影响(2)对于合成氨反应而言,如图有关图象一定正确的是(选填序号) ______________。II.向2L的密闭容器中充入7.6molNO和3.8mol O2,发生如下反应:①2NO(g) + O2(g) =2NO2 (g) ②2NO2 (g)N2O4 (g)测得NO2和N2O4的浓度变化如图所示,0~10min维持容器温度为T1℃,10min后升高并维持容器的温度为T2℃。(1)计算前5min N2O4反应的平均速率为________________________。(2)计算T1℃时反应②的化学平衡常数为_______________________。(3)若起始时向该容器中充入3.6mol NO2和2.0mol N2O4,判断T1℃时反应②进行的方向_____(正向、逆向、不移动)。
参考答案1B 2C 3C 4D 5C 6C 7D 8C 9C 10A 11D 12C 13D 14B 15D 16B17、(12分)(1) CH3OCH3(g)+3O2(g) =2CO2 (g) +3H2O (l) △H=-1455 kJ·mol-1; 4.8NA (2) -378.8 kJ/mol (3)①ADE ②变小:变小18.(10分)(每空两分) (1)C D (2)0.05 mol•L-1·min-1 ; 0.8 (3)400 K,1 MPa 19.(8分)(1)冰醋酸是共价化合物,液态时只有分子,无自由移动的离子(2分) (2)b>a>c(2分) (3)c(2分) (4)ABD(2分)20.(12分)(1)H2C2O4H++HC2O4-,HC2O4- H++C2O42-;(2分)(2)草酸浓度(2分);<;(2分)(3)0.08mol/(L·min)(2分)(4)产生相同体积CO2所需要的时间(或KMnO4溶液完全褪色的时间);(2分)(5)产物Mn2+(或MnSO4)是反应的催化剂;(2分)21.(10分)I.(1) abd (2分) (2) ac;(2分) II (1) 0.18mol/ (L·min) (2分) (2) 0.4(2分) (3)正向 (2分);

