还剩21页未读,
继续阅读
【化学】黑龙江省大庆市实验中学2018-2019学年高二上学期10月月考(解析版) 试卷
展开
黑龙江省大庆市实验中学2018-2019学年高二上学期10月
月考
1.下列说法正确的是
A. 500℃、30MPa下,将0.5mol N2和1.5molH2置于密闭的容器中充分反应生成NH3(g),放热19.3kJ,其热化学方程式为:N2(g)+3H2(g)2NH3(g) △H=-38.6kJ·mol-1
B. 甲烷的燃烧热为-890.3kJ·mol-1,则甲烷燃烧的热化学方程式可表示为:CH4(g)+2O2(g)=CO2(g)+2H2O(g) ΔH= —890.3kJ·mol-1
C. 原电池中发生的反应达到平衡时,该电池仍有电流产生
D. 500 mL 2.0 mol·L-1的HCl(aq)和500 mL 2.0 mol·L-1的NaOH(aq)反应,产生的热量等于57.3 kJ
【答案】D
【解析】
【详解】A.因为是可逆反应,无法确定转化率,所以不能计算反应热,故A错误;
B.燃烧热是指1mol可燃物完全燃烧生成稳定的氧化物所放出的热,如果生成水则为液态水,故B错误;
C.原电池中发生的反应达到平衡时,两端就不存在电势差了,无法形成电压驱动电子移动,无法形成电流,故C错误;
D.因为中和热的数值是57.3 kJ·mol-1,n(HCl)=n(NaOH)=0.500 L×2.0 mol·L-1=1.0 mol,二者混合均匀,恰好完全反应生成1 mol H2O,产生的热量应为57.3 kJ,故D正确。
故选D。
2.在做中和热实验测定中和热时,应使用的仪器正确的组合是
①天平 ②量筒 ③烧杯 ④容量瓶 ⑤温度计 ⑥试管 ⑦酒精灯
A. ①②④⑤ B. ②③⑤ C. ②③④⑦ D. 全部
【答案】B
【解析】
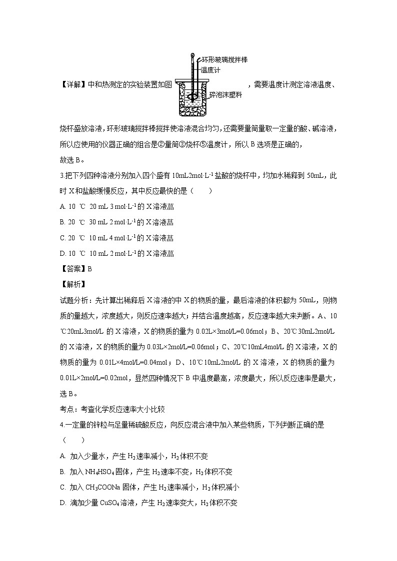
【详解】中和热测定的实验装置如图 ,需要温度计测定溶液温度、烧杯盛放溶液,环形玻璃搅拌棒搅拌使溶液混合均匀,还需要量筒量取一定量的酸、碱溶液,所以应使用的仪器正确的组合是②量筒③烧杯⑤温度计,所以B选项是正确的,
故选B。
3.把下列四种溶液分别加入四个盛有10mL2mol·L-1盐酸的烧杯中,均加水稀释到50mL,此时X和盐酸缓慢反应,其中反应最快的是( )
A. 10 ℃ 20 mL 3 mol·L-1的X溶液
B. 20 ℃ 30 mL 2 mol·L-1的X溶液
C. 20 ℃ 10 mL 4 mol·L-1的X溶液
D. 10 ℃ 10 mL 2 mol·L-1的X溶液
【答案】B
【解析】
试题分析:先计算出稀释后X溶液的中X的物质的量,最后溶液的体积都为50mL,则物质的量越大,浓度越大,则反应速率越大;并结合温度越高,反应速率越大来判断。A、10℃20mL3mol/L的X溶液,X的物质的量为0.02L×3mol/L=0.06mol;B、20℃30mL2mol/L的X溶液,X的物质的量为0.03L×2mol/L=0.06mol;C、20℃10mL4mol/L的X溶液,X的物质的量为0.01L×4mol/L=0.04mol;D、10℃10mL2mol/L的X溶液,X的物质的量为0.01L×2mol/L=0.02mol,显然四种情况下B中温度最高,浓度最大,所以反应速率是最大,选B。
考点:考查化学反应速率大小比较
4.一定量的锌粒与足量稀硫酸反应,向反应混合液中加入某些物质,下列判断正确的是( )
A. 加入少量水,产生H2速率减小,H2体积不变
B. 加入NH4HSO4固体,产生H2速率不变,H2体积不变
C. 加入CH3COONa固体,产生H2速率减小,H2体积减小
D. 滴加少量CuSO4溶液,产生H2速率变大,H2体积不变
【答案】A
【解析】
A.加入少量水,减小了H+的浓度,锌粒的物质的量不变,则v(H2)减小,生成H2体积不变,A错误;B.加入NH4HSO4固体,增大了H+的浓度,锌粒的物质的量不变,则反应速率加快,生成H2体积不变,B错误;C.加入CH3COONa固体,结合氢离子生成醋酸,减小了H+的浓度,锌粒的物质的量不变,则v(H2)减小,生成H2体积不变,C正确;D.滴加少量CuSO4溶液,锌置换出铜,构成Cu-Zn原电池,反应速率加快,锌粒的物质的量减少;则v(H2)增大,生成H2量减少,D错误;答案选C。
点睛:本题考查影响化学反应速率的因素,为高频考点,侧重考查学生的分析能力,明确氢离子的浓度及锌粒的物质的量的不变是解答本题的关键,注意选项D为解答的难点和易错点。
5.己知丙烷的燃烧热ΔH=—2215kJ·mol-1,若一定量的丙烷完全燃烧后生成18g水,则放出的热量约为( )
A. 55 kJ B. 220 kJ C. 553 kJ D. 1108 kJ
【答案】C
【解析】
【分析】
根据丙烷的燃烧热ΔH=—2215kJ·mol-1,写出热化学方程式,然后根据生成水的质量计算放出的热量。
【详解】丙烷的燃烧热ΔH=—2215kJ·mol-1,则丙烷燃烧的热化学方程式为C3H8(g)+5O2(g)=3CO2(g)+4H2O(l) ΔH=—2215kJ·mol-1,一定量的丙烷完全燃烧后生成18g水,则放出的热量约为=553.75kJ553 kJ,所以C选项是正确的,
故选C。
6.一定温度下,反应C(s)+H2O(g)CO(g)+H2(g),在密闭容器中进行,一段时间后达到平衡,下列措施不能使平衡发生移动的是( )
①增加C的物质的量 ②保持容器容积不变,充入N2使体系压强增大 ③将容器的容积缩小一半 ④保持压强不变,充入N2使容器容积变大
A. ①② B. ②③ C. ①④ D. ③④
【答案】A
【解析】
①因浓度越大,化学反应速率越快,但是固体量的增减不影响反应速率,所以增加C(s)的量,反应速率不变,平衡不移动,故①选;②保持体积不变,充入氮气,氮气不参与反应,反应体系中的各物质的浓度不变,则反应速率不变,平衡不移动,故②选;③将容器的体积缩小一半,增大压强,平衡逆向移动,故③不选;④保持压强不变,充入氮气,使容器的体积变大,相当减小压强,平衡正向移动,故④不选;故选A。
点睛:注意该反应中有气体参加和生成是解答本题的关键。对应反应C(s)+H2O(g) CO(g)+H2(g),有气体参加和生成,则温度、压强都能对化学反应平衡产生影响。本题的易错点为①,注意C为固体。
7.下列图像不符合反应Fe(s)+H2O(g)FeO(s)+H2(g) ΔH<0 的是( )(图中v是速率,φ为混合物中H2的体积百分含量)。
【答案】A
【解析】
【分析】
反应Fe(s)+H2O(g)FeO(s)+H2(g) ΔH<0是反应前后气体体积不变的放热反应,据此分析。
【详解】反应Fe(s)+H2O(g)FeO(s)+H2(g) ΔH<0是反应前后气体体积不变的放热反应,
A、随温度升高正逆反应速率都增大,且逆反应速率大于正反应速率,故A不符合;
B、随温度升高,平衡逆向移动,氢气的体积分数减小,所以B选项是符合的;
C、T2>T1,温度越高达到平衡所用时间越短,升温平衡逆向移动,氢气体积分数越小,所以C选项是符合的;
D、Fe是固态,其物质的量的增加对反应速率无影响,所以D选项是符合的。
故选A。
8.下列事实不能用勒夏特列原理解释的是
A. 由NO2和N2O4组成的平衡体系加压后,颜色先变深后变浅
B. 500℃有利于提高工业合成氨的产率
C. 黄绿色的氯水光照后颜色变浅
D. 在含有Fe(SCN)3的红色溶液中加铁粉,振荡静置,溶液颜色变浅或褪去
【答案】B
【解析】
【详解】A、二氧化氮气体中存在平衡2NO2N2O4,加压后二氧化氮的浓度增大,颜色变深,平衡2NO2N2O4向正反应移动,二氧化氮的浓度又降低,故气体颜色变浅,但仍比原来的颜色深,能用勒夏特列原理解释,故A不选;
B、合成氨反应是放热反应,为提高氨的产率,理论上应采取降低温度的措施,采用500℃主要考虑反应速率,使催化剂活性最大,与平衡无关,不能用勒夏特列原理解释,故选B;
C、对氯水中的次氯酸受光照射会分解,次氯酸浓度减小,使得化学平衡Cl2+H2OHCl+HClO向右移动,能用勒夏特列原理解释,故C不选;
D、溶液中存在平衡Fe3++SCN-Fe(SCN)2+,加铁粉,铁与Fe3+反应,Fe3+浓度降低,则平衡向左移动进行,溶液颜色变浅或褪去,能用勒夏特利原理来解释,故D不选。
故选B。
9.在密闭容器中发生如下反应:mA(g)+nB(g)pC(g),达到平衡后,保持温度不变,将气体体积缩小到原来的一半,当达到新平衡时,C的浓度为原来1.9倍,下列说法正确的是( )
A. m+n>p B. 平衡向正反应方向移动
C. A的转化率降低 D. C的体积分数增大
【答案】C
【解析】
试题分析:达到平衡后,保持温度不变,将气体体积缩小到原的1/2的瞬间C的浓度为原的2倍,当达到新平衡时,C的浓度为原的1.9倍,这说明增大压强平衡逆反应方向移动,因此正方应是体积增大的可逆反应,则m+n<p,A的转化率降低,C的体积分数降低,答案选C。
考点:考查压强对平衡状态的影响
10.某温度下,在2L的密闭容器中,加入1molX(g)和2molY(g)发生反应:X(g)+m Y(g)3Z(g),平衡时,X、Y、Z的体积分数分别为30%、60%、10%。在此平衡体系中加入1molZ(g),再次达到平衡后,X、Y、Z的体积分数不变。下列叙述不正确的是( )
A. m=2
B. 两次平衡的平衡常数相同
C. X与Y的平衡转化率之比为1:1
D. 第二次平衡时,Z的浓度为0.4 mol·L-1
【答案】D
【解析】
试题分析:A.向平衡体系中再加入1molZ,重新建立平衡时X、Y、Z的体积分数不变,说明压强不影响该平衡,则反应前后总计量数相等,则1+m=3,m=2,故A正确;B.温度不变,平衡常数不变,两次平衡的温度相同,平衡常数相同,故B正确;C.参与反应的X与Y的物质的量之比等于化学计量数之比等于加入的X与Y的物质的量之比,因此X与Y的平衡转化率相等,故C正确;D.再加入1molZ后总物质的量为4mol,重新达到平衡时Z的体积分数仍然为10%,则重新建立平衡时Z的浓度为:=0.2mol/L,故D错误;故选D。
考点:考查了化学平衡的计算的相关知识。
11.某反应的反应过程中能量变化如图所示(图中E1 表示正反应的活化能,E2 表示逆反应的活化能)。下列有关叙述正确的是( )
A. 该反应为放热反应
B. 催化剂能改变该反应的焓变
C. 催化剂能降低该反应的活化能
D. 逆反应的活化能大于正反应的活化能
【答案】C
【解析】
试题分析:A、总能量:反应物<生成物,则该反应是吸热反应,错误;B、催化剂只能降低反应的活化能,不能改变反应的焓变,错误;D、读图可知活化能:正反应>逆反应,错误。
考点:考查化学反应过程中的能量变化示意图等相关知识。
12.SF6是一种优良的绝缘气体,分子结构中只存在S—F键。已知:1 mol S(s)转化为气态硫原子吸收能量280 kJ,断裂1 mol F—F、S—F键需吸收的能量分别为160 kJ、330 kJ。则S(s)+3F2(g)===SF6(g)的反应热ΔH为( )
A. -1780 kJ/mol B. -1220 kJ/mol C. -450 kJ/mol D. +430 kJ/mol
【答案】B
【解析】
根据反应热=反应物的键能总和﹣生成物的键能总和分析,反应热=280+3×160﹣6×330=﹣1220 kJ/mol,选B。
13.以NA代表阿伏加德罗常数的数值,则关于热化学方程式C2H2(g)+O2(g)===2CO2(g)+H2O(l) ΔH=-1300 kJ·mol-1的说法中,正确的是( )
A. 转移10NA个电子时,该反应放出1300 kJ的能量
B. 生成NA个液态水分子时,吸收1300 kJ的能量
C. 有2NA个碳氧共用电子对生成时,放出1300 kJ的能量
D. 有10NA个碳氧共用电子对生成时,放出1300 kJ的能量
【答案】A
【解析】
【详解】A、根据化学方程式可知,每有1molC2H2参加反应,转移10mol电子,放出1300kJ能量,故A正确;
B、由热化学方程式可知△H<0,说明该反应为放热反应,所以生成NA个液态水分子时,放出1300kJ的能量,故B错误;
CD、1molCO2分子中含有4mol碳氧共用电子对,有8NA个碳氧共用电子对生成时,即生成了2molCO2,放出1300kJ的能量,故CD错误。
故选A。
14.将等物质的量的X和Y混合气体,通入密闭容器中发生如下反应:X(g)+2Y(g)2Z(g),平衡时混合气体中反应物的总物质的量与生成物的总物质的量之比为3:2,则Y的转化率最接近于
A. 33% B. 40% C. 50% D. 67%
【答案】D
【解析】
试题分析:假设X和Y物质的量均为1mol,达平衡时消耗Y物质的量为m,依据题干条件列式计算
X(g)+2Y(g)2Z(g)
起始量(mol) 1 1 0
变化量(mol) 0.5m m m
平衡量(mol) 1-0.5m 1-m m
平衡后,测得混合气体中反应物的总物质的量与生成物的总物质的量之比为3:2,则(1-0.5m+1-m):m=3:2,解得m=2/3,所以Y的转化率=67%,答案选D。
考点:考查化学平衡计算
15.已知H2的燃烧热为ΔH=-285.8 kJ·mol-1,CO的燃烧热为ΔH=-282.8 kJ·mol-1;现有H2和CO组成的混合气体5.6 L(标准状况),经充分燃烧后,放出总热量为71.15 kJ,并生成液态水。下列说法正确的是
A. CO燃烧的热化学方程式为2CO(g)+O2(g)===2CO2(g) ΔH=-282.8 kJ·mol-1
B. H2燃烧的热化学方程式为2H2(g)+O2(g)===2H2O(g) ΔH=-571.6 kJ·mol-1
C. 燃烧前混合气体中CO的体积分数为60%
D. 燃烧后的产物全部与足量的过氧化钠作用可产生0.125 mol O2
【答案】D
【解析】
【分析】
A.通常条件下,1mol可燃物完全燃烧生成稳定氧化物放出的热量为燃烧热,放热反应焓变为负值;
B.氢气燃烧热是1mol氢气完全燃烧生成液态水放出的热量;
C.根据氢气和一氧化碳的燃烧热与二者总物质的量列方程计算解答;
D.根据H2和CO各自的物质的量,由原子守恒得到水和二氧化碳的物质的量,再结合反应方程式计算生成氧气的物质的量。
【详解】A.一氧化碳燃烧热为282.8kJ·mol-1,根据燃烧热概念,热化学方程式为CO(g)+O2(g)===CO2(g) ΔH=-282.8 kJ·mol-1,故A错误;
B.氢气燃烧热为285.8 kJ·mol-1热化学方程式为:2H2(g)+O2(g)===2H2O(g) ΔH=-571.6 kJ·mol-1,选项中为水蒸气不是稳定的氧化物,故B错误;
C.H2和CO组成的混合气体5.6 L (标况),物质的量为=0.25mol,经充分燃烧后,放出总热量为71.15 kJ,并生成液态水,根据氢气和一氧化碳燃烧热的热化学方程式计算,设氢气物质的量为x,一氧化碳物质的量为y,则x+y=0.25,285.8x+282.8y=71.15,计算得到x=0.15,y=0.1,燃烧前混合气体中CO的体积百分数=100%=40%,故C错误;
D.氢气0.15mol,CO有0.1mol,则生成水和二氧化碳分别为0.15mol和0.1mol,由2CO2+2Na2O2=2Na2CO3+O2,2H2O+2Na2O2=4NaOH+O2,可以知道生成氧气的物质的量为0.15mol+0.1mol=0.125mol,所以D选项是正确的,
故选D。
16.已经298K、101kPa时,下列说法不正确的是
反应1:4Fe(s)+3O2(g) = 2Fe2O3 (s) ΔH1 =-1648 kJ/mol
反应2:C(s) + O2 (g) = CO2 (g) ΔH2 = -393 kJ/mol
反应3:2Fe(s)+2C(s) +3O2(g) = 2FeCO3(s) ΔH3 =-1480 kJ/mol
反应4:2FeCO3(s) +1/2O2(g) =2CO2(g) +Fe2O3(s) ΔH4
A. 上述反应1.2.3.4在热力学上自发趋势都很大
B. 反应1和3在较低温度下能自发反应,反应4是熵增反应
C. 自发反应代表反应一定能发生,可以判断过程的方向,但不能确定过程发生的速率
D. 反应1表示铁在氧气中燃烧的热化学方程式
【答案】CD
【解析】
根据盖斯定律知,反应4=反应1×+反应2×2-反应3=(-1 648×-393×2+1480) kJ·mol-1=-130 kJ·mol-1,反应1、2、3、4均为放热反应,以此分析解答。
【详解】A.题述反应1、2、3、4都是放热反应且放出的热量较多,在热力学上自发趋势很大,故A项正确;
B.反应1和3都是放热的熵减反应,根据复合判据ΔH-T·ΔS<0知,在较低温度下能自发进行,反应4是气体分子数增大的反应,它是熵增反应,B项正确;
C. 化学反应的自发性只能判断过程的方向,不能确定反应是否一定会发生和过程发生的速率,故C项错误;
D.铁在氧气中燃烧只生成四氧化三铁,不是氧化铁,故D项错误。
故选CD。
17.一定量的CO2与足量的碳在体积可变的恒压密闭容器中反应:C(s)+CO2(g) 2CO(g),平衡时,体系中气体体积分数与温度的关系如图所示,已知:气体分压(p分)=气体总压(p总)×体积分数。下列说法正确的是( )
A. 550℃时,若充入惰性气体,v正,v逆均减小,平衡不移动
B. 650℃时,反应达平衡后CO2的转化率为25.0%
C. T℃时,若充入等体积的CO2和CO,平衡不移动
D. 925℃时,用平衡分压代替平衡浓度表示的化学平衡常数KP=24.0p总
【答案】BC
【解析】
【分析】
A.可变的恒压密闭容器中反应,550℃时若充入惰性气体,相当于减小压强,则v正、v逆均减小,又该反应是气体体积增大的反应,则平衡正向移动;
B.由图可以知道,650℃时,反应达平衡后CO的体积分数为40%,设开始加入的二氧化碳为1mol,根据三段式进行计算;
C.由图可以知道,T℃时,反应达平衡后CO2和CO的体积分数都为50%即为平衡状态;
D. 925℃时,用平衡分压代替平衡浓度表示的化学平衡常数Kp=,据此计算。
【详解】A.可变的恒压密闭容器中反应,550℃时若充入惰性气体,相当于减小压强,平衡向着正向移动,v正、v逆均减小,故A错误;
B、由图可以知道,650℃时,反应达平衡后CO的体积分数为40%,设开始加入的二氧化碳为1mol,转化了xmol,
则有 C(s)+CO2(g) 2CO(g)
开始 1 0
转化 x 2x
平衡 1-x 2x
所以100%=40%,计算得出x=0.25mol,则CO2的转化率为:100%=25.0%,所以B选项是正确的;
C. 由图可以知道,T℃时,反应达平衡后CO2和CO的体积分数都为50%即为平衡状态,所以平衡不移动,所以C选项是正确的;
D. 925℃时,CO的体积分数为96%,则CO2的体积分数都为4%,设p总=P,则用平衡分压代替平衡浓度表示的化学平衡常数KP===23.04P,故D错误。
所以BC选项是正确的。
18.一定条件下,在密闭恒容的容器中,能表示反应达到化学平衡状态的是
3SiCl4(g)+2N2(g)+6H2(g)Si3N4(s)+12HCl(g) ΔH=-Q(Q>0)
A. v逆(N2)=3v正(H2) B. v正(HCl)=4v正(SiCl4)
C. 混合气体密度保持不变 D. c(N2):c(H2):c(HCl)保持不变
【答案】CD
【解析】
【详解】A.v逆(N2)和v正(H2)表示不同的反应方向,但速率之比不等于化学计量数之比,则不能说明反应达到平衡状态,故A项错误;
B.v正(HCl)和v正(SiCl4)表示同一反应方向,无论是否平衡,均成立,故B项错误;
C.由于生成物中Si3N4为固体,正反应为气体质量减少的反应,当气体的密度不变时,表明反应处于平衡状态,故C项正确;
D. N2和H2是反应物,HCl是生成物,若c(N2):c(H2):c(HCl)保持不变,则说明混合物中各物质的浓度均不变,表明反应处于平衡状态,故D项正确。
故选CD。
【点睛】本题易错选项A、D,选项A容易把系数弄反而误选,要注意比的关系,速率之比等于化学计量数之比;选项D,若 c(N2):c(H2):c(HCl)保持不变,则说明混合物中各物质的浓度均不变,表明反应处于平衡状态,若改成c(N2):c(H2):c(HCl)=1:3:6,可能是反应进行到某一时刻的情况,不一定达到平衡,此浓度关系与平衡无关,存在此关系,不能说明各物质的浓度不再改变,因而不能说明反应处于平衡状态。
19.一定温度下,在三个容积相同的恒容密闭容器中按不同方式投入反应物,发生反应 2SO2(g) + O2(g)2SO3(g)(正反应放热),相关数据如下,下列说法正确的是( )
容器 1
容器 2
容器 3
反应温度 T/K
700
700
800
反应物投入量
2molSO2、 1molO2
4molSO3
2molSO2、 1molO2
平衡ν正(SO2 )/mol·L-1·s-1
ν1
ν2
ν3
平衡 c(SO3 )/ mol·L-1
c1
c2
c3
平衡体系总压强 p/Pa
p1
p2
p3
物质的平衡转化率ɑ
α1(SO2)
α2(SO3)
α3(SO2)
平衡常数 K
K1
K2
K3
A. ν1<ν2,c2<2c1 B. K1>K3,p2>2p3
C. ν1< ν3,α1(SO2) > α3(SO2) D. c2>2c3,α2(SO3) +α3(SO2)<1
【答案】CD
【解析】
【分析】
对比容器的特点,将容器1和容器2对比,将容器1和容器3对比。容器2中加入4molSO3等效于在相同条件下反应物投入量为4molSO2和2molO2,容器2中起始反应物物质的量为容器1的两倍,容器2相当于在容器1达到平衡后增大压强,将容器的体积缩小到原来的一半,增大压强化学反应速率加快,2>1,增大压强平衡向正反应方向移动,平衡时c2>2c1,p2<2p1,α1(SO2) +α2(SO3)<1,容器1和容器2的温度相同,K1= K2,容器3相当于在容器1达到平衡后升高温度,升高温度化学反应速率加快,3>1,升高温度平衡向逆反应方向移动,平衡时,c3p1, α3(SO2)< α1(SO2),K3< K1。
【详解】A项,根据上述分析,2>1,c2>2c1,故A错误;
B项,K3< K1,p2<2p1,p3>p1,则p2<2p3,故B项错误;
C项,3>1,α3(SO2)< α1(SO2),故C正确;
D项,c2>2c1,c32c3,α1(SO2) +α2(SO3)<1,α3(SO2)< α1(SO2),则α2(SO3) +α3(SO2)<1,故D正确。
答案选CD。
【点睛】本题考查化学平衡时各物理量之间的关系,解题时巧妙设计中间状态,利用外界条件对化学平衡和化学反应速率的影响判断。如容器2先设计其完全等效的起始态为4molSO2和2molO2,4molSO2和2molO2为两倍容器1中物质的量,起始物质的量成倍时相当于增大压强。
20.温度为T时,向2.0 L恒容密闭容器中充入1.0 mol PCl5,反应PCl5(g)PCl3(g)+Cl2(g)经过一段时间后达到平衡。反应过程中测定的部分数据见下表,下列说法正确的是( )
t / s
0
50
150
250
350
n(PCl3) / mol
0
0. 16
0. 19
0. 20
0. 20
A. 反应在前50 s 的平均速率ν(PCl3)= 0. 0032 mol·L-1·s-1
B. 保持其他条件不变,升高温度,平衡时c(PCl3)= 0. 11 mol·L-1,则反应的ΔH<0
C. 相同温度下,起始时向容器中充入1. 0 mol PCl5、0. 20 mol PCl3 和0. 20 mol Cl2,反应达到平衡前ν(正)>ν(逆)
D. 相同温度下,起始时向容器中充入2. 0 mol PCl3 和2. 0 mol Cl2,达到平衡时,PCl3 的转化率大于80%
【答案】CD
【解析】
试题分析:A、由表中数据可知50s内,△n(PCl3)=0.16mol,v(PCl3)==0.0016mol/(L•s),A错误;B、由表中数据可知,平衡时n(PCl3)=0.2mol,保持其他条件不变,升高温度,平衡时,c(PCl3)="0.11" mol/L,则n′(PCl3)="0.11" mol/L×2L=0.22mol,说明升高温度平衡正向移动,正反应为吸热反应,即△H>O,B错误;C、对于可逆反应:
PCl5(g)PCl3(g)+Cl2(g)
开始(mol/L):0.5 0 0
变化(mol/L):0.1 0.1 0.1
平衡(mol/L):0.4 0.1 0.1
所以平衡常数k=(0.1×0.1)/0.4=0.025.起始时向容器中充入1mol PCl5、0. 2 mol PCl3和0. 2 mol Cl2,起始时PCl5的浓度为0.5mol/L、PCl3的浓度为0.1mol/L、Cl2的浓度为0.1mol/L,浓度商Qc=(0.1×0.1)/0.5=0.02,Qc<K,说明平衡向正反应方向移动,反应达平衡前v(正)>v(逆),C正确;D、等效为起始加入2.0molPCl5,与原平衡相比,压强增大,平衡向逆反应方向移动,平衡时的PCl5转化率较原平衡低,故平衡时PCl3的物质的量小于0.4mol,即相同温度下,起始时向容器中充入2.0 mol PCl3和2.0 mol Cl2,达到平衡时,PCl3的物质的量小于0.4mol,参加反应的PCl3的物质的量大于1.6mol,故达到平衡时,PCl3的转化率高于1.6mol/2mol×100%=80%,D错误;答案选C。
考点:考查反应速率、平衡常数计算、平衡移动、等效平衡等
21.羰基法提纯粗镍涉及的两步反应依次为:
(1)Ni(s)+4CO(g)Ni(CO)4(g) ΔH < 0 (2)Ni(CO)4(g) Ni(s)+4CO(g),下列说法正确的是
A. T1
B. 可通过高压的方式提高反应(1)中Ni(CO4)的产率
C. 反应(2)平衡后,降低温度,CO浓度减小
D. 升温,反应(1)的气体平均相对分子质量增大
【答案】BC
【解析】
【分析】
反应(1)Ni(s)+4CO(g)Ni(CO)4(g) ΔH < 0,是放热反应,反应前后气体体积减小;反应(2)Ni(CO)4(g) Ni(s)+4CO(g),是吸热反应,反应前后气体体积增大;利用信息可知,可采取在低温(50℃)时让粗镍和CO作用,使生成的Ni(CO)4在230℃时分解即可得到纯镍,以此分析解答。
【详解】A.由图结合实验原理可知,T2=50℃,T1=230℃,即 T1>T2,故A错误;
B. 反应(1)Ni(s)+4CO(g)Ni(CO)4(g) 中反应前后气体体积减小,根据平衡移动原理,增大压强平衡向正反应方向移动,Ni(CO4)的产率增大,故B正确;
C. 反应(2)是反应(1)的逆过程,正反应为吸热反应,平衡后,降低温度,平衡向逆向移动,CO浓度减小,故C正确;
D. 反应(1)是放热反应,升温,平衡向逆向移动,气体的物质的量增大,气体总质量减小,根据M=,气体平均相对分子质量减小,故D错误。
答案选BC。
【点睛】本题考查了化学平衡影响因素的分析判断,解题时要能够依据反应特征及题图信息分析出制备过程的原理,从而实现解题的突破,平衡移动原理的应用是解题关键。
22.某探究小组用HNO3与大理石反应过程中质量减小的方法,研究影响反应速率的因素。所用HNO3浓度为1.00 mol·L-1、2.00 mol·L-1,大理石有细颗粒与粗颗粒两种规格,实验温度为298 K、308 K,每次实验HNO3的用量为25.0 mL、大理石用量为10.00 g。
(1)请完成以下实验设计表,并在实验目的一栏中填出对应的实验编号:
实验编号
T/K
大理石规格
HNO3浓度/mol·L-1
实验目的
①
298
粗颗粒
2.00
(Ⅰ)实验①和②探究HNO3浓度对该反应速率的影响;
(Ⅱ)实验①和③探究温度对该反应速率的影响;
(Ⅲ)实验①和④探究大理石规格(粗、细)对该反应速率的影响;
②
_____
_____
_____
③
_____
_____
_____
④
_____
_____
_____
(2)实验装置如图1所示,如何检验该装置的气密性________________________________
(3)实验①中CO2质量随时间变化的关系见下图2:依据反应方程式CaCO3+2HNO3=Ca(NO3)2+CO2↑+H2O,计算实验①在70-90 s范围内HNO3的平均反应速率________________________
(4)请在答题卡的框图中,画出实验②、③和④中CO2质量随时间变化关系的预期结果示意图。_______
【答案】 (1). 298 (2). 粗颗粒 (3). 1.00 (4). 308 (5). 粗颗粒 (6). 2.00 (7). 298 (8). 细颗粒 (9). 2.00 (10). 关闭分液漏斗活塞,向外拉或向内推分液漏斗的活塞,若一段时间后松开手,活塞又回到原来的位置,则证明装置气密性良好 (11). Δc(HNO3)== 1/110=0.009mol·L-1·s-1 (12).
【解析】
【分析】
(1)本实验是由实验①做对比实验探究影响反应速率的因素,所以在设计分组实验时,要设计出分别只有浓度、温度和接触面积不同时反应速率的变化,从而找出不同外界因素对反应速率的影响。由于实验①和实验②探究HNO3浓度对该反应速率的影响,实验①和实验③探究温度对该反应速率的影响,故实验③的温度选择308K,实验①和实验④探究接触面积对该反应速率的影响,故实验④选择细颗粒的大理石;
(2)依据装置特点分析气密性的检查方法;
(3)化学反应速率通常用单位时间内浓度的变化量来表示。根据图像可以计算出70至90s内生成的CO2的体积,然后根据反应式可计算出消耗的硝酸的物质的量,最后计算其反应速率;
(4)根据反应物的用量计算生成CO2的最大质量;根据影响反应速率的因素比较实验②、③和④反应速率大小,以此判断曲线斜率大小,画出图像;
【详解】(1)由实验目的可知,探究浓度、温度、接触面积对化学反应速率的影响,则实验①②的温度、大理石规格相同,只有浓度不同,实验①③中只有温度不同,实验①④中只有大理石规格不同,
故答案为(从上到下,从左到右顺序):298;粗颗粒;1.00;308; 粗颗粒;2.00;298;细颗粒;2.00;
(2)该装置的气密性的检查方法是:关闭分液漏斗活塞,向外拉或向内推分液漏斗的活塞,若一段时间后松开手,活塞又回到原来的位置,则证明装置气密性良好;
(3)①70至90s,CO2生成的质量为:m(CO2)=0.95g-0.85g=0.1g,
②根据方程式CaCO3+2HNO3=Ca(NO3)2+CO2↑+H2O,可知消耗HNO3的物质的量为:n(HNO3)==mol,
③溶液体积为25mL=0.025L,所以HNO3减少的浓度Δc(HNO3)==mol/L,
④反应的时间t=90s-70s=20s
⑤所以HNO3在70-90s范围内的平均反应速率为:
v(HNO3)=Δc(HNO3)/t==mol·L-1·S-1=0.009 mol·L-1·S-1
(4)实验②、③和④所用大理石的质量均为10.00g,其物质的量为=0.1mol,实验①、③和④所用硝酸的量相同均为:2.00mol/L×0.025L=0.05mol,依据反应方程式CaCO3+2HNO3=Ca(NO3)2+CO2↑+H2O可知,硝酸不足,生成CO2的质量按硝酸计算得:0.05mol×44g/mol=1.10g,实验②所用硝酸的量为1.00mol/L×0.025L=0.025mol,大理石过量,反应生成的CO2的质量为0.025mol×44g/mol=0.55g;
实验①和②探究HNO3浓度对该反应速率的影响,且HNO3浓度①>②,浓度越大,反应越快,故曲线斜率①>②;
实验①和③探究温度对该反应速率的影响,且温度③高于①,温度越高反应越快,故曲线斜率③>①;
实验①和④探究大理石规格(粗、细)对该反应速率的影响,且实验④为细颗粒,实验①为粗颗粒,颗粒越小,表面积越大,反应越快,故反应速率④>①,故曲线斜率④>①;
根据以上特征,画出图像如下:
【点睛】本题考查了化学反应速率的影响因素,注意对题给信息的分析是处理是解答的关键,注意控制变量的实验方法的理解和掌握。
23.合成氨工业在国民生产中有重要意义。回答下列问题:
(1)在恒温恒压条件下,在装置中发生合成氨的反应N2(g)+3H2(g)2NH3(g) ,下列说法正确的是(______)(填字母)
A.气体体积不再变化,则已经平衡
B.气体密度不再变化,可能尚未达到平衡
C.平衡后,向装置中通入氩气,压强不变,平衡不移动
D.平衡后,压缩体积,则生成更多的氨气
E.催化剂可以提高生产氨气的产率
(2)N2(g)+3H2(g)2NH3(g) ΔH = —92.0 kJ·mol-1,恒容时,体系中各物质浓度随时间变化曲线如图1所示。
①25min时采取的措施是 _______________________________ 。
②三个时间段分别是改变一个条件引起的平衡移动,平衡时平衡常数KⅠ、KⅡ、KⅢ的大小关系 __________________。
③在实际工业生产中和①中措施的目的相同的其他措施还有 _______________(写两条)
(3)①合成氨工艺生产中间环节产生的CO会导致催化剂中毒,常用铜液[醋酸二氨合铜(Ⅰ)、氨水]吸收,Cu(NH3)2Ac + CO + NH3 [Cu(NH3)3CO]Ac ΔH<0。简述吸收CO及铜液再生的操作步骤(注明吸收和再生的条件)__________________________________________________________________________
②如果要提高上述反应的反应速率,且提高氨气的转化率,可采取的措施有(______)
a. 加压 b.加催化剂 c.升温 d.及时移走产物
(4)①用氨气制取尿素[CO(NH2)2]的反应为:2NH3(g)+CO2(g)CO(NH2)2(l)+H2O(g) ΔH<0。已知该反应的v (正)=k(正)c2(NH3)c(CO2),v (逆)=k(逆)c(H2O),k(正)和k(逆)为速率常数,则平衡常数K与k(正)、k(逆)的关系式是__________________
②实际生产中,原料气带有水蒸气,图2表示CO2转化率与氨碳比、水碳比的变化关系。
a. 曲线Ⅰ、Ⅱ、Ⅲ对应的水碳比最大的是_______________。
b.测得B点氨的转化率为40%,则X1= _________________ 。
【答案】 (1). AD (2). 将N2从反应体系中分离出去 (3). KⅢ >KⅠ=KⅡ (4). 高压、原料气循环利用 (5). 低温加压下吸收CO,然后将铜洗液转移至另一容器中,高温低压下释放CO,然后将铜洗液循环利用 (6). a (7). K=k(正)/k(逆) (8). Ⅲ (9). 3
【解析】
【详解】(1)A.恒温恒压下,气体摩尔体积相同,由于n=V/Vm,则气体体积不再变化,就是气体的总物质的量不再变化,说明反应已达平衡,故A正确;
B.气体密度等于气体质量除以气体总体积,根据质量守恒定律可知气体质量始终不变,若气体密度不再变化,则气体总体积不变,即气体的总物质的量不变,说明反应已达平衡,故B错误;
C.平衡后充入稀有气体,维持恒温恒压,必须增大容器容积,其实质是减小压强,平衡向逆反应方向移动,故C错误;
D.平衡后,压缩装置,缩小容器容积,其实质是增大压强,平衡向正反应方向移动,故D正确;
E.催化剂不能使平衡发生移动,只能加快反应速率,缩短到达平衡的时间,故不能提高生产氨气的产率,故E错误。
因此,本题正确答案是:AD;
(2)①25 min时氨气的物质的量迅速变为0,而氮气、氢气的物质的量不变,之后氮气、氢气的物质的量逐渐减小,氨气的物质的量逐渐增大,说明25 min时改变的条件是将NH3从反应体系中分离出去;
②根据以上分析,25 min时改变的条件是将NH3从反应体系中分离出去,45 min时改变的条件时,氮气、氢气和氨气浓度都没变,之后氮气和氢气减小,氨气增加,说明平衡正向移动,平衡常数增大,是降低温度的结果,由于平衡常数只与温度有关,所以平衡常数KⅢ >KⅠ=KⅡ;
③在实际工业生产中和①中措施的目的相同的其他措施还有高压、原料气循环利用等;
因此,本题正确答案是:将N2从反应体系中分离出去;KⅢ >KⅠ=KⅡ;高压、原料气循环利用;
(3)①吸收CO后的乙酸铜氨溶液经过适当处理后又可再生,恢复其吸收CO的能力以供循环使用,依据Cu(NH3)2Ac + CO + NH3 [Cu(NH3)3CO]Ac ΔH<0,是气体体积减小的放热反应,可知再生的适宜条件是高温低压;
②如果要提高上述反应的反应速率,且提高氨气的转化率,可采取的措施是加压,故选a,
因此,本题正确答案是:低温加压下吸收CO,然后将铜洗液转移至另一容器中,高温低压下释放CO,然后将铜洗液循环利用;a;
(4)①2NH3(g)+CO2(g)CO(NH2)2(l)+H2O(g),已知该反应的v (正)=k(正)c2(NH3)c(CO2),v (逆)=k(逆)c(H2O),平衡时,v (正)= v (逆),则k(正)c2(NH3)c(CO2)= k(逆)c(H2O),k(正)/ k(逆)= c(H2O)/ c2(NH3)c(CO2)=K,
②a.氨碳比相同时曲线Ⅰ对应二氧化碳的转化率大,相应的水碳比较小,所以曲线Ⅲ对应的水碳比最大;
b.由题意可知:
2NH3(g)+CO2(g)CO(NH2)2(l)+H2O(g)
起始量 x1 1
变化量 2a a
即100%=40%,100%=60%,则x1=3。
因此,本题正确答案是:K=k(正)/k(逆) ;Ⅲ; 3。
24.CrO42−和Cr2O72−在溶液中可相互转化。室温下,初始浓度为1.0 mol·L−1的Na2CrO4溶液中c(Cr2O72−)随c(H+)的变化如图所示。
(1)用离子方程式表示Na2CrO4溶液中的转化反应____________。
(2)由图可知,溶液酸性增大,CrO42−的平衡转化率__________(填“增大“减小”或“不变”),溶液中c(Cr2O72-)与c(CrO42-)的比值将_____________(填“增大”“减小”或“不变”)。根据A点数据,计算出该转化反应的平衡常数为________________ (水的浓度不计入平衡常数表达式)。
(3)升高温度,溶液中CrO42−的平衡转化率减小,则该反应的ΔH_________0(填“大于”“小于”或“等于”)。
(4)向K2Cr2O7溶液中加入AgNO3溶液,发生离子互换反应,生成砖红色沉淀且溶液的pH下降,生成的砖红色沉淀的化学式为_______________。
(5)+6价铬的化合物毒性较大,草酸(H2C2O4)能将其中的Cr2O72-转化为Cr3+,反应的离子方程式为______________。
【答案】 (1). 2CrO42-+2H+Cr2O72-+H2O (2). 增大 (3). 增大 (4). 1.0×1014 (5). 小于 (6). Ag2CrO4 (7). 3H2C2O4 + Cr2O72-+ 8H+ = 2Cr3+ + 7H2O +6CO2
【解析】
【详解】(1)已知CrO42−和Cr2O72−在溶液中可相互转化,所以离子方程式为2CrO42-+2H+Cr2O72-+H2O,
故答案为:2CrO42-+2H+Cr2O72-+H2O;
(2)由图可知,溶液酸性增大,c(Cr2O72−)增大,所以CrO42−的平衡转化率增大;溶液中c(Cr2O72-)与c(CrO42-)的比值将增大;
A点处c(H+)=1.0×10-7mol/L,c(Cr2O72−)=0.25mol/L,c(CrO42−)=1.0mol/L-2c(Cr2O72−)=(1-2×0.25)mol/L=0.50mol/L,则平衡常数为K==1.0×1014,
故答案为:增大;增大;1.0×1014 ;
(3)升高温度,溶液中CrO42−的平衡转化率减小,平衡逆向移动,说明正方向放热,则该反应的ΔH小于0,
故答案为:小于;
(4)向K2Cr2O7溶液中加入AgNO3溶液,发生离子交换反应,平衡:2CrO42-+2H+Cr2O72-+H2O向左移动,生成砖红色沉淀且溶液的pH下降,应是Ag+与CrO42-结合生成砖红色沉淀,故该砖红色沉淀为Ag2CrO4,
故答案为:Ag2CrO4;
(5)H2C2O4将废液中的Cr2O72-转化为Cr3+,H2C2O4被氧化为CO2,根据得失电子守恒写出并配平离子方程式为3H2C2O4 + Cr2O72-+ 8H+ = 2Cr3+ + 7H2O +6CO2,
故答案为:3H2C2O4 + Cr2O72-+ 8H+ = 2Cr3+ + 7H2O +6CO2。
25.对温室气体CO2进行减排和综合治理具有重要意义。回答下列问题:
Ⅰ. O2辅助的Al~CO2电池工作原理如图所示。该电池电容量大,能有效利用CO2,电池反应产物Al2(C2O4)3是重要的化工原料。
(1)电池的负极反应式:______________________________________________ 。电池的正极反应式:6O2+6e−6O2− ;6CO2+6O2−3C2O42− + 6O2
(2)反应过程中O2的作用是________。
(3)该电池的总反应式:_________________________________。
Ⅱ. CH4-CO2催化重整不仅对温室气体的减排具有重要意义,还可以得到合成气(CO和H2)。
已知:①CH4(g)+H2O(g)=CO(g)+3H2(g) ΔH1 =+206.2 kJ/mol K1
②CH4(g)+2H2O(g)=CO2(g)+4H2(g) ΔH2 = +165.0 kJ/mol K2
(4)写出该催化重整反应的热化学方程式__________________________________________。
K=_________(用 K1 、K2表示)
(5)恒温恒压下,向容器中加入2 mol CH4、1 mol CO2以及催化剂进行重整反应,此时体积为2 L,一段时间后达到平衡时,CO2的转化率是50%,其平衡常数为_______。
(6)分别在VL恒温密闭容器A(恒容)、B(恒压,容积可变)中,加入CH4和CO2各1 mol的混合气体让其发生催化重整反应。两容器中反应达平衡后放出或吸收的热量较多的是_______(填“A” 或“B ”)。
(7)在某一给定进料比的情况下,温度、压强对H2和CO物质的量分数的影响如下图:
若要达到H2物质的量分数>65%、CO的物质的量分数<10%,以下条件中最合适的是___。
A.600℃,0.9Mpa B.700℃,0.9MPa C.800℃,1.5Mpa D.1000℃,1.5MPa
【答案】 (1). Al–3e–=Al3+(或2Al–6e–=2Al3+) (2). 催化剂 (3). 2Al+6CO2=Al2(C2O4)3 (4). CH4(g)+CO2(g)=2CO(g)+2H2(g) ΔH =+247.4 kJ/mol (5). K=K12/K2 (6). 0.1875 mol2/ L2 (7). B (8). B
【解析】
【详解】Ⅰ.(1)Al~CO2电池的负极为铝,正极为多孔碳电极,所以负极反应式为Al–3e–=Al3+(或2Al–6e–=2Al3+);
(2)由于反应前后氧气的量没有发生变化,所以氧气的作用为催化剂;
(3)电池的反应产物为Al2(C2O4)3,所以反应的总方程式为2Al+6CO2=Al2(C2O4)3;
因此,本题正确答案为:Al–3e–=Al3+(或2Al–6e–=2Al3+);催化剂;2Al+6CO2=Al2(C2O4)3;
Ⅱ.(4)根据盖斯定律,①2-②,得重整反应为:CH4(g)+CO2(g)=2CO(g)+2H2(g),所以ΔH=ΔH12-ΔH2=(+206.2 kJ/mol)2-(+165.0 kJ/mol)= +247.4 kJ/mol;平衡常数K==K12/K2,
因此,本题正确答案为:CH4(g)+CO2(g)=2CO(g)+2H2(g) ΔH2 =+247.4 kJ/mol ;K=K12/K2;
(5) CH4(g)+CO2(g)=2CO(g)+2H2(g)
起始(mol) 2 1 0 0
变化(mol) 0.5 0.5 1 1
平衡(mol)1.5 0.5 1 1
根据同温同压下,V1/V2=n1/n2,则平衡时容器的容积为2L=L,平衡时各物质的浓度为:c(CH4)==mol/L,c(CO2)==mol/L,c(H2)=c(CO)==mol/L,
则平衡常数K=== mol2/ L2=0.1875 mol2/ L2,
因此,本题正确答案为:0.1875 mol2/ L2;
(6)该反应在反应时压强是不断增大的,由于B是恒压,相对于A来说是减小压强,所以B中的反应会在A的基础上正向进行,因此会吸收更多的热量,故选B。
因此,本题正确答案为:B;
(7)由图中数据可知,0.9 MPa时,H2的物质的量分数>65%,CO物质的量分数<10%,则700℃符合,1.5 MPa时,H2的物质的量分数>65%,CO物质的量分数<10%,则温度要高于750℃,低于约725℃,矛盾,故B正确,ACD错误,
因此,本题正确答案为:B。
【点睛】本题考查热化学以及化学反应速率、化学平衡等,解答本题需利用盖斯定律,联系化学平衡、化学平衡常数以及平衡移动原理等,弄清图象的含义。本题的难点是(5)小题计算恒温恒压下的平衡常数,要特别注意开始容器的容积为2L,但由于恒温恒压平衡时体积发生了变化,不能按2L计算各物质的浓度,要根据同温同压下,气体的总物质的量之比等于体积比来计算平衡时的体积,再求各物质的浓度,进一步可求得平衡常数。
月考
1.下列说法正确的是
A. 500℃、30MPa下,将0.5mol N2和1.5molH2置于密闭的容器中充分反应生成NH3(g),放热19.3kJ,其热化学方程式为:N2(g)+3H2(g)2NH3(g) △H=-38.6kJ·mol-1
B. 甲烷的燃烧热为-890.3kJ·mol-1,则甲烷燃烧的热化学方程式可表示为:CH4(g)+2O2(g)=CO2(g)+2H2O(g) ΔH= —890.3kJ·mol-1
C. 原电池中发生的反应达到平衡时,该电池仍有电流产生
D. 500 mL 2.0 mol·L-1的HCl(aq)和500 mL 2.0 mol·L-1的NaOH(aq)反应,产生的热量等于57.3 kJ
【答案】D
【解析】
【详解】A.因为是可逆反应,无法确定转化率,所以不能计算反应热,故A错误;
B.燃烧热是指1mol可燃物完全燃烧生成稳定的氧化物所放出的热,如果生成水则为液态水,故B错误;
C.原电池中发生的反应达到平衡时,两端就不存在电势差了,无法形成电压驱动电子移动,无法形成电流,故C错误;
D.因为中和热的数值是57.3 kJ·mol-1,n(HCl)=n(NaOH)=0.500 L×2.0 mol·L-1=1.0 mol,二者混合均匀,恰好完全反应生成1 mol H2O,产生的热量应为57.3 kJ,故D正确。
故选D。
2.在做中和热实验测定中和热时,应使用的仪器正确的组合是
①天平 ②量筒 ③烧杯 ④容量瓶 ⑤温度计 ⑥试管 ⑦酒精灯
A. ①②④⑤ B. ②③⑤ C. ②③④⑦ D. 全部
【答案】B
【解析】
【详解】中和热测定的实验装置如图 ,需要温度计测定溶液温度、烧杯盛放溶液,环形玻璃搅拌棒搅拌使溶液混合均匀,还需要量筒量取一定量的酸、碱溶液,所以应使用的仪器正确的组合是②量筒③烧杯⑤温度计,所以B选项是正确的,
故选B。
3.把下列四种溶液分别加入四个盛有10mL2mol·L-1盐酸的烧杯中,均加水稀释到50mL,此时X和盐酸缓慢反应,其中反应最快的是( )
A. 10 ℃ 20 mL 3 mol·L-1的X溶液
B. 20 ℃ 30 mL 2 mol·L-1的X溶液
C. 20 ℃ 10 mL 4 mol·L-1的X溶液
D. 10 ℃ 10 mL 2 mol·L-1的X溶液
【答案】B
【解析】
试题分析:先计算出稀释后X溶液的中X的物质的量,最后溶液的体积都为50mL,则物质的量越大,浓度越大,则反应速率越大;并结合温度越高,反应速率越大来判断。A、10℃20mL3mol/L的X溶液,X的物质的量为0.02L×3mol/L=0.06mol;B、20℃30mL2mol/L的X溶液,X的物质的量为0.03L×2mol/L=0.06mol;C、20℃10mL4mol/L的X溶液,X的物质的量为0.01L×4mol/L=0.04mol;D、10℃10mL2mol/L的X溶液,X的物质的量为0.01L×2mol/L=0.02mol,显然四种情况下B中温度最高,浓度最大,所以反应速率是最大,选B。
考点:考查化学反应速率大小比较
4.一定量的锌粒与足量稀硫酸反应,向反应混合液中加入某些物质,下列判断正确的是( )
A. 加入少量水,产生H2速率减小,H2体积不变
B. 加入NH4HSO4固体,产生H2速率不变,H2体积不变
C. 加入CH3COONa固体,产生H2速率减小,H2体积减小
D. 滴加少量CuSO4溶液,产生H2速率变大,H2体积不变
【答案】A
【解析】
A.加入少量水,减小了H+的浓度,锌粒的物质的量不变,则v(H2)减小,生成H2体积不变,A错误;B.加入NH4HSO4固体,增大了H+的浓度,锌粒的物质的量不变,则反应速率加快,生成H2体积不变,B错误;C.加入CH3COONa固体,结合氢离子生成醋酸,减小了H+的浓度,锌粒的物质的量不变,则v(H2)减小,生成H2体积不变,C正确;D.滴加少量CuSO4溶液,锌置换出铜,构成Cu-Zn原电池,反应速率加快,锌粒的物质的量减少;则v(H2)增大,生成H2量减少,D错误;答案选C。
点睛:本题考查影响化学反应速率的因素,为高频考点,侧重考查学生的分析能力,明确氢离子的浓度及锌粒的物质的量的不变是解答本题的关键,注意选项D为解答的难点和易错点。
5.己知丙烷的燃烧热ΔH=—2215kJ·mol-1,若一定量的丙烷完全燃烧后生成18g水,则放出的热量约为( )
A. 55 kJ B. 220 kJ C. 553 kJ D. 1108 kJ
【答案】C
【解析】
【分析】
根据丙烷的燃烧热ΔH=—2215kJ·mol-1,写出热化学方程式,然后根据生成水的质量计算放出的热量。
【详解】丙烷的燃烧热ΔH=—2215kJ·mol-1,则丙烷燃烧的热化学方程式为C3H8(g)+5O2(g)=3CO2(g)+4H2O(l) ΔH=—2215kJ·mol-1,一定量的丙烷完全燃烧后生成18g水,则放出的热量约为=553.75kJ553 kJ,所以C选项是正确的,
故选C。
6.一定温度下,反应C(s)+H2O(g)CO(g)+H2(g),在密闭容器中进行,一段时间后达到平衡,下列措施不能使平衡发生移动的是( )
①增加C的物质的量 ②保持容器容积不变,充入N2使体系压强增大 ③将容器的容积缩小一半 ④保持压强不变,充入N2使容器容积变大
A. ①② B. ②③ C. ①④ D. ③④
【答案】A
【解析】
①因浓度越大,化学反应速率越快,但是固体量的增减不影响反应速率,所以增加C(s)的量,反应速率不变,平衡不移动,故①选;②保持体积不变,充入氮气,氮气不参与反应,反应体系中的各物质的浓度不变,则反应速率不变,平衡不移动,故②选;③将容器的体积缩小一半,增大压强,平衡逆向移动,故③不选;④保持压强不变,充入氮气,使容器的体积变大,相当减小压强,平衡正向移动,故④不选;故选A。
点睛:注意该反应中有气体参加和生成是解答本题的关键。对应反应C(s)+H2O(g) CO(g)+H2(g),有气体参加和生成,则温度、压强都能对化学反应平衡产生影响。本题的易错点为①,注意C为固体。
7.下列图像不符合反应Fe(s)+H2O(g)FeO(s)+H2(g) ΔH<0 的是( )(图中v是速率,φ为混合物中H2的体积百分含量)。
【答案】A
【解析】
【分析】
反应Fe(s)+H2O(g)FeO(s)+H2(g) ΔH<0是反应前后气体体积不变的放热反应,据此分析。
【详解】反应Fe(s)+H2O(g)FeO(s)+H2(g) ΔH<0是反应前后气体体积不变的放热反应,
A、随温度升高正逆反应速率都增大,且逆反应速率大于正反应速率,故A不符合;
B、随温度升高,平衡逆向移动,氢气的体积分数减小,所以B选项是符合的;
C、T2>T1,温度越高达到平衡所用时间越短,升温平衡逆向移动,氢气体积分数越小,所以C选项是符合的;
D、Fe是固态,其物质的量的增加对反应速率无影响,所以D选项是符合的。
故选A。
8.下列事实不能用勒夏特列原理解释的是
A. 由NO2和N2O4组成的平衡体系加压后,颜色先变深后变浅
B. 500℃有利于提高工业合成氨的产率
C. 黄绿色的氯水光照后颜色变浅
D. 在含有Fe(SCN)3的红色溶液中加铁粉,振荡静置,溶液颜色变浅或褪去
【答案】B
【解析】
【详解】A、二氧化氮气体中存在平衡2NO2N2O4,加压后二氧化氮的浓度增大,颜色变深,平衡2NO2N2O4向正反应移动,二氧化氮的浓度又降低,故气体颜色变浅,但仍比原来的颜色深,能用勒夏特列原理解释,故A不选;
B、合成氨反应是放热反应,为提高氨的产率,理论上应采取降低温度的措施,采用500℃主要考虑反应速率,使催化剂活性最大,与平衡无关,不能用勒夏特列原理解释,故选B;
C、对氯水中的次氯酸受光照射会分解,次氯酸浓度减小,使得化学平衡Cl2+H2OHCl+HClO向右移动,能用勒夏特列原理解释,故C不选;
D、溶液中存在平衡Fe3++SCN-Fe(SCN)2+,加铁粉,铁与Fe3+反应,Fe3+浓度降低,则平衡向左移动进行,溶液颜色变浅或褪去,能用勒夏特利原理来解释,故D不选。
故选B。
9.在密闭容器中发生如下反应:mA(g)+nB(g)pC(g),达到平衡后,保持温度不变,将气体体积缩小到原来的一半,当达到新平衡时,C的浓度为原来1.9倍,下列说法正确的是( )
A. m+n>p B. 平衡向正反应方向移动
C. A的转化率降低 D. C的体积分数增大
【答案】C
【解析】
试题分析:达到平衡后,保持温度不变,将气体体积缩小到原的1/2的瞬间C的浓度为原的2倍,当达到新平衡时,C的浓度为原的1.9倍,这说明增大压强平衡逆反应方向移动,因此正方应是体积增大的可逆反应,则m+n<p,A的转化率降低,C的体积分数降低,答案选C。
考点:考查压强对平衡状态的影响
10.某温度下,在2L的密闭容器中,加入1molX(g)和2molY(g)发生反应:X(g)+m Y(g)3Z(g),平衡时,X、Y、Z的体积分数分别为30%、60%、10%。在此平衡体系中加入1molZ(g),再次达到平衡后,X、Y、Z的体积分数不变。下列叙述不正确的是( )
A. m=2
B. 两次平衡的平衡常数相同
C. X与Y的平衡转化率之比为1:1
D. 第二次平衡时,Z的浓度为0.4 mol·L-1
【答案】D
【解析】
试题分析:A.向平衡体系中再加入1molZ,重新建立平衡时X、Y、Z的体积分数不变,说明压强不影响该平衡,则反应前后总计量数相等,则1+m=3,m=2,故A正确;B.温度不变,平衡常数不变,两次平衡的温度相同,平衡常数相同,故B正确;C.参与反应的X与Y的物质的量之比等于化学计量数之比等于加入的X与Y的物质的量之比,因此X与Y的平衡转化率相等,故C正确;D.再加入1molZ后总物质的量为4mol,重新达到平衡时Z的体积分数仍然为10%,则重新建立平衡时Z的浓度为:=0.2mol/L,故D错误;故选D。
考点:考查了化学平衡的计算的相关知识。
11.某反应的反应过程中能量变化如图所示(图中E1 表示正反应的活化能,E2 表示逆反应的活化能)。下列有关叙述正确的是( )
A. 该反应为放热反应
B. 催化剂能改变该反应的焓变
C. 催化剂能降低该反应的活化能
D. 逆反应的活化能大于正反应的活化能
【答案】C
【解析】
试题分析:A、总能量:反应物<生成物,则该反应是吸热反应,错误;B、催化剂只能降低反应的活化能,不能改变反应的焓变,错误;D、读图可知活化能:正反应>逆反应,错误。
考点:考查化学反应过程中的能量变化示意图等相关知识。
12.SF6是一种优良的绝缘气体,分子结构中只存在S—F键。已知:1 mol S(s)转化为气态硫原子吸收能量280 kJ,断裂1 mol F—F、S—F键需吸收的能量分别为160 kJ、330 kJ。则S(s)+3F2(g)===SF6(g)的反应热ΔH为( )
A. -1780 kJ/mol B. -1220 kJ/mol C. -450 kJ/mol D. +430 kJ/mol
【答案】B
【解析】
根据反应热=反应物的键能总和﹣生成物的键能总和分析,反应热=280+3×160﹣6×330=﹣1220 kJ/mol,选B。
13.以NA代表阿伏加德罗常数的数值,则关于热化学方程式C2H2(g)+O2(g)===2CO2(g)+H2O(l) ΔH=-1300 kJ·mol-1的说法中,正确的是( )
A. 转移10NA个电子时,该反应放出1300 kJ的能量
B. 生成NA个液态水分子时,吸收1300 kJ的能量
C. 有2NA个碳氧共用电子对生成时,放出1300 kJ的能量
D. 有10NA个碳氧共用电子对生成时,放出1300 kJ的能量
【答案】A
【解析】
【详解】A、根据化学方程式可知,每有1molC2H2参加反应,转移10mol电子,放出1300kJ能量,故A正确;
B、由热化学方程式可知△H<0,说明该反应为放热反应,所以生成NA个液态水分子时,放出1300kJ的能量,故B错误;
CD、1molCO2分子中含有4mol碳氧共用电子对,有8NA个碳氧共用电子对生成时,即生成了2molCO2,放出1300kJ的能量,故CD错误。
故选A。
14.将等物质的量的X和Y混合气体,通入密闭容器中发生如下反应:X(g)+2Y(g)2Z(g),平衡时混合气体中反应物的总物质的量与生成物的总物质的量之比为3:2,则Y的转化率最接近于
A. 33% B. 40% C. 50% D. 67%
【答案】D
【解析】
试题分析:假设X和Y物质的量均为1mol,达平衡时消耗Y物质的量为m,依据题干条件列式计算
X(g)+2Y(g)2Z(g)
起始量(mol) 1 1 0
变化量(mol) 0.5m m m
平衡量(mol) 1-0.5m 1-m m
平衡后,测得混合气体中反应物的总物质的量与生成物的总物质的量之比为3:2,则(1-0.5m+1-m):m=3:2,解得m=2/3,所以Y的转化率=67%,答案选D。
考点:考查化学平衡计算
15.已知H2的燃烧热为ΔH=-285.8 kJ·mol-1,CO的燃烧热为ΔH=-282.8 kJ·mol-1;现有H2和CO组成的混合气体5.6 L(标准状况),经充分燃烧后,放出总热量为71.15 kJ,并生成液态水。下列说法正确的是
A. CO燃烧的热化学方程式为2CO(g)+O2(g)===2CO2(g) ΔH=-282.8 kJ·mol-1
B. H2燃烧的热化学方程式为2H2(g)+O2(g)===2H2O(g) ΔH=-571.6 kJ·mol-1
C. 燃烧前混合气体中CO的体积分数为60%
D. 燃烧后的产物全部与足量的过氧化钠作用可产生0.125 mol O2
【答案】D
【解析】
【分析】
A.通常条件下,1mol可燃物完全燃烧生成稳定氧化物放出的热量为燃烧热,放热反应焓变为负值;
B.氢气燃烧热是1mol氢气完全燃烧生成液态水放出的热量;
C.根据氢气和一氧化碳的燃烧热与二者总物质的量列方程计算解答;
D.根据H2和CO各自的物质的量,由原子守恒得到水和二氧化碳的物质的量,再结合反应方程式计算生成氧气的物质的量。
【详解】A.一氧化碳燃烧热为282.8kJ·mol-1,根据燃烧热概念,热化学方程式为CO(g)+O2(g)===CO2(g) ΔH=-282.8 kJ·mol-1,故A错误;
B.氢气燃烧热为285.8 kJ·mol-1热化学方程式为:2H2(g)+O2(g)===2H2O(g) ΔH=-571.6 kJ·mol-1,选项中为水蒸气不是稳定的氧化物,故B错误;
C.H2和CO组成的混合气体5.6 L (标况),物质的量为=0.25mol,经充分燃烧后,放出总热量为71.15 kJ,并生成液态水,根据氢气和一氧化碳燃烧热的热化学方程式计算,设氢气物质的量为x,一氧化碳物质的量为y,则x+y=0.25,285.8x+282.8y=71.15,计算得到x=0.15,y=0.1,燃烧前混合气体中CO的体积百分数=100%=40%,故C错误;
D.氢气0.15mol,CO有0.1mol,则生成水和二氧化碳分别为0.15mol和0.1mol,由2CO2+2Na2O2=2Na2CO3+O2,2H2O+2Na2O2=4NaOH+O2,可以知道生成氧气的物质的量为0.15mol+0.1mol=0.125mol,所以D选项是正确的,
故选D。
16.已经298K、101kPa时,下列说法不正确的是
反应1:4Fe(s)+3O2(g) = 2Fe2O3 (s) ΔH1 =-1648 kJ/mol
反应2:C(s) + O2 (g) = CO2 (g) ΔH2 = -393 kJ/mol
反应3:2Fe(s)+2C(s) +3O2(g) = 2FeCO3(s) ΔH3 =-1480 kJ/mol
反应4:2FeCO3(s) +1/2O2(g) =2CO2(g) +Fe2O3(s) ΔH4
A. 上述反应1.2.3.4在热力学上自发趋势都很大
B. 反应1和3在较低温度下能自发反应,反应4是熵增反应
C. 自发反应代表反应一定能发生,可以判断过程的方向,但不能确定过程发生的速率
D. 反应1表示铁在氧气中燃烧的热化学方程式
【答案】CD
【解析】
根据盖斯定律知,反应4=反应1×+反应2×2-反应3=(-1 648×-393×2+1480) kJ·mol-1=-130 kJ·mol-1,反应1、2、3、4均为放热反应,以此分析解答。
【详解】A.题述反应1、2、3、4都是放热反应且放出的热量较多,在热力学上自发趋势很大,故A项正确;
B.反应1和3都是放热的熵减反应,根据复合判据ΔH-T·ΔS<0知,在较低温度下能自发进行,反应4是气体分子数增大的反应,它是熵增反应,B项正确;
C. 化学反应的自发性只能判断过程的方向,不能确定反应是否一定会发生和过程发生的速率,故C项错误;
D.铁在氧气中燃烧只生成四氧化三铁,不是氧化铁,故D项错误。
故选CD。
17.一定量的CO2与足量的碳在体积可变的恒压密闭容器中反应:C(s)+CO2(g) 2CO(g),平衡时,体系中气体体积分数与温度的关系如图所示,已知:气体分压(p分)=气体总压(p总)×体积分数。下列说法正确的是( )
A. 550℃时,若充入惰性气体,v正,v逆均减小,平衡不移动
B. 650℃时,反应达平衡后CO2的转化率为25.0%
C. T℃时,若充入等体积的CO2和CO,平衡不移动
D. 925℃时,用平衡分压代替平衡浓度表示的化学平衡常数KP=24.0p总
【答案】BC
【解析】
【分析】
A.可变的恒压密闭容器中反应,550℃时若充入惰性气体,相当于减小压强,则v正、v逆均减小,又该反应是气体体积增大的反应,则平衡正向移动;
B.由图可以知道,650℃时,反应达平衡后CO的体积分数为40%,设开始加入的二氧化碳为1mol,根据三段式进行计算;
C.由图可以知道,T℃时,反应达平衡后CO2和CO的体积分数都为50%即为平衡状态;
D. 925℃时,用平衡分压代替平衡浓度表示的化学平衡常数Kp=,据此计算。
【详解】A.可变的恒压密闭容器中反应,550℃时若充入惰性气体,相当于减小压强,平衡向着正向移动,v正、v逆均减小,故A错误;
B、由图可以知道,650℃时,反应达平衡后CO的体积分数为40%,设开始加入的二氧化碳为1mol,转化了xmol,
则有 C(s)+CO2(g) 2CO(g)
开始 1 0
转化 x 2x
平衡 1-x 2x
所以100%=40%,计算得出x=0.25mol,则CO2的转化率为:100%=25.0%,所以B选项是正确的;
C. 由图可以知道,T℃时,反应达平衡后CO2和CO的体积分数都为50%即为平衡状态,所以平衡不移动,所以C选项是正确的;
D. 925℃时,CO的体积分数为96%,则CO2的体积分数都为4%,设p总=P,则用平衡分压代替平衡浓度表示的化学平衡常数KP===23.04P,故D错误。
所以BC选项是正确的。
18.一定条件下,在密闭恒容的容器中,能表示反应达到化学平衡状态的是
3SiCl4(g)+2N2(g)+6H2(g)Si3N4(s)+12HCl(g) ΔH=-Q(Q>0)
A. v逆(N2)=3v正(H2) B. v正(HCl)=4v正(SiCl4)
C. 混合气体密度保持不变 D. c(N2):c(H2):c(HCl)保持不变
【答案】CD
【解析】
【详解】A.v逆(N2)和v正(H2)表示不同的反应方向,但速率之比不等于化学计量数之比,则不能说明反应达到平衡状态,故A项错误;
B.v正(HCl)和v正(SiCl4)表示同一反应方向,无论是否平衡,均成立,故B项错误;
C.由于生成物中Si3N4为固体,正反应为气体质量减少的反应,当气体的密度不变时,表明反应处于平衡状态,故C项正确;
D. N2和H2是反应物,HCl是生成物,若c(N2):c(H2):c(HCl)保持不变,则说明混合物中各物质的浓度均不变,表明反应处于平衡状态,故D项正确。
故选CD。
【点睛】本题易错选项A、D,选项A容易把系数弄反而误选,要注意比的关系,速率之比等于化学计量数之比;选项D,若 c(N2):c(H2):c(HCl)保持不变,则说明混合物中各物质的浓度均不变,表明反应处于平衡状态,若改成c(N2):c(H2):c(HCl)=1:3:6,可能是反应进行到某一时刻的情况,不一定达到平衡,此浓度关系与平衡无关,存在此关系,不能说明各物质的浓度不再改变,因而不能说明反应处于平衡状态。
19.一定温度下,在三个容积相同的恒容密闭容器中按不同方式投入反应物,发生反应 2SO2(g) + O2(g)2SO3(g)(正反应放热),相关数据如下,下列说法正确的是( )
容器 1
容器 2
容器 3
反应温度 T/K
700
700
800
反应物投入量
2molSO2、 1molO2
4molSO3
2molSO2、 1molO2
平衡ν正(SO2 )/mol·L-1·s-1
ν1
ν2
ν3
平衡 c(SO3 )/ mol·L-1
c1
c2
c3
平衡体系总压强 p/Pa
p1
p2
p3
物质的平衡转化率ɑ
α1(SO2)
α2(SO3)
α3(SO2)
平衡常数 K
K1
K2
K3
A. ν1<ν2,c2<2c1 B. K1>K3,p2>2p3
C. ν1< ν3,α1(SO2) > α3(SO2) D. c2>2c3,α2(SO3) +α3(SO2)<1
【答案】CD
【解析】
【分析】
对比容器的特点,将容器1和容器2对比,将容器1和容器3对比。容器2中加入4molSO3等效于在相同条件下反应物投入量为4molSO2和2molO2,容器2中起始反应物物质的量为容器1的两倍,容器2相当于在容器1达到平衡后增大压强,将容器的体积缩小到原来的一半,增大压强化学反应速率加快,2>1,增大压强平衡向正反应方向移动,平衡时c2>2c1,p2<2p1,α1(SO2) +α2(SO3)<1,容器1和容器2的温度相同,K1= K2,容器3相当于在容器1达到平衡后升高温度,升高温度化学反应速率加快,3>1,升高温度平衡向逆反应方向移动,平衡时,c3
【详解】A项,根据上述分析,2>1,c2>2c1,故A错误;
B项,K3< K1,p2<2p1,p3>p1,则p2<2p3,故B项错误;
C项,3>1,α3(SO2)< α1(SO2),故C正确;
D项,c2>2c1,c3
答案选CD。
【点睛】本题考查化学平衡时各物理量之间的关系,解题时巧妙设计中间状态,利用外界条件对化学平衡和化学反应速率的影响判断。如容器2先设计其完全等效的起始态为4molSO2和2molO2,4molSO2和2molO2为两倍容器1中物质的量,起始物质的量成倍时相当于增大压强。
20.温度为T时,向2.0 L恒容密闭容器中充入1.0 mol PCl5,反应PCl5(g)PCl3(g)+Cl2(g)经过一段时间后达到平衡。反应过程中测定的部分数据见下表,下列说法正确的是( )
t / s
0
50
150
250
350
n(PCl3) / mol
0
0. 16
0. 19
0. 20
0. 20
A. 反应在前50 s 的平均速率ν(PCl3)= 0. 0032 mol·L-1·s-1
B. 保持其他条件不变,升高温度,平衡时c(PCl3)= 0. 11 mol·L-1,则反应的ΔH<0
C. 相同温度下,起始时向容器中充入1. 0 mol PCl5、0. 20 mol PCl3 和0. 20 mol Cl2,反应达到平衡前ν(正)>ν(逆)
D. 相同温度下,起始时向容器中充入2. 0 mol PCl3 和2. 0 mol Cl2,达到平衡时,PCl3 的转化率大于80%
【答案】CD
【解析】
试题分析:A、由表中数据可知50s内,△n(PCl3)=0.16mol,v(PCl3)==0.0016mol/(L•s),A错误;B、由表中数据可知,平衡时n(PCl3)=0.2mol,保持其他条件不变,升高温度,平衡时,c(PCl3)="0.11" mol/L,则n′(PCl3)="0.11" mol/L×2L=0.22mol,说明升高温度平衡正向移动,正反应为吸热反应,即△H>O,B错误;C、对于可逆反应:
PCl5(g)PCl3(g)+Cl2(g)
开始(mol/L):0.5 0 0
变化(mol/L):0.1 0.1 0.1
平衡(mol/L):0.4 0.1 0.1
所以平衡常数k=(0.1×0.1)/0.4=0.025.起始时向容器中充入1mol PCl5、0. 2 mol PCl3和0. 2 mol Cl2,起始时PCl5的浓度为0.5mol/L、PCl3的浓度为0.1mol/L、Cl2的浓度为0.1mol/L,浓度商Qc=(0.1×0.1)/0.5=0.02,Qc<K,说明平衡向正反应方向移动,反应达平衡前v(正)>v(逆),C正确;D、等效为起始加入2.0molPCl5,与原平衡相比,压强增大,平衡向逆反应方向移动,平衡时的PCl5转化率较原平衡低,故平衡时PCl3的物质的量小于0.4mol,即相同温度下,起始时向容器中充入2.0 mol PCl3和2.0 mol Cl2,达到平衡时,PCl3的物质的量小于0.4mol,参加反应的PCl3的物质的量大于1.6mol,故达到平衡时,PCl3的转化率高于1.6mol/2mol×100%=80%,D错误;答案选C。
考点:考查反应速率、平衡常数计算、平衡移动、等效平衡等
21.羰基法提纯粗镍涉及的两步反应依次为:
(1)Ni(s)+4CO(g)Ni(CO)4(g) ΔH < 0 (2)Ni(CO)4(g) Ni(s)+4CO(g),下列说法正确的是
A. T1
C. 反应(2)平衡后,降低温度,CO浓度减小
D. 升温,反应(1)的气体平均相对分子质量增大
【答案】BC
【解析】
【分析】
反应(1)Ni(s)+4CO(g)Ni(CO)4(g) ΔH < 0,是放热反应,反应前后气体体积减小;反应(2)Ni(CO)4(g) Ni(s)+4CO(g),是吸热反应,反应前后气体体积增大;利用信息可知,可采取在低温(50℃)时让粗镍和CO作用,使生成的Ni(CO)4在230℃时分解即可得到纯镍,以此分析解答。
【详解】A.由图结合实验原理可知,T2=50℃,T1=230℃,即 T1>T2,故A错误;
B. 反应(1)Ni(s)+4CO(g)Ni(CO)4(g) 中反应前后气体体积减小,根据平衡移动原理,增大压强平衡向正反应方向移动,Ni(CO4)的产率增大,故B正确;
C. 反应(2)是反应(1)的逆过程,正反应为吸热反应,平衡后,降低温度,平衡向逆向移动,CO浓度减小,故C正确;
D. 反应(1)是放热反应,升温,平衡向逆向移动,气体的物质的量增大,气体总质量减小,根据M=,气体平均相对分子质量减小,故D错误。
答案选BC。
【点睛】本题考查了化学平衡影响因素的分析判断,解题时要能够依据反应特征及题图信息分析出制备过程的原理,从而实现解题的突破,平衡移动原理的应用是解题关键。
22.某探究小组用HNO3与大理石反应过程中质量减小的方法,研究影响反应速率的因素。所用HNO3浓度为1.00 mol·L-1、2.00 mol·L-1,大理石有细颗粒与粗颗粒两种规格,实验温度为298 K、308 K,每次实验HNO3的用量为25.0 mL、大理石用量为10.00 g。
(1)请完成以下实验设计表,并在实验目的一栏中填出对应的实验编号:
实验编号
T/K
大理石规格
HNO3浓度/mol·L-1
实验目的
①
298
粗颗粒
2.00
(Ⅰ)实验①和②探究HNO3浓度对该反应速率的影响;
(Ⅱ)实验①和③探究温度对该反应速率的影响;
(Ⅲ)实验①和④探究大理石规格(粗、细)对该反应速率的影响;
②
_____
_____
_____
③
_____
_____
_____
④
_____
_____
_____
(2)实验装置如图1所示,如何检验该装置的气密性________________________________
(3)实验①中CO2质量随时间变化的关系见下图2:依据反应方程式CaCO3+2HNO3=Ca(NO3)2+CO2↑+H2O,计算实验①在70-90 s范围内HNO3的平均反应速率________________________
(4)请在答题卡的框图中,画出实验②、③和④中CO2质量随时间变化关系的预期结果示意图。_______
【答案】 (1). 298 (2). 粗颗粒 (3). 1.00 (4). 308 (5). 粗颗粒 (6). 2.00 (7). 298 (8). 细颗粒 (9). 2.00 (10). 关闭分液漏斗活塞,向外拉或向内推分液漏斗的活塞,若一段时间后松开手,活塞又回到原来的位置,则证明装置气密性良好 (11). Δc(HNO3)== 1/110=0.009mol·L-1·s-1 (12).
【解析】
【分析】
(1)本实验是由实验①做对比实验探究影响反应速率的因素,所以在设计分组实验时,要设计出分别只有浓度、温度和接触面积不同时反应速率的变化,从而找出不同外界因素对反应速率的影响。由于实验①和实验②探究HNO3浓度对该反应速率的影响,实验①和实验③探究温度对该反应速率的影响,故实验③的温度选择308K,实验①和实验④探究接触面积对该反应速率的影响,故实验④选择细颗粒的大理石;
(2)依据装置特点分析气密性的检查方法;
(3)化学反应速率通常用单位时间内浓度的变化量来表示。根据图像可以计算出70至90s内生成的CO2的体积,然后根据反应式可计算出消耗的硝酸的物质的量,最后计算其反应速率;
(4)根据反应物的用量计算生成CO2的最大质量;根据影响反应速率的因素比较实验②、③和④反应速率大小,以此判断曲线斜率大小,画出图像;
【详解】(1)由实验目的可知,探究浓度、温度、接触面积对化学反应速率的影响,则实验①②的温度、大理石规格相同,只有浓度不同,实验①③中只有温度不同,实验①④中只有大理石规格不同,
故答案为(从上到下,从左到右顺序):298;粗颗粒;1.00;308; 粗颗粒;2.00;298;细颗粒;2.00;
(2)该装置的气密性的检查方法是:关闭分液漏斗活塞,向外拉或向内推分液漏斗的活塞,若一段时间后松开手,活塞又回到原来的位置,则证明装置气密性良好;
(3)①70至90s,CO2生成的质量为:m(CO2)=0.95g-0.85g=0.1g,
②根据方程式CaCO3+2HNO3=Ca(NO3)2+CO2↑+H2O,可知消耗HNO3的物质的量为:n(HNO3)==mol,
③溶液体积为25mL=0.025L,所以HNO3减少的浓度Δc(HNO3)==mol/L,
④反应的时间t=90s-70s=20s
⑤所以HNO3在70-90s范围内的平均反应速率为:
v(HNO3)=Δc(HNO3)/t==mol·L-1·S-1=0.009 mol·L-1·S-1
(4)实验②、③和④所用大理石的质量均为10.00g,其物质的量为=0.1mol,实验①、③和④所用硝酸的量相同均为:2.00mol/L×0.025L=0.05mol,依据反应方程式CaCO3+2HNO3=Ca(NO3)2+CO2↑+H2O可知,硝酸不足,生成CO2的质量按硝酸计算得:0.05mol×44g/mol=1.10g,实验②所用硝酸的量为1.00mol/L×0.025L=0.025mol,大理石过量,反应生成的CO2的质量为0.025mol×44g/mol=0.55g;
实验①和②探究HNO3浓度对该反应速率的影响,且HNO3浓度①>②,浓度越大,反应越快,故曲线斜率①>②;
实验①和③探究温度对该反应速率的影响,且温度③高于①,温度越高反应越快,故曲线斜率③>①;
实验①和④探究大理石规格(粗、细)对该反应速率的影响,且实验④为细颗粒,实验①为粗颗粒,颗粒越小,表面积越大,反应越快,故反应速率④>①,故曲线斜率④>①;
根据以上特征,画出图像如下:
【点睛】本题考查了化学反应速率的影响因素,注意对题给信息的分析是处理是解答的关键,注意控制变量的实验方法的理解和掌握。
23.合成氨工业在国民生产中有重要意义。回答下列问题:
(1)在恒温恒压条件下,在装置中发生合成氨的反应N2(g)+3H2(g)2NH3(g) ,下列说法正确的是(______)(填字母)
A.气体体积不再变化,则已经平衡
B.气体密度不再变化,可能尚未达到平衡
C.平衡后,向装置中通入氩气,压强不变,平衡不移动
D.平衡后,压缩体积,则生成更多的氨气
E.催化剂可以提高生产氨气的产率
(2)N2(g)+3H2(g)2NH3(g) ΔH = —92.0 kJ·mol-1,恒容时,体系中各物质浓度随时间变化曲线如图1所示。
①25min时采取的措施是 _______________________________ 。
②三个时间段分别是改变一个条件引起的平衡移动,平衡时平衡常数KⅠ、KⅡ、KⅢ的大小关系 __________________。
③在实际工业生产中和①中措施的目的相同的其他措施还有 _______________(写两条)
(3)①合成氨工艺生产中间环节产生的CO会导致催化剂中毒,常用铜液[醋酸二氨合铜(Ⅰ)、氨水]吸收,Cu(NH3)2Ac + CO + NH3 [Cu(NH3)3CO]Ac ΔH<0。简述吸收CO及铜液再生的操作步骤(注明吸收和再生的条件)__________________________________________________________________________
②如果要提高上述反应的反应速率,且提高氨气的转化率,可采取的措施有(______)
a. 加压 b.加催化剂 c.升温 d.及时移走产物
(4)①用氨气制取尿素[CO(NH2)2]的反应为:2NH3(g)+CO2(g)CO(NH2)2(l)+H2O(g) ΔH<0。已知该反应的v (正)=k(正)c2(NH3)c(CO2),v (逆)=k(逆)c(H2O),k(正)和k(逆)为速率常数,则平衡常数K与k(正)、k(逆)的关系式是__________________
②实际生产中,原料气带有水蒸气,图2表示CO2转化率与氨碳比、水碳比的变化关系。
a. 曲线Ⅰ、Ⅱ、Ⅲ对应的水碳比最大的是_______________。
b.测得B点氨的转化率为40%,则X1= _________________ 。
【答案】 (1). AD (2). 将N2从反应体系中分离出去 (3). KⅢ >KⅠ=KⅡ (4). 高压、原料气循环利用 (5). 低温加压下吸收CO,然后将铜洗液转移至另一容器中,高温低压下释放CO,然后将铜洗液循环利用 (6). a (7). K=k(正)/k(逆) (8). Ⅲ (9). 3
【解析】
【详解】(1)A.恒温恒压下,气体摩尔体积相同,由于n=V/Vm,则气体体积不再变化,就是气体的总物质的量不再变化,说明反应已达平衡,故A正确;
B.气体密度等于气体质量除以气体总体积,根据质量守恒定律可知气体质量始终不变,若气体密度不再变化,则气体总体积不变,即气体的总物质的量不变,说明反应已达平衡,故B错误;
C.平衡后充入稀有气体,维持恒温恒压,必须增大容器容积,其实质是减小压强,平衡向逆反应方向移动,故C错误;
D.平衡后,压缩装置,缩小容器容积,其实质是增大压强,平衡向正反应方向移动,故D正确;
E.催化剂不能使平衡发生移动,只能加快反应速率,缩短到达平衡的时间,故不能提高生产氨气的产率,故E错误。
因此,本题正确答案是:AD;
(2)①25 min时氨气的物质的量迅速变为0,而氮气、氢气的物质的量不变,之后氮气、氢气的物质的量逐渐减小,氨气的物质的量逐渐增大,说明25 min时改变的条件是将NH3从反应体系中分离出去;
②根据以上分析,25 min时改变的条件是将NH3从反应体系中分离出去,45 min时改变的条件时,氮气、氢气和氨气浓度都没变,之后氮气和氢气减小,氨气增加,说明平衡正向移动,平衡常数增大,是降低温度的结果,由于平衡常数只与温度有关,所以平衡常数KⅢ >KⅠ=KⅡ;
③在实际工业生产中和①中措施的目的相同的其他措施还有高压、原料气循环利用等;
因此,本题正确答案是:将N2从反应体系中分离出去;KⅢ >KⅠ=KⅡ;高压、原料气循环利用;
(3)①吸收CO后的乙酸铜氨溶液经过适当处理后又可再生,恢复其吸收CO的能力以供循环使用,依据Cu(NH3)2Ac + CO + NH3 [Cu(NH3)3CO]Ac ΔH<0,是气体体积减小的放热反应,可知再生的适宜条件是高温低压;
②如果要提高上述反应的反应速率,且提高氨气的转化率,可采取的措施是加压,故选a,
因此,本题正确答案是:低温加压下吸收CO,然后将铜洗液转移至另一容器中,高温低压下释放CO,然后将铜洗液循环利用;a;
(4)①2NH3(g)+CO2(g)CO(NH2)2(l)+H2O(g),已知该反应的v (正)=k(正)c2(NH3)c(CO2),v (逆)=k(逆)c(H2O),平衡时,v (正)= v (逆),则k(正)c2(NH3)c(CO2)= k(逆)c(H2O),k(正)/ k(逆)= c(H2O)/ c2(NH3)c(CO2)=K,
②a.氨碳比相同时曲线Ⅰ对应二氧化碳的转化率大,相应的水碳比较小,所以曲线Ⅲ对应的水碳比最大;
b.由题意可知:
2NH3(g)+CO2(g)CO(NH2)2(l)+H2O(g)
起始量 x1 1
变化量 2a a
即100%=40%,100%=60%,则x1=3。
因此,本题正确答案是:K=k(正)/k(逆) ;Ⅲ; 3。
24.CrO42−和Cr2O72−在溶液中可相互转化。室温下,初始浓度为1.0 mol·L−1的Na2CrO4溶液中c(Cr2O72−)随c(H+)的变化如图所示。
(1)用离子方程式表示Na2CrO4溶液中的转化反应____________。
(2)由图可知,溶液酸性增大,CrO42−的平衡转化率__________(填“增大“减小”或“不变”),溶液中c(Cr2O72-)与c(CrO42-)的比值将_____________(填“增大”“减小”或“不变”)。根据A点数据,计算出该转化反应的平衡常数为________________ (水的浓度不计入平衡常数表达式)。
(3)升高温度,溶液中CrO42−的平衡转化率减小,则该反应的ΔH_________0(填“大于”“小于”或“等于”)。
(4)向K2Cr2O7溶液中加入AgNO3溶液,发生离子互换反应,生成砖红色沉淀且溶液的pH下降,生成的砖红色沉淀的化学式为_______________。
(5)+6价铬的化合物毒性较大,草酸(H2C2O4)能将其中的Cr2O72-转化为Cr3+,反应的离子方程式为______________。
【答案】 (1). 2CrO42-+2H+Cr2O72-+H2O (2). 增大 (3). 增大 (4). 1.0×1014 (5). 小于 (6). Ag2CrO4 (7). 3H2C2O4 + Cr2O72-+ 8H+ = 2Cr3+ + 7H2O +6CO2
【解析】
【详解】(1)已知CrO42−和Cr2O72−在溶液中可相互转化,所以离子方程式为2CrO42-+2H+Cr2O72-+H2O,
故答案为:2CrO42-+2H+Cr2O72-+H2O;
(2)由图可知,溶液酸性增大,c(Cr2O72−)增大,所以CrO42−的平衡转化率增大;溶液中c(Cr2O72-)与c(CrO42-)的比值将增大;
A点处c(H+)=1.0×10-7mol/L,c(Cr2O72−)=0.25mol/L,c(CrO42−)=1.0mol/L-2c(Cr2O72−)=(1-2×0.25)mol/L=0.50mol/L,则平衡常数为K==1.0×1014,
故答案为:增大;增大;1.0×1014 ;
(3)升高温度,溶液中CrO42−的平衡转化率减小,平衡逆向移动,说明正方向放热,则该反应的ΔH小于0,
故答案为:小于;
(4)向K2Cr2O7溶液中加入AgNO3溶液,发生离子交换反应,平衡:2CrO42-+2H+Cr2O72-+H2O向左移动,生成砖红色沉淀且溶液的pH下降,应是Ag+与CrO42-结合生成砖红色沉淀,故该砖红色沉淀为Ag2CrO4,
故答案为:Ag2CrO4;
(5)H2C2O4将废液中的Cr2O72-转化为Cr3+,H2C2O4被氧化为CO2,根据得失电子守恒写出并配平离子方程式为3H2C2O4 + Cr2O72-+ 8H+ = 2Cr3+ + 7H2O +6CO2,
故答案为:3H2C2O4 + Cr2O72-+ 8H+ = 2Cr3+ + 7H2O +6CO2。
25.对温室气体CO2进行减排和综合治理具有重要意义。回答下列问题:
Ⅰ. O2辅助的Al~CO2电池工作原理如图所示。该电池电容量大,能有效利用CO2,电池反应产物Al2(C2O4)3是重要的化工原料。
(1)电池的负极反应式:______________________________________________ 。电池的正极反应式:6O2+6e−6O2− ;6CO2+6O2−3C2O42− + 6O2
(2)反应过程中O2的作用是________。
(3)该电池的总反应式:_________________________________。
Ⅱ. CH4-CO2催化重整不仅对温室气体的减排具有重要意义,还可以得到合成气(CO和H2)。
已知:①CH4(g)+H2O(g)=CO(g)+3H2(g) ΔH1 =+206.2 kJ/mol K1
②CH4(g)+2H2O(g)=CO2(g)+4H2(g) ΔH2 = +165.0 kJ/mol K2
(4)写出该催化重整反应的热化学方程式__________________________________________。
K=_________(用 K1 、K2表示)
(5)恒温恒压下,向容器中加入2 mol CH4、1 mol CO2以及催化剂进行重整反应,此时体积为2 L,一段时间后达到平衡时,CO2的转化率是50%,其平衡常数为_______。
(6)分别在VL恒温密闭容器A(恒容)、B(恒压,容积可变)中,加入CH4和CO2各1 mol的混合气体让其发生催化重整反应。两容器中反应达平衡后放出或吸收的热量较多的是_______(填“A” 或“B ”)。
(7)在某一给定进料比的情况下,温度、压强对H2和CO物质的量分数的影响如下图:
若要达到H2物质的量分数>65%、CO的物质的量分数<10%,以下条件中最合适的是___。
A.600℃,0.9Mpa B.700℃,0.9MPa C.800℃,1.5Mpa D.1000℃,1.5MPa
【答案】 (1). Al–3e–=Al3+(或2Al–6e–=2Al3+) (2). 催化剂 (3). 2Al+6CO2=Al2(C2O4)3 (4). CH4(g)+CO2(g)=2CO(g)+2H2(g) ΔH =+247.4 kJ/mol (5). K=K12/K2 (6). 0.1875 mol2/ L2 (7). B (8). B
【解析】
【详解】Ⅰ.(1)Al~CO2电池的负极为铝,正极为多孔碳电极,所以负极反应式为Al–3e–=Al3+(或2Al–6e–=2Al3+);
(2)由于反应前后氧气的量没有发生变化,所以氧气的作用为催化剂;
(3)电池的反应产物为Al2(C2O4)3,所以反应的总方程式为2Al+6CO2=Al2(C2O4)3;
因此,本题正确答案为:Al–3e–=Al3+(或2Al–6e–=2Al3+);催化剂;2Al+6CO2=Al2(C2O4)3;
Ⅱ.(4)根据盖斯定律,①2-②,得重整反应为:CH4(g)+CO2(g)=2CO(g)+2H2(g),所以ΔH=ΔH12-ΔH2=(+206.2 kJ/mol)2-(+165.0 kJ/mol)= +247.4 kJ/mol;平衡常数K==K12/K2,
因此,本题正确答案为:CH4(g)+CO2(g)=2CO(g)+2H2(g) ΔH2 =+247.4 kJ/mol ;K=K12/K2;
(5) CH4(g)+CO2(g)=2CO(g)+2H2(g)
起始(mol) 2 1 0 0
变化(mol) 0.5 0.5 1 1
平衡(mol)1.5 0.5 1 1
根据同温同压下,V1/V2=n1/n2,则平衡时容器的容积为2L=L,平衡时各物质的浓度为:c(CH4)==mol/L,c(CO2)==mol/L,c(H2)=c(CO)==mol/L,
则平衡常数K=== mol2/ L2=0.1875 mol2/ L2,
因此,本题正确答案为:0.1875 mol2/ L2;
(6)该反应在反应时压强是不断增大的,由于B是恒压,相对于A来说是减小压强,所以B中的反应会在A的基础上正向进行,因此会吸收更多的热量,故选B。
因此,本题正确答案为:B;
(7)由图中数据可知,0.9 MPa时,H2的物质的量分数>65%,CO物质的量分数<10%,则700℃符合,1.5 MPa时,H2的物质的量分数>65%,CO物质的量分数<10%,则温度要高于750℃,低于约725℃,矛盾,故B正确,ACD错误,
因此,本题正确答案为:B。
【点睛】本题考查热化学以及化学反应速率、化学平衡等,解答本题需利用盖斯定律,联系化学平衡、化学平衡常数以及平衡移动原理等,弄清图象的含义。本题的难点是(5)小题计算恒温恒压下的平衡常数,要特别注意开始容器的容积为2L,但由于恒温恒压平衡时体积发生了变化,不能按2L计算各物质的浓度,要根据同温同压下,气体的总物质的量之比等于体积比来计算平衡时的体积,再求各物质的浓度,进一步可求得平衡常数。
相关资料
更多

