【生物】河南省鹤壁市淇县第一中学2018-2019学年高二上学期第一次月考试题(普通班)
展开www.ks5u.com河南省鹤壁市淇县第一中学2018-2019学年
高二上学期第一次月考试题(普通班)
一、选择题(共35小题,每小题2分,且只有一个正确选项,共70分)
1.让杂合子Aa连续自交三代,则第四代中杂合子所占比例为( )
A. B. C. D.
2.基因型与表现型的关系是( )
①基因型相同,表现型肯定相同 ②基因型相同,表现型一般相同
③表现型相同,基因型一般相同 ④表现型相同,基因型不一定相同
A.①② B.②③ C. ②④ D.③④
3.下列关于四分体的叙述,正确的是( )
①每个四分体包含一对同源染色体的4条染色单体;②四分体就是四条染色单体
③复制后的同源染色体都能形成四分体;④只有减Ⅰ时期形成四分体;
⑤四分体时期可发生交叉互换现象进一步丰富了配子类型
⑥四分体时期的下一个时期是联会;
⑦细胞中有几个四分体,就有几对同源染色体
A.①④⑤⑦ B.①②③⑦ C.④⑤⑥⑦ D.③④⑤⑦
4.一对夫妇,其后代中若仅考虑其一种病的得病几率,则得病可能性为a,正常可能性为b;若仅考虑另一种病的得病几率,则得病的可能性为c,正常的可能性为d。则这对夫妻结婚后,生出只有一种病的孩子的可能性的表达式可表示为( )
① ad+bc ② 1-ac-bd ③ a+c-2ac ④ b+d-2bd
A.①② B.②③ C.①②③ D.①②③④
5.如图表示从某动物个体的睾丸中取出的两个精细胞染色体组成.如果不考虑染色体互换,关于这两个精细胞的来源,下列说法正确的是( )
①可能来自一个精原细胞
②可能来自一个初级精母细胞
③可能来自两个次级精母细胞
④可能来自一个次级精母细胞.
A.①③④ B.②③④ C.①②③ D.①②④
6.如图是将某动物体(XY型)的性腺制成切片后,在显微镜下观察到的细胞分裂时期示意图。比较甲、乙两个细胞所处的分裂时期,可以得出下列哪一项结论( )
A.它们处于同一细胞周期的不同阶段
B.都可发生交叉互换
C.只有甲图发生了X和Y染色体的分离
D. 乙图细胞分裂的结果使染色体数目比正常体细胞减少了一半
7.玉米中,有色种子必需同时具备A、C、R三个显性基因,否则无色。现有一个有色植株同已知基因型的三个植株杂交,结果如下。则该有色植株的基因型是( )
① 有色植株×aaccRR →50%的有色种子
② 有色植株×aaccrr →25%的有色种子
③ 有色植株×AAccrr →50%的有色种子
A.AaCCRr B. AACCRr C. AACcRR D. AaCcRR
8.控制某动物体长的三对等位基因A、a,B、b和C、c分别位于三对同源染色体上,其中显性基因A/B/C对体长的作用相等,且显性基因越多会使该种动物体长越长。让基因型为AABBCC(体长14cm)和基因型为aabbcc(体长2cm)的该种动物交配产生F1,F1的雌雄个体随机交配获得F2。下列叙述错误的是( )
A.这三对等位基因的遗传符合自由组合定律 B.F1的动物个体体长均为8cm
C.F1的雌雄配子结合方式有64种 D.F2中体长为6cm的基因型有4种
9.某生物有4对染色体,如1个初级精母细胞在产生精细胞过程中,其中1个次级精母细胞在分裂后期有1对姐妹染色单体移向同一极,则这个初级精母细胞产生正常精细胞和异常精细胞的比例为( )
A.1﹕1 B.1﹕2 C.1﹕3 D.0﹕4
10.性染色体为(a)XY和(b)YY的精子是如何产生的( )
A.a减数分裂的第一次分裂不分离,b减数分裂的第一次分裂不分离
B.a减数分裂的第二次分裂不分离,b减数分裂的第二次分裂不分离
C.a减数分裂的第一次分裂不分离,b减数分裂的第二次分裂不分离
D. a减数分裂的第二次分裂不分离,b减数分裂的第一次分裂不分离
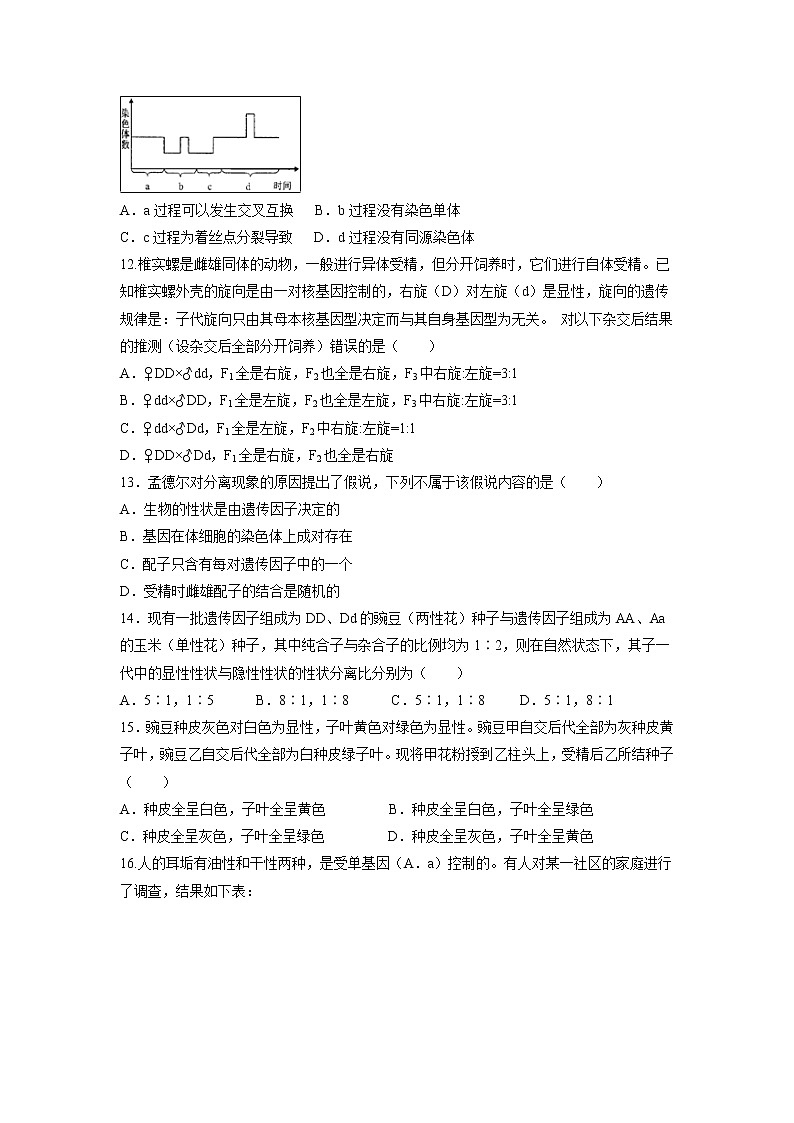
11.下图表示在不同生命活动过程中,细胞内染色体的变化曲线,下列叙述正确的是( )
A.a过程可以发生交叉互换 B.b过程没有染色单体
C.c过程为着丝点分裂导致 D.d过程没有同源染色体
12.椎实螺是雌雄同体的动物,一般进行异体受精,但分开饲养时,它们进行自体受精。已知椎实螺外壳的旋向是由一对核基因控制的,右旋(D)对左旋(d)是显性,旋向的遗传规律是:子代旋向只由其母本核基因型决定而与其自身基因型为无关。 对以下杂交后结果的推测(设杂交后全部分开饲养)错误的是( )
A.♀DD×♂dd,F1全是右旋,F2也全是右旋,F3中右旋:左旋=3:1
B.♀dd×♂DD,F1全是左旋,F2也全是左旋,F3中右旋:左旋=3:1
C.♀dd×♂Dd,F1全是左旋,F2中右旋:左旋=1:1
D.♀DD×♂Dd,F1全是右旋,F2也全是右旋
13.孟德尔对分离现象的原因提出了假说,下列不属于该假说内容的是( )
A.生物的性状是由遗传因子决定的
B.基因在体细胞的染色体上成对存在
C.配子只含有每对遗传因子中的一个
D.受精时雌雄配子的结合是随机的
14.现有一批遗传因子组成为DD、Dd的豌豆(两性花)种子与遗传因子组成为AA、Aa的玉米(单性花)种子,其中纯合子与杂合子的比例均为1∶2,则在自然状态下,其子一代中的显性性状与隐性性状的性状分离比分别为( )
A.5∶1,1∶5 B.8∶1,1∶8 C.5∶1,1∶8 D.5∶1,8∶1
15.豌豆种皮灰色对白色为显性,子叶黄色对绿色为显性。豌豆甲自交后代全部为灰种皮黄子叶,豌豆乙自交后代全部为白种皮绿子叶。现将甲花粉授到乙柱头上,受精后乙所结种子( )
A.种皮全呈白色,子叶全呈黄色 B.种皮全呈白色,子叶全呈绿色
C.种皮全呈灰色,子叶全呈绿色 D.种皮全呈灰色,子叶全呈黄色
16.人的耳垢有油性和干性两种,是受单基因(A.a)控制的。有人对某一社区的家庭进行了调查,结果如下表:
下列分析错误的是( )
A.控制该相对性状的基因位于常染色体上
B.一对油耳夫妇生了—个干耳儿子,推测母亲的基因型是Aa
C.从第一组的数据看,子代性状没有呈现3:1的性状分离比,其原因是第一组的双亲基因型可能为AA或Aa
D.若一对干耳夫妇生了一个左耳是干性的、右耳是油性的男孩,出现这种情况的原因可能是生殖细胞突变
17.兔子的毛色是由一组复等位基因控制的。C+控制野鼠色,对其他3个复等位基因为显性;Cch控制灰色,对Ch和Ca为显性;Ch控制喜马拉雅白化,对Ca为显性;Ca是一种突变型,不能形成色素,纯合时兔子毛色为白色。以下分析正确的是( )
A.控制兔子毛色的复等位基因的遗传遵循分离定律和自由组合定律
B.若某种群仅含有三种与毛色相关的复等位基因,则杂合子有6种基因型
C.喜马拉雅白化兔相互交配产生白色兔是基因突变的结果
D.C+Ch与CchCa杂交后代表现型及比例接近野鼠色∶灰色∶喜马拉雅白化=2∶1∶1
18.金鱼草正常花冠对不整齐花冠为显性,高株对矮株为显性,红花对白花为不完全显性(杂合状态是粉红花),三对性状独立遗传,如果纯合的红花、高株、正常花冠植株与纯合的白花、矮株、不整齐花冠植株杂交,在F2中具有与F1表现型相同的植株的比例是( )
A.3/32 B.3/64 C.9/32 D.9/64
19.控制两对相对性状的基因自由组合,结果F2的性状分离比分别为9∶7、9∶6∶1和15∶1,那么F1与隐性个体测交,得到的性状分离比分别是( )
A.1∶3、1∶2∶1和3∶1 B.3∶1、4∶1和1∶3
C.1∶2∶1、4∶1和3∶1 D.3∶1、3∶1和1∶4
20.已知等位基因H、h及复等位基因IA、IB、i共同控制A、B、O血型形成过程(如图)。若小明的血型为O型,他的爸爸为A型,妈妈为B型,哥哥姐姐皆为AB型,则小明爸爸、妈妈的基因型可能是( )
A.爸爸为hhIAi,妈妈为HhIBIB B.爸爸为HhIAIA,妈妈为HhIBIB
C.爸爸为HHIAi,妈妈为HhIBIB D.爸爸为HHIAIA,妈妈为HHIBi
21.高茎(T)腋生花(A)的豌豆与高茎(T)顶生花(a)的豌豆杂交(两对等位基因分别位于两对同
源染色体上),F1的表现型及比例为高茎腋生花∶高茎顶生花∶矮茎腋生花∶矮茎顶生花=3∶3∶1∶1。下列说法正确的是( )
①亲代基因型为TtAa×Ttaa ②高茎与腋生花互为相对性状 ③F1中两对基因均为纯合子的概率为 ④F1中两对性状均为隐性的概率为 ⑤F1中高茎腋生花的基因型可能为TTAA
A.①②③ B.②③⑤ C.①③④ D.③④⑤
22.人的精巢中的精原细胞所进行的分裂为( )
①有丝分裂 ②无丝分裂 ③减数分裂
A. ① B.③ C. ①②③ D.①③
23.一条复制过的染色体,其着丝点数、染色单体数和DNA数依次为( )
A.2,2,4 B.1,2,2 C.1,4,4 D.2,2,2
24.减数第一次分裂的特点是( )
A.同源染色体分离,着丝点分裂 B.同源染色体分离, 着丝点不分裂
C.同源染色体不分离,着丝点分裂 D.同源染色体不分离, 着丝点不分裂
25.减数分裂过程中,染色体数目减半发生在( )
A.初级精母细胞形成时 B.次级精母细胞形成时
C.精细胞形成时 D.精子形成时
26.人的体细胞有23对同源染色体,减数第一次分裂的初级精母细胞中有四分体( )
A.46个 B.92个 C.184个 D.23个
27.下列人的细胞内没有同源染色体的是( )
A.体细胞 B.精原细胞 C.初级精母细胞 D.次级精母细胞
28. 基因型为Bb的动物,在其精子形成过程中,基因B与B、b与b和B与b的分开,分别发生(不考虑交叉互换) ( )
①精原细胞形成初级精母细胞 ②初级精母细胞形成次级精母细胞
③次级精母细胞形成精细胞 ④精细胞变形成为精子
A.①②③ B.③③② C.②②② D.②③④
29.玉米是雌雄同株异花植物,籽粒糯性对非糯性是显性,将两纯合亲本间行种。下列叙述正确的是( )
A.非糯性亲本所结籽粒均为糯性
B.糯性亲本所结籽粒均为纯合子
C.糯性亲本所结籽粒种植后,所获籽粒中糯性∶非糯性>3∶1
D.糯性亲本所结籽粒种植后,所获籽粒中糯性∶非糯性=3∶1
30. 用黄色圆粒和绿色圆粒的豌豆进行杂交,发现后代出现4种类型,对性状的统计结果如下图所示。如果用F1中一株黄色圆粒豌豆与绿色皱粒豌豆杂交,下列对杂交结果的预测不正确的是( )
A.F2中肯定有黄色圆粒豌豆 B.F2中肯定有黄色皱粒豌豆
C.F2的性状分离比可能是1:1 D.F2的性状分离比可能是1:1:1:1
31.某种鱼的鳞片有4种表现型:单列鳞、野生型鳞、无鳞和散鳞,由位于两对同源染色体上的两对等位基因决定(分别用Aa、Bb表示),且BB对生物个体有致死作用。将无鳞鱼和纯合野生型鳞的鱼杂交,F1有两种表现型,野生型鳞的鱼占50%,单列鳞的鱼占50%;选取F1中的单列鳞的鱼进行互交,其后代中有上述4种表现型,这4种表现型的比例为6∶3∶2∶1,则F1的亲本基因型组合是( )
A.aaBb×AAbb或aaBB×AAbb B.AABb×aabb
C.aaBb×AAbb D.AaBB×AAbb
32. 有人将两株植物杂交,获得了100颗种子。他将种子种了下去,结果37株上结红果叶片上有短毛,19株结红果叶片无毛;18株红果叶片上有长毛;13株黄果叶片短毛,7株黄果叶片上有长毛;6株黄果叶片无毛。下列说法中不正确的是 ( )
A.两株亲本植株都是杂合体
B.两亲本的表现型是红果短毛
C.两亲本的表型是黄果长毛
D.就叶毛来说,无毛与长毛都是纯合体
33. 人类的皮肤含有黑色素,皮肤中黑色素的多少由两对独立遗传的基因(A和a、B和b)所控制,显性基因A和B可以使黑色素量增加,两者增加的量相等,并且可以累加。一个基因型为AaBb的男性与一个基因型为AaBB的女性结婚,下列关于其子女皮肤颜色深浅的描述中错误的是
A.可产生四种表现型
B.与亲代AaBb皮肤颜色深浅一样的有3/8
C.肤色最浅的孩子基因型是aaBb
D.与亲代AaBB表现型相同的有1/4.
34.如图所示,某种植物的花色(白色、蓝色、紫色)由常染色体上的两对独立遗传的等位基因(D 、d 和R 、r)控制.下列说法错误的是
A.该种植物中能开紫花的植株的基因型有4种
B.植株Ddrr与植株ddRR杂交,后代中1/2为蓝花植株,1/2为紫花植株
C.植株DDrr与植株ddRr杂交,其后代全自交,白色植株占5/32
D. 植株DdRr自交,后代紫花植株中能稳定遗传的个体所占的比例是1/6
35. 通过诊断可以预测,某夫妇的子女患甲种病的概率为a,患乙种病的概率为b。该夫妇生育出的孩子仅患一种病的概率是( )
A.1-a×b-(1-a)×(1-b) B.a+b C.1-(1-a)×(1-b) D. a×b
二、非选择题(共30分)
1. (10分)某雌雄异花同株的高等植物有三对较为明显的相对性状,基因控制情况见下表(三对等位基因独立遗传)。现有一种群,其中基因型为AaBbCc 的植株M若干株,基因型为aabbcc的植株N若干株以及其他基因型的植株若干株。不考虑基因突变、交换重组和染色体变异,回答以下问题:
(1)该植物种群内,共有_________种基因型,其中宽叶植株有___ 种基因型。
(2)M×N,F1中宽叶、矮茎、粉红植株占 。M自交后代中,宽叶、矮茎、白花植株占 。若M与N数量相等,则M与N自由交配后代中,红花∶粉红花∶白花= ___。
(3)(2分)已知基因A、a所在染色体会发生部分缺失成为异常染色体(如右图),A-和a-表示该基因所在染色体发生部分缺失(缺失区段不包括A或a基因),不影响减数分裂过程,但可导致含异常染色体的花粉不育。现有基因型分别为AA、aa、AA-、A-a、aa- 5种基因型个体。若通过杂交方法验证染色体缺失的花粉不育”,则可选择基因型为_________作亲本。请用遗传图解表示验证过程。
2.(2013福建卷)(12分)甘蓝型油菜花色性状由三对等位基因控制,三对等位基因分别位于三对同源染色体上。花色表现型与基因型之间的对应关系如表。
表现型 | 白花 | 乳白花 | 黄花 | 金黄花 |
基因型 | AA_ _ _ _ | Aa_ _ _ _ | Aa B_ _ _ Aa _ _ D_ | Aabbdd |
请回答:
(1)白花(AABBDD)×黄花(aaBBDD),F1基因型是________________,F1测交后代的花色表现型及其比例是________________。
(2)黄花(aaBBDD)×金黄花,F1自交,F2中黄花基因型有___________种,其中纯合个体占黄花的比例是___________。
(3)甘蓝型油菜花色有观赏价值,欲同时获得四种花色表现型的子一代,可选择基因型为________________的个体自交,理论上子一代比例最高的花色表现型是_____________。
3.(8分)如图为一个人类白化病遗传的家族系谱图。6号和7号为同卵双生,即由同一个受精卵发育而成的两个个体;8号和9号为异卵双生,即由两个受精卵分别发育而成的个体。请据图回答:已知控制白化病的遗传因子是隐性。
(1)若用A、a表示控制相对性状的一对遗传因子,则4号个体的遗传因子组成为____。
(2)9号是纯合子的概率为 。
(3)7号和8号再生一个白化病男孩的概率为 。
(4)如果6号和9号个体结婚,则他们生出正常孩子的概率为 。
【参考答案】
一、选择题
1-5:BCADC 6-10:CADAC 11-15:ABBDA
16-20:DDCAB 21-25:CDBBB 26-30: DDBCB
31-35:CCDDA
二、非选择题
1、(1)27 18 (2)1/4 9/64 1:6:9 (3)aa(♀)x A-a(♂)
2、(1)AaBBDD 乳白花∶黄花=1∶1 (2)8 1/5
(3)AaBbDd、AaBbdd、AabbDd 乳白花
3、(1) Aa (2)1/3 (3)1/8 (4)5/6

