还剩15页未读,
继续阅读
【生物】云南省玉溪市元江县民族中学2018-2019学年高二10月月考试题
展开
云南省玉溪市元江县民族中学
2018-2019学年高二10月月考试题
一、单选题(共40小题,每小题1.5分,共40分)
1.将神经细胞置于相当于细胞外液的溶液S中,可测得静息电位。给予细胞一个适宜的刺激,膜两侧出现一个暂时性的电位变化,这种膜电位变化称为动作电位。适当降低溶液S中的Na+浓度,测量该细胞的静息电位和动作电位,可观察到( )
A. 静息电位值减小 B. 静息电位值增大
C. 动作电位峰值升高 D. 动作电位峰值降低
2.如图所示某生态系统的食物网,下列有关叙述中不正确的是( )
A. 该食物网由8条食物链组成
B. 蛇与鼠、食虫鸟与蛙的关系分别是捕食和竞争
C. 该图未体现的生态系统中的成分是非生物的物质和能量
D. 该生态系统中的能量流动是从绿色植物固定的太阳能开始的
3.植物越冬休眠和夏天生长受多种激素的调节,如下图所示,有关叙述正确的是( )
A. 越冬休眠时,植物体内的赤霉素和脱落酸的含量都会增加
B. 秋末①→③→⑤过程能增加叶肉细胞内的胡萝卜素含量,提高光合作用速率
C. 夏季①→③→④过程能增加植物体内细胞分裂素含量,促进植物生长
D. 各种植物激素通过直接参与细胞内的代谢过程实现对生命活动的调节
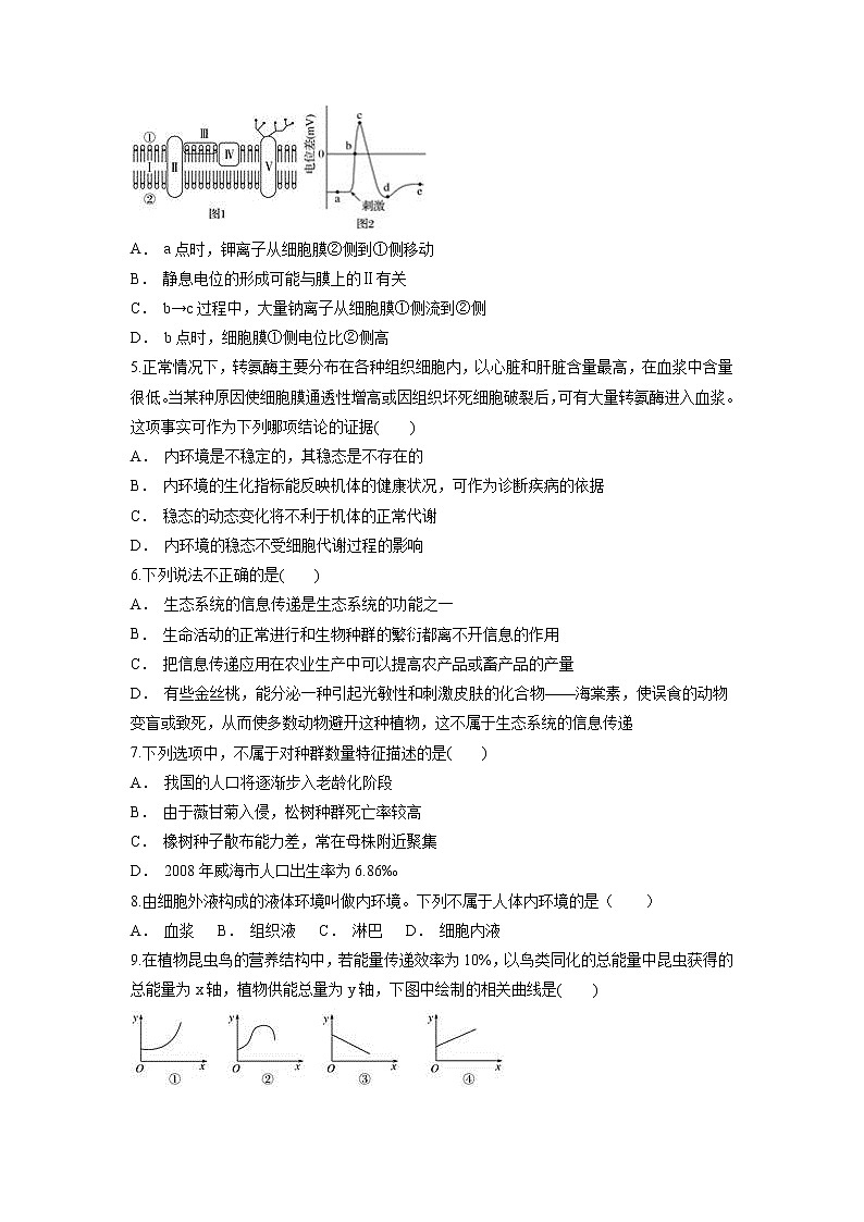
4.离体神经纤维某一部位受到适当刺激时,受刺激部位细胞膜两侧会出现暂时性的电位变化,产生神经冲动。图1表示该部位神经细胞的细胞膜结构示意图。图2表示该部位受刺激前后,膜两侧电位差的变化。下列叙述中,错误的是( )
A. a点时,钾离子从细胞膜②侧到①侧移动
B. 静息电位的形成可能与膜上的Ⅱ有关
C. b→c过程中,大量钠离子从细胞膜①侧流到②侧
D. b点时,细胞膜①侧电位比②侧高
5.正常情况下,转氨酶主要分布在各种组织细胞内,以心脏和肝脏含量最高,在血浆中含量很低。当某种原因使细胞膜通透性增高或因组织坏死细胞破裂后,可有大量转氨酶进入血浆。这项事实可作为下列哪项结论的证据( )
A. 内环境是不稳定的,其稳态是不存在的
B. 内环境的生化指标能反映机体的健康状况,可作为诊断疾病的依据
C. 稳态的动态变化将不利于机体的正常代谢
D. 内环境的稳态不受细胞代谢过程的影响
6.下列说法不正确的是( )
A. 生态系统的信息传递是生态系统的功能之一
B. 生命活动的正常进行和生物种群的繁衍都离不开信息的作用
C. 把信息传递应用在农业生产中可以提高农产品或畜产品的产量
D. 有些金丝桃,能分泌一种引起光敏性和刺激皮肤的化合物——海棠素,使误食的动物变盲或致死,从而使多数动物避开这种植物,这不属于生态系统的信息传递
7.下列选项中,不属于对种群数量特征描述的是( )
A. 我国的人口将逐渐步入老龄化阶段
B. 由于薇甘菊入侵,松树种群死亡率较高
C. 橡树种子散布能力差,常在母株附近聚集
D. 2008年威海市人口出生率为6.86‰
8.由细胞外液构成的液体环境叫做内环境。下列不属于人体内环境的是( )
A. 血浆 B. 组织液 C. 淋巴 D. 细胞内液
9.在植物昆虫鸟的营养结构中,若能量传递效率为10%,以鸟类同化的总能量中昆虫获得的总能量为x轴,植物供能总量为y轴,下图中绘制的相关曲线是( )
A. ① B. ② C. ③ D. ④
10.人体内有免疫系统,它是人体抵御病原体的侵犯最重要的保卫系统,下列有关叙述正确的是( )
A. 吞噬细胞和淋巴细胞属于免疫细胞
B. 效应T细胞可以释放淋巴因子和抗体
C. 记忆细胞是由造血干细胞直接分化而来
D. 免疫系统具有防卫、监控、清除和调节的功能
11.科学家曾用柑桔雌果蝇的性外激素涂在纸片上,挂在柑桔园里诱得大量雄性柑桔果蝇并加以消灭,这种对有害动物控制的方法属于( )
A. 机械防治 B. 生物防治 C. 化学防治 D. 物理防治
12.下列关于生态系统中分解者的叙述,正确的是( )
A. 新陈代谢属于异养需氧型
B. 包括细菌、真菌和病毒
C. 营腐生生活
D. 是食物链中最高的一个营养级
13.在离体实验条件下单条神经纤维的动作电位如下图所示,下列叙述正确的是( )
A. a~b 段的Na+内流是需要消耗能量的
B. b~c 段的Na+外流是不需要消耗能量的
C. c~d段的K+外流是不需要消耗能量的
D. d~e段的K+内流是需要消耗能量的
14.在一般情况下,兴奋在神经元之间的传递涉及的结构排列的先后顺序正确的是( )
A. 上一神经元轴突→突触→下一神经元树突或胞体
B. 上一神经元树突→突触→下一神经元轴突或胞体
C. 下一神经元轴突→突触→上一神经元轴突或胞体
D. 下一神经元树突→突触→上一神经元树突或胞体
15.下列关于种群密度的说法,不正确的是( )
A. 它是种群最基本的数量特征
B. 一般用样方法调查某一种草本植物的种群密度
C. 其调查一定要做到随机取样
D. 动物种群密度的调查方法只有标志重捕法
16.如图为农业生态系统示意图,下列分析不正确的是( )
A. 该生态系统中,处于第二营养级的生物有人和家禽家畜
B. 该生态系统的建立,实现了物质和能量的多级利用
C. 该生态系统的建立,提高了各营养级间的能量传递效率
D. 该生态系统中,人处在第二营养级和第三营养级
17.二氧化碳是调节人体呼吸的有效生理刺激。下面列举了因动脉血中CO2含量升高而引起的一系列生理反应,其中不正确的是( )
A. 形成对呼吸中枢的有效刺激
B. 呼吸中枢的活动加强
C. 呼吸运动(肺换气)加深加快
D. 血液中的CO2被迅速排净
18.人的睡眠状态一般在24小时内发生周期性变化。调控这一现象的部位是( )
A. 大脑 B. 小脑 C. 脑干 D. 下丘脑
19.提倡一对夫妇只生一个孩子,从种群特征看,这种措施直接调节( )
A. 种群密度 B. 性别比例 C. 出生率 D. 年龄组成
20.神经纤维受刺激时,下列哪项能表示受刺激部位(箭头处)细胞膜两侧的电位变化( )
21.下列关于神经调节的叙述正确的是( )
A. 人体内兴奋在一个神经元上可以进行双向传导
B. 兴奋可在树突→细胞体→树突→突触间传递
C. 增大离体神经元外Na+的浓度可增大静息电位
D. 刺激传出神经或感受器可使效应器产生相同的反应
22.在植物生长旺季,一枝条上有顶芽a和侧芽b(如图l)。已知芽对不同浓度生长素的不同反应如图2所示,则图3中表示a、b两芽生长素浓度变化的曲线是( )
A. ②① B. ③① C. ②③ D. ③④
23.下图所示为人体体温调节示意图,根据图示过程,判断下列说法错误的是( )
A. 图中T→E→N→F→A途径表示神经调节过程
B. B途径主要是骨骼肌通过有氧呼吸完成
C. 某人体温24 h内处于39 ℃,若ABCD表示热量,则此人的A+B=C+D
D. 寒冷环境中,甲状腺激素、肾上腺激素含量升高,从而加速体温上升
24.下列叙述不属于种群空间特征描述的是( )
A. 斑马在草原上成群活动
B. 每毫升河水中有9个大肠杆菌
C. 稗草在稻田中随机分布
D. 木棉树在路旁每隔5米种植
25.水和无机盐的平衡对内环境稳态具有重要意义。下列关于人体内水盐平衡调节的叙述,不正确的是( )
A. Na+来自饮食,主要通过肾脏排出
B. 调节水盐平衡的主要激素是抗利尿激素
C. 大量出汗后应喝些淡盐水,这样可以维持细胞内液的正常渗透压
D. K+在维持细胞内渗透压上起决定性作用,血钾含量过低会导致心肌自动节律异常
26.如图为人体内环境三种主要组成成分之间的相互转化模式图,据图分析正确的是( )
A. 毛细淋巴管堵塞,不会引起乙溶液增加
B. 甲是细胞代谢的主要场所
C. 与甲相比,乙和淋巴的蛋白质浓度较高
D. 组织细胞的代谢废物经细胞膜进入乙
27.下列各项中,可视为物质进入内环境的实例的是( )
A. 精子进入输卵管腔
B. 牛奶被饮入胃中
C. 氧气进入血液中的红细胞
D. 胰岛素被注射到皮下组织中
28.轴突是神经细胞的( )
A. 突起 B. 分泌物 C. 保护结构 D. 一种细胞器
29.某校生物兴趣小组把一个胚芽鞘尖端放在一块琼脂块上,琼脂块的中央被云母片隔开,同时被一个纸盒罩住,纸盒的一侧开口,有单侧光照(如图①所示)。经过以下三种方法处理一段时间:仅纸盒转动、仅胚芽鞘尖端及琼脂块转动、整个装置同时转动,然后分别把A、B所示琼脂块放在三个切去尖端的胚芽鞘的切口上(如图②)。胚芽鞘的生长状况分别是( )
A. 直立生长、向右弯曲生长、向右弯曲生长
B. 向左弯曲生长、直立生长、向右弯曲生长
C. 向左弯曲生长、向右弯曲生长、直立生长
D. 向右弯曲生长、直立生长、向右弯曲生长
30.人体的免疫功能,可清除自身的衰老细胞。在这一生理过程中,衰老细胞属于( )
A. 病原体 B. 抗原 C. 抗体 D. 自身物质
31.糖类是生物体的主要能源物质,下列有关人体内糖代谢及血糖平衡调节的叙述,不正确的是( )
A. 胰岛素、胰高血糖素、肾上腺素等激素共同调节以维持血糖的相对平衡,其中,胰岛素是唯一能降低血糖的激素
B. 血糖在满足氧化分解供能的前提下,可以合成糖原和转化成非糖物质
C. 在调节血糖方面胰岛素和胰高血糖素是协同作用
D. 糖尿病病人也可能血糖正常,尿液中不含糖;正常人也可能血糖偏高,尿液中含糖
32.在高等动物生命活动的调节过程中,下丘脑起着至关重要的作用,被誉为“生命的枢纽”,下列关于下丘脑功能的叙述错误的是( )
①可参与血糖平衡的调节,是血糖调节的神经中枢 ②有调节躯体运动的高级中枢 ③可合成和分泌促甲状腺激素释放激素 ④垂体通过下丘脑控制性腺的生长发育 ⑤切除下丘脑和垂体之间的联系,则体温的调节、血糖的调节会受到明显的影响,甲状腺激素和抗利尿激素的分泌量也会减少 ⑥下丘脑是体温调节的神经中枢,支配的效应器有骨骼肌、立毛肌、血管、肾上腺髓质等
A. ④⑤⑥ B. ①②④ C. ②③⑥ D. ②④⑤
33.现有一种含催产素的新药,它能使人们对陌生人产生信赖感。这种新药可能有助于治疗孤独症等疾病。催产素是由下丘脑合成、垂体后叶释放的一种九肽荷尔蒙。下列有关叙述,正确的是( )
A. 催产素一定含有C,H,O,N四种元素,含有9个肽键
B. 孤独症患者直接口服适量催产素可有效缓解症状
C. 下丘脑中有些细胞不仅能够分泌激素,而且能传导兴奋
D. 催产素参与的调节过程具有作用范围比较局限、作用时间比较长等特点
34.下列关于特异性免疫的叙述,错误的是( )
A. 人体抵御流感病毒需要细胞免疫和体液免疫
B. 细胞免疫主要消灭侵入人体细胞内部的病原体
C. 效应T细胞识别被病毒侵染的细胞并将其裂解
D. B细胞、浆细胞和记忆细胞均能够产生抗体
35.下列能够使被阉割公鸡恢复公鸡特征和行为的方法是( )
A. 施用促性腺激素 B. 口服睾丸酮
C. 植入甲状腺 D. 施用甲状腺激素
36.下列关于群落的丰富度的叙述,正确的是( )
A. 群落的丰富度是指群落的多少
B. 群落的丰富度是指群落中物种数目的多少
C. 群落中动物的数目有很多,说明丰富度大
D. 农田中生物种类较多,丰富度大
37.下图为神经元动作电位的示意图,下列有关分析正确的是( )
A. a阶段膜内的K+浓度低于膜外
B. b阶段的电位变化是Na+主动运输所致
C. c阶段膜内的Na+浓度低于膜外
D. d阶段的电位变化是K+内流所致
38.下列有关人类神经冲动传导或传递的叙述正确的是( )
A. 在神经纤维上及两个神经元之间,兴奋是以电信号的形式传递的
B. 两个神经元的细胞膜是直接接触的,以便于兴奋的传递
C. 突触只允许兴奋由树突末梢传到另一神经元的轴突或细胞体
D. 突触前膜释放的神经递质可使下一个神经元产生兴奋或抑制
39.如图所示,如果根a侧的生长素浓度在曲线的A点(为10-10mol·L-1),下列有关描述正确的是( )
A. 在FC的范围内均能促进生长
B. AD属于生长抑制范围
C. b侧的生长素浓度低于a侧,相当于曲线FE段浓度,因而细胞伸长生长慢
D. 在太空中(重力为0),根的生长将不同于图中的弯曲生长,坐标图中生长素的曲线也不适用于根的生长
40.将记录仪(R)的两个电极置于某一条结构和功能完好的神经表面,如下图,给该神经一个适宜的刺激使其产生兴奋,可在R上记录到电位的变化。能正确反映从刺激开始到兴奋完成这段过程中电位变化的曲线是( )
A. B.
C. D.
分卷II
二、非选择题(共5小题,共40分)
41.如图为人体不同部位结构模式图,其中a、b、c、d、e表示不同的液体,①②④⑤表示不同生理过程,“●”表示淀粉分子,“・”表示葡萄糖分子,据图分析:
(1)a、b、c、d、e中属于体液的有____________,属于内环境的有____________,毛细血管壁细胞的内环境是其中的____________,b中的水分子可来源于____________(均填字母)。
(2)在b中,维持b渗透压的主要来源是____________,如果溶质越多,则渗透压越大,b的正常渗透压相当于____________ 溶液的渗透压;b和d最主要的差别在于____________。
(3)葡萄糖分子从肠腔内到被组织细胞利用的过程中至少要穿过____________层生物膜。
42.根据下图回答问题:
(1)生长素的化学名称叫做__________,促进根、茎生长的最适浓度依次是__________、__________。
(2)分析10-8M对根、芽、茎的作用,得出的结论是____________________________________
________________________________________________________________________。
(3)从三条曲线可以看出,对生长素最敏感的是________________。
(4)若想培养出无根豆芽,配制的生长素溶液的最适浓度是______________。
(5)生长素促进根系生长的最适宜浓度要比茎低得多,稍高浓度的生长素能促进乙烯的生物合成,从而抑制了根的伸长,这说明生长素的作用具有______________。
(6)科学家研究发现紫外线可以抑制植物生长,原因是紫外线增加了植物体内生长素氧化酶的活性,从而促进了生长素氧化为X物质,而后者没有促进细胞伸长的作用。现在提供生长状况相同的健康的小麦幼苗若干作为实验材料,请完成下列实验方案,以验证紫外线抑制植物生长与生长素的氧化有关。
步骤1:将小麦幼苗平均分为甲组和乙组。
步骤2:给予甲组__________________光照,给予乙组__________________光照。
步骤3:观察两组幼苗的__________________并测量X物质的含量。
预测实验结果______________________。
43.如图表示γ氨基丁酸和某种局部麻醉药在兴奋传递过程中的作用。此种局部麻醉药单独使用时不能通过细胞膜,与辣椒素同时注射才会发生效果。请据图回答:
(1)γ氨基丁酸是通过____________方式进入突触间隙。
(2)由图1可知,γ氨基丁酸可引起突触后膜____________开放,使得突触后膜两侧电位差____________,引起突触后膜____________。
(3)由图2可知,某局部麻醉药与辣椒素同时使用时,可阻断突触后膜____________开放,突触后膜两侧电位差____________。
(4)由此可见,γ氨基丁酸的作用机理与某局部麻醉药的作用机理____________(“相同”或“不同”)。
44.如图是生态系统中碳循环的简明示意图,请据图回答下列问题:
(1)A过程是________的________作用具体包括________和________两种类型。
(2)图中缺少的一个重要箭头是________________。
(3)与A过程本质相同的有________过程(用图中字母代号表示)。
(4)碳在无机环境中以________的形式存在,而在无机环境与生物群落之间以________的形式进行循环。
45.2014年诺贝尔生理学或医学奖授予了美国、挪威的三位科学家,他们因为“发现构成大脑定位系统的细胞”而获此殊荣。他们的发现解决了大脑如何对我们周围空间产生地图,以及如何通过这个系统在复杂的环境中导航的问题。请回答问题:
(1)科学研究发现,学习和记忆涉及脑内____________的作用以及某些种类____________的合成。短期记忆主要与______________________________有关,尤其是与大脑皮层下一个形状像海马的脑区有关。长期记忆可能与____________有关。
(2)有关研究表明,人在安静时大脑的产热量是运动时的6倍,则人在____________时更容易记忆,原因是在该情况下脑细胞____________强。
(3)研究发现,正常成年人大脑中有一种pirb蛋白质能阻止大脑神经元之间生成新的连接,这将可能影响成年人的____________(填“瞬时记忆”“短期记忆”或“长期记忆”),从而在生理上减缓了成人接受新事物的速度。
【答案与解析】
1.【答案】D
【解析】根据动作电位的形成过程,可知,细胞受刺激后,膜外的Na+顺浓度梯度进入细胞内,由于膜外的Na+浓度远远高于细胞内,此过程是一个协助扩散的过程。Na+带正电荷,进入细胞内,改变了局部的电荷数量比,使膜内由负电位变为正电位,膜外由正电位变为负电位。当降低S中的Na+浓度时,再受刺激,由于膜外Na+浓度变小,进入细胞内的Na+数量就少了,内外电位差就会减小,即动作电位峰值降低。静息电位主要是由膜内K+外流造成的,因而不受影响。
2.【答案】C
【解析】图示食物网中共有8条食物链,A正确;该食物网中蛇以鼠为食,是捕食关系;食虫鸟与蛙以食虫昆虫为食,是竞争关系,B正确;该图仅体现了生态系统成分中的生产者和消费者,未体现的成分是分解者、非生物的物质和能量,C错误;生态系统中能量流动是从绿色植物固定的太阳能开始的,D正确。
3.【答案】C
【解析】越冬休眠时赤霉素的含量会减少,A项错误;秋末①→③→⑤过程能增加叶肉细胞内的胡萝卜素含量,进而经⑥过程形成脱落酸,使叶片脱落,但因为叶绿素含量的降低光合作用速率会下降,B项错误;夏季①→③→④过程能增加植物体内细胞分裂素含量,促进细胞的分裂,缩短细胞周期,能促进植物生长,C项正确;各种激素通过影响细胞内的代谢过程实现对生命活动的调节,而不是直接参与细胞内的代谢过程,D项错误。
4.【答案】D
【解析】a点时,细胞膜处于静息电位状态,钾离子从细胞膜②侧向①侧移动,即K+外流,A正确;Ⅱ是蛋白质分子,可以是K+的通道,所以静息电位的形成可能与膜上的Ⅱ有关,B正确;b→c过程中,Na+的通道打开,Na+内流,所以大量钠离子从细胞膜①侧流到②侧,C正确;b点时,细胞膜①侧电位与②侧相等,表现为0电位,D错误。
5.【答案】B
【解析】内环境中各种理化性质和成分是相对稳定的,当内环境中的成分出现变化时,表明机体的组织或细胞可能出现了问题。本题中转氨酶在血浆中的含量是一定的,当转氨酶的量增多时,可作为肝炎的一个诊断依据,所以B正确。细胞代谢所产生的一些物质进入内环境,会引起内环境的轻微变动,内环境中存在一些缓冲物质,可以使内环境保持动态平衡。
6.【答案】D
【解析】生态系统的功能包括物质循环、能量流动、信息传递。信息传递对于生物体正常生命活动的进行,种群的繁衍,生态系统的稳定性具有重要作用。金丝桃分泌的海棠素可使多数动物避开该种植物,这属于化学信息的传递。
7.【答案】C
【解析】A项所述为年龄组成,B项所述为死亡率,C项所述为种群的空间特征中的集群分布,D项所述为出生率。
8.【答案】D
【解析】内环境主要由组织液、血浆和淋巴组成;细胞内液不属于内环境。
9.【答案】D
【解析】设鸟获得的总能量为常数a,则鸟从昆虫获得能量为x,从植物直接获得能量为a-x,可列式为x×10×10+(a-x)×10=y,即y=10a+90x。根据此方程式可知,D正确。
10.【答案】A
【解析】免疫细胞包括淋巴细胞、吞噬细胞等,故A项正确。效应T细胞可以释放淋巴因子,抗体是由效应B细胞分泌产生的;记忆细胞是由T淋巴细胞或B淋巴细胞增殖分化而来;免疫系统具有防卫、监控、清除的功能,没有调节功能。
11.【答案】B
【解析】科学家将含有柑桔雌果蝇的性外激素的纸片挂在柑橘树上,结果吸引来大量的雄性果蝇,这属于化学物质的扩散来传递的,这种物质对雄果蝇来说是化学信息,这种对有害动物控制的方法属于生物防治。
12.【答案】C
【解析】分解者有需氧型也有厌氧型,但都是异养型的;教材中学习的食物链是捕食链,不包括分解者;病毒都是寄生的,分解者是指营腐生生活的细菌、真菌等生物,但是有一部分细菌如硝化细菌通过化能合成作用制造有机物,是生产者。
13.【答案】C
【解析】a~b 段和 b~c 段表示动作电位的产生过程,此时Na+内流,顺浓度梯度进行,该过程不消耗能量。c~d段和 d~e段表示恢复静息电位的过程,此时 K+外流,该过程也不消耗能量。
14.【答案】A
【解析】兴奋在神经元之间的传递,是由上一个神经元的轴突传递到轴突末梢膨大的突触小体,由突触小体的突触前膜释放神经递质,通过突触间隙作用于下一个神经元的树突或胞体的膜所构成的突触后膜,引起突触后膜兴奋或抑制。
15.【答案】D
【解析】活动能力强、活动范围大的动物种群密度的调查方法是标志重捕法,而调查活动能力弱、活动范围小的动物的种群密度可用样方法。
16.【答案】C
【解析】该生态系统的食物链有:农作物→人,农作物→家畜、家禽,农作物→家畜、家禽→人,林地→家畜、家禽,林地→家畜、家禽→人,处于第二营养级的生物有人和家禽、家畜,人还处在第三营养级,A、D正确;该生态系统通过对分解者的有效利用实现了质和能量的多级利用,B正确;生态农业不能提高了该生态系统的能量传递效率,C错误。
17.【答案】D
【解析】CO2是调节人体呼吸的有效生理刺激,使呼吸中枢的活动加强,呼吸运动加深加快,但是只能降低血液中CO2的浓度,而不能使其被迅速排净。
18.【答案】D
【解析】下丘脑与控制生物节律有关。
19.【答案】C
【解析】提倡一对夫妇只生一个孩子,是通过直接调节出生率来控制人口数量。
20.【答案】B
【解析】神经纤维未受到刺激时,K+外流,细胞膜内外的电荷分布情况是外正内负,当某一部位受刺激兴奋时,神经细胞细胞膜对钠离子通透性增加,Na+内流,使得刺激点处膜两侧的电位表现为内正外负,形成动作电位。
21.【答案】D
【解析】离体的神经纤维上兴奋的传导可以是双向的。但是,人体内,兴奋沿着反射弧只能够单向传递;同样,人体内,兴奋在一个神经元上也只能单向传导,A错误;兴奋可在树突→细胞体→轴突→突触间传递,B错误;增大离体神经元外Na+的浓度,静息电位不变,C错误;反射是指在神经系统的参与下,人体对内外环境刺激所作出的有规律性的反应,因此,刺激感受器或传出神经,信息都能传到效应器而使效应器产生相同的效应,D正确。
22.【答案】A
【解析】顶芽产生生长素向下运输,并在侧芽处积累,使得顶芽处生长素浓度达到最适,生长快,侧芽处生长素的浓度较高,生长受到抑制,故a、b生长素浓度变化分别对应②、①,A项正确,B、C、D项错误。
23.【答案】D
【解析】寒冷环境中,甲状腺激素、肾上腺激素含量升高,从而加速产热,使产热=散热,维持体温相对稳定。
24.【答案】B
【解析】种群的空间分布一般可概括为三种基本类型:随机分布、均匀分布和集群分布。A、C、D都是对种群空间特征的描述,B为对种群密度的描述。
25.【答案】C
【解析】Na+来自饮食,主要通过肾脏排出,故A正确;调节水盐平衡的主要激素是抗利尿激素,故B正确;大量出汗后应喝些淡盐水,这样可以维持细胞外液的正常渗透压,故C错;K+在维持细胞内渗透压上起决定性作用,血钾含量过低会导致心肌自动节律异常,故D正确。
26.【答案】D
【解析】毛细淋巴管堵塞,可以引起乙(组织液)增加,A错误;细胞代谢的主要场所是细胞质基质,B错误;与甲(血浆)相比,乙和淋巴的蛋白质浓度较低,C错误;组织细胞的代谢废物经细胞膜进入组织液,D正确。
27.【答案】D
【解析】输卵管直接与外界相通,不属于内环境,A错误;胃直接与外界相通,不属于内环境,B错误;细胞内为细胞内液,不属于内环境,C错误;肌肉注射主要是进入组织液,属于内环境,D正确。
28.【答案】A
【解析】神经元的基本结构包括细胞体和突起两部分,突起包括轴突和树突,A正确;神经元的分泌物是轴突末端分泌的神经递质,B错误;神经细胞神经纤维外面的髓鞘是其保护结构,C错误;轴突是神经细胞的一种突起,里面还有线粒体等细胞器,D错误。
29.【答案】D
【解析】仅纸盒转动及整个装置转动都使胚芽鞘尖端进行间隔的单侧光照,所以A、B两琼脂块中生长素浓度均为A>B,如图②放至胚芽鞘切面时,应向右弯曲生长;若胚芽鞘尖端及琼脂块进行转动使其接受光照,则A、B两琼脂块中的生长素浓度相等,如图②所示放至胚芽鞘切口时,则应直立生长。
30.【答案】B
【解析】抗原是引起淋巴细胞产生抗体的物质,抗原包括进入人体的微生物等病原体、异物、异体器官等。病原体是指引起传染病的微生物和寄生虫的统称,微生物占绝大多数,包括病毒、衣原体、立克次体、支原体、细菌、螺旋体和真菌等;寄生虫主要有原虫和嚅虫等。抗体是指病原体侵入人体后,刺激淋巴细胞产生一种抵抗该病原体的特殊蛋白质,可与相应抗原发生特异性结合的免疫球蛋白。衰老细胞相当于抗原,会引起免疫反应。人体的免疫系统,会识别出衰老细胞,从而能及时清除自身的衰老细胞,维持自身环境的稳定。
31.【答案】C
【解析】在调节血糖方面胰岛素和胰高血糖素是拮抗作用。
32.【答案】D
【解析】下丘脑是血糖平衡的中枢,可以参与血糖平衡的调节,①正确;调节躯体运动的高级中枢位于大脑皮层,②错误;下丘脑可以合成并分泌促甲状腺激素释放激素,③正确;下丘脑通过垂体控制性腺的生长发育,④错误;切除下丘脑和垂体之间的联系,则体温的调节会受到明显的影响,血糖的调节不受影响,抗利尿激素和甲状腺激素分泌会减少,⑤错误;下丘脑是体温调节的神经中枢,通过传出神经支配的效应器有骨骼肌、立毛肌、血管、肾上腺髓质等,⑥正确。所以,②④⑤错误。
33.【答案】C
【解析】催产素一定含有C,H,O,N四种元素,九肽含有8个肽键。催产素若口服则会被消化而失去作用。下丘脑中有些细胞不仅能够分泌激素(促激素释放激素、抗利尿激素),而且能传导兴奋。激素调节的作用范围比较广、作用时间比较长,而催产素参与的调节过程是神经调节。
34.【答案】D
【解析】病毒侵入人体时,人体先是通过体液免疫阻止病毒的扩散,然后再通过细胞免疫对侵入细胞的病毒予以彻底消灭,因此人体抵御流感病毒需要细胞免疫和体液免疫,A正确;细胞免疫主要消灭侵入人体细胞内部的病原体,B正确;效应T细胞识别靶细胞(被病毒侵染的细胞)并将其裂解,释放出抗原,C正确;在B细胞、浆细胞和记忆细胞中,只有浆细胞能产生抗体,D错误。
35.【答案】B
【解析】性激素具有激发并维持第二性征的作用。性激素是由睾丸分泌的,所以阉割后的公鸡,由于不能分泌性激素,失去第二性征。要想恢复公鸡的第二性征,则必须给公鸡服用雄性激素,在题目给出的选项中,口服睾丸酮能达到该目的。
36.【答案】B
【解析】群落的丰富度是指群落中物种(生物的种类)数目的多少,B项正确,A、C两项错误。农田中生物种类较少,丰富度小。
37.【答案】C
【解析】a阶段膜内K+浓度高于膜外;b阶段的电位变化是Na+通过通道蛋白进入细胞膜内所致,顺浓度梯度,是不需要能量的过程,为协助扩散过程;d阶段的电位变化是K+外流所致;c阶段膜内Na+浓度低于膜外是正确的,理由是动作电位的产生是某个位点,在这个位点上,膜内Na+浓度高于膜外,而从整个神经细胞来说仍然是膜外高于膜内。
38.【答案】D
【解析】兴奋在神经纤维上以电信号传导,兴奋在两个神经元之间以化学信号进行传递;两个神经元之间存在细胞间隙;突触只允许兴奋从一个神经元的轴突传到另外一个神经元的细胞体或树突。
39.【答案】A
【解析】曲线FC段均能促进生长,CD段抑制生长。根向重力性的产生是由于重力作用,引起近地侧(b)生长素浓度高,抑制细胞生长;背地侧(a)生长素浓度低,促进细胞生长,从而使根向下弯曲生长。在太空中,无重力作用,a、b两侧的生长素浓度相同,根水平生长,坐标图中生长素浓度仍适用于根的生长。
40.【答案】D
【解析】将电极均置于膜外,当兴奋传至左电极接触点时,其发生一次电位变化(从正电位变为负电位再变为正电位),而右电极接触点电位未变化,表现为正电位,这时电流会从右电极流向左电极;当兴奋传至右电极接触点时,其也发生一次电位变化(从正电位变为负电位再变为正电位),而左电极接触点已恢复为正电位,这时电流会从左电极流向右电极。当两电极接触点发生电位变化时,两极之间电位差的绝对值会先增大再减小,表现为波形曲线,而兴奋先后通过两电极接触点时,电流方向相反,反映两极电位变化相对值的波形曲线则分布在横轴上下两侧,故答案选D。
41.【答案】(1)bcde bde bd ade
(2)无机盐和蛋白质微粒的数目 质量分数为0.9%的NaCl b中蛋白质含量比d高
(3)7
【解析】(1)体液包括细胞内液和细胞外液,细胞外液即内环境,故据分析可知,图a、b、c、d、e中属于体液的有b血浆、c细胞内液、d组织液、e淋巴,属于内环境的有血浆、组织液和淋巴,毛细血管壁细胞的内环境是其中的血浆和组织液,血浆中的水分子主要来源于消化道的吸收,还可来源于组织液和淋巴。(2)血浆渗透压的大小主要取决于无机盐和蛋白质微粒的数目,如果溶质越多,则渗透压越大,b的正常渗透压相当于生理盐水即质量分数为0.9%的NaCl溶液的渗透压;血浆和组织液的成分基本相同,最主要的差别在于血浆中含有较多的蛋白质。(3)葡萄糖分子从肠腔内到被组织细胞利用的过程至少要穿过小肠黏膜上皮细胞(2层膜)、进毛细血管(2层膜)、出毛细血管(2层膜)、进组织细胞(1层膜),共7层膜。
42.【答案】(1)吲哚乙酸 10-10M 10-4M
(2)植物的不同器官对生长素的敏感程度不同
(3)根 (4)10-8M (5)两重性
(6)适宜的可见光 同等强度的可见光和一定强度的紫外线 高度(生长状况和高度) 甲组植株生长高于乙组,甲组中X物质含量少于乙组
【解析】(1)生长素的化学名称叫做吲哚乙酸,促进根、茎生长的最适浓度依次是10-10M、10-4M。(2)同一浓度的生长素对不同器官的作用效果不同,说明不同器官对生长素的敏感程度不同。(3)促进跟生长的最适浓度为10-10,促进芽生长的最适浓度为10-8,促进茎生长的最适浓度为10-4,故根对生长素最敏感。(4)若想培养无根豆芽,即抑制根的生长,促进茎的生长,配制的生长素浓度最好应为10-4mol/L。(5)生长素促进根系生长的最适宜浓度要比茎低得多,稍高浓度的生长素能促进乙烯的生物合成,从而抑制了根的伸长,这说明生长素的作用具有两重性。(6)步骤2:实验中的实验材料应该保持相同或一致,所以选取生长状况相同的燕麦幼苗若干株。步骤3:根据题意,A组为对照组,B组为实验组,需要施加同等强度的可见光和一定强度的紫外光光照,继续培养一段时间。预测实验结果甲组植株生长高于乙组,甲组中X物质含量少于乙组。
43.【答案】(1)胞吐
(2)Cl-通道 增大 抑制
(3)Na+通道 不变
(4)不同
【解析】(1)由图1可知,γ氨基丁酸是通过胞吐方式进入突触间隙。(2)由图1知,γ氨基丁酸与突触后膜的受体结合,Cl-通道打开,促进Cl-内流,使得突触后膜两侧电位差增大,抑制突触后膜产生兴奋。(3)由图2可知,某局部麻醉药与辣椒素同时使用时,可阻断突触后膜Na+通道开放,使突触后膜两侧电位差不变。(4)γ氨基丁酸属于抑制性神经递质,而局麻药不属于神经递质,它可通过阻断突触后膜Na+通道开放,起抑制兴奋传递的作用。
44.【答案】(1)分解者 分解 有氧呼吸 无氧呼吸 (2)从大气中的CO2库到绿色植物 (3)B、C (4)CO2或碳酸盐 CO2
【解析】从图中可以看出,本图少了一个非常重要的箭头,是从大气中的CO2库到绿色植物,因为这是大气中CO2进入生物群落的途径,如果没有这一光合作用的途径,碳循环便不能进行;图中A表示分解者的分解作用,它将有机物氧化分解,释放出能量,同时产生CO2,与此本质相同的是B和C,它们都是呼吸作用,而D则是燃烧释放CO2,不属于生物的呼吸作用。
45.【答案】(1)某些神经递质 蛋白质 神经元的活动及神经元之间的联系 新突触的建立
(2)安静 呼吸作用
(3)长期记忆
【解析】(1)学习和记忆涉及脑内某些神经递质的作用以及某些种类蛋白质的合成。短期记忆主要与神经元的活动及神经元之间的联系有关,尤其是与大脑皮层下一个形状像海马的脑区有关。长期记忆可能与新突触的建立有关。(2)有关研究表明,人在安静时大脑的产热量是运动时的6倍,由于神经冲动的传导需要能量,且能量是细胞呼吸提供的,因此人在安静时更容易记忆,原因是在该情况下脑细胞呼吸作用强。(3)长期记忆可能与新突触的建立有关,根据题意,pirb蛋白质能阻止大脑神经元之间生成新的连接,所以影响长期记忆。
2018-2019学年高二10月月考试题
一、单选题(共40小题,每小题1.5分,共40分)
1.将神经细胞置于相当于细胞外液的溶液S中,可测得静息电位。给予细胞一个适宜的刺激,膜两侧出现一个暂时性的电位变化,这种膜电位变化称为动作电位。适当降低溶液S中的Na+浓度,测量该细胞的静息电位和动作电位,可观察到( )
A. 静息电位值减小 B. 静息电位值增大
C. 动作电位峰值升高 D. 动作电位峰值降低
2.如图所示某生态系统的食物网,下列有关叙述中不正确的是( )
A. 该食物网由8条食物链组成
B. 蛇与鼠、食虫鸟与蛙的关系分别是捕食和竞争
C. 该图未体现的生态系统中的成分是非生物的物质和能量
D. 该生态系统中的能量流动是从绿色植物固定的太阳能开始的
3.植物越冬休眠和夏天生长受多种激素的调节,如下图所示,有关叙述正确的是( )
A. 越冬休眠时,植物体内的赤霉素和脱落酸的含量都会增加
B. 秋末①→③→⑤过程能增加叶肉细胞内的胡萝卜素含量,提高光合作用速率
C. 夏季①→③→④过程能增加植物体内细胞分裂素含量,促进植物生长
D. 各种植物激素通过直接参与细胞内的代谢过程实现对生命活动的调节
4.离体神经纤维某一部位受到适当刺激时,受刺激部位细胞膜两侧会出现暂时性的电位变化,产生神经冲动。图1表示该部位神经细胞的细胞膜结构示意图。图2表示该部位受刺激前后,膜两侧电位差的变化。下列叙述中,错误的是( )
A. a点时,钾离子从细胞膜②侧到①侧移动
B. 静息电位的形成可能与膜上的Ⅱ有关
C. b→c过程中,大量钠离子从细胞膜①侧流到②侧
D. b点时,细胞膜①侧电位比②侧高
5.正常情况下,转氨酶主要分布在各种组织细胞内,以心脏和肝脏含量最高,在血浆中含量很低。当某种原因使细胞膜通透性增高或因组织坏死细胞破裂后,可有大量转氨酶进入血浆。这项事实可作为下列哪项结论的证据( )
A. 内环境是不稳定的,其稳态是不存在的
B. 内环境的生化指标能反映机体的健康状况,可作为诊断疾病的依据
C. 稳态的动态变化将不利于机体的正常代谢
D. 内环境的稳态不受细胞代谢过程的影响
6.下列说法不正确的是( )
A. 生态系统的信息传递是生态系统的功能之一
B. 生命活动的正常进行和生物种群的繁衍都离不开信息的作用
C. 把信息传递应用在农业生产中可以提高农产品或畜产品的产量
D. 有些金丝桃,能分泌一种引起光敏性和刺激皮肤的化合物——海棠素,使误食的动物变盲或致死,从而使多数动物避开这种植物,这不属于生态系统的信息传递
7.下列选项中,不属于对种群数量特征描述的是( )
A. 我国的人口将逐渐步入老龄化阶段
B. 由于薇甘菊入侵,松树种群死亡率较高
C. 橡树种子散布能力差,常在母株附近聚集
D. 2008年威海市人口出生率为6.86‰
8.由细胞外液构成的液体环境叫做内环境。下列不属于人体内环境的是( )
A. 血浆 B. 组织液 C. 淋巴 D. 细胞内液
9.在植物昆虫鸟的营养结构中,若能量传递效率为10%,以鸟类同化的总能量中昆虫获得的总能量为x轴,植物供能总量为y轴,下图中绘制的相关曲线是( )
A. ① B. ② C. ③ D. ④
10.人体内有免疫系统,它是人体抵御病原体的侵犯最重要的保卫系统,下列有关叙述正确的是( )
A. 吞噬细胞和淋巴细胞属于免疫细胞
B. 效应T细胞可以释放淋巴因子和抗体
C. 记忆细胞是由造血干细胞直接分化而来
D. 免疫系统具有防卫、监控、清除和调节的功能
11.科学家曾用柑桔雌果蝇的性外激素涂在纸片上,挂在柑桔园里诱得大量雄性柑桔果蝇并加以消灭,这种对有害动物控制的方法属于( )
A. 机械防治 B. 生物防治 C. 化学防治 D. 物理防治
12.下列关于生态系统中分解者的叙述,正确的是( )
A. 新陈代谢属于异养需氧型
B. 包括细菌、真菌和病毒
C. 营腐生生活
D. 是食物链中最高的一个营养级
13.在离体实验条件下单条神经纤维的动作电位如下图所示,下列叙述正确的是( )
A. a~b 段的Na+内流是需要消耗能量的
B. b~c 段的Na+外流是不需要消耗能量的
C. c~d段的K+外流是不需要消耗能量的
D. d~e段的K+内流是需要消耗能量的
14.在一般情况下,兴奋在神经元之间的传递涉及的结构排列的先后顺序正确的是( )
A. 上一神经元轴突→突触→下一神经元树突或胞体
B. 上一神经元树突→突触→下一神经元轴突或胞体
C. 下一神经元轴突→突触→上一神经元轴突或胞体
D. 下一神经元树突→突触→上一神经元树突或胞体
15.下列关于种群密度的说法,不正确的是( )
A. 它是种群最基本的数量特征
B. 一般用样方法调查某一种草本植物的种群密度
C. 其调查一定要做到随机取样
D. 动物种群密度的调查方法只有标志重捕法
16.如图为农业生态系统示意图,下列分析不正确的是( )
A. 该生态系统中,处于第二营养级的生物有人和家禽家畜
B. 该生态系统的建立,实现了物质和能量的多级利用
C. 该生态系统的建立,提高了各营养级间的能量传递效率
D. 该生态系统中,人处在第二营养级和第三营养级
17.二氧化碳是调节人体呼吸的有效生理刺激。下面列举了因动脉血中CO2含量升高而引起的一系列生理反应,其中不正确的是( )
A. 形成对呼吸中枢的有效刺激
B. 呼吸中枢的活动加强
C. 呼吸运动(肺换气)加深加快
D. 血液中的CO2被迅速排净
18.人的睡眠状态一般在24小时内发生周期性变化。调控这一现象的部位是( )
A. 大脑 B. 小脑 C. 脑干 D. 下丘脑
19.提倡一对夫妇只生一个孩子,从种群特征看,这种措施直接调节( )
A. 种群密度 B. 性别比例 C. 出生率 D. 年龄组成
20.神经纤维受刺激时,下列哪项能表示受刺激部位(箭头处)细胞膜两侧的电位变化( )
21.下列关于神经调节的叙述正确的是( )
A. 人体内兴奋在一个神经元上可以进行双向传导
B. 兴奋可在树突→细胞体→树突→突触间传递
C. 增大离体神经元外Na+的浓度可增大静息电位
D. 刺激传出神经或感受器可使效应器产生相同的反应
22.在植物生长旺季,一枝条上有顶芽a和侧芽b(如图l)。已知芽对不同浓度生长素的不同反应如图2所示,则图3中表示a、b两芽生长素浓度变化的曲线是( )
A. ②① B. ③① C. ②③ D. ③④
23.下图所示为人体体温调节示意图,根据图示过程,判断下列说法错误的是( )
A. 图中T→E→N→F→A途径表示神经调节过程
B. B途径主要是骨骼肌通过有氧呼吸完成
C. 某人体温24 h内处于39 ℃,若ABCD表示热量,则此人的A+B=C+D
D. 寒冷环境中,甲状腺激素、肾上腺激素含量升高,从而加速体温上升
24.下列叙述不属于种群空间特征描述的是( )
A. 斑马在草原上成群活动
B. 每毫升河水中有9个大肠杆菌
C. 稗草在稻田中随机分布
D. 木棉树在路旁每隔5米种植
25.水和无机盐的平衡对内环境稳态具有重要意义。下列关于人体内水盐平衡调节的叙述,不正确的是( )
A. Na+来自饮食,主要通过肾脏排出
B. 调节水盐平衡的主要激素是抗利尿激素
C. 大量出汗后应喝些淡盐水,这样可以维持细胞内液的正常渗透压
D. K+在维持细胞内渗透压上起决定性作用,血钾含量过低会导致心肌自动节律异常
26.如图为人体内环境三种主要组成成分之间的相互转化模式图,据图分析正确的是( )
A. 毛细淋巴管堵塞,不会引起乙溶液增加
B. 甲是细胞代谢的主要场所
C. 与甲相比,乙和淋巴的蛋白质浓度较高
D. 组织细胞的代谢废物经细胞膜进入乙
27.下列各项中,可视为物质进入内环境的实例的是( )
A. 精子进入输卵管腔
B. 牛奶被饮入胃中
C. 氧气进入血液中的红细胞
D. 胰岛素被注射到皮下组织中
28.轴突是神经细胞的( )
A. 突起 B. 分泌物 C. 保护结构 D. 一种细胞器
29.某校生物兴趣小组把一个胚芽鞘尖端放在一块琼脂块上,琼脂块的中央被云母片隔开,同时被一个纸盒罩住,纸盒的一侧开口,有单侧光照(如图①所示)。经过以下三种方法处理一段时间:仅纸盒转动、仅胚芽鞘尖端及琼脂块转动、整个装置同时转动,然后分别把A、B所示琼脂块放在三个切去尖端的胚芽鞘的切口上(如图②)。胚芽鞘的生长状况分别是( )
A. 直立生长、向右弯曲生长、向右弯曲生长
B. 向左弯曲生长、直立生长、向右弯曲生长
C. 向左弯曲生长、向右弯曲生长、直立生长
D. 向右弯曲生长、直立生长、向右弯曲生长
30.人体的免疫功能,可清除自身的衰老细胞。在这一生理过程中,衰老细胞属于( )
A. 病原体 B. 抗原 C. 抗体 D. 自身物质
31.糖类是生物体的主要能源物质,下列有关人体内糖代谢及血糖平衡调节的叙述,不正确的是( )
A. 胰岛素、胰高血糖素、肾上腺素等激素共同调节以维持血糖的相对平衡,其中,胰岛素是唯一能降低血糖的激素
B. 血糖在满足氧化分解供能的前提下,可以合成糖原和转化成非糖物质
C. 在调节血糖方面胰岛素和胰高血糖素是协同作用
D. 糖尿病病人也可能血糖正常,尿液中不含糖;正常人也可能血糖偏高,尿液中含糖
32.在高等动物生命活动的调节过程中,下丘脑起着至关重要的作用,被誉为“生命的枢纽”,下列关于下丘脑功能的叙述错误的是( )
①可参与血糖平衡的调节,是血糖调节的神经中枢 ②有调节躯体运动的高级中枢 ③可合成和分泌促甲状腺激素释放激素 ④垂体通过下丘脑控制性腺的生长发育 ⑤切除下丘脑和垂体之间的联系,则体温的调节、血糖的调节会受到明显的影响,甲状腺激素和抗利尿激素的分泌量也会减少 ⑥下丘脑是体温调节的神经中枢,支配的效应器有骨骼肌、立毛肌、血管、肾上腺髓质等
A. ④⑤⑥ B. ①②④ C. ②③⑥ D. ②④⑤
33.现有一种含催产素的新药,它能使人们对陌生人产生信赖感。这种新药可能有助于治疗孤独症等疾病。催产素是由下丘脑合成、垂体后叶释放的一种九肽荷尔蒙。下列有关叙述,正确的是( )
A. 催产素一定含有C,H,O,N四种元素,含有9个肽键
B. 孤独症患者直接口服适量催产素可有效缓解症状
C. 下丘脑中有些细胞不仅能够分泌激素,而且能传导兴奋
D. 催产素参与的调节过程具有作用范围比较局限、作用时间比较长等特点
34.下列关于特异性免疫的叙述,错误的是( )
A. 人体抵御流感病毒需要细胞免疫和体液免疫
B. 细胞免疫主要消灭侵入人体细胞内部的病原体
C. 效应T细胞识别被病毒侵染的细胞并将其裂解
D. B细胞、浆细胞和记忆细胞均能够产生抗体
35.下列能够使被阉割公鸡恢复公鸡特征和行为的方法是( )
A. 施用促性腺激素 B. 口服睾丸酮
C. 植入甲状腺 D. 施用甲状腺激素
36.下列关于群落的丰富度的叙述,正确的是( )
A. 群落的丰富度是指群落的多少
B. 群落的丰富度是指群落中物种数目的多少
C. 群落中动物的数目有很多,说明丰富度大
D. 农田中生物种类较多,丰富度大
37.下图为神经元动作电位的示意图,下列有关分析正确的是( )
A. a阶段膜内的K+浓度低于膜外
B. b阶段的电位变化是Na+主动运输所致
C. c阶段膜内的Na+浓度低于膜外
D. d阶段的电位变化是K+内流所致
38.下列有关人类神经冲动传导或传递的叙述正确的是( )
A. 在神经纤维上及两个神经元之间,兴奋是以电信号的形式传递的
B. 两个神经元的细胞膜是直接接触的,以便于兴奋的传递
C. 突触只允许兴奋由树突末梢传到另一神经元的轴突或细胞体
D. 突触前膜释放的神经递质可使下一个神经元产生兴奋或抑制
39.如图所示,如果根a侧的生长素浓度在曲线的A点(为10-10mol·L-1),下列有关描述正确的是( )
A. 在FC的范围内均能促进生长
B. AD属于生长抑制范围
C. b侧的生长素浓度低于a侧,相当于曲线FE段浓度,因而细胞伸长生长慢
D. 在太空中(重力为0),根的生长将不同于图中的弯曲生长,坐标图中生长素的曲线也不适用于根的生长
40.将记录仪(R)的两个电极置于某一条结构和功能完好的神经表面,如下图,给该神经一个适宜的刺激使其产生兴奋,可在R上记录到电位的变化。能正确反映从刺激开始到兴奋完成这段过程中电位变化的曲线是( )
A. B.
C. D.
分卷II
二、非选择题(共5小题,共40分)
41.如图为人体不同部位结构模式图,其中a、b、c、d、e表示不同的液体,①②④⑤表示不同生理过程,“●”表示淀粉分子,“・”表示葡萄糖分子,据图分析:
(1)a、b、c、d、e中属于体液的有____________,属于内环境的有____________,毛细血管壁细胞的内环境是其中的____________,b中的水分子可来源于____________(均填字母)。
(2)在b中,维持b渗透压的主要来源是____________,如果溶质越多,则渗透压越大,b的正常渗透压相当于____________ 溶液的渗透压;b和d最主要的差别在于____________。
(3)葡萄糖分子从肠腔内到被组织细胞利用的过程中至少要穿过____________层生物膜。
42.根据下图回答问题:
(1)生长素的化学名称叫做__________,促进根、茎生长的最适浓度依次是__________、__________。
(2)分析10-8M对根、芽、茎的作用,得出的结论是____________________________________
________________________________________________________________________。
(3)从三条曲线可以看出,对生长素最敏感的是________________。
(4)若想培养出无根豆芽,配制的生长素溶液的最适浓度是______________。
(5)生长素促进根系生长的最适宜浓度要比茎低得多,稍高浓度的生长素能促进乙烯的生物合成,从而抑制了根的伸长,这说明生长素的作用具有______________。
(6)科学家研究发现紫外线可以抑制植物生长,原因是紫外线增加了植物体内生长素氧化酶的活性,从而促进了生长素氧化为X物质,而后者没有促进细胞伸长的作用。现在提供生长状况相同的健康的小麦幼苗若干作为实验材料,请完成下列实验方案,以验证紫外线抑制植物生长与生长素的氧化有关。
步骤1:将小麦幼苗平均分为甲组和乙组。
步骤2:给予甲组__________________光照,给予乙组__________________光照。
步骤3:观察两组幼苗的__________________并测量X物质的含量。
预测实验结果______________________。
43.如图表示γ氨基丁酸和某种局部麻醉药在兴奋传递过程中的作用。此种局部麻醉药单独使用时不能通过细胞膜,与辣椒素同时注射才会发生效果。请据图回答:
(1)γ氨基丁酸是通过____________方式进入突触间隙。
(2)由图1可知,γ氨基丁酸可引起突触后膜____________开放,使得突触后膜两侧电位差____________,引起突触后膜____________。
(3)由图2可知,某局部麻醉药与辣椒素同时使用时,可阻断突触后膜____________开放,突触后膜两侧电位差____________。
(4)由此可见,γ氨基丁酸的作用机理与某局部麻醉药的作用机理____________(“相同”或“不同”)。
44.如图是生态系统中碳循环的简明示意图,请据图回答下列问题:
(1)A过程是________的________作用具体包括________和________两种类型。
(2)图中缺少的一个重要箭头是________________。
(3)与A过程本质相同的有________过程(用图中字母代号表示)。
(4)碳在无机环境中以________的形式存在,而在无机环境与生物群落之间以________的形式进行循环。
45.2014年诺贝尔生理学或医学奖授予了美国、挪威的三位科学家,他们因为“发现构成大脑定位系统的细胞”而获此殊荣。他们的发现解决了大脑如何对我们周围空间产生地图,以及如何通过这个系统在复杂的环境中导航的问题。请回答问题:
(1)科学研究发现,学习和记忆涉及脑内____________的作用以及某些种类____________的合成。短期记忆主要与______________________________有关,尤其是与大脑皮层下一个形状像海马的脑区有关。长期记忆可能与____________有关。
(2)有关研究表明,人在安静时大脑的产热量是运动时的6倍,则人在____________时更容易记忆,原因是在该情况下脑细胞____________强。
(3)研究发现,正常成年人大脑中有一种pirb蛋白质能阻止大脑神经元之间生成新的连接,这将可能影响成年人的____________(填“瞬时记忆”“短期记忆”或“长期记忆”),从而在生理上减缓了成人接受新事物的速度。
【答案与解析】
1.【答案】D
【解析】根据动作电位的形成过程,可知,细胞受刺激后,膜外的Na+顺浓度梯度进入细胞内,由于膜外的Na+浓度远远高于细胞内,此过程是一个协助扩散的过程。Na+带正电荷,进入细胞内,改变了局部的电荷数量比,使膜内由负电位变为正电位,膜外由正电位变为负电位。当降低S中的Na+浓度时,再受刺激,由于膜外Na+浓度变小,进入细胞内的Na+数量就少了,内外电位差就会减小,即动作电位峰值降低。静息电位主要是由膜内K+外流造成的,因而不受影响。
2.【答案】C
【解析】图示食物网中共有8条食物链,A正确;该食物网中蛇以鼠为食,是捕食关系;食虫鸟与蛙以食虫昆虫为食,是竞争关系,B正确;该图仅体现了生态系统成分中的生产者和消费者,未体现的成分是分解者、非生物的物质和能量,C错误;生态系统中能量流动是从绿色植物固定的太阳能开始的,D正确。
3.【答案】C
【解析】越冬休眠时赤霉素的含量会减少,A项错误;秋末①→③→⑤过程能增加叶肉细胞内的胡萝卜素含量,进而经⑥过程形成脱落酸,使叶片脱落,但因为叶绿素含量的降低光合作用速率会下降,B项错误;夏季①→③→④过程能增加植物体内细胞分裂素含量,促进细胞的分裂,缩短细胞周期,能促进植物生长,C项正确;各种激素通过影响细胞内的代谢过程实现对生命活动的调节,而不是直接参与细胞内的代谢过程,D项错误。
4.【答案】D
【解析】a点时,细胞膜处于静息电位状态,钾离子从细胞膜②侧向①侧移动,即K+外流,A正确;Ⅱ是蛋白质分子,可以是K+的通道,所以静息电位的形成可能与膜上的Ⅱ有关,B正确;b→c过程中,Na+的通道打开,Na+内流,所以大量钠离子从细胞膜①侧流到②侧,C正确;b点时,细胞膜①侧电位与②侧相等,表现为0电位,D错误。
5.【答案】B
【解析】内环境中各种理化性质和成分是相对稳定的,当内环境中的成分出现变化时,表明机体的组织或细胞可能出现了问题。本题中转氨酶在血浆中的含量是一定的,当转氨酶的量增多时,可作为肝炎的一个诊断依据,所以B正确。细胞代谢所产生的一些物质进入内环境,会引起内环境的轻微变动,内环境中存在一些缓冲物质,可以使内环境保持动态平衡。
6.【答案】D
【解析】生态系统的功能包括物质循环、能量流动、信息传递。信息传递对于生物体正常生命活动的进行,种群的繁衍,生态系统的稳定性具有重要作用。金丝桃分泌的海棠素可使多数动物避开该种植物,这属于化学信息的传递。
7.【答案】C
【解析】A项所述为年龄组成,B项所述为死亡率,C项所述为种群的空间特征中的集群分布,D项所述为出生率。
8.【答案】D
【解析】内环境主要由组织液、血浆和淋巴组成;细胞内液不属于内环境。
9.【答案】D
【解析】设鸟获得的总能量为常数a,则鸟从昆虫获得能量为x,从植物直接获得能量为a-x,可列式为x×10×10+(a-x)×10=y,即y=10a+90x。根据此方程式可知,D正确。
10.【答案】A
【解析】免疫细胞包括淋巴细胞、吞噬细胞等,故A项正确。效应T细胞可以释放淋巴因子,抗体是由效应B细胞分泌产生的;记忆细胞是由T淋巴细胞或B淋巴细胞增殖分化而来;免疫系统具有防卫、监控、清除的功能,没有调节功能。
11.【答案】B
【解析】科学家将含有柑桔雌果蝇的性外激素的纸片挂在柑橘树上,结果吸引来大量的雄性果蝇,这属于化学物质的扩散来传递的,这种物质对雄果蝇来说是化学信息,这种对有害动物控制的方法属于生物防治。
12.【答案】C
【解析】分解者有需氧型也有厌氧型,但都是异养型的;教材中学习的食物链是捕食链,不包括分解者;病毒都是寄生的,分解者是指营腐生生活的细菌、真菌等生物,但是有一部分细菌如硝化细菌通过化能合成作用制造有机物,是生产者。
13.【答案】C
【解析】a~b 段和 b~c 段表示动作电位的产生过程,此时Na+内流,顺浓度梯度进行,该过程不消耗能量。c~d段和 d~e段表示恢复静息电位的过程,此时 K+外流,该过程也不消耗能量。
14.【答案】A
【解析】兴奋在神经元之间的传递,是由上一个神经元的轴突传递到轴突末梢膨大的突触小体,由突触小体的突触前膜释放神经递质,通过突触间隙作用于下一个神经元的树突或胞体的膜所构成的突触后膜,引起突触后膜兴奋或抑制。
15.【答案】D
【解析】活动能力强、活动范围大的动物种群密度的调查方法是标志重捕法,而调查活动能力弱、活动范围小的动物的种群密度可用样方法。
16.【答案】C
【解析】该生态系统的食物链有:农作物→人,农作物→家畜、家禽,农作物→家畜、家禽→人,林地→家畜、家禽,林地→家畜、家禽→人,处于第二营养级的生物有人和家禽、家畜,人还处在第三营养级,A、D正确;该生态系统通过对分解者的有效利用实现了质和能量的多级利用,B正确;生态农业不能提高了该生态系统的能量传递效率,C错误。
17.【答案】D
【解析】CO2是调节人体呼吸的有效生理刺激,使呼吸中枢的活动加强,呼吸运动加深加快,但是只能降低血液中CO2的浓度,而不能使其被迅速排净。
18.【答案】D
【解析】下丘脑与控制生物节律有关。
19.【答案】C
【解析】提倡一对夫妇只生一个孩子,是通过直接调节出生率来控制人口数量。
20.【答案】B
【解析】神经纤维未受到刺激时,K+外流,细胞膜内外的电荷分布情况是外正内负,当某一部位受刺激兴奋时,神经细胞细胞膜对钠离子通透性增加,Na+内流,使得刺激点处膜两侧的电位表现为内正外负,形成动作电位。
21.【答案】D
【解析】离体的神经纤维上兴奋的传导可以是双向的。但是,人体内,兴奋沿着反射弧只能够单向传递;同样,人体内,兴奋在一个神经元上也只能单向传导,A错误;兴奋可在树突→细胞体→轴突→突触间传递,B错误;增大离体神经元外Na+的浓度,静息电位不变,C错误;反射是指在神经系统的参与下,人体对内外环境刺激所作出的有规律性的反应,因此,刺激感受器或传出神经,信息都能传到效应器而使效应器产生相同的效应,D正确。
22.【答案】A
【解析】顶芽产生生长素向下运输,并在侧芽处积累,使得顶芽处生长素浓度达到最适,生长快,侧芽处生长素的浓度较高,生长受到抑制,故a、b生长素浓度变化分别对应②、①,A项正确,B、C、D项错误。
23.【答案】D
【解析】寒冷环境中,甲状腺激素、肾上腺激素含量升高,从而加速产热,使产热=散热,维持体温相对稳定。
24.【答案】B
【解析】种群的空间分布一般可概括为三种基本类型:随机分布、均匀分布和集群分布。A、C、D都是对种群空间特征的描述,B为对种群密度的描述。
25.【答案】C
【解析】Na+来自饮食,主要通过肾脏排出,故A正确;调节水盐平衡的主要激素是抗利尿激素,故B正确;大量出汗后应喝些淡盐水,这样可以维持细胞外液的正常渗透压,故C错;K+在维持细胞内渗透压上起决定性作用,血钾含量过低会导致心肌自动节律异常,故D正确。
26.【答案】D
【解析】毛细淋巴管堵塞,可以引起乙(组织液)增加,A错误;细胞代谢的主要场所是细胞质基质,B错误;与甲(血浆)相比,乙和淋巴的蛋白质浓度较低,C错误;组织细胞的代谢废物经细胞膜进入组织液,D正确。
27.【答案】D
【解析】输卵管直接与外界相通,不属于内环境,A错误;胃直接与外界相通,不属于内环境,B错误;细胞内为细胞内液,不属于内环境,C错误;肌肉注射主要是进入组织液,属于内环境,D正确。
28.【答案】A
【解析】神经元的基本结构包括细胞体和突起两部分,突起包括轴突和树突,A正确;神经元的分泌物是轴突末端分泌的神经递质,B错误;神经细胞神经纤维外面的髓鞘是其保护结构,C错误;轴突是神经细胞的一种突起,里面还有线粒体等细胞器,D错误。
29.【答案】D
【解析】仅纸盒转动及整个装置转动都使胚芽鞘尖端进行间隔的单侧光照,所以A、B两琼脂块中生长素浓度均为A>B,如图②放至胚芽鞘切面时,应向右弯曲生长;若胚芽鞘尖端及琼脂块进行转动使其接受光照,则A、B两琼脂块中的生长素浓度相等,如图②所示放至胚芽鞘切口时,则应直立生长。
30.【答案】B
【解析】抗原是引起淋巴细胞产生抗体的物质,抗原包括进入人体的微生物等病原体、异物、异体器官等。病原体是指引起传染病的微生物和寄生虫的统称,微生物占绝大多数,包括病毒、衣原体、立克次体、支原体、细菌、螺旋体和真菌等;寄生虫主要有原虫和嚅虫等。抗体是指病原体侵入人体后,刺激淋巴细胞产生一种抵抗该病原体的特殊蛋白质,可与相应抗原发生特异性结合的免疫球蛋白。衰老细胞相当于抗原,会引起免疫反应。人体的免疫系统,会识别出衰老细胞,从而能及时清除自身的衰老细胞,维持自身环境的稳定。
31.【答案】C
【解析】在调节血糖方面胰岛素和胰高血糖素是拮抗作用。
32.【答案】D
【解析】下丘脑是血糖平衡的中枢,可以参与血糖平衡的调节,①正确;调节躯体运动的高级中枢位于大脑皮层,②错误;下丘脑可以合成并分泌促甲状腺激素释放激素,③正确;下丘脑通过垂体控制性腺的生长发育,④错误;切除下丘脑和垂体之间的联系,则体温的调节会受到明显的影响,血糖的调节不受影响,抗利尿激素和甲状腺激素分泌会减少,⑤错误;下丘脑是体温调节的神经中枢,通过传出神经支配的效应器有骨骼肌、立毛肌、血管、肾上腺髓质等,⑥正确。所以,②④⑤错误。
33.【答案】C
【解析】催产素一定含有C,H,O,N四种元素,九肽含有8个肽键。催产素若口服则会被消化而失去作用。下丘脑中有些细胞不仅能够分泌激素(促激素释放激素、抗利尿激素),而且能传导兴奋。激素调节的作用范围比较广、作用时间比较长,而催产素参与的调节过程是神经调节。
34.【答案】D
【解析】病毒侵入人体时,人体先是通过体液免疫阻止病毒的扩散,然后再通过细胞免疫对侵入细胞的病毒予以彻底消灭,因此人体抵御流感病毒需要细胞免疫和体液免疫,A正确;细胞免疫主要消灭侵入人体细胞内部的病原体,B正确;效应T细胞识别靶细胞(被病毒侵染的细胞)并将其裂解,释放出抗原,C正确;在B细胞、浆细胞和记忆细胞中,只有浆细胞能产生抗体,D错误。
35.【答案】B
【解析】性激素具有激发并维持第二性征的作用。性激素是由睾丸分泌的,所以阉割后的公鸡,由于不能分泌性激素,失去第二性征。要想恢复公鸡的第二性征,则必须给公鸡服用雄性激素,在题目给出的选项中,口服睾丸酮能达到该目的。
36.【答案】B
【解析】群落的丰富度是指群落中物种(生物的种类)数目的多少,B项正确,A、C两项错误。农田中生物种类较少,丰富度小。
37.【答案】C
【解析】a阶段膜内K+浓度高于膜外;b阶段的电位变化是Na+通过通道蛋白进入细胞膜内所致,顺浓度梯度,是不需要能量的过程,为协助扩散过程;d阶段的电位变化是K+外流所致;c阶段膜内Na+浓度低于膜外是正确的,理由是动作电位的产生是某个位点,在这个位点上,膜内Na+浓度高于膜外,而从整个神经细胞来说仍然是膜外高于膜内。
38.【答案】D
【解析】兴奋在神经纤维上以电信号传导,兴奋在两个神经元之间以化学信号进行传递;两个神经元之间存在细胞间隙;突触只允许兴奋从一个神经元的轴突传到另外一个神经元的细胞体或树突。
39.【答案】A
【解析】曲线FC段均能促进生长,CD段抑制生长。根向重力性的产生是由于重力作用,引起近地侧(b)生长素浓度高,抑制细胞生长;背地侧(a)生长素浓度低,促进细胞生长,从而使根向下弯曲生长。在太空中,无重力作用,a、b两侧的生长素浓度相同,根水平生长,坐标图中生长素浓度仍适用于根的生长。
40.【答案】D
【解析】将电极均置于膜外,当兴奋传至左电极接触点时,其发生一次电位变化(从正电位变为负电位再变为正电位),而右电极接触点电位未变化,表现为正电位,这时电流会从右电极流向左电极;当兴奋传至右电极接触点时,其也发生一次电位变化(从正电位变为负电位再变为正电位),而左电极接触点已恢复为正电位,这时电流会从左电极流向右电极。当两电极接触点发生电位变化时,两极之间电位差的绝对值会先增大再减小,表现为波形曲线,而兴奋先后通过两电极接触点时,电流方向相反,反映两极电位变化相对值的波形曲线则分布在横轴上下两侧,故答案选D。
41.【答案】(1)bcde bde bd ade
(2)无机盐和蛋白质微粒的数目 质量分数为0.9%的NaCl b中蛋白质含量比d高
(3)7
【解析】(1)体液包括细胞内液和细胞外液,细胞外液即内环境,故据分析可知,图a、b、c、d、e中属于体液的有b血浆、c细胞内液、d组织液、e淋巴,属于内环境的有血浆、组织液和淋巴,毛细血管壁细胞的内环境是其中的血浆和组织液,血浆中的水分子主要来源于消化道的吸收,还可来源于组织液和淋巴。(2)血浆渗透压的大小主要取决于无机盐和蛋白质微粒的数目,如果溶质越多,则渗透压越大,b的正常渗透压相当于生理盐水即质量分数为0.9%的NaCl溶液的渗透压;血浆和组织液的成分基本相同,最主要的差别在于血浆中含有较多的蛋白质。(3)葡萄糖分子从肠腔内到被组织细胞利用的过程至少要穿过小肠黏膜上皮细胞(2层膜)、进毛细血管(2层膜)、出毛细血管(2层膜)、进组织细胞(1层膜),共7层膜。
42.【答案】(1)吲哚乙酸 10-10M 10-4M
(2)植物的不同器官对生长素的敏感程度不同
(3)根 (4)10-8M (5)两重性
(6)适宜的可见光 同等强度的可见光和一定强度的紫外线 高度(生长状况和高度) 甲组植株生长高于乙组,甲组中X物质含量少于乙组
【解析】(1)生长素的化学名称叫做吲哚乙酸,促进根、茎生长的最适浓度依次是10-10M、10-4M。(2)同一浓度的生长素对不同器官的作用效果不同,说明不同器官对生长素的敏感程度不同。(3)促进跟生长的最适浓度为10-10,促进芽生长的最适浓度为10-8,促进茎生长的最适浓度为10-4,故根对生长素最敏感。(4)若想培养无根豆芽,即抑制根的生长,促进茎的生长,配制的生长素浓度最好应为10-4mol/L。(5)生长素促进根系生长的最适宜浓度要比茎低得多,稍高浓度的生长素能促进乙烯的生物合成,从而抑制了根的伸长,这说明生长素的作用具有两重性。(6)步骤2:实验中的实验材料应该保持相同或一致,所以选取生长状况相同的燕麦幼苗若干株。步骤3:根据题意,A组为对照组,B组为实验组,需要施加同等强度的可见光和一定强度的紫外光光照,继续培养一段时间。预测实验结果甲组植株生长高于乙组,甲组中X物质含量少于乙组。
43.【答案】(1)胞吐
(2)Cl-通道 增大 抑制
(3)Na+通道 不变
(4)不同
【解析】(1)由图1可知,γ氨基丁酸是通过胞吐方式进入突触间隙。(2)由图1知,γ氨基丁酸与突触后膜的受体结合,Cl-通道打开,促进Cl-内流,使得突触后膜两侧电位差增大,抑制突触后膜产生兴奋。(3)由图2可知,某局部麻醉药与辣椒素同时使用时,可阻断突触后膜Na+通道开放,使突触后膜两侧电位差不变。(4)γ氨基丁酸属于抑制性神经递质,而局麻药不属于神经递质,它可通过阻断突触后膜Na+通道开放,起抑制兴奋传递的作用。
44.【答案】(1)分解者 分解 有氧呼吸 无氧呼吸 (2)从大气中的CO2库到绿色植物 (3)B、C (4)CO2或碳酸盐 CO2
【解析】从图中可以看出,本图少了一个非常重要的箭头,是从大气中的CO2库到绿色植物,因为这是大气中CO2进入生物群落的途径,如果没有这一光合作用的途径,碳循环便不能进行;图中A表示分解者的分解作用,它将有机物氧化分解,释放出能量,同时产生CO2,与此本质相同的是B和C,它们都是呼吸作用,而D则是燃烧释放CO2,不属于生物的呼吸作用。
45.【答案】(1)某些神经递质 蛋白质 神经元的活动及神经元之间的联系 新突触的建立
(2)安静 呼吸作用
(3)长期记忆
【解析】(1)学习和记忆涉及脑内某些神经递质的作用以及某些种类蛋白质的合成。短期记忆主要与神经元的活动及神经元之间的联系有关,尤其是与大脑皮层下一个形状像海马的脑区有关。长期记忆可能与新突触的建立有关。(2)有关研究表明,人在安静时大脑的产热量是运动时的6倍,由于神经冲动的传导需要能量,且能量是细胞呼吸提供的,因此人在安静时更容易记忆,原因是在该情况下脑细胞呼吸作用强。(3)长期记忆可能与新突触的建立有关,根据题意,pirb蛋白质能阻止大脑神经元之间生成新的连接,所以影响长期记忆。
相关资料
更多

