


【生物】湖北省黄梅国际育才高级中学2018-2019高二4月周考试卷(解析版)
展开
湖北省黄梅国际育才高级中学2018-2019高二4月周考试卷
一、单选题
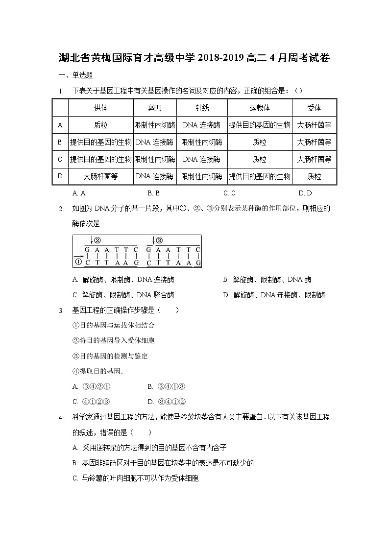
1. 下表关于基因工程中有关基因操作的名词及对应的内容,正确的组合是:()
供体
剪刀
针线
运载体
受体
A
质粒
限制性内切酶
DNA连接酶
提供目的基因的生物
大肠杆菌等
B
提供目的基因的生物
DNA连接酶
限制性内切酶
质粒
大肠杆菌等
C
提供目的基因的生物
限制性内切酶
DNA连接酶
质粒
大肠杆菌等
D
大肠杆菌等
DNA连接酶
限制性内切酶
提供目的基因的生物
质粒
A. A B. B C. C D. D
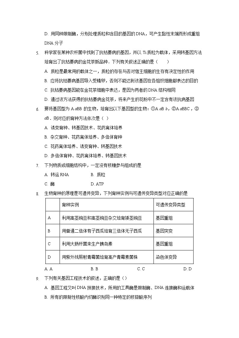
2. 如图为DNA分子的某一片段,其中①、②、③分别表示某种酶的作用部位,则相应的酶依次是
A. 解旋酶、限制酶、DNA连接酶 B. 解旋酶、限制酶、DNA酶
C. 解旋酶、限制酶、DNA聚合酶 D. 解旋酶、DNA连接酶、限制酶
3. 基因工程的正确操作步骤是( )
①目的基因与运载体相结合
②将目的基因导入受体细胞
③目的基因的检测与鉴定
④提取目的基因.
A. ③④②① B. ②④①③
C. ④①②③ D. ③④①②
4. 科学家通过基因工程的方法,能使马铃薯块茎含有人类主要蛋白.以下有关该基因工程的叙述,错误的是( )
A. 采用逆转录的方法得到的目的基因不含有内含子
B. 基因非编码区对于目的基因在块茎中的表达是不可缺少的
C. 马铃薯的叶肉细胞不可以作为受体细胞
D. 用同种限制酶,分别处理质粒和含目的基因的DNA,可产生黏性末端而形成重组DNA分子
5. 科学家在某种农杆菌中找到了抗枯萎病的基因,并以Ti质粒为载体,采用转基因方法培育出了抗枯萎病的金花茶新品种.下列有关叙述正确的是( )
A. 质粒是最常用的载体之一,质粒的存在与否对宿主细胞的生存有决定性的作用
B. 应将抗枯萎病基因导入受精卵,否则不能达到该基因在各组织细胞都表达的目的
C. 抗枯萎病基因能在金花茶细胞中表达,是因为两者的DNA结构相同
D. 通过该方法获得的抗枯萎病金花茶,将来产生的花粉中不一定含有该抗病基因
6. 要将基因型为A aBB的生物,培育出以下基因型的生物:①A aB b,②A aBBC,③ aB.则对应的育种方法依次是( )
A. 诱变育种、转基因技术、花药离体培养
B. 杂交育种、花药离体培养、多倍体育种
C. 花药离体培养、诱变育种、转基因技术
D. 多倍体育种、花药离体培养、转基因技术
7. 下列物质或细胞结构中,一定没有核糖参与组成的是
A. 转运RNA B. 质粒
C. 酶 D. ATP
8. 生物育种的原理是可遗传变异,下列育种实例与可遗传变异类型对应正确的是
育种实例
可遗传变异类型
A
利用高茎豌豆和高茎豌豆杂交培育矮茎豌豆
基因重组
B
用普通二倍体有子西瓜培育三倍体无子西瓜
基因突变
C
利用大肠杆菌来生产胰岛素
基因重组
D
用紫外线照射青霉菌培育高产青霉素菌株
染色体变异
A. A B. B C. C D. D
9. 下列有关基因工程技术的叙述,正确的是()
A. 基因工程又叫DNA拼接技术,所用的工具酶是限制酶、DNA连接酶和运载体
B. 所有的限制性核酸内切酶识别同一种特定的核苷酸序列
C. 形成重组质粒时,用DNA连接酶将碱基通过氢键连接
D. 基因工程育种能克服生殖隔离且定向改变生物性状
10. 不属于基因工程方法生产的药物是( )
A. 干扰素 B. 白细胞介素
C. 青霉素 D. 乙肝疫苗
11. 多莉羊培育过程中,乳腺细胞核与无核的卵细胞融合,融合的细胞发育成了胚。这主要依赖于细胞的
A. 分裂和癌变 B. 衰老和分化
C. 分裂和分化 D. 衰老和分裂
12. 下列过程中不涉及植物组织培养技术的是( )
A. 由马铃薯的茎尖培育出无病毒植株
B. 由花粉粒培育出的单倍体
C. 转入抗卡那霉素基因的烟草细胞培育出转基因植株
D. 二倍体水稻的种子经秋水仙素处理后培育出四倍体植株
13. 植物细胞表现出全能性的必要条件是( )
A. 给予适宜的营养和外界条件
B. 导入其他植物细胞的基因
C. 将成熟筛管的细胞核移植到去核的卵细胞内
D. 脱离母体后,给予适宜的营养和外界条件
14. 下列关于细胞全能性的叙述,正确的是()
A. 壁虎断尾后可以重新长出可说明动物细胞具有全能性
B. 干细胞诱导分化成各种组织体现了动物细胞具有全能性
C. 可以通过植物组织培养技术证明植物细胞具有全能性
D. 高度分化的植物细胞一般不具有全能性
15. 干细胞是生物体生命进程中出现的一类未分化细胞,一旦需要,它可以分裂、分化形成各种组织干细胞,再进一步分化形成各种不同的组织细胞。下列有关叙述错误的是( )
A. 造血干细胞分化形成红细胞、白细胞的过程是不可逆的
B. 心脏干细胞分化形成心脏的过程体现了细胞的全能性
C. 运用胚胎干细胞可以培植动物器官或组织,开创了人类疾病治疗的新方法
D. 干细胞中含有本物种生物发育的全套遗传物质
16. 据报道,英国科学家从人皮肤细胞中提取出细胞核,植入剔除了细胞核的牛卵细胞中,从而培育出人兽混合胚胎.从遗传学角度来看,这种混合胚胎中有99.9%的遗传物质来自人,只有0.1%来自牛.你认为这0.1%的遗传物质最可能存在于牛卵细胞的( )
A. 细胞核 B. 线粒体 C. 叶绿体 D. 核糖体
17. 科学研究表明生物的物种、年龄、性别、细胞核的变化等因素都会影响细胞衰老,衰老的细胞在体外培养时,增殖代数会减少.有关实验过程和检测指标不严谨的是( )
A. 分别将老鼠、鸡、人和龟的体细胞在体外培养,对比物种寿命和细胞分裂的次数
B. 在相同的条件下,体外分别培养胎儿、中年和老年人的肺成纤维细胞,统计细胞增殖代数
C. 将老年男性体细胞和年轻女性体细胞混合培养,对比年龄、性别和细胞分裂的次数
D. 将年轻人的体细胞去核后与老年人的完整体细胞融合,另将老年人的体细胞去核后与年轻人的完整体细胞融合,分别在体外培养,统计细胞增殖代数
18. 英国生物学家首次用羊的体细胞成功地克隆出小羊“多莉”.以下的生殖方式与“多莉”的繁殖方式最相似的是( )
A. 噬菌体侵染细菌并释放出大量的子代噬菌体
B. 蘑菇通过产生大量孢子并形成大量后代
C. 通过组织培养快速出大量无病毒植株
D. 豌豆自交产生大量后代
19. 在植物细胞工程中,当原生质体融合成一个细胞后,需要诱导产生细胞壁,参与这一过程的细胞器主要有 ( )
A. 线粒体和高尔基体 B. 叶绿体和高尔基体
C. 线粒体和核糖体 D. 叶绿体和内质网
20. 干细胞移植现已成为治疗糖尿病的一种临床技术.自体骨髓干细胞植入胰腺组织后可分化为胰岛样细胞,以替代损伤的胰岛B细胞,达到治疗糖尿病的目的.下列叙述正确的是( )
A. 骨髓干细胞与胰岛样细胞的基因组成不同,基因表达产物不同
B. 骨髓干细胞与胰岛样细胞的基因组成相同,基因表达产物不同
C. 胰腺组织微环境造成骨髓干细胞基因丢失,分化成为胰岛样细胞
D. 胰腺组织微环境对骨髓干细胞分化无影响,分化是由基因决定的
21. 人类骨髓中的造血干细胞可以分化成各种血细胞.临床上利用骨髓移植来治疗白血病患者,且在移植前会先清除病人原有的干细胞.试问移植后,病人可能会发生下列何种现象?( )
A. 骨髓来自不同血型的捐献者时,移植后病人的血型会改变
B. 骨髓来自不同血型的捐献者时,移植后病人的血型不会改变
C. 移植后病人新生的血细胞的基因型与移植前相同
D. 移植后病人新生的血细胞的基因型与移植前不同,且会遗传给下一代
22. 下列科技成果中,根据基因重组的原理进行的是
①我国科学家袁隆平利用杂交技术培育出超级水稻
②我国科学家将苏云金杆菌的某些基因移植到棉花体内培育抗虫棉
③我国科学家通过返回式卫星搭载种子培育出太空椒
④我国科学家通过体细胞克隆技术培育出克隆牛
A. ① B. ①②
C. ①②③ D. ②③④
23. 下列事实中,可以体现细胞全能性的是()
①利用胡萝卜韧皮部的细胞培育出植株
②转入抗虫基因的棉花叶肉细胞培育出植株
③番茄体细胞与马铃薯体细胞融合后培育出植株 ④蜜蜂未受精的卵发育成雄峰
A. 只有①④ B. 只有①②③
C. 只有①②④ D. ①~④全部
24. 韩国某生物技术公司帮助宠物爱好者“复活”死去的爱犬,他们从狗的遗体细胞中获取核DNA移植入去核的卵细胞中,再将进一步分化成的胚胎移植入母狗体内。该“复活”技术的生物学原理是( )
A. 细胞核的全能性 B. 细胞具有全能性
C. 有性生殖 D. 受精作用
25. 如图表示科学家利用小鼠的纤维母细胞培养体系培养多种细胞的过程,下列叙述正确的是( )
A. 与纤维母细胞相比,经过程①形成的诱导性干细胞的全能性较低
B. 过程②的结果说明,诱导性干细胞中遗传信息的表达情况不同
C. 诱导性干细胞与上皮细胞在功能上有差异,形态上没有差异
D. 上述细胞中具有细胞周期的是诱导性干细胞和神经细胞
26. 相对细菌和植物细胞而言,动物细胞离体培养更需关注培养基的渗透压,这是因为动物细胞( )
A. 没有细胞壁,对培养基的渗透压更敏感
B. 渗透压远高于细菌或植物细胞的渗透压
C. 没有成熟大液泡,渗透压调节能力差
D. 生长缓慢,各生长阶段对环境的渗透压要求不同
27. 植物体细胞杂交与动物细胞工程中所用技术与原理不相符的是()
A. 纤维素酶、果胶酶处理和胰蛋白酶处理--酶的专一性
B. 原生质体融合和动物细胞融合--生物膜的流动性
C. 植物组织培养和动物细胞培养--细胞的全能性
D. 紫草细胞培养和杂交瘤细胞的培养--细胞分裂
28. 美国科学家取胡萝卜韧皮部的一些细胞,放入含有植物激素、无机盐和糖类等物质的培养液中培养,结果形成一个细胞团,继而长出了根、茎和叶,移栽后最终长成了一株新的胡萝卜植株,这个实验属于植物组织培养。下列说法不正确的是
A. 该实验能够成功的理论依据是分化的细胞依然具有全能性
B. 植物组织培养过程中有细胞的分裂过程,没有细胞分化过程
C. 植物组织培养可以应用于快速繁殖花卉和种植蔬菜等作物
D. 目前还不可以用类似的方法将已分化的动物体细胞培养成新个体
29. 用甲母羊的乳腺细胞的细胞核与乙母羊的卵母细胞的细胞质组成一个细胞,成功培育了“多利”羊。下列说法错误的是 ( )
A. “多利”羊的特征与甲母羊几乎相同
B. 动物体细胞具有全能性
C. 这个乳腺细胞的细胞核内含有该物种所需要的全套核遗传物质
D. 卵母细胞的细胞质含有促进乳腺细胞的细胞核表达全能性的物质
30. 下列关于生物育种的叙述正确的是
A. 杂交水稻与八倍体小黑麦的育种原理不同
B. 单倍体育种是通过花药离体培养技术最终获得单倍体
C. 基因工程育种能够产生新的基因,定向改造生物性状
D. 由于三倍体西瓜没有种子,因此无籽性状不能遗传
31. 下图表示一项重要生物技术的关键步骤,X是获得外源基因并能够表达的细胞。下列有关说法不正确的是
A. X是含有胰岛素基因并能合成胰岛素的细菌细胞
B. 质粒是细胞核或拟核外能自主复制的小型环状DNA
C. 目的基因与质粒的重组需要限制酶和DNA聚合酶
D. 该技术为DNA重组技术,又称之为基因拼接技术
32. 已知玉米(2N)的高秆(易倒伏)对矮秆(抗倒伏)为显性,抗病对易感病为显性,控制上述两对性状的两对基因分别位于两对同源染色体上.为获得纯合矮秆抗病玉米植株,研究人员采用了如图所示的方法.下列有关说法正确的是( )
A. 图中①②过程均发生了同源染色体分离,非同源染色体自由组合
B. 图中③过程产生转基因植株是基因突变的结果
C. 图中④过程“航天育种”方法中发生的变异类型是染色体畸变
D. 图中单倍体加倍成纯合矮杆抗病植株的方法常用秋水仙素处理幼苗或萌发的种子
33. 对基因工程概念的理解,不正确的是
A. 基因工程可以定向改变生物的遗传性状
B. 基因工程需要在生物体外进行DNA重组和转基因
C. 基因工程的目的是克服生殖隔离,创造新的物种
D. 基因工程是在DNA分子水平上进行设计和施工
34. 如图表示四倍体兰花叶片植物组织培养的过程,下列相关叙述正确的是( )
A. 此兰花的花药离体培养所得植株为二倍体
B. ①阶段体现了细胞的全能性,②阶段需要细胞分裂素
C. ①阶段有细胞增殖,但无细胞分化
D. ②过程为脱分化,③过程为再分化
35. 下列有关细胞工程的叙述,正确的是( )
A. PEG是促细胞融合剂,可直接诱导植物细胞融合
B. 用原生质体制备人工种子,要防止细胞破裂
C. 骨髓瘤细胞经免疫处理,可直接获得单克隆抗体
D. 核移植克隆的动物,其线粒体DNA来自供卵母体
36. 利用植物体细胞杂交技术将白菜和甘蓝(均为二倍体)培育成“白菜—甘蓝”杂种植株(如下图所示)。下列说法正确的是( )
A. 图示“白菜—甘蓝”植株不能结子
B. 植物体细胞杂交技术的目的是获得杂种细胞
C. 上述过程中包含着有丝分裂、细胞分化和减数分裂等过程
D. “白菜—甘蓝”杂种植株所具有的性状是基因选择性表达的结果
37. 下图是利用现代生物工程技术治疗遗传性糖尿病(基因缺陷导致胰岛B细胞不能正常合成胰岛素)的过程设计图解。请据图分析,下列说法错误的是︰()
A. 图中①、②所示的结构分别是细胞核、内细胞团
B. 图中③所示的生物工程技术是体细胞核移植技术
C. 完成过程④通常采用的方法是显微注射技术
D. 图示方法与一般的异体移植相比最大的优点是避免远缘杂交不亲和
38. 某研究小组为测定药物对体外培养细胞的毒性,准备对某种动物的肝肿瘤细胞(甲)和正常肝细胞(乙)进行动物细胞培养.下列叙述正确的是( )
A. 制备肝细胞悬液时,可用胃蛋白酶处理肝组织块
B. 恒温培养箱中的CO2浓度维持在5%左右,以促进细胞呼吸
C. 为了保证细胞培养所需的无毒环境,需大量添加各种抗生素
D. 本实验应设置对照实验,以检测药物对甲、乙的毒性大小
39. 下图是研究人员利用供体生物DNA中无限增殖调控基因制备单克隆抗体的思路流程.下列相关叙述正确的是
( )
A. 酶a、酶b作用位点分别为氢键和磷酸二酯键
B. Ⅰ是经免疫的记忆细胞与骨髓瘤细胞融合的杂交瘤细胞
C. 筛选出既能无限增殖又能产生专一抗体的Ⅱ必须通过分子检测
D. 上述制备单克隆抗体的方法涉及转基因技术和动物细胞核移植技术
40. 下列实验中能体现细胞全能性的有( )
①玉米花粉粒培育出植株 ②转入贮存蛋白基因的向日葵细胞培育出植株 ③烧伤病人的健康细胞培养出皮肤 ④核移植获得的组装细胞培育出小鲤鲫移核鱼 ⑤植物用种子繁殖后代 ⑥用悬浮培养的单个胡萝卜细胞培养成可育的植株.
A. ②③④⑤⑥ B. ①②④⑥
C. ②③④⑤ D. ①②③④⑤⑥
二、填空题
41. 下图为细胞融合的简略过程示意图,请据图完成问题:
(1)若A、B是植物细胞,在细胞融合之前已用酶处理去掉了细胞壁,所用的酶可能是_________,由此生成的A和B称为_________;A、B到细胞C的过程中,常用的物理方法有离心、振动、电激。融合完成的标志是________。
(2)若A、B是动物细胞,一般取自幼龄动物的器官、组织,然后用________使其分散开来;A、B到C的过程中,常用的不用于植物细胞工程的方法是用______________诱导细胞融合。对融合得到的D进行大规模培养时需要提供的气体环境为___________,其中CO2的作用是 _。此外,培养液还应进行无菌处理,通常还要在培养液中添加一定量的抗生素,以防 。
(3)若A为骨髓瘤细胞,B为经免疫的B淋巴细胞,那么D称为_________,这种细胞既能大量繁殖,又能产生_________。
(4)从A、B到细胞C的过程中,可形成__________种类型的细胞(仅考虑两个细胞间的融合)。若该过程用于单克隆抗体的制备,应筛选出符合要求的D,方法是用特定的__________培养基培养,为了大规模的生产单克隆抗体,还需对D进行第二次筛选,第二次筛选的目的是____________________。
42. 图甲是抗寨卡病毒(一种RNA病毒)单克隆抗体制备的过程图,图乙是克隆羊培育过程示意图,请据图回答下列问题:
(1)图甲和图乙所示的过程中,应该都会用到的动物细胞工程技术是____________。
(2)图甲中②过程常需要借助动物细胞融合技术,其过程中动物细胞融合所特有的方法是使用____________诱导细胞融合。
(3)利用基因工程生产寨卡病毒的疫苗时,需要将重组DNA导入细菌细胞中,这一步骤常用的方法是____________。
(4)核移植时受体应选用_____________期的卵母细胞。
(5)在制备单克隆抗体的过程中,进行了两次筛选,第一次筛选是利用HAT______(填“选择”或“鉴别”)培养基,由于骨髓瘤细胞无法在HAT培养基上生存,故只有____________细胞能长期存活;第二次筛选获得____________。
(6)通过上述方法得到的抗体与常规的血清抗体相比最大的优点是______________。
43. 回答下列有关基因工程、细胞工程的问题:
(1)基因工程自20世纪70年代兴起后,飞速发展,目前已经成为生物科学核心技术,在农牧业、工业、环境和医药卫生等方面展示出美好的前景。
①植物基因工程:主要用于提高农作物的________以及改良农作物的品质和利用植物生产药物。
②动物基因工程:可以用转基因动物生产药物,科学家将药用蛋白基因与________等调控组件重组在一起,导入哺乳动物的受精卵中,进而培育出转基因动物,在其进入泌乳期后,通过分泌的乳汁获得所需药品,称之为________。
③医药卫生方面:可以利用基因工程生产药物,还可以治疗疾病。治疗遗传病最有效的手段是________。
(2)随着生物科技的进步,植物细胞工程作为一门新兴的生物技术,已经普遍应用于社会生产的方方面面。
①微型繁殖:植物组织培养技术不仅可以保持优良品种的________,还可以高效快速实现种苗的快速繁殖,选取植物________(部位)进行组织培养可获得脱毒植株,实现作物增产。
②作物新品种的培育:常规育种培育出一个可以稳定遗传的农作物优良品种,一般需要经过5~6年的连续筛选,而________可极大地缩短育种年限;在植物的组织培养过程中,由于培养细胞一直处于________状态,因此容易产生突变。
③神奇的人工种子:人工种子就是以植物组织培养得到的________(至少答两种)等为材料,经过人工薄膜包装得到的种子,人工种子在适宜条件下同样能够萌发长成幼苗。
参考答案
1. C 2. A 3. C 4. C 5. D 6. A 7. B 8. C
9. D 10. C 11. C 12. D 13. D 14. C 15. B 16. B
17. C 18. C 19. A 20. B 21. A 22. B 23. D 24. A
25. B 26. A 27. C 28. B 29. B 30. A 31. C 32. A
33. C 34. C 35. D 36. D 37. D 38. D 39. C 40. B
41.(1)纤维素酶和果胶酶 原生质体 杂种细胞产生新的细胞壁
(2)胰蛋白酶 灭活的病毒 95%的空气加5%的CO2 维持培养液的pH 培养过程中的污染
(3)杂交瘤细胞 专一的抗体
(4)3 选择性 筛选出能分泌特定抗体的杂交瘤细胞
42.(1)动物细胞培养技术
(2)灭活的病毒
(3)用钙离子溶液处理细菌细胞
(4)MII中
(5)选择 杂交瘤细胞 能产生所需专一(特异性)抗体的杂交瘤细胞
(6)特异性强、灵敏度高、能大量制备
43.(1)①抗逆能力
②乳腺蛋白基因的启动子 乳腺生物反应器(乳房生物反应器)
③基因治疗
(2)①遗传特性 分生区或茎尖
②单倍体育种 不断的分生(裂)
③胚状体、不定芽、顶芽和腋芽
【解析】
1.【分析】
本题考查基因工程的相关知识,意在考查考生的识记能力和理解所学知识要点,把握知识间内在联系,形成知识网络结构的能力。
【解答】
基因操作过程中,供体是提供目的基因的生物,剪刀为限制性内切酶,针线是DNA连接酶,经常使用的运载体有质粒、噬菌体、动植物病毒等,受体一般为大肠杆菌等生物,综上所述,ABD错误,C正确。
故选C。
2. 【分析】
本题结合图解,考查基因工程的相关知识,重点考查基因工程的操作工具,要求考生识记限制酶和DNA连接酶的作用,能结合图中信息做出准确的判断。
【解答】
①是氢键,是解旋酶的作用位点;②是磷酸二酯键,限制酶可将其断裂;③ DNA连接酶可将DNA片段之间的磷酸二酯键连接起来。综上A正确,BCD错误。
故选 A。
3. 解:基因工程的基本操作步骤主要包括四步:
(1)目的基因的获取,即④提取目的基因;
(2)基因表达载体的构建,即①使目的基因与运载体结合;
(3)将目的基因导入受体细胞,即②;
(4)目的基因的检测与表达,即③检测目的基因的表达是否符合特定性状要求。
故选:C。
1、基因工程的工具:
(1)限制酶:能够识别双链DNA分子的某种特定核苷酸序列,并且使每一条链中特定部位的两个核苷酸之间的磷酸二酯键断裂.
(2)DNA连接酶:连接的是两个核苷酸之间的磷酸二酯键.
(3)运载体:常用的运载体:质粒、噬菌体的衍生物、动植物病毒.
2、基因工程技术的基本步骤:
(1)目的基因的获取:方法有从基因文库中获取、利用PCR技术扩增和人工合成.
(2)基因表达载体的构建:是基因工程的核心步骤,基因表达载体包括目的基因、启动子、终止子和标记基因等.
(3)将目的基因导入受体细胞:根据受体细胞不同,导入的方法也不一样.将目的基因导入植物细胞的方法有农杆菌转化法、基因枪法和花粉管通道法;将目的基因导入动物细胞最有效的方法是显微注射法;将目的基因导入微生物细胞的方法是感受态细胞法.
(4)目的基因的检测与鉴定:分子水平上的检测:①检测转基因生物染色体的DNA是否插入目的基因--DNA分子杂交技术;②检测目的基因是否转录出了mRNA--分子杂交技术;③检测目的基因是否翻译成蛋白质--抗原-抗体杂交技术.个体水平上的鉴定:抗虫鉴定、抗病鉴定、活性鉴定等.
本题知识点简单,考查基因工程的相关知识,只要考生识记基因工程的概念及操作步骤即可正确答题,属于考纲识记层次的考查.对于此类试题,需要考生掌握牢固的基础知识
4. 解:A、由于mRNA中不含内含子转录形成的核苷酸序列,所以采用逆转录的方法得到的目的基因不含有内含子,A正确;
B、基因非编码区对编码区的转录有调控作用,所以对于目的基因在块茎中的表达是不可缺少的,B正确;
C、马铃薯的叶肉细胞可以作为受体细胞,导入目的基因后进行植物组织培养,C错误;
D、由于同种限制酶识别DNA分子相同的特定核苷酸序列,所以用同种限制酶,分别处理质粒和含目的基因的DNA,可产生相同的黏性末端而形成重组DNA分子,D正确.
故选:C.
(1)基因工程实施的第一步是获取目的基因.
(2)第二步需进行基因表达载体的构建工作,是整个过程的核心.需要用限制性核酸内切酶和DNA连接酶,将目的基因和运载体重组.一个完整的基因表达载体包括:目的基因、启动子、终止子、标记基因;
(3)第三步是将目的基因导入受体细胞.由于受体细胞是植物细胞,所以最好采用农杆菌转化法将该目的基因导入并整合到马铃薯块茎细胞的染色体DNA上,从而使目的基因的遗传特性得以稳定维持和表达.
(4)第四步是目的基因的检测与鉴定.转基因生物的DNA是否插入了目的基因可用DNA分子杂交技术;目的基因是否转录出了mRNA可用分子杂交技术.
本题以培育能使马铃薯块茎含有人类主要蛋白的过程,考查基因工程操作过程的相关知识,意在考查学生对相关知识的理解和掌握情况,难度不大.
5. 解:A、一般来说,质粒对受体细胞无害,即存在与否对宿主细胞生存没有决定性的作用,A错误;
B、由于植物细胞具有全能性,则转基因植物的受体细胞可以是受精卵或体细胞,B错误;
C、抗枯萎病基因之所以能在金花茶细胞中表达,原因是两者共用一套遗传密码子,并且基因表达方式相同,C错误;
D、导入受体细胞的抗枯萎病的基因是单个的,而花粉是减数分裂后的产物,因此有的花粉是不带有抗性基因的,D正确.
故选:D.
1、作为运载体的质粒必须具备的条件:①要具有限制酶的切割位点;②要有标记基因(如抗性基因),以便于重组后重组子的筛选;③能在宿主细胞中稳定存在并复制;④是安全的,对受体细胞无害,而且要易从供体细胞分离出来.
2、动物细胞的受体细胞一般是受精卵,植物细胞的受体细胞是受精卵和植物的体细胞.
3、目的基因能插入宿主DNA,原因是:它们都是由四种脱氧核苷酸组成的双螺旋结构;目的基因可以在宿主细胞表达产生相应的蛋白质,说明:所有的生物共用一套密码子.4、花粉是生殖细胞,只含体细胞中一半的染色体,故不一定含有抗病基因.
本题以金花茶为素材,考查基因工程的相关知识,意在考查考生的识记能力和能理解所学知识的要点,把握知识间的内在联系,形成知识的网络结构的能力;能运用所学知识,对生物学问题作出准确判断的能力.
6. 【分析】
本题考查几种育种方法的应用,意在考查考生理解所学知识要点的能力;能运用所学知识与观点,对某些生物学问题做出合理的判断或得出正确的结论;理论联系实际,综合运用所学知识解决自然界和社会生活中的一些生物学问题。
【解答】
用基因型为AaBB的植物培育出AaBb品种,可利用物理或化学方法处理材料,通过基因突变获得,为诱变育种;要获得AaBBC的品种,可通过转基因技术转入C基因,用基因工程方法获得;要获得aB的品种,可利用花药离体培养获得单倍体。综上所述,A正确,BCD错误。
故选A。
7. 【分析】
本题的知识点是核糖的功能,酶、质粒的本质,ATP的组成和tRNA组成,主要考查学生对核糖的功能的综合理解和应用。
【解答】
A.转运RNA的化学组成中含有核糖,A不符合题意;
B.质粒的本质是DNA,组成DNA的糖是脱氧核糖,不是核糖,B符合题意;
C.酶的本质是蛋白质或RNA,当RNA作为酶时,有核糖的参与,C不符合题意;
D.ATP是由一分子含氮的腺嘌呤,一分子核糖和三分子磷酸组成,有核糖参与,D不符合题意。
故选B。
8. 【分析】
本题考查育种的有关内容,考查学生的识记能力和理解能力。
【解答】
A.利用高茎豌豆和高茎豌豆杂交培育矮茎豌豆,该过程涉及的高茎与矮茎属于一对相对性状,没有发生基因重组,A错误;
B.用普通二倍体有子西瓜培育三倍体无籽西瓜的过程利用的是染色体数目变异的原理,属于多倍体育种,B错误;
C.利用大肠杆菌来生产胰岛素利用的是基因重组原理,属于基因工程育种,C正确;
D.用紫外线照射青霉菌培育高产青霉素菌株利用的是基因突变的原理,属于诱变育种,D错误。
故选C。
9. 【分析】
本题考查基因工程,意在考查学生对知识的理解和记忆能力。
【解答】
A.基因工程又叫DNA拼接技术,所用的工具酶是限制酶和DNA连接酶,A错误;
B.不同的限制性核酸内切酶识别不同的特定的核苷酸序列,B错误;
C.形成重组质粒时,用DNA连接酶通过磷酸二酯键连接脱氧核糖和磷酸,C错误;
D.基因工程育种能克服生殖隔离且定向改变生物性状,D正确。
故选D。
10. 【分析】
本题考查基因工程在生产药物方面的应用,解答本题的关键是掌握基因工程的产品的本质是蛋白质。
【解答】
ABD.利用转基因工程菌生产的药物已有60多种,这些药物包括细胞因子(如干扰素、白细胞介素)、抗体、疫苗(如乙肝疫苗)、激素如:人生长激素、胰岛素等,这些药物可以用来预防和治疗人类肿瘤、心血管疾病、遗传病、各种传染病、糖尿病、类风湿等疾病,ABD错误;
C.青霉素是诱变育种形成的高产青霉菌,再通过发酵工程生产的药物,不是基因工程技术生产的药物,C正确。
故选C。
11. 【分析】
本题考查胚胎早期发育过程涉及的细胞变化,意在考查学生对知识的理解和记忆能力。
【解答】
从一个融合的细胞发育成胚的过程中,产生了很多不同种类的细胞,主要体现了细胞分裂和分化。综上所述,C正确,ABD错误。
故选C。
12. 解:A、用茎尖、根尖等分生组织进行植物组织培养能获得的脱毒苗,A正确;
B、由花粉粒培育出的单倍体的过程属于植物组织培养,体现配子具有发育的全能性,B错误;
C、转入抗卡那霉素基因的烟草细胞培育出转基因植株,涉及到基因工程和植物组织培养技术,C正确;
D、二倍体水稻的种子经秋水仙素处理后培育出四倍体,属于多倍体育种,不需要采用植物组织培养技术,D正确.
故选:B.
植物组织培养技术的应用:
1、植物繁殖的新途径:微型繁殖、作物脱毒、人工种子;
2、作物新品种的培育:单倍体育种、突变体的利用;
3、细胞产物的工厂化生产.
本题考查植物组织培养技术、多倍体育种等知识,要求考生识记植物组织培养的原理、过程、条件及应用等知识;掌握多倍体育种的过程,明确多倍体育种过程中不需要采用植物组织培养技术.
13. 【分析】
本题考查细胞全能性的有关知识。意在考查考生理解所学知识的要点,把握知识间的内在联系,形成知识网络结构的能力。
【解答】
植物细胞表现全能性的条件:①离体状态;②一定的营养物质和植物激素(营养物质如水、矿质元素等,植物激素主要是生长素和细胞分裂素);③适宜的外界条件(如温度、pH、光照等)。综上所述,D正确,ABC均错误。
故选D。
14. 【分析】
本题考查细胞全能性的概念及实例,要求考生识记全能性的概念,掌握细胞具有全能性的原因,能运用所学的知识对具体实例进行判断。
【解答】
细胞的全能性是指已经分化的细胞,仍然具有发育成完整个体的潜能。细胞具有全能性的原因是细胞包含有该物种所特有的全套遗传物质,都有发育成为完整个体所必需的全部基因。
A.壁虎断尾后重新长出尾部属于器官的再生,是细胞的分裂和分化能力,并没有体现细胞的全能性,A错误;
B.诱导多功能干细胞分化成组织,没有发育成完整的个体,不能体现细胞的全能性,B错误;
C.可以通过植物组织培养技术证明植物细胞具有全能性,C正确;
D.高度分化的植物细胞具有该生物全套的遗传物质,因此具有全能性,只是全能性较低,D错误。
故选C。
15. 【分析】
本题考查细胞分化、干细胞及其应用的相关知识,意在考查学生能理解所学知识的要点,把握知识间的内在联系,形成知识网络结构的能力。
【解答】
A.细胞分化具有不可逆性,因而造血干细胞分化形成白细胞的过程是不可逆的,A正确;
B.心脏干细胞分化形成心脏的过程未表现细胞的全能性,细胞全能性是发育成完整生物体的能力,B错误;
C.运用胚胎干细胞可以培植动物器官或组织,开创人类疾病治疗的新方法,C正确;
D.干细胞来自于受精卵的有丝分裂,含有本物种生物发育的全套遗传物质,D正确。
故选B。
16. 解:A、99.9%的遗传物质来自细胞核,A错误;
B、0.1%的遗传物质来自牛的细胞质,即线粒体,B正确;
C、动物细胞中无叶绿体,C错误;
D、核糖体中不含遗传物质,D错误。
故选:B。
真核生物的遗传物质主要分布在细胞核中,此外在细胞质中的线粒体和叶绿体中也含有少量的DNA,但动物细胞不含叶绿体.核移植产生的克隆动物的遗传物质来自两个亲本,其中绝大多数来自供体动物的细胞核,少数来自受体动物的细胞质.
本题考查动物细胞的结构、遗传物质的分布、核移植的相关知识,要求考生熟记动物细胞结构特点和遗传物质的分布,明确核移植产生的克隆动物的遗传物质来自两个亲本,再结合选项作出准确的判断.本题考查了学生的识记能力,难度不大,只要记住有关的知识就不难得出正确答案.
17. 解:A、分别将老鼠、鸡、人和龟的体细胞在体外培养,对比物种寿命和细胞分裂的次数,符合实验的基本原则,A正确;
B、在相同的条件下,体外分别培养胎儿、中年和老年人的肺成纤维细胞,统计细胞增殖代数,符合实验的基本原则,B正确;
C、将老年男性体细胞和年轻女性体细胞混合培养,对比年龄、性别和细胞分裂的次数,该实验设计不严谨,有两个自变量,违背了单一变量的原则,C错误;
D、将年轻人的体细胞去核后与老年人的完整体细胞融合,另将老年人的体细胞去核后与年轻人的完整体细胞融合,分别在体外培养,统计细胞增殖代数,符合实验的基本原则,D正确。
故选:C。
细胞衰老是正常环境条件下发生的功能减退,逐渐趋向死亡的现象.衰老是生界的普遍规律,细胞作为生物有机体的基本单位,也在不断地新生和衰老死亡.影响细胞衰老的因素有生物的物种、年龄、性别、细胞核的变化等.在实验设计时要注意遵循对照原则和单一变量原则.
本题主要考查实验的基本原则,要求学生掌握实验设计的基本原则:对照原则、单一变量原则,学会运用所学知识去分析问题和解决问题的能力.要注意无关变量要相同且适宜.
18. 解:A、噬菌体属于病毒,其繁殖方式与“多莉”的繁殖方式不同,A错误;
B、蘑菇通过产生大量孢子并形成大量后代的繁殖方式与“多莉”的繁殖方式不同,B错误;
C、通过组织培养快速出大量无病毒植株属于无性繁殖,其方式与“多莉”的繁殖方式最相似,C正确;
D、豌豆自交产生大量后代属于有性生殖,D错误.
故选:C.
克隆羊“多莉”的培育采用可体细胞核移植技术,动物体细胞核移植是指将动物的一个细胞的细胞核移入一个去掉细胞核的卵母细胞中,使其重组并发育成一个新的胚胎,这个新的胚胎最终发育为克隆动物个体,属于无性繁殖.
本题考查动物体细胞克隆,要求考生识记动物体细胞克隆的过程及应用,能根据题干要求做出准确的判断.
19. 【分析】
本题考查植物体细胞杂交的相关知识,意在考查学生理解与细胞壁形成相关的细胞器,以及各种细胞器的功能。
【解答】
植物原生质体融合成功的标志是再生出新的细胞壁,而植物细胞壁形成与高尔基体有关,合成大分子物质需消耗细胞内能量,能量主要由线粒体通过有氧呼吸产生。综上所述,BCD错误,A正确。
故选A。
20. 解:A、由题意可知,骨髓干细胞与胰岛样细胞的基因组成相同,基因表达产物不同,故A错误;
B、骨髓干细胞的增殖方式是有丝分裂,则骨髓干细胞和胰岛样细胞的基因组成相同,但由于基因的选择性表达,则表达的产物不同,故B正确;
C、骨髓干细胞增殖分化成为胰岛样细胞过程中,遗传物质并没有发生改变,故C错误;
D、题中说“自体骨髓干细胞植入胰腺组织后可分化为胰岛样细胞”,因此胰腺组织微环境对骨髓干细胞分化是有影响的,在此微环境中基因发生了选择性表达,故D错误。
故选:B。
骨髓干细胞的增殖方式是有丝分裂.细胞分化的实质是基因选择性表达,其过程中遗传物质不会改变.因此骨髓干细胞和由骨髓干细胞增殖、分化而成的胰岛样细胞基因组成相同,但基因表达的产物不同.
本题考查细胞分化的相关知识,意在考查学生理解细胞分化的实质是基因的选择性表达,遗传物质并没有发生改变,而信使RNA和蛋白质不同.
21. 解:AB、血细胞是由骨髓中的造血干细胞分化形成的,因此骨髓来自不同血型的捐献者时,移植后病人的血型会改变,A正确,B错误;
CD、移植后病人新生的血细胞的基因型与移植前不同,但体细胞的基因一般不会遗传给后代,CD错误.
故选:A.
人体内的骨髓有两种,一种是红骨髓,另一种是黄骨髓.幼年时人的骨髓腔里是红骨髓,具有造血功能.成年后骨髓腔里的红骨髓转变成了黄骨髓失去造血功能.但当人体大量失血时,骨髓腔里的黄骨髓还可以转化为红骨髓,恢复造血的功能,具有再生的能力,在人的长骨的两端、扁骨和短骨的骨松质骨里有红骨髓,终生具有造血功能.据此答题.
本题考查干细胞的相关知识,要求考生识记干细胞的概念、类型、特点及应用,能结合所学的知识准确答题.
22. 【分析】
本题考查基因重组及其意义、育种和动物体细胞核移植的相关知识,首先要求考生理解和掌握几种育种方法的原理、过程、优点和缺点,能判断各育种方法的原理;其次还要求考生识记动物体细胞核移植的概念及原理。
【解答】
①杂交育种的原理是基因重组,①正确;
②采用基因工程技术将苏云金杆菌的某些基因移植到棉花体内培育出抗虫棉的原理是基因重组,②正确;
③太空育种的原理是基因突变,③错误;
④我国科学家通过体细胞克隆技术培养出克隆牛的原理是动物细胞核具有全能性,④错误。
综上所述,ACD错误,B正确。
故选B。
23. 【分析】 本题考查细胞全能性的概念及实例,意在考查考生能理解所学知识的要点,把握知识间的内在联系,形成知识的网络结构的能力。要求考生识记全能性的概念,掌握细胞具有全能性的原因,能运用所学的知识对具体实例进行判断。
细胞的全能性是指已经分化的细胞仍然具有发育成完整个体的潜能。细胞具有全能性的原因是细胞含有该生物全部的遗传物质。细胞的全能性以产生个体为标志,若无个体产生,则不能体现细胞的全能性。据此答题。
【解答】
①.利用胡萝卜韧皮部的细胞培育出植株体现了植物细胞的全能性,①正确;
②.转入抗虫基因的棉花叶肉细胞培育出植株体现了植物细胞的全能性,②正确;
③.番茄体细胞与马铃薯体细胞融合后培育出植株体现了植物细胞的全能性,③正确;
④.蜜蜂未受精的卵发育成雄峰体现了动物生殖细胞的全能性,④正确。
综上,①②③④全部可以体现细胞的全能性,故D正确,ABC错误。
故选D。
24. 【分析】
本题考查核移植及其相关知识,意在考查考生运用所学知识分析相关生物学问题的能力。
【解答】
根据题干信息分析可知,该项技术是核移植,依据的生物学原理是动物细胞核全能性。综上所述,A正确,BCD错误。
故选A。
25. 解:A、与纤维母细胞相比,经过程①形成的诱导性干细胞的全能性较高,故A错误;
B、②表示细胞增殖、分化的过程,其中细胞分化的实质是基因的选择性表达,即遗传信息的表达情况不同,故B正确;
C、细胞分化是细胞形态、结构和功能发生稳定性差异的过程,因此诱导性干细胞与上皮细胞在形态、结构和功能上都有差异,故C错误;
D、只有能进行连续有丝分裂的细胞才有细胞周期,神经细胞已高度分化,不再分裂,没有细胞周期,故D错误.
故选B.
分析题图:①表示采用基因工程技术将诱导基因(目的基因)导入纤维母细胞的过程;②表示细胞增殖、分化的过程.形成的诱导性干细胞的全能性比纤维母细胞强,能分化形成多种组织细胞,而细胞分化的实质是基因的选择性表达.
本题考查基因工程技术、细胞分化和细胞周期的相关知识,意在考查考生的识图能力和理解所学知识要点,把握知识间内在联系的能力;能运用所学知识,对生物学问题作出准确判断和得出正确结论的能力.
26. 解:动物细胞无细胞壁,培养液渗透压较低时,动物细胞会吸水涨破,而植物细胞和细菌细胞含有细胞壁,则不会出现吸水涨破的情况,所以动物细胞培养基要特别关注渗透压。
故选:A。
动物细胞培养所需的培养基中应该加入糖、氨基酸、促生长因子、无机盐、微量元素等营养物质,还需加入血清、血浆等天然物质.此外,动物细胞无细胞壁保护,其离体培养时更需关注培养基的渗透压.
本题考查动物细胞与组织培养过程,要求考生识记动植物细胞结构的区别,掌握渗透压的原理,明确动物细胞没有细胞壁,因此会对培养基渗透压更敏感,属于考纲识记和理解层次的考查.
27. 略
28. 【分析】
本题考查植物组织培养的相关知识,意在考查考生理解所学知识的要点,把握知识间的内在联系的能力。
【解答】
A.该实验能够成功的理论依据是分化的细胞依然具有全能性,A正确;
B.植物组织培养过程中有细胞的分裂和细胞分化的过程,B错误;
C.植物组织培养可以应用于快速繁殖花卉和种植蔬菜等作物,C正确;
D.目前还不可以用类似的方法将已分化的动物体细胞培养成新个体,D正确。
故选B。
29. 【分析】
本题考查动物细胞核的全能性等知识,意在考查考生识记能力和理解所学知识的要点,把握知识间的内在联系的能力。
【解答】
A.多利羊的全部细胞核基因来自于甲母羊,而生物的性状主要由细胞核基因控制,所以其特征与甲母羊几乎相同,A正确;
B.该实例说明了动物体细胞核具有全能性,B错误;
C.这个乳腺细胞的细胞核内含有该物种所需要的全套核遗传物质,C正确;
D.卵母细胞的细胞质含有促进乳腺细胞的细胞核表达全能性的物质,D正确。
故选B。
30. 【分析】
本题考查生物育种的相关知识,意在考查考生识记所述知识点,并能运用所学知识做出合理的判断或得出正确的结论的能力。
【解答】
A.杂交水稻的育种原理是基因重组,八倍体小黑麦的育种原理是染色体变异,二者原理不同,A正确;
B.单倍体植株高度不育,没有种子,因此单倍体育种过程中,应该用秋水仙素处理单倍体幼苗,B错误;
C.基因工程是将一种生物体中的基因转移到另一种生物体中,没有产生新基因,C错误;
D.三倍体西瓜属于染色体数目变异,属于可遗传的变异,其无籽性状可通过无性繁殖传给后代,D错误。
故选A。
31. 【分析】
本题结合基因工程操作过程图,考查基因工程的原理和技术,要求考生识记基因工程的原理、工具、操作步骤及意义,能准确判断图中各结构和各过程的名称,再结合所学的知识准确判断各选项。
【解答】
A.X是含有胰岛素基因的细菌细胞分裂形成的,含有胰岛素基因,因此能合成胰岛素,A正确;
B.质粒是细胞核或拟核外能自主复制的小型环状DNA,质粒通常有多个标记基因和多个限制酶切点,这样便于目的基因的插入和筛选含有重组DNA的细胞,B正确;
C.基因与运载体的重组除了需要DNA连接酶和限制酶,C错误;
D.基因工程能定向改造生物的性状,是DNA分子水平的重组技术,又称基因拼接技术,D正确;
故选C。
32. 解:A、图中①自交和②花药离体培养过程均发生了同源染色体分离,非同源染色体自由组合,A正确;
B、③是基因工程育种,原理是基因重组,B错误;
C、④是诱变育种,发生的变异类型是基因突变,C错误;
D、图中单倍体加倍成纯合矮杆抗病植株的方法常用秋水仙素处理幼苗,D错误.
故选:A.
根据题意和图示分析可知:①为杂交育种中F1自交;②是单倍体育种中选取花药进行离体培养;③是植物组织培养,将植物离体细胞培养成植株;④是诱变育种.明确知识点,梳理相关的基础知识,分析题图,结合各选项的具体提示综合作答.
育种实际上是对遗传基本规律和变异知识的应用,考试中常以某一作物育种为背景,综合考查诱变育种、杂交育种、单倍体和多倍体育种及基因工程育种的区别与联系,这部分需要重点记忆杂交育种的概念和原理以及诱变育种的原理.
33. 略
34. 解:A、此兰花的花药离体培养所得植株为单倍体,A错误;
B、①阶段表示脱分化,该阶段能形成愈伤组织,没有形成植物个体,故不能体现细胞的全能性;②阶段表示再分化过程,需要细胞分裂素,B错误;
C、①阶段表示脱分化,该阶段能形成愈伤组织,愈伤组织是未分化的细胞,故该阶段有细胞增殖,但无细胞分化,C正确;
D、①阶段表示脱分化,②阶段表示再分化过程,D错误.
故选:C.
分析题图:图示表示将四倍体兰花的叶片通过植物组织培养形成植株的过程,其中①阶段表示脱分化,该阶段能形成愈伤组织,其细胞分化程度低,全能性高;②阶段表示再分化过程,该阶段能形成胚状体,进一步发育形成植株.
本题结合四倍体兰花的叶片通过植物组织培养形成植株的过程图,考查植物组织培养过程和条件,首先要求考生识记植物组织培养的过程,能准确判断图中各阶段的过程名称;其次要求考生识记植物组织培养的条件,能对选项作出准确的判断.
35. 【分析】
本题考查植物体细胞杂交技术、核移植等技术及应用,意在考查考生的识记能力和理解所学知识要点,把握知识间内在联系,形成知识网络结构的能力;能运用所学知识,对生物学问题作出准确判断的能力。
【解答】
A.PEG是促细胞融合剂,但是不能直接诱导植物细胞融合,植物细胞需要先去除细胞壁形成原生质体才能融合,A错误;
B.制备人工种子,需要用完整植物细胞,借助于植物组织培养技术来实现,不需用原生质体,B错误;
C.能产生抗体的是浆细胞,骨髓瘤细胞不能产生抗体,C错误;
D.核移植克隆的动物,需要供核一方和供质一方(一般用处于减数第二次分裂中期的卵细胞的细胞质),其线粒体DNA来自供卵母体,D正确。
故选D。
36. 【分析】
本题主要考查植物细胞工程的相关知识,意在考查学生理解所学知识要点的能力。
【解答】
A.图示“白菜—甘蓝”植株可以结子,因为其细胞中含有同源染色体(为异源四倍体),A错误;
B.植物体细胞杂交技术的目的是获得杂种植株,B错误;
C.上述过程中包含着有丝分裂、细胞分化等过程,不存在减数分裂过程,C错误;
D.“白菜—甘蓝”杂种植株所具有的性状是基因选择性表达的结果,D正确。
故选D。
37. 【分析】
本题考查细胞工程和基因工程及相关应用的知识,意在考查学生的理解和应用能力。
【解答】
A.图中①是分离得到的细胞核,②是囊胚中的内细胞团细胞或胚胎干细胞,A正确;
B.图中③所示的生物工程技术是体细胞核移植技术,B正确;
C.目前基因导入动物受体细胞的常用方法是显微注射技术,C正确;
D.图示方法的细胞核来自患者自身的体细胞,所以与一般的异体移植相比最大的优点是不发生免疫排斥反应,D错误。
故选D。
38. 解:A、在利用肝组织块制备肝细胞悬液时,常用胰蛋白酶,不能使用胃蛋白酶,因为胃蛋白酶需要在强酸环境下才能起作用,但这样的环境不适于细胞生存,A错误;
B、细胞培养应在含CO2恒温培养箱中进行,CO2的作用是维持培养液的pH值,B错误;
C、抗生素是用来杀菌的,不是杀病毒的,C错误;
D、本实验应设置对照实验,用添加甲药物、乙药物的培养液分别培养细胞,根据变异细胞占培养细胞的比例,以检测药物对甲、乙的毒性大小,D正确。
故选:D。
本题主要考查动物细胞培养的相关知识.
动物细胞培养的过程:取动物组织块→剪碎组织→用胰蛋白酶处理分散成单个细胞→制成细胞悬液→转入培养液中(原代培养)→放入二氧化碳培养箱培养→贴满瓶壁的细胞用酶分散为单个细胞,制成细胞悬液→转入培养液(传代培养)→放入二氧化碳培养箱培养.培养条件:(1)无菌、无毒的环境:①消毒、灭菌;②添加一定量的抗生素;③定期更换培养液,以清除代谢废物.(2)营养物质:糖、氨基酸、促生长因子、无机盐、微量元素等,还需加入血清、血浆等天然物质.(3)温度和PH.(4)气体环境:95%空气(细胞代谢必需的)和5%的CO2(维持培养液的pH值).
本题考查动物细胞培养的相关知识,意在考查学生的识记和理解能力,难度不大.
39. 【分析】
本题考查了基因工程和单克隆抗体制备的有关知识,要求考生具有一定的识图能力,明确该过程中没有涉及细胞融合技术,而是将目的基因导入B细胞中,从而使该细胞变成既能无限增殖又能产生特异性抗体的细胞。
【解答】
A.酶a、酶b分别为限制酶、DNA连接酶,它们的作用位点均为磷酸二酯键,A错误;
B.Ⅰ是已免疫的B细胞或浆细胞中,B错误;
C.筛选出既能无限增殖又能产生专一抗体的Ⅱ必须通过分子检测,可以利用抗原-抗体杂交的方法,C正确;
D.上述制备单克隆抗体的方法涉及转基因技术和动物细胞培养技术,D错误。
故选C。
40. 【分析】
本题考查细胞全能性的概念及实例,要求考生识记全能性的概念,掌握细胞具有全能性的原因,能运用所学的知识对具体实例进行判断;细胞的全能性以产生个体为标志,若无个体产生,则不能体现细胞的全能性。
细胞的全能性是指已经分化的细胞仍然具有发育成完整个体的潜能,细胞具有全能性的原因是细胞含有该生物全部的遗传物质,细胞的全能性以产生个体为标志,若无个体产生,则不能体现细胞的全能性。据此答题。
【解答】
①玉米花药离体培养得到了单倍体植株,这体现了生殖细胞的全能性,①正确;
②将转基因向日葵细胞培育成植株体现了植物细胞的全能性,②正确;
③烧伤病人的健康细胞虽然培养出了皮肤,但没有形成完整个体,因此不能说明细胞全能性,③错误;
④将核移植获得的重组细胞培育成鲤鲫移核鱼体现了动物细胞的全能性,④正确;
⑤植物用种子繁殖后代,属于有性生殖产生后代过程,不属于植物细胞全能性的表现,⑤错误;
⑥用单个胡萝卜细胞培养出胡萝卜植株,体现了植物体细胞具有全能性,⑥正确。综上所述,B正确,ACD错误。
故选B。
41. 【分析】
本题考查细胞工程的相关知识,意在考查考生能运用所学知识与观点,通过比较、分析与综合等方法对某些生物学问题进行解释、推理,做出合理的判断或得出正确的结论。
【解答】
(1)植物体细胞杂交前需先去掉细胞壁,因为细胞壁由纤维素和果胶组成,应用纤维素酶和果胶酶去除细胞壁。去壁后的A和B称为原生质体,A、B到细胞C的过程就是让不同的原生质体融合,融合的方法有离心、振动、电激等物理方法和聚乙二醇等化学方法,进行人工诱导。在完成细胞融合后,杂种细胞会产生新的细胞壁,最后通过植物组织培养技术将杂种细胞培育成植株。
(2)在培养动物细胞时,一般先用胰蛋白酶或胶原蛋白酶处理将其分散开。如果要融合动物细胞,可采用离心、振动、电激等物理方法和聚乙二醇等化学方法,以及用灭活的病毒诱导细胞融合等。常用的不同于植物细胞工程的方法是用灭活的病毒诱导细胞融合。动物细胞培养时,需要适宜的气体环境,通常将培养皿置于含95%空气加5%CO2的混合气体培养箱中进行培养,其中5%CO2气体可维持培养液中的pH。通常要在细胞培养液中添加一定量的抗生素,目的是防止杂菌污染。为保证营养充足,通常要在细胞培养液中添加血清或血浆等天然成分。
(3)骨髓瘤细胞与B淋巴细胞融合的细胞D称为杂交瘤细胞,杂交瘤细胞既能无限增殖,又能产生专一的抗体。
(4)B淋巴细胞、骨髓瘤细胞两种多个细胞融合时(仅考虑两个细胞间的融合),共可形成3种融合细胞:B淋巴细胞自身融合细胞、骨髓瘤细胞自身融合细胞、杂交瘤细胞,能产生单克隆抗体的细胞是杂交瘤细胞,选择杂交瘤细胞的方法是特定的选择性培养基培养。第一次筛选为了获得杂交瘤细胞,第二次筛选是为了获得能产生特定抗体的杂交瘤细胞。
42. 【分析】
本题具有一定的综合性,属于考纲中识记、理解层次的要求,考查了单克隆抗体制备过程、应用,动物细胞培养,核移植的过程和应用等知识,要求考生就一定的获取图示信息能力、审题能力以及分析能力。
1、图甲为单克隆抗体制备过程,图中①表示给小鼠注射特定的抗原蛋白,②表示B淋巴细胞和骨髓瘤细胞融合,③表示筛选出能产生特异性抗体的杂交瘤细胞,④表示杂交瘤细胞的体内培养。
2、图乙表示克隆羊培育过程,图中a表示细胞核移植,b表示胚胎移植技术。
【解答】
(1)图甲单克隆抗体制备过程,图乙克隆羊培育过程,都必须用到的动物细胞工程技术手段是动物细胞培养。
(2)动物细胞融合所特有的方法是使用灭活的病毒诱导细胞融合。
(3)利用基因工程生产寨卡病毒的疫苗时,需要将重组DNA导入细菌细胞中,这一步骤常用的方法是用钙离子溶液处理细菌细胞。
(4)核移植时受体应选用MII中期的卵母细胞。
(5)在制备单克隆抗体的过程中,进行了两次筛选,第一次筛选是利用HAT培养基可筛选出杂交瘤细胞,属于选择培养基,由于骨髓瘤细胞无法在HAT培养基上生存,故只有杂交瘤细胞细胞能长期存活;第二次筛选目的是筛选出能够产生特异性抗体的杂交瘤细胞。
(6)单克隆抗体与常规的血清抗体相比,最大的优越性是特异性强,灵敏度高,可大量制备。
43. 【分析】
本题考查基因工程和植物组织培养的应用,意在考查学生对知识的理解和记忆能力。
【解答】
(1)
①植物基因工程:主要用于提高农作物的抗逆能力以及改良农作物的品质和利用植物生产药物。
②动物基因工程:可以用转基因动物生产药物,科学家将药用蛋白基因与乳腺蛋白基因的启动子等调控组件重组在一起,导入哺乳动物的受精卵中,进而培育出转基因动物,在其进入泌乳期后,通过分泌的乳汁获得所需药品,称之为乳腺生物反应器。
③治疗遗传病最有效的手段是基因治疗。
(2)
①微型繁殖:植物组织培养技术不仅可以保持优良品种的遗传特性,还可以高效快速实现种苗的快速繁殖,选取植物分生区或茎尖进行组织培养可获得脱毒植株,实现作物增产。
②作物新品种的培育:常规育种培育出一个可以稳定遗传的农作物优良品种,一般需要经过5~6年的连续筛选,而单倍体育种可极大地缩短育种年限;在植物的组织培养过程中,由于培养细胞一直处于不断的分生状态,因此容易产生突变。
③神奇的人工种子:人工种子就是以植物组织培养得到的胚状体、不定芽、顶芽和腋芽等为材料,经过人工薄膜包装得到的种子,人工种子在适宜条件下同样能够萌发长成幼苗。