


还剩10页未读,
继续阅读
【生物】吉林省蛟河高级中学2018-2019学年下学期高二第一次月考 (解析版) 试卷
展开
吉林省蛟河高级中学2018-2019学年下学期高二
第一次月考
注意事项:
1.答题前,先将自己的姓名、准考证号填写在试题卷和答题卡上,并将准考证号条形码粘贴在答题卡上的指定位置。
2.选择题的作答:每小题选出答案后,用2B铅笔把答题卡上对应题目的答案标号涂黑,写在试题卷、草稿纸和答题卡上的非答题区域均无效。
3.非选择题的作答:用签字笔直接答在答题卡上对应的答题区域内。写在试题卷、草稿纸和答题卡上的非答题区域均无效。
4.考试结束后,请将本试题卷和答题卡一并上交。
一、选择题(本题包括25小题,每小题2分,共50分,每小题只有一个选项最符合题意)
1.(2018哈尔滨三中)下列关于内环境叙述正确的是( )
A.细胞内液构成内环境,占体液的2/3
B.内环境是机体正常生命活动和细胞代谢的主要场所
C.与组织液和淋巴相比,血浆中含有较多的蛋白质
D.草履虫通过内环境与外界环境进行物质交换
2.(2018大庆实验中学)下列有关神经调节的说法正确的是( )
A.在体温调节过程中,温觉感受器既能感受温觉又能感受冷觉
B.兴奋在神经元之间传递的速度与在神经纤维上传导的速度相同
C.兴奋在一个神经元上只能由轴突传到细胞体或树突
D.感受器不仅分布在体表部位,在体内各器官中也大量分布
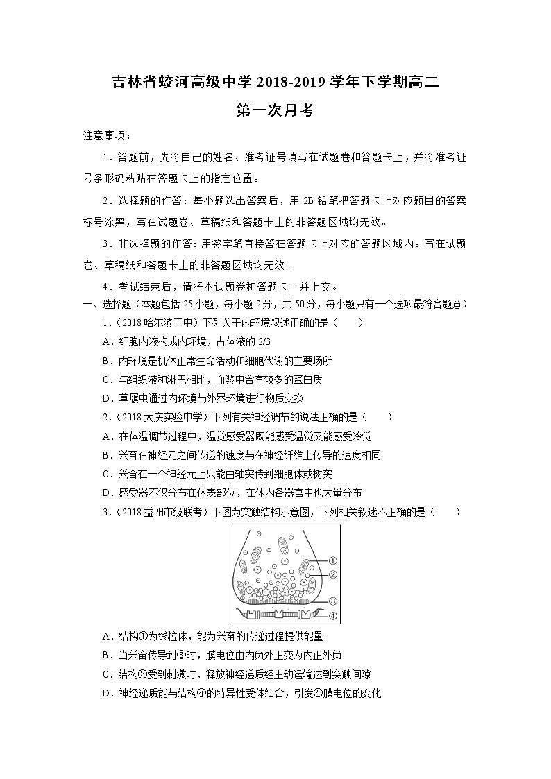
3.(2018益阳市级联考)下图为突触结构示意图,下列相关叙述不正确的是( )
A.结构①为线粒体,能为兴奋的传递过程提供能量
B.当兴奋传导到③时,膜电位由内负外正变为内正外负
C.结构②受到刺激时,释放神经递质经主动运输达到突触间隙
D.神经递质能与结构④的特异性受体结合,引发④膜电位的变化
4.(2018滁州市联考)下列有关血糖调节的叙述,不正确的是( )
A.胰岛A细胞分泌的胰高血糖素促进糖原的分解
B.胰岛素降低血糖浓度的原理是切断血糖的来源
C.血糖的主要去路是在细胞内氧化分解为生命活动提供能量
D.肝脏是调节血糖浓度过程中的重要的器官
5.(2018淮北一中)当人由25℃的环境进入0℃的环境中并停留一段时间,该过程中机体会发生相应的反应与变化,这些反应与变化不包括( )
A.下丘脑体温调节中枢产生兴奋
B.促甲状腺激素释放激素的分泌增强
C.皮肤血管收缩,机体耗氧量减小
D.甲状腺激素的分泌量发生改变并存在反馈调节过程
6.(2018大连市级联考)一般来说,当人们感到口渴时,其体内的( )
A.抗利尿激素分泌增多,肾小管、集合管重吸收水能力减弱
B.抗利尿激素分泌增多,肾小管、集合管重吸收水能力增强
C.抗利尿激素分泌减少,肾小管、集合管重吸收水能力减弱
D.抗利尿激素分泌减少,肾小管、集合管重吸收水能力增强
7.(2018夏津一中)乘坐过山车朝下疾驰时,不少游客会呼吸加快并感到心怦怦直跳。下列叙述正确的是( )
A.游客在短时间内的上述反应只是神经调节的结果
B.此现象与肾上腺髓质分泌的肾上腺素有关
C.控制呼吸和心跳的中枢位于大脑皮层
D.过程中游客体内的糖原合成速度会加快
8.(2018大庆实验中学)下列有关免疫调节的叙述,正确的是( )
A.免疫系统由免疫器官、淋巴细胞、免疫活性物质组成
B.若某种病毒破坏吞噬细胞,则其既影响非特异性免疫又影响特异性免疫
C.免疫活性物质都是由免疫细胞产生的
D.自身免疫病是指已产生免疫的机体,再次接受相同抗原时发生的组织损伤或功能紊乱
9.(2018铜仁一中)产生抗体的过程如下图所示,其中a~e代表不同细胞,①~⑤代表生理过程。下列叙述正确的是( )
A.一个浆细胞可以产生多种相应的抗体
B.当细胞d.e再次接触抗原X后,都能迅速增殖、分化、产生抗体
C.注射疫苗后会引起T细胞受刺激成为记忆细胞,产生相应的抗体
D.①②过程都需要细胞膜糖被的参与,⑤过程主要发生在内环境中
10.(2018成都市级联考)下列关于生长素在植物体内运输的叙述,正确的是( )
A.顶芽合成的生长素向侧芽运输时,不需要消耗细胞中的ATP
B.水平放置的植物幼苗,幼嫩茎两侧的生长素分布只受重力影响
C.种植在宇宙飞船内的植物,因生长素不能横向运输而失去向光性
D.在植物的成熟组织中,生长素可以通过韧皮部进行非极性运输
11.(2018衡水中学)植物生长素具有低浓度时促进生长,高浓度时抑制生长的特性。下列不能说明生长素的作用具有两重性的是( )
A.在自然状态下,大型乔木的树冠多呈圆锥形
B.被大风刮倒的树木,其露出地面的根总是向地生长
C.置于窗台上的盆栽植物总是朝向窗外生长
D.生长素在浓度较低时会促进双子叶杂草的生长,浓度过高则会杀死双子叶杂草
12.(2018上饶中学)为了探究生长素(IAA)和乙烯(ACC是乙烯的供体)对植物生根的影响,科学家用拟南芥下胚轴插条进行了一系列实验,结果如下图所示。有关分析正确的是( )
A.ACC对拟南芥下胚轴插条生根作用的影响是促进其生根
B.促进拟南芥下胚轴插条生根的最适宜生长素浓度为50μmol/L
C.拟南芥下胚轴插条细胞中,生长素和乙烯是同时合成并发挥作用的
D.两种激素浓度为0时,拟南芥下胚轴插条仍能生根,这与其自身的激素有关
13.(2018遵义四中)某小组开展“探究生长素类似物促进插条生根的最适浓度”课题研究,在制定实验方案过程中,下列哪一项不需考虑( )
A.整个实验必需在无光的条件下进行
B.配制一系列浓度梯度的生长素类似物溶液
C.严格控制无关变量
D.进行预实验,确定实验浓度范围
14.(2018张家口市级联考)下列关于种群特征的叙述,正确的是( )
A.增长型年龄结构预示着种群数量将增多
B.害虫种群密度不能作为生物防治的依据
C.性别比例的改变不会影响种群密度
D.所有生物的种群都会经历增长期、稳定期、衰退期
15.(2018成都外国语)下列实验或调查活动中所得到数值与实际数值相比较,肯定会偏小的是( )
A.酵母菌计数时,从静止的酵母菌培养液底部取样统计
B.调查野兔密度是,野兔的标记使其更容易被天敌发现
C.调查草地中蒲公英的种群密度时选取的样方数量偏少
D.调查山坡中松树种群密度时,未对一米以下松树苗计数
16.(2018上饶中学)观察下图,分析下列相关叙述,错误的是( )
A.呈现“S”形增长的种群,随着时间的推移,种群增长所受的环境阻力先增加后减少
B.种群呈现“J”形增长的前提条件是不存在天敌、食物充足、生存空间无限等
C.“J”形曲线代表的种群,种群数量不断增大且无K值
D.在自然界中,种群的增长曲线一般是“S”形曲线
17.(2018邗江中学)酵母菌是最常用的实验材料之一,下列关于“培养液中酵母菌种群数量的变化”实验的相关操作,错误的是( )
A.培养液和培养用具必须经过严格的灭菌处理
B.从瓶中吸出培养液进行计数之前,应将培养瓶轻轻振荡几次
C.为了方便酵母菌计数,培养后期的培养液应先稀释后再计数
D.血球计数板使用过后,可用试管刷清洗并晾干待用
18.(2018元谋一中)关于池塘中的群落结构,以下叙述不正确的是( )
A.在垂直方向,鱼类具有明显的分层现象
B.鱼类在池塘中垂直分布主要受食物影响
C.池塘中的动物群落没有水平结构
D.在水平方向上,生物种类分布有差异
19.(2018贵阳一中)群落是一个动态系统,它是不断发展变化的。下列与群落演猶关的叙述,错误的是( )
A.演替主要有初生演替和次生演替两种类型
B.群落的次生演替比初生演替速度快,且起点与初生演替不同
C.演替是原有物种的恢复
D.人类活动往往会改变自然演替的速度和方向
20.(2018潍坊一中)下列关于生态系统组成成分的叙述,正确的是( )
A.动物都属于消费者,其中食草动物属于第二营养级
B.细菌都属于分解者,其呼吸作用类型主要是有氧呼吸和无氧呼吸
C.一种生物只能属于生态系统中的一种生物成分
D.生产者属于自养型生物,是生态系统的基石,主要是绿色植物
21.(2018合肥一中)下列关于生态系统的能量流动的叙述中,错误的是( )
A.由于生态系统的能量流动是逐级递减的,所以营养级越高则所同化的能量就越少
B.由于散失的热能不能被生产者重新固定,所以生态系统的能量流动是单向不可循环的
C.充分利用作物秸秆等可以提高能量传递的效率
D.能量流动和物质循环的渠道都是食物链和食物网
22.(2018衡水中学)下图表示碳循环的部分过程。下列叙述不正确的是( )
A.生产者、消费者和分解者均参与过程①,但只有生产者可参与过程②
B.可以通过植树造林增强过程②减少大气中CO2的含量
C.碳元素在生物群落内部以有机物的形式进行传递
D.温室效应是由于地球生物对CO2的代谢释放量大于吸收量导致的
23.(2018大连一〇三中学)在一个风雨交加的夜晚,法国的昆虫学家法布尔做了以下实验:在一所被丛林包围的屋里,把一只雌性大天蚕蛾扣在纱笼里,纱笼周围撒满樟脑(樟脑有驱虫作用)。尽管外面狂风骤雨,还是有几十只雄蛾扑向纱笼,此现象说明 ( )
A.大天蚕蛾的繁衍与信息传递无关
B.雄蛾受物理信息——无线电波的吸引扑向纱笼
C.雄蛾受化学信息——樟脑气味的吸引扑向纱笼
D.雄蛾受雌蛾释放的化学信息——性外激素的吸引扑向纱笼
24.(2018临汾一中)据了解,野生扬子鳄种群的雌雄比例一般稳定在5:1左右,这样的性别比例是由孵化时的温度决定的。在繁殖季节,雄性扬子鳄会发出“轰轰”的声音,雌性扬子鳄则根据声音大小选择巢穴位置。当声音大时,雌鳄选择将巢穴筑于山凹浓荫、潮湿、温度较低处,会产生较多的雌鳄。以上事实说明,生态系统中信息传递( )
A.会对生物进行自然选择,促进生物进化
B.能够调节生物种间关系,以维持生态系统的稳定
C.会影响生物种群的繁衍,以维持种群数量的稳定
D.既可来源于生物群落,又可来源于无机环境
25.(2018西安中学)下列关于生物多样性价值的实例中,属于间接价值的是( )
A.森林具有调节气候、涵养水源、保持水土等功能
B.有些生物的特殊功能对科学研究具有启发作用
C.大自然中许多生物多姿多彩,具有观赏价值
D.某种不知名的昆虫存在尚不清楚的药用价值
二、非选择题(本题包括4小题,每空2分,共50分)
26.(8分)(2019江门市级联考)根据动物生命活动调节的知识,回答下列问题:
(1)饮水不足导致细胞外液渗透压升高,刺激下丘脑,进而导致刺激大脑皮层产生渴感,主动饮水补充水分,这属于___调节。 同时尿量会减少,在此过程中垂体负责_____________。
(2)下丘脑和垂体功能衰退会导致动物性腺功能衰退,说明性激素的分泌存在分级调节,其中下丘脑负责________________。性激素的分泌同时也存在负反馈调节,其作用是
。
27.(12分)(2018嘴山三中)如图为某生态系统的碳循环示意图,其中甲、乙、丙、丁为生态系统的组成成分;A、B、C、D是丙中关系密切的四种生物,其能量所占比例如图所示;下表为该生态系统能量流动数据表(不考虑未利用的能量),请回答下列问题:
(1)表中的I对应图中________,③过程中碳的传递形式是________。
(2)据表分析,A与下一营养级的能量传递效率为________(保留小数点后一位)。
(3)生态系统具有一定的结构,除了甲、乙、丙、丁所示的组成成分外,还包括________。请写出图中的食物链(网)_______________。由于某种原因造成了生物C灭绝,一段时间内,其他生物数量发生较大波动后又逐渐趋于稳定,这说明生态系统具有__________________。
28.(16分)(2018重庆九校联盟)腐乳和酸奶的制作都离不开微生物,请回答下列相关的问题:
(1)制作腐乳时,主要利用微生物产生的______酶和脂肪酶,在制作过程中,随着豆腐块层数的加高,盐量应该_________。加盐的目的是___________。制作好的腐乳外部有一层致密的“皮”,这层皮是前期发酵时在豆腐表面生长的微生物的_______________。
(2)制作泡菜时,泡菜坛需要加水密封,目的是___________________。制作期间,是否需要定时排气?_________________,原因是______________。一般地说,泡制14天后的泡菜中__________的含量较低,不会危害人体健康,适合食用。
29.(14分)(2018雅安市级联考)微生物的应用范围相当广泛,但优良菌种的选育是基础和关键,是显著改善和提高产品种类、产量以及品质的先决条件。下图是菌株分离和筛选的一般流程,回答问题。
(1)采样:土壤有“微生物的天然培养基”之称,在寻找目的菌株时要根据
。
(2)富集:人为控制条件使目的菌种占优势,同时___________其他微生物生长,例如培养霉菌时需将培养基的pH调至___________。
(3)分离:从物理性质上看,分离需要配置___________培养基,并采用___________法灭菌分离过程可采用___________接种。
(4)筛选:根据菌落___________特征进行鉴定(至少答两点)。
参考答案
1. 【答案】C
【解析】人体内环境由细胞外液构成,包括血浆、组织液和淋巴,约占体液的1/3,A错误; 细胞质基质是细胞代谢的主要场所,B错误;血浆中的蛋白质含量高于淋巴和组织液,C正确;草履虫是单细胞生物,直接与外界环境进行物质交换,D错误。
2. 【答案】D
【解析】在体温调节过程中,温觉感受器只能感受温觉,冷觉感受器才能感受冷觉,A错误;兴奋在神经元之间传递的速度比在神经纤维上传导的速度慢,B错误;兴奋在一个神经元上的传递是双向的,C错误;感受器不仅分布在体表部位,在体内各器官中也大量分布,D正确。
3. 【答案】C
【解析】结构①(线粒体)存在于于突触小体中,能为兴奋的传递过程提供能量,A正确;正常安静状态下神经纤维上的电位是外正内负,当给以一定刺激产生兴奋并传导到③时,膜电位由内负外正变为内正外负,B正确;神经递质经②的转运和③的胞吐作用释放至突触间隙,C错误;神经递质能与结构④的特异性受体结合,引发④膜电位的变化,进而引发突触后膜所在神经元的兴奋或抑制,D正确。
4. 【答案】B
【解析】胰岛A细胞分泌的胰高血糖素能促进肝糖原的分解,A正确;胰岛素降低血糖浓度的原理促进组织细胞加速摄取、利用和储存葡萄糖,B错误;糖类是主要的能源物质,因此血糖的主要去路是在细胞内氧化分解为生命活动提供能量,C正确;当血糖浓度高时,血糖可在肝脏中合成肝糖原,当血糖含量低时,肝糖原分解成血糖,所以肝脏是调节血糖浓度过程中的重要器官,D正确。
5. 【答案】C
【解析】低温刺激下,冷觉感受器兴奋,兴奋经传入神经传至下丘脑,使下丘脑体温调节中枢产生兴奋,A正确;促甲状腺激素释放激素的分泌增强,通过分级调节促进甲状腺分泌,促进有机物氧化分解,B正确;寒冷刺激下,皮肤血管收缩,但由于与外界环境的温差增大,机体散热量增大,耗氧量增大,C错误;甲状腺激素分泌过多时,会反馈抑制下丘脑、垂体的分泌,D正确。
6. 【答案】B
【解析】当人们感到口渴时,体内细胞外液渗透压增大,刺激下丘脑的渗透压感受器,促使其合成抗利尿激素,抗利尿激素分泌增多,作用于肾小管和集合管,促进水分重吸收,B正确。
7. 【答案】B
【解析】游客在短时间内出现的呼吸加快,心跳加速是神经调节和激素调节共同作用的结果,A错误;此现象与肾上腺髓质分泌的肾上腺素有关,肾上腺素能促进心跳加快,促进细胞代谢等功能,B正确;控制呼吸和心跳的中枢位于下丘脑,C错误;由于肾上腺激素的作用,游客体内的细胞代谢旺盛,葡萄糖消耗较大,糖原分解速度会加快,D错误。
8. 【答案】B
【解析】免疫系统由免疫器官、免疫细胞和免疫活性物质组成,A错误;由于吞噬细胞参与特异性免疫和非特异性免疫过程,所以若某种病毒破坏吞噬细胞,特异性免疫和非特异性免疫过程都会受影响,B正确;免疫活性物质是由免疫细胞或其它细胞产生的发挥免疫作用的物质,比如很多体细胞可以产生溶菌酶等免疫活性物质,C错误;过敏反应指已产生免疫的机体再次接受相同的抗原时发生组织损伤或功能紊乱,D错误。
9. 【答案】D
【解析】一个浆细胞只能产生一种抗体,A错误;e和d分别表示记忆细胞和浆细胞,当细胞d、e再次接触抗原X后,记忆细胞能迅速增殖、分化为浆细胞并产生抗体,而浆细胞不能识别抗原,也不能增殖分化,B错误;抗体是由浆细胞产生的,记忆细胞不能产生抗体,C错误;①表示吞噬细胞识别、吞噬和处理抗原;②表示吞噬细胞将抗原呈递给T细胞;⑤表示浆细胞产生的抗体与抗原结合。吞噬细胞、T细胞识别抗原都需要细胞膜糖被的参与,抗原-抗体特异性结合过程主要发生在内环境中,D正确。
10. 【答案】D
【解析】顶芽合成的生长素向侧芽运输,为极性运输,属于主动运输,需要消耗ATP,A错误。水平放置的植物幼苗,幼嫩茎两侧的生长素分布受极性运输的影响,B错误。种植在宇宙飞船内的植物,生长素不会受到重力作用,但会受到单侧光的影响发生横向运输出现向光性,C错误。在植物的成熟组织中,生长素可以通过韧皮部进行非极性运输,D正确。
11. 【答案】C
【解析】大型乔木的树冠多呈圆锥形是顶端优势现象,其原因是顶端产生的生长素在侧芽部位积累,使侧芽部位生长素浓度过高而抑制侧芽生长,是生长素作用两重性的体现,A不符合题意;由于重力作用,生长素横向运输,使刮倒的树木露出地面的根处近地侧生长素浓度高,远地侧浓度低。又根对生长素浓度最敏感,低浓度促进生长,高浓度抑制生长,所以根总是向地生长能说明生长素调节具有“二重性”,B不符合题意;置于窗台上的盆栽植物,由于单侧光的影响,背光的一侧生长素浓度高,促进作用大,生长快,所以总是朝窗外生长,只体现了生长素的促进作用,C符合题意;生长素在浓度较低时会促进双子叶杂草的生长,浓度过高则会杀死双子叶杂草,能说明生长素的作用具有两重性,D不符合题意。
12. 【答案】D
【解析】由图中信息可知,与ACC激素浓度为0比较,低浓度的ACC对插条生根有促进作用,高浓度的对插条生根有抑制作用,所以ACC对拟南芥下胚轴插条生根作用的影响具有两重性,A错误;分析图示可知,促进拟南芥下胚轴插条生根的最适宜生长素浓度在10μmol/L和100μmol/L之间,若进一步探究最适浓度,可以在10μmol/L和100μmol/L范围内缩小浓度梯度,但不能判断50μmol/L是最适宜浓度,B错误;该实验没有涉及拟南芥胚轴插条细胞中生长素和乙烯合成时间,C错误;两种激素浓度为0时,拟南芥下胚轴插条均有一定的生根量,这与其自身的激素有关,D正确。
13. 【答案】A
【解析】探究生长素类似物促进插条生根的最适浓度,自变量为生长素类似物溶液的浓度,温度、光照等为无关变量。实验不必要在无光的条件下进行,各组光照条件相同即可,A错误;应配制一系列浓度梯度的生长素类似物溶液,并严格控制无关变量,B、C正确;应进行预实验,确定实验浓度范围,以减少物力、财力的浪费,D正确。
14. 【答案】A
【解析】增长型年龄结构,幼年个体多,老年个体少,在未来的一段时间内,出生率大于死亡率,所以预示着种群数量将增多,A正确;害虫种群密度在一定程度上可以反映出虫害的严重情况,能作为生物防治的依据,B错误;性别比例的改变会通过影响出生率而影响种群密度,C错误;因自然资源和空间有限,加之影响种群数量的因素有很多,所以大多数生物的种群在经历增长期、稳定期达到K值后,种群数量总是在波动中,在不利的条件下会进入衰退期,甚至消亡,D错误。
15. 【答案】D
【解析】酵母菌计数时,从静止的酵母菌培养液底部取样统计,会导致计数结果偏大,A错误;调查野兔密度是,野兔的标记使其更容易被天敌发现,则重补个体中被标记的个体减少,导致结果偏大,B错误;调查草地中蒲公英的种群密度时,选取的样方数量偏少,结果可能偏大,有可能偏小,C错误;调查山坡中松树种群密度时,应该对样方内所有的个体计数,若未对一米以下松树苗计数,则结果肯定偏小,D正确。
16. 【答案】A
【解析】呈现“S”形增长的种群,随着时间的推移,种群增长所受的环境阻力先不断加大,A错误;在食物充足,无限空间,无天敌等理想条件下种群无限增长,呈现J型曲线,B正确;“J”形曲线中种群能无限增长,没有K值,S型曲线存在环境容纳量,即K值,C正确;在自然界中,由于资源和空间是有限的,种群的增长呈现S型曲线,D正确。
17. 【答案】D
【解析】酵母菌属于微生物,进行培养时,培养液和培养用具必须经过严格的灭菌处理以防杂菌污染,A正确;从瓶中吸出培养液进行计数之前,应将培养瓶轻轻震荡几次,使酵母菌分布均匀,避免实验误差,B正确;为了方便酵母菌计数,培养后期的培养液应先稀释后再计数,C正确;血球计数板使用过后,用自来水冲洗,切勿用硬物洗刷,洗后自行晾干或用吹风机吹,D错误。
18. 【答案】C
【解析】在池塘生态系统中由于植物的垂直分层而导致以不同植物为食的鱼类也出现分层,如四大家鱼中以浮游植物或浮游动物为食的鲢鱼、鳙鱼分布在水的上层,以沉水植物为食的草鱼分布在水的中层,而肉食性的青鱼则分布在水的下层,A正确;鱼类在种群中垂直分布和食物有关,主要依赖植物,B正确;池塘动物群落也有水平结构,即水平方向从岸边到中心分布不同类群生物,C错误,D正确。
19. 【答案】C
【解析】群落的演替包括初生演替和次生演替,A正确;群落的次生演替比初生演替速度快,且起点与初生演替不同,B正确;演替是一个群落被另一个群落替代的过程,并不是原有物种的恢复,C错误;人类活动往往会使群落演替按照不同于自然演替的速度和方向发展,D正确。
20. 【答案】D
【解析】动物不一定都属于消费者,例如蜣螂属于分解者,食草动物属于第二营养级,A错误;腐生细菌都属于分解者,其呼吸作用类型包括有氧呼吸和无氧呼吸,B错误;因生理活动的不同,一种生物可能属于生态系统中的不同生物成分,如捕蝇草、猪笼草等既是生产者,又是消费者,C错误;生产者属于自养型生物,是生态系统的基石,主要为绿色植物,D正确。
21. 【答案】C
【解析】在生态系统中,能量流动是逐级递减的,营养级越高的生物所同化的能量就越少,A正确;由于捕食关系是长期进化的结果,是不可逆转的,所以生态系统的能量流动是单向不可循环的,由于散失的热能不能被各营养级重新利用,所以生态系统的能量流动是逐级递减的,B正确;作物秸秆可用于培养食用菌或者沼气发酵,其中本该流向分解者的部分能量以食物中化学能或生活能源被人类再度利用,提高了能量利用率,相邻营养级的能量传递效率是10%-20%,是不能提高的,C错误;能量流动和物质循环的渠道都是食物链和食物网,D正确。
22. 【答案】D
【解析】图中①表示动植物的呼吸作用和微生物的分解作用,因此生产者、消费者和分解者均参与该过程;②表示光合作用和化能合成作用,因此参与该过程的只有生产者,A正确;通过植树造林,可以增加植物的光合作用,进而减少大气中CO2的含量,B正确;碳元素在生物群落内部是以含碳有机物的形式进行传递的,C正确;温室效应主要是由于化石燃料的燃烧导致的,D错误。
23. 【答案】D
【解析】大天蚕蛾的繁衍与性外激素化学信息传递有关,A错误;雄蛾受化学信息--性外激素的吸引扑向纱笼,B错误;雄蛾受化学信息--性外激素的吸引扑向纱笼,C错误;昆虫的雌雄个体间通过信息相互联系,这种信息是化学信息--性外激素,D正确。
24. 【答案】C
【解析】根据题中信息不能体现信息传递可以对生物进行自然选择,促进生物进化的功能,A错误;题中只涉及扬子鳄一种生物,因此没有体现信息传递能够调节生物种间关系的功能,B错误;根据题干信息“在繁殖季节,雄性扬子鳄会发出“轰轰”的声音,雌性扬子鳄则根据声音大小选择巢穴位置。当声音大时,雌鳄选择将巢穴筑于山凹浓荫、潮湿、温度较低处,会产生较多的雌鳄”可知,信息传递会影响生物种群的繁衍,以维持种群数量的稳定,C正确;根据题中信息可知,信息传递可来源于生物群落,没有体现出可来源于无机环境,D错误。
25. 【答案】A
【解析】森林具有调节气候、涵养水源、保持水土等功能,这体现其生态功能,属于生物多样性的间接价值,A正确;有些生物的特殊功能对科学研究具有启发作用,这属于直接价值,B错误;自然界中许多生物多姿多彩,具有观赏价值,这属于直接价值,C错误;某种不知名的昆虫存在尚不清楚的药用价值,这属于潜在价值,D错误。
26. 【答案】(1)神经 释放抗利尿激素
(2)分泌促性腺激素释放激素 使体液中性激素相对稳定
【解析】(1)动物在饮水不足的情况下由于细胞外液渗透压升高,刺激下丘脑,下丘脑通过综合分析后将信息传到大脑皮层,在大脑皮层产生渴感,主动饮水补充水分,这一活动是在大脑皮层这一最高级中枢的调节下完成的反射活动,因此属于神经调节。同时尿量减少是由于机体内抗利尿激素增加,促进了肾小管和集合管对水分重吸收导致的。抗利尿激素是由下丘脑合成分泌,由垂体释放到血液并作用于肾小管和集合管而起作用的。(2)性激素的分级调节是指下丘脑分泌促性腺激素释放激素作用到垂体,垂体分泌促性腺激素作用到性腺,促进性腺分泌性激素的调节方式。性激素的分泌同时也存在负反馈调节,是指当血液中性激素含量增加到一定程度时,以反过来抑制下丘脑和垂体分泌相关激素,进而使性激素的分泌减少,这样体内的性激素含量就不至于过高,从而使体液中性激素保持相对稳定。
27. 【答案】(1)乙 二氧化碳
(2)11.3%
(3)食物链和食物网(营养结构) 一定的自我调节能力
【解析】(1)由右图分析可知,甲-丁分别是大气中CO2库、生产者、消费者和分解者,表中的Ⅰ-Ⅳ是食物链(或食物网)中的各营养级,其中Ⅰ没有从上一营养级获得能量,因此Ⅰ是生产者,对应图中乙。丁将动植物遗体残骸、残枝败叶和动物的排遗物中的有机物分解成无机物,其中的碳以CO2的形式通过③传递给甲。(2)右图乙是第一营养级,丙中A是第二营养级、C和B是第三营养级,D是第四营养级,分别对应与表中的Ⅰ、Ⅱ、Ⅲ和Ⅳ,因此A与下一营养级(C和B)的能量传递效率为15.9÷141.0×100%=11.3%。(3)生态系统具有一定的结构,除了甲、乙、丙、丁所示的组成成分外,还包括食物链和食物网(营养结构)。根据第(2)小题的分析可知,图中包含的食物链(网)是。由于某种原因造成了生物C灭绝,一段时间内,其他生物数量发生较大波动后又逐渐趋于稳定,这说明生态系统具有一定的自我调节能力。
28. 【答案】(1)蛋白 增加 析出豆腐中的水分,使豆腐块变硬和抑制微生物的生长,防止豆腐块腐败变质 菌丝(或匍匐菌丝)
(2)为乳酸菌发酵提供无氧环境 否(或不需要) 乳酸发酵中不产生CO2 亚硝酸盐
【解析】(1)制作腐乳主要利用毛霉等微生物产生的蛋白酶和脂肪酶,将豆腐中蛋白质和脂肪分解为多肽和部分氨基酸、甘油和脂肪酸。在制作过程中,随着豆腐块层数的加高,盐量应该增加,因为加盐的目的是除有析出豆腐中的水分使豆腐块变硬的作用外,还能抑制微生物的生长,防止豆腐块腐败变质。由于越靠近上层瓶口,接触空气中微生物的机会越大,所以加盐量越大。制作好的腐乳外部有一层致密的“皮”,这层皮是前期发酵时在豆腐表面生长的霉菌等微生物的菌丝(或匍匐菌丝)。(2)制作泡菜时的原理利用乳酸菌在无氧条件下发酵,所以制作泡菜的坛需要形成无氧环境,即通过在泡菜坛边槽中加水密封,以为乳酸菌发酵提供无氧环境。由于乳酸菌无氧呼吸不会产生CO2等气体,所以制作期间不需要定时排气。一般地说,泡制泡菜中亚硝酸盐的含量先升高后降低,14天后的亚硝酸盐含量低到不会危害人体健康,适合食用。
29. 【答案】(1)微生物对生存环境的要求,到相应的环境中去寻找
(2)抑制或阻止 酸性
(3)固体 高压蒸汽灭菌 平板划线法或稀释涂布平板法
(4)形状、大小、隆起程度、颜色、透明度
【解析】(1)不同是微生物对对生存环境的要求,因此在寻找目的菌株时,要到相应的环境中取寻找。(2)在微生物富集步骤,要人为控制条件抑制其他微生物生长,并使得目的菌种占优势,如培养霉菌时需将培养基的pH调至酸性,不仅有利于霉菌的生长,还可以抑制其他杂菌的生长。(3)分离菌种应该采用固体培养基,常用的接种方法有平板划线法或稀释涂布平板法;菌种前需要利用高压蒸汽灭菌法对固体培养基进行灭菌处理。(4)不同的菌落具有不同的特征,可以根据菌落的形状、大小、隆起程度、颜色、透明度等特征进行鉴定。
第一次月考
注意事项:
1.答题前,先将自己的姓名、准考证号填写在试题卷和答题卡上,并将准考证号条形码粘贴在答题卡上的指定位置。
2.选择题的作答:每小题选出答案后,用2B铅笔把答题卡上对应题目的答案标号涂黑,写在试题卷、草稿纸和答题卡上的非答题区域均无效。
3.非选择题的作答:用签字笔直接答在答题卡上对应的答题区域内。写在试题卷、草稿纸和答题卡上的非答题区域均无效。
4.考试结束后,请将本试题卷和答题卡一并上交。
一、选择题(本题包括25小题,每小题2分,共50分,每小题只有一个选项最符合题意)
1.(2018哈尔滨三中)下列关于内环境叙述正确的是( )
A.细胞内液构成内环境,占体液的2/3
B.内环境是机体正常生命活动和细胞代谢的主要场所
C.与组织液和淋巴相比,血浆中含有较多的蛋白质
D.草履虫通过内环境与外界环境进行物质交换
2.(2018大庆实验中学)下列有关神经调节的说法正确的是( )
A.在体温调节过程中,温觉感受器既能感受温觉又能感受冷觉
B.兴奋在神经元之间传递的速度与在神经纤维上传导的速度相同
C.兴奋在一个神经元上只能由轴突传到细胞体或树突
D.感受器不仅分布在体表部位,在体内各器官中也大量分布
3.(2018益阳市级联考)下图为突触结构示意图,下列相关叙述不正确的是( )
A.结构①为线粒体,能为兴奋的传递过程提供能量
B.当兴奋传导到③时,膜电位由内负外正变为内正外负
C.结构②受到刺激时,释放神经递质经主动运输达到突触间隙
D.神经递质能与结构④的特异性受体结合,引发④膜电位的变化
4.(2018滁州市联考)下列有关血糖调节的叙述,不正确的是( )
A.胰岛A细胞分泌的胰高血糖素促进糖原的分解
B.胰岛素降低血糖浓度的原理是切断血糖的来源
C.血糖的主要去路是在细胞内氧化分解为生命活动提供能量
D.肝脏是调节血糖浓度过程中的重要的器官
5.(2018淮北一中)当人由25℃的环境进入0℃的环境中并停留一段时间,该过程中机体会发生相应的反应与变化,这些反应与变化不包括( )
A.下丘脑体温调节中枢产生兴奋
B.促甲状腺激素释放激素的分泌增强
C.皮肤血管收缩,机体耗氧量减小
D.甲状腺激素的分泌量发生改变并存在反馈调节过程
6.(2018大连市级联考)一般来说,当人们感到口渴时,其体内的( )
A.抗利尿激素分泌增多,肾小管、集合管重吸收水能力减弱
B.抗利尿激素分泌增多,肾小管、集合管重吸收水能力增强
C.抗利尿激素分泌减少,肾小管、集合管重吸收水能力减弱
D.抗利尿激素分泌减少,肾小管、集合管重吸收水能力增强
7.(2018夏津一中)乘坐过山车朝下疾驰时,不少游客会呼吸加快并感到心怦怦直跳。下列叙述正确的是( )
A.游客在短时间内的上述反应只是神经调节的结果
B.此现象与肾上腺髓质分泌的肾上腺素有关
C.控制呼吸和心跳的中枢位于大脑皮层
D.过程中游客体内的糖原合成速度会加快
8.(2018大庆实验中学)下列有关免疫调节的叙述,正确的是( )
A.免疫系统由免疫器官、淋巴细胞、免疫活性物质组成
B.若某种病毒破坏吞噬细胞,则其既影响非特异性免疫又影响特异性免疫
C.免疫活性物质都是由免疫细胞产生的
D.自身免疫病是指已产生免疫的机体,再次接受相同抗原时发生的组织损伤或功能紊乱
9.(2018铜仁一中)产生抗体的过程如下图所示,其中a~e代表不同细胞,①~⑤代表生理过程。下列叙述正确的是( )
A.一个浆细胞可以产生多种相应的抗体
B.当细胞d.e再次接触抗原X后,都能迅速增殖、分化、产生抗体
C.注射疫苗后会引起T细胞受刺激成为记忆细胞,产生相应的抗体
D.①②过程都需要细胞膜糖被的参与,⑤过程主要发生在内环境中
10.(2018成都市级联考)下列关于生长素在植物体内运输的叙述,正确的是( )
A.顶芽合成的生长素向侧芽运输时,不需要消耗细胞中的ATP
B.水平放置的植物幼苗,幼嫩茎两侧的生长素分布只受重力影响
C.种植在宇宙飞船内的植物,因生长素不能横向运输而失去向光性
D.在植物的成熟组织中,生长素可以通过韧皮部进行非极性运输
11.(2018衡水中学)植物生长素具有低浓度时促进生长,高浓度时抑制生长的特性。下列不能说明生长素的作用具有两重性的是( )
A.在自然状态下,大型乔木的树冠多呈圆锥形
B.被大风刮倒的树木,其露出地面的根总是向地生长
C.置于窗台上的盆栽植物总是朝向窗外生长
D.生长素在浓度较低时会促进双子叶杂草的生长,浓度过高则会杀死双子叶杂草
12.(2018上饶中学)为了探究生长素(IAA)和乙烯(ACC是乙烯的供体)对植物生根的影响,科学家用拟南芥下胚轴插条进行了一系列实验,结果如下图所示。有关分析正确的是( )
A.ACC对拟南芥下胚轴插条生根作用的影响是促进其生根
B.促进拟南芥下胚轴插条生根的最适宜生长素浓度为50μmol/L
C.拟南芥下胚轴插条细胞中,生长素和乙烯是同时合成并发挥作用的
D.两种激素浓度为0时,拟南芥下胚轴插条仍能生根,这与其自身的激素有关
13.(2018遵义四中)某小组开展“探究生长素类似物促进插条生根的最适浓度”课题研究,在制定实验方案过程中,下列哪一项不需考虑( )
A.整个实验必需在无光的条件下进行
B.配制一系列浓度梯度的生长素类似物溶液
C.严格控制无关变量
D.进行预实验,确定实验浓度范围
14.(2018张家口市级联考)下列关于种群特征的叙述,正确的是( )
A.增长型年龄结构预示着种群数量将增多
B.害虫种群密度不能作为生物防治的依据
C.性别比例的改变不会影响种群密度
D.所有生物的种群都会经历增长期、稳定期、衰退期
15.(2018成都外国语)下列实验或调查活动中所得到数值与实际数值相比较,肯定会偏小的是( )
A.酵母菌计数时,从静止的酵母菌培养液底部取样统计
B.调查野兔密度是,野兔的标记使其更容易被天敌发现
C.调查草地中蒲公英的种群密度时选取的样方数量偏少
D.调查山坡中松树种群密度时,未对一米以下松树苗计数
16.(2018上饶中学)观察下图,分析下列相关叙述,错误的是( )
A.呈现“S”形增长的种群,随着时间的推移,种群增长所受的环境阻力先增加后减少
B.种群呈现“J”形增长的前提条件是不存在天敌、食物充足、生存空间无限等
C.“J”形曲线代表的种群,种群数量不断增大且无K值
D.在自然界中,种群的增长曲线一般是“S”形曲线
17.(2018邗江中学)酵母菌是最常用的实验材料之一,下列关于“培养液中酵母菌种群数量的变化”实验的相关操作,错误的是( )
A.培养液和培养用具必须经过严格的灭菌处理
B.从瓶中吸出培养液进行计数之前,应将培养瓶轻轻振荡几次
C.为了方便酵母菌计数,培养后期的培养液应先稀释后再计数
D.血球计数板使用过后,可用试管刷清洗并晾干待用
18.(2018元谋一中)关于池塘中的群落结构,以下叙述不正确的是( )
A.在垂直方向,鱼类具有明显的分层现象
B.鱼类在池塘中垂直分布主要受食物影响
C.池塘中的动物群落没有水平结构
D.在水平方向上,生物种类分布有差异
19.(2018贵阳一中)群落是一个动态系统,它是不断发展变化的。下列与群落演猶关的叙述,错误的是( )
A.演替主要有初生演替和次生演替两种类型
B.群落的次生演替比初生演替速度快,且起点与初生演替不同
C.演替是原有物种的恢复
D.人类活动往往会改变自然演替的速度和方向
20.(2018潍坊一中)下列关于生态系统组成成分的叙述,正确的是( )
A.动物都属于消费者,其中食草动物属于第二营养级
B.细菌都属于分解者,其呼吸作用类型主要是有氧呼吸和无氧呼吸
C.一种生物只能属于生态系统中的一种生物成分
D.生产者属于自养型生物,是生态系统的基石,主要是绿色植物
21.(2018合肥一中)下列关于生态系统的能量流动的叙述中,错误的是( )
A.由于生态系统的能量流动是逐级递减的,所以营养级越高则所同化的能量就越少
B.由于散失的热能不能被生产者重新固定,所以生态系统的能量流动是单向不可循环的
C.充分利用作物秸秆等可以提高能量传递的效率
D.能量流动和物质循环的渠道都是食物链和食物网
22.(2018衡水中学)下图表示碳循环的部分过程。下列叙述不正确的是( )
A.生产者、消费者和分解者均参与过程①,但只有生产者可参与过程②
B.可以通过植树造林增强过程②减少大气中CO2的含量
C.碳元素在生物群落内部以有机物的形式进行传递
D.温室效应是由于地球生物对CO2的代谢释放量大于吸收量导致的
23.(2018大连一〇三中学)在一个风雨交加的夜晚,法国的昆虫学家法布尔做了以下实验:在一所被丛林包围的屋里,把一只雌性大天蚕蛾扣在纱笼里,纱笼周围撒满樟脑(樟脑有驱虫作用)。尽管外面狂风骤雨,还是有几十只雄蛾扑向纱笼,此现象说明 ( )
A.大天蚕蛾的繁衍与信息传递无关
B.雄蛾受物理信息——无线电波的吸引扑向纱笼
C.雄蛾受化学信息——樟脑气味的吸引扑向纱笼
D.雄蛾受雌蛾释放的化学信息——性外激素的吸引扑向纱笼
24.(2018临汾一中)据了解,野生扬子鳄种群的雌雄比例一般稳定在5:1左右,这样的性别比例是由孵化时的温度决定的。在繁殖季节,雄性扬子鳄会发出“轰轰”的声音,雌性扬子鳄则根据声音大小选择巢穴位置。当声音大时,雌鳄选择将巢穴筑于山凹浓荫、潮湿、温度较低处,会产生较多的雌鳄。以上事实说明,生态系统中信息传递( )
A.会对生物进行自然选择,促进生物进化
B.能够调节生物种间关系,以维持生态系统的稳定
C.会影响生物种群的繁衍,以维持种群数量的稳定
D.既可来源于生物群落,又可来源于无机环境
25.(2018西安中学)下列关于生物多样性价值的实例中,属于间接价值的是( )
A.森林具有调节气候、涵养水源、保持水土等功能
B.有些生物的特殊功能对科学研究具有启发作用
C.大自然中许多生物多姿多彩,具有观赏价值
D.某种不知名的昆虫存在尚不清楚的药用价值
二、非选择题(本题包括4小题,每空2分,共50分)
26.(8分)(2019江门市级联考)根据动物生命活动调节的知识,回答下列问题:
(1)饮水不足导致细胞外液渗透压升高,刺激下丘脑,进而导致刺激大脑皮层产生渴感,主动饮水补充水分,这属于___调节。 同时尿量会减少,在此过程中垂体负责_____________。
(2)下丘脑和垂体功能衰退会导致动物性腺功能衰退,说明性激素的分泌存在分级调节,其中下丘脑负责________________。性激素的分泌同时也存在负反馈调节,其作用是
。
27.(12分)(2018嘴山三中)如图为某生态系统的碳循环示意图,其中甲、乙、丙、丁为生态系统的组成成分;A、B、C、D是丙中关系密切的四种生物,其能量所占比例如图所示;下表为该生态系统能量流动数据表(不考虑未利用的能量),请回答下列问题:
(1)表中的I对应图中________,③过程中碳的传递形式是________。
(2)据表分析,A与下一营养级的能量传递效率为________(保留小数点后一位)。
(3)生态系统具有一定的结构,除了甲、乙、丙、丁所示的组成成分外,还包括________。请写出图中的食物链(网)_______________。由于某种原因造成了生物C灭绝,一段时间内,其他生物数量发生较大波动后又逐渐趋于稳定,这说明生态系统具有__________________。
28.(16分)(2018重庆九校联盟)腐乳和酸奶的制作都离不开微生物,请回答下列相关的问题:
(1)制作腐乳时,主要利用微生物产生的______酶和脂肪酶,在制作过程中,随着豆腐块层数的加高,盐量应该_________。加盐的目的是___________。制作好的腐乳外部有一层致密的“皮”,这层皮是前期发酵时在豆腐表面生长的微生物的_______________。
(2)制作泡菜时,泡菜坛需要加水密封,目的是___________________。制作期间,是否需要定时排气?_________________,原因是______________。一般地说,泡制14天后的泡菜中__________的含量较低,不会危害人体健康,适合食用。
29.(14分)(2018雅安市级联考)微生物的应用范围相当广泛,但优良菌种的选育是基础和关键,是显著改善和提高产品种类、产量以及品质的先决条件。下图是菌株分离和筛选的一般流程,回答问题。
(1)采样:土壤有“微生物的天然培养基”之称,在寻找目的菌株时要根据
。
(2)富集:人为控制条件使目的菌种占优势,同时___________其他微生物生长,例如培养霉菌时需将培养基的pH调至___________。
(3)分离:从物理性质上看,分离需要配置___________培养基,并采用___________法灭菌分离过程可采用___________接种。
(4)筛选:根据菌落___________特征进行鉴定(至少答两点)。
参考答案
1. 【答案】C
【解析】人体内环境由细胞外液构成,包括血浆、组织液和淋巴,约占体液的1/3,A错误; 细胞质基质是细胞代谢的主要场所,B错误;血浆中的蛋白质含量高于淋巴和组织液,C正确;草履虫是单细胞生物,直接与外界环境进行物质交换,D错误。
2. 【答案】D
【解析】在体温调节过程中,温觉感受器只能感受温觉,冷觉感受器才能感受冷觉,A错误;兴奋在神经元之间传递的速度比在神经纤维上传导的速度慢,B错误;兴奋在一个神经元上的传递是双向的,C错误;感受器不仅分布在体表部位,在体内各器官中也大量分布,D正确。
3. 【答案】C
【解析】结构①(线粒体)存在于于突触小体中,能为兴奋的传递过程提供能量,A正确;正常安静状态下神经纤维上的电位是外正内负,当给以一定刺激产生兴奋并传导到③时,膜电位由内负外正变为内正外负,B正确;神经递质经②的转运和③的胞吐作用释放至突触间隙,C错误;神经递质能与结构④的特异性受体结合,引发④膜电位的变化,进而引发突触后膜所在神经元的兴奋或抑制,D正确。
4. 【答案】B
【解析】胰岛A细胞分泌的胰高血糖素能促进肝糖原的分解,A正确;胰岛素降低血糖浓度的原理促进组织细胞加速摄取、利用和储存葡萄糖,B错误;糖类是主要的能源物质,因此血糖的主要去路是在细胞内氧化分解为生命活动提供能量,C正确;当血糖浓度高时,血糖可在肝脏中合成肝糖原,当血糖含量低时,肝糖原分解成血糖,所以肝脏是调节血糖浓度过程中的重要器官,D正确。
5. 【答案】C
【解析】低温刺激下,冷觉感受器兴奋,兴奋经传入神经传至下丘脑,使下丘脑体温调节中枢产生兴奋,A正确;促甲状腺激素释放激素的分泌增强,通过分级调节促进甲状腺分泌,促进有机物氧化分解,B正确;寒冷刺激下,皮肤血管收缩,但由于与外界环境的温差增大,机体散热量增大,耗氧量增大,C错误;甲状腺激素分泌过多时,会反馈抑制下丘脑、垂体的分泌,D正确。
6. 【答案】B
【解析】当人们感到口渴时,体内细胞外液渗透压增大,刺激下丘脑的渗透压感受器,促使其合成抗利尿激素,抗利尿激素分泌增多,作用于肾小管和集合管,促进水分重吸收,B正确。
7. 【答案】B
【解析】游客在短时间内出现的呼吸加快,心跳加速是神经调节和激素调节共同作用的结果,A错误;此现象与肾上腺髓质分泌的肾上腺素有关,肾上腺素能促进心跳加快,促进细胞代谢等功能,B正确;控制呼吸和心跳的中枢位于下丘脑,C错误;由于肾上腺激素的作用,游客体内的细胞代谢旺盛,葡萄糖消耗较大,糖原分解速度会加快,D错误。
8. 【答案】B
【解析】免疫系统由免疫器官、免疫细胞和免疫活性物质组成,A错误;由于吞噬细胞参与特异性免疫和非特异性免疫过程,所以若某种病毒破坏吞噬细胞,特异性免疫和非特异性免疫过程都会受影响,B正确;免疫活性物质是由免疫细胞或其它细胞产生的发挥免疫作用的物质,比如很多体细胞可以产生溶菌酶等免疫活性物质,C错误;过敏反应指已产生免疫的机体再次接受相同的抗原时发生组织损伤或功能紊乱,D错误。
9. 【答案】D
【解析】一个浆细胞只能产生一种抗体,A错误;e和d分别表示记忆细胞和浆细胞,当细胞d、e再次接触抗原X后,记忆细胞能迅速增殖、分化为浆细胞并产生抗体,而浆细胞不能识别抗原,也不能增殖分化,B错误;抗体是由浆细胞产生的,记忆细胞不能产生抗体,C错误;①表示吞噬细胞识别、吞噬和处理抗原;②表示吞噬细胞将抗原呈递给T细胞;⑤表示浆细胞产生的抗体与抗原结合。吞噬细胞、T细胞识别抗原都需要细胞膜糖被的参与,抗原-抗体特异性结合过程主要发生在内环境中,D正确。
10. 【答案】D
【解析】顶芽合成的生长素向侧芽运输,为极性运输,属于主动运输,需要消耗ATP,A错误。水平放置的植物幼苗,幼嫩茎两侧的生长素分布受极性运输的影响,B错误。种植在宇宙飞船内的植物,生长素不会受到重力作用,但会受到单侧光的影响发生横向运输出现向光性,C错误。在植物的成熟组织中,生长素可以通过韧皮部进行非极性运输,D正确。
11. 【答案】C
【解析】大型乔木的树冠多呈圆锥形是顶端优势现象,其原因是顶端产生的生长素在侧芽部位积累,使侧芽部位生长素浓度过高而抑制侧芽生长,是生长素作用两重性的体现,A不符合题意;由于重力作用,生长素横向运输,使刮倒的树木露出地面的根处近地侧生长素浓度高,远地侧浓度低。又根对生长素浓度最敏感,低浓度促进生长,高浓度抑制生长,所以根总是向地生长能说明生长素调节具有“二重性”,B不符合题意;置于窗台上的盆栽植物,由于单侧光的影响,背光的一侧生长素浓度高,促进作用大,生长快,所以总是朝窗外生长,只体现了生长素的促进作用,C符合题意;生长素在浓度较低时会促进双子叶杂草的生长,浓度过高则会杀死双子叶杂草,能说明生长素的作用具有两重性,D不符合题意。
12. 【答案】D
【解析】由图中信息可知,与ACC激素浓度为0比较,低浓度的ACC对插条生根有促进作用,高浓度的对插条生根有抑制作用,所以ACC对拟南芥下胚轴插条生根作用的影响具有两重性,A错误;分析图示可知,促进拟南芥下胚轴插条生根的最适宜生长素浓度在10μmol/L和100μmol/L之间,若进一步探究最适浓度,可以在10μmol/L和100μmol/L范围内缩小浓度梯度,但不能判断50μmol/L是最适宜浓度,B错误;该实验没有涉及拟南芥胚轴插条细胞中生长素和乙烯合成时间,C错误;两种激素浓度为0时,拟南芥下胚轴插条均有一定的生根量,这与其自身的激素有关,D正确。
13. 【答案】A
【解析】探究生长素类似物促进插条生根的最适浓度,自变量为生长素类似物溶液的浓度,温度、光照等为无关变量。实验不必要在无光的条件下进行,各组光照条件相同即可,A错误;应配制一系列浓度梯度的生长素类似物溶液,并严格控制无关变量,B、C正确;应进行预实验,确定实验浓度范围,以减少物力、财力的浪费,D正确。
14. 【答案】A
【解析】增长型年龄结构,幼年个体多,老年个体少,在未来的一段时间内,出生率大于死亡率,所以预示着种群数量将增多,A正确;害虫种群密度在一定程度上可以反映出虫害的严重情况,能作为生物防治的依据,B错误;性别比例的改变会通过影响出生率而影响种群密度,C错误;因自然资源和空间有限,加之影响种群数量的因素有很多,所以大多数生物的种群在经历增长期、稳定期达到K值后,种群数量总是在波动中,在不利的条件下会进入衰退期,甚至消亡,D错误。
15. 【答案】D
【解析】酵母菌计数时,从静止的酵母菌培养液底部取样统计,会导致计数结果偏大,A错误;调查野兔密度是,野兔的标记使其更容易被天敌发现,则重补个体中被标记的个体减少,导致结果偏大,B错误;调查草地中蒲公英的种群密度时,选取的样方数量偏少,结果可能偏大,有可能偏小,C错误;调查山坡中松树种群密度时,应该对样方内所有的个体计数,若未对一米以下松树苗计数,则结果肯定偏小,D正确。
16. 【答案】A
【解析】呈现“S”形增长的种群,随着时间的推移,种群增长所受的环境阻力先不断加大,A错误;在食物充足,无限空间,无天敌等理想条件下种群无限增长,呈现J型曲线,B正确;“J”形曲线中种群能无限增长,没有K值,S型曲线存在环境容纳量,即K值,C正确;在自然界中,由于资源和空间是有限的,种群的增长呈现S型曲线,D正确。
17. 【答案】D
【解析】酵母菌属于微生物,进行培养时,培养液和培养用具必须经过严格的灭菌处理以防杂菌污染,A正确;从瓶中吸出培养液进行计数之前,应将培养瓶轻轻震荡几次,使酵母菌分布均匀,避免实验误差,B正确;为了方便酵母菌计数,培养后期的培养液应先稀释后再计数,C正确;血球计数板使用过后,用自来水冲洗,切勿用硬物洗刷,洗后自行晾干或用吹风机吹,D错误。
18. 【答案】C
【解析】在池塘生态系统中由于植物的垂直分层而导致以不同植物为食的鱼类也出现分层,如四大家鱼中以浮游植物或浮游动物为食的鲢鱼、鳙鱼分布在水的上层,以沉水植物为食的草鱼分布在水的中层,而肉食性的青鱼则分布在水的下层,A正确;鱼类在种群中垂直分布和食物有关,主要依赖植物,B正确;池塘动物群落也有水平结构,即水平方向从岸边到中心分布不同类群生物,C错误,D正确。
19. 【答案】C
【解析】群落的演替包括初生演替和次生演替,A正确;群落的次生演替比初生演替速度快,且起点与初生演替不同,B正确;演替是一个群落被另一个群落替代的过程,并不是原有物种的恢复,C错误;人类活动往往会使群落演替按照不同于自然演替的速度和方向发展,D正确。
20. 【答案】D
【解析】动物不一定都属于消费者,例如蜣螂属于分解者,食草动物属于第二营养级,A错误;腐生细菌都属于分解者,其呼吸作用类型包括有氧呼吸和无氧呼吸,B错误;因生理活动的不同,一种生物可能属于生态系统中的不同生物成分,如捕蝇草、猪笼草等既是生产者,又是消费者,C错误;生产者属于自养型生物,是生态系统的基石,主要为绿色植物,D正确。
21. 【答案】C
【解析】在生态系统中,能量流动是逐级递减的,营养级越高的生物所同化的能量就越少,A正确;由于捕食关系是长期进化的结果,是不可逆转的,所以生态系统的能量流动是单向不可循环的,由于散失的热能不能被各营养级重新利用,所以生态系统的能量流动是逐级递减的,B正确;作物秸秆可用于培养食用菌或者沼气发酵,其中本该流向分解者的部分能量以食物中化学能或生活能源被人类再度利用,提高了能量利用率,相邻营养级的能量传递效率是10%-20%,是不能提高的,C错误;能量流动和物质循环的渠道都是食物链和食物网,D正确。
22. 【答案】D
【解析】图中①表示动植物的呼吸作用和微生物的分解作用,因此生产者、消费者和分解者均参与该过程;②表示光合作用和化能合成作用,因此参与该过程的只有生产者,A正确;通过植树造林,可以增加植物的光合作用,进而减少大气中CO2的含量,B正确;碳元素在生物群落内部是以含碳有机物的形式进行传递的,C正确;温室效应主要是由于化石燃料的燃烧导致的,D错误。
23. 【答案】D
【解析】大天蚕蛾的繁衍与性外激素化学信息传递有关,A错误;雄蛾受化学信息--性外激素的吸引扑向纱笼,B错误;雄蛾受化学信息--性外激素的吸引扑向纱笼,C错误;昆虫的雌雄个体间通过信息相互联系,这种信息是化学信息--性外激素,D正确。
24. 【答案】C
【解析】根据题中信息不能体现信息传递可以对生物进行自然选择,促进生物进化的功能,A错误;题中只涉及扬子鳄一种生物,因此没有体现信息传递能够调节生物种间关系的功能,B错误;根据题干信息“在繁殖季节,雄性扬子鳄会发出“轰轰”的声音,雌性扬子鳄则根据声音大小选择巢穴位置。当声音大时,雌鳄选择将巢穴筑于山凹浓荫、潮湿、温度较低处,会产生较多的雌鳄”可知,信息传递会影响生物种群的繁衍,以维持种群数量的稳定,C正确;根据题中信息可知,信息传递可来源于生物群落,没有体现出可来源于无机环境,D错误。
25. 【答案】A
【解析】森林具有调节气候、涵养水源、保持水土等功能,这体现其生态功能,属于生物多样性的间接价值,A正确;有些生物的特殊功能对科学研究具有启发作用,这属于直接价值,B错误;自然界中许多生物多姿多彩,具有观赏价值,这属于直接价值,C错误;某种不知名的昆虫存在尚不清楚的药用价值,这属于潜在价值,D错误。
26. 【答案】(1)神经 释放抗利尿激素
(2)分泌促性腺激素释放激素 使体液中性激素相对稳定
【解析】(1)动物在饮水不足的情况下由于细胞外液渗透压升高,刺激下丘脑,下丘脑通过综合分析后将信息传到大脑皮层,在大脑皮层产生渴感,主动饮水补充水分,这一活动是在大脑皮层这一最高级中枢的调节下完成的反射活动,因此属于神经调节。同时尿量减少是由于机体内抗利尿激素增加,促进了肾小管和集合管对水分重吸收导致的。抗利尿激素是由下丘脑合成分泌,由垂体释放到血液并作用于肾小管和集合管而起作用的。(2)性激素的分级调节是指下丘脑分泌促性腺激素释放激素作用到垂体,垂体分泌促性腺激素作用到性腺,促进性腺分泌性激素的调节方式。性激素的分泌同时也存在负反馈调节,是指当血液中性激素含量增加到一定程度时,以反过来抑制下丘脑和垂体分泌相关激素,进而使性激素的分泌减少,这样体内的性激素含量就不至于过高,从而使体液中性激素保持相对稳定。
27. 【答案】(1)乙 二氧化碳
(2)11.3%
(3)食物链和食物网(营养结构) 一定的自我调节能力
【解析】(1)由右图分析可知,甲-丁分别是大气中CO2库、生产者、消费者和分解者,表中的Ⅰ-Ⅳ是食物链(或食物网)中的各营养级,其中Ⅰ没有从上一营养级获得能量,因此Ⅰ是生产者,对应图中乙。丁将动植物遗体残骸、残枝败叶和动物的排遗物中的有机物分解成无机物,其中的碳以CO2的形式通过③传递给甲。(2)右图乙是第一营养级,丙中A是第二营养级、C和B是第三营养级,D是第四营养级,分别对应与表中的Ⅰ、Ⅱ、Ⅲ和Ⅳ,因此A与下一营养级(C和B)的能量传递效率为15.9÷141.0×100%=11.3%。(3)生态系统具有一定的结构,除了甲、乙、丙、丁所示的组成成分外,还包括食物链和食物网(营养结构)。根据第(2)小题的分析可知,图中包含的食物链(网)是。由于某种原因造成了生物C灭绝,一段时间内,其他生物数量发生较大波动后又逐渐趋于稳定,这说明生态系统具有一定的自我调节能力。
28. 【答案】(1)蛋白 增加 析出豆腐中的水分,使豆腐块变硬和抑制微生物的生长,防止豆腐块腐败变质 菌丝(或匍匐菌丝)
(2)为乳酸菌发酵提供无氧环境 否(或不需要) 乳酸发酵中不产生CO2 亚硝酸盐
【解析】(1)制作腐乳主要利用毛霉等微生物产生的蛋白酶和脂肪酶,将豆腐中蛋白质和脂肪分解为多肽和部分氨基酸、甘油和脂肪酸。在制作过程中,随着豆腐块层数的加高,盐量应该增加,因为加盐的目的是除有析出豆腐中的水分使豆腐块变硬的作用外,还能抑制微生物的生长,防止豆腐块腐败变质。由于越靠近上层瓶口,接触空气中微生物的机会越大,所以加盐量越大。制作好的腐乳外部有一层致密的“皮”,这层皮是前期发酵时在豆腐表面生长的霉菌等微生物的菌丝(或匍匐菌丝)。(2)制作泡菜时的原理利用乳酸菌在无氧条件下发酵,所以制作泡菜的坛需要形成无氧环境,即通过在泡菜坛边槽中加水密封,以为乳酸菌发酵提供无氧环境。由于乳酸菌无氧呼吸不会产生CO2等气体,所以制作期间不需要定时排气。一般地说,泡制泡菜中亚硝酸盐的含量先升高后降低,14天后的亚硝酸盐含量低到不会危害人体健康,适合食用。
29. 【答案】(1)微生物对生存环境的要求,到相应的环境中去寻找
(2)抑制或阻止 酸性
(3)固体 高压蒸汽灭菌 平板划线法或稀释涂布平板法
(4)形状、大小、隆起程度、颜色、透明度
【解析】(1)不同是微生物对对生存环境的要求,因此在寻找目的菌株时,要到相应的环境中取寻找。(2)在微生物富集步骤,要人为控制条件抑制其他微生物生长,并使得目的菌种占优势,如培养霉菌时需将培养基的pH调至酸性,不仅有利于霉菌的生长,还可以抑制其他杂菌的生长。(3)分离菌种应该采用固体培养基,常用的接种方法有平板划线法或稀释涂布平板法;菌种前需要利用高压蒸汽灭菌法对固体培养基进行灭菌处理。(4)不同的菌落具有不同的特征,可以根据菌落的形状、大小、隆起程度、颜色、透明度等特征进行鉴定。
相关资料
更多