【生物】四川省成都外国语学校2018-2019学年高二5月月考试卷
展开四川省成都外国语学校2018-2019学年高二5月月考试卷
第一部分:共45题,每题1分,共45分。每题只有一个正确答案,将所有答案填涂在答题卡上。
1.如图所示为ATP的结构示意图。下列相关叙述,不正确的是
A.a表示腺嘌呤脱氧核糖核苷酸
B.b和c均为高能磷酸键,P表示磷酸基团
C.ATP与磷脂所含的元素种类相同
D.活细胞内时刻都在进行c键的断裂和形成
2.马铃薯从土壤溶液中吸收的磷元素,可用于合成
A.NADPH和ATP
B.叶绿素和缬氨酸
C.磷脂分子和脱氧核糖
D.纤维素和丙酮酸
3.下列关于细胞核功能的叙述,不正确的是
A.细胞遗传特性的控制中心 B.细胞新陈代谢的主要场所
C.遗传物质储存的主要场所 D.遗传物质复制的主要场所
4.细胞呼吸是细胞内分解有机物、释放能量、产生ATP等一系列代谢活动的总称。下列有关细胞呼吸的叙述,正确的是
A.细胞外的葡萄糖分子可进入线粒体参与有氧呼吸过程
B.用14C-葡萄糖研究肝细胞的糖代谢,可在线粒体等结构中检测到放射性
C.产生酒精的无氧呼吸都可叫作酒精发酵
D.人体细胞产生CO2的场所有细胞质基质和线粒体
5.植物受伤时会释放一种由18个氨基酸组成的多肽——系统素,系统素与受体结合后,能激活植物细胞的蛋白酶抑制剂基因,合成蛋白酶抑制剂。后者可抑制害虫和病原微生物的蛋白酶活性,从而阻止害虫取食和病原菌繁殖。根据以上材料,下列有关叙述错误的是
A.系统素是一种信号传递分子
B.系统素能抑制植物细胞中蛋白酶基因的表达
C.系统素能与双缩脲试剂发生作用,产生紫色
D.系统素的合成与核糖体、ATP相关
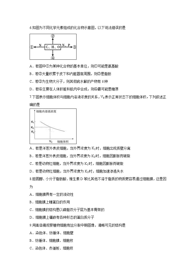
6.如图为不同化学元素组成的化合物示意图,以下说法错误的是
A.若图中①为某种化合物的基本单位,则①可能是氨基酸
B.若②大量积累于皮下和内脏器官周围,则②是脂肪
C.若③为生物大分子,则其彻底水解的产物有6种
D.若④主要在人体肝脏和肌肉中合成,则④最可能是糖原
7.下图表示细胞体积与细胞内溶液浓度的关系,V0表示正常状态下的细胞体积。下列叙述正确的是
A.若是洋葱外表皮细胞,当外界浓度为K1时,细胞出现质壁分离
B.若是洋葱外表皮细胞,当外界浓度为K2时,细胞因膨胀而破裂
C.若是动物红细胞,当外界浓度为K1时,细胞因膨胀而破裂
D.若是动物红细胞,当外界浓度为K2时,细胞加速渗透失水
8.胆固醇、小分子脂肪酸、维生素D等比其他不溶于脂质的物质更容易通过细胞膜,这是因为
A.细胞膜具有一定的流动性
B.细胞膜上糖蛋白的作用
C.细胞膜的结构是以磷脂双分子层为基本骨架的
D.细胞膜上镶嵌有各种形态的蛋白质分子
9.用高倍镜观察植物细胞有丝分裂中期图像,清晰可见的结构是
A.染色体、纺锤体、细胞壁
B.纺锤体、细胞膜、细胞核
C.染色体、赤道板、细胞核
D.纺锤体、细胞壁、核仁
10.将某种植物的成熟细胞放入一定浓度的物质A溶液中,发现其原生质体(即植物细胞中细胞壁以内的部分)的体积变化趋势如图所示,下列叙述正确的是
A.0~4 h内物质A没有通过细胞膜进入细胞内
B.0~1 h内细胞体积与原生质体体积的变化量相等
C.0~1 h内液泡中液体的浓度大于细胞质基质的浓度
D.2~3 h内液泡中液体的浓度大于物质A溶液的浓度
11.有种细菌会在人类的细胞之间快速转移,使人患脑膜炎.其原因是该菌的一种名为InIC的蛋白可通过阻碍人类细胞中的Tuba蛋白的活性,使细胞膜更易变形而有利于细菌的转移.下列叙述正确的是
A.该菌使人类细胞发生变形,说明细胞膜具有一定的选择透过性
B.Tuba蛋白和InIc蛋白的合成均需要内质网的加工
C.该菌在人类的细胞之间快速转移依赖于细胞膜的流动性
D.该菌的遗传物质可以用吡罗红染色
12.对质壁分离的正确解释是
A.细胞质与细胞壁发生分离 B.细胞膜与细胞壁发生分离
C.原生质与细胞壁发生分离 D.原生质层与细胞壁发生分离
13.从生命系统的结构层次角度理解,人体的结构层次为
A.原子、分子、细胞器、细胞 B.细胞、组织、器官、系统
C.元素、无机物、有机物、细胞 D.个体、种群、群落、生态系统
14.下列有关生物体遗传物质的叙述,正确的是
A.豌豆的遗传物质主要是DNA
B.酵母菌的遗传物质主要分布在染色体上
C.大肠杆菌的遗传物质彻底水解能得到5种碱基
D.HIV的遗传物质初步水解产生4种脱氧核苷酸
15.利用卷心菜发酵制作泡菜过程中,乳酸菌酵母菌细胞数量和pH的变化如图所示。下列叙述不正确的是
A.酵母菌和乳酸菌均有核膜包被的细胞核
B.发酵初期乳酸菌建立了明显的菌种优势
C.前6天pH下降主要由乳酸菌代谢引起
D.发酵中期酵母菌通过无氧呼吸进行增殖
16.下列各项描述的化合物中元素组成一定相同的是
A.纤维素酶催化的底物,脂肪酶催化的底物
B.生命活动的主要承担者,遗传信息的携带者
C.红细胞内运输氧气的物质,HIV的遗传物质
D.具催化功能的有机物,具调节功能的有机物
17.实验测得小麦、大豆、花生三种生物干种子中三大类有机物含量如图,有关叙述正确的是
A.向小麦种子的研磨滤液中加入斐林试剂,就会呈砖红色
B.选用花生检验细胞中有脂肪存在时需要使用显微镜
C.用双缩脲试剂检验大豆组织样液中存在蛋白质加热呈紫色
D.萌发时相同质量的三种种子需要的O2量基本相同
18.下列有关细胞内物质含量比值的关系,不正确的是
A.种子自由水/结合水的比值,萌发时比休眠时高
B.神经纤维膜内Na +/K +的比值,动作电位时比静息电位时高
C.人体细胞内O2/CO2的比值,线粒体内比细胞质基质高
D.叶绿体中C5/C3的比值,停止供应CO2后比停止前高
19.下列关于组成细胞的元素和化合物的叙述,正确的是
A.在任何活细胞中数量最多的化学元素都是氧
B.在不同的细胞中各种化合物的种类基本相同,含量有所差别
C.在活细胞中的各种化合物与食物中的各种成分相同
D.活细胞中各化合物含量从多到少的顺序是:蛋白质、水、脂质、无机盐、糖类、核酸
20.下列关于酶的叙述中,正确的是
A.酶和无机催化剂的作用原理不同,所以酶具有髙效性
B.酶全部在核糖体上合成
C.光合作用的暗反应需要酶,光反应不需要酶
D.酶和ATP都可以在细胞外发挥作用
21.在甲发酵罐中酵母菌进行有氧呼吸消耗了5mol的葡萄糖,在乙发酵罐中酵母菌进行无氧呼吸消耗了20mol的葡萄糖,在它们体内所形成的ATP量以及所产生的二氧化碳比例是
A.19:4和3:4 B.19:8和3:1 C.3:1和4:3 D.3:1和3:1
22.狼体内有a种蛋白质,兔体内有b种蛋白质,狼捕食兔子后,狼体内的一个细胞中含有的蛋白质种类最可能是
A.少于a B.a+b C.a D.多于a
23.如今社会上很流行烫发,发型的形成与头发角蛋白中二硫键(—S—S—)的断裂与再生有关。图是角蛋白质部分结构示意图,图中的数字代表每条肽链上氨基酸的序号,下列相关叙述错误的是
A.图中蛋白质有两条肽链,49个肽键
B.烫发过程有蛋白质空间结构的改变
C.S元素只能存在于氨基酸的R基中
D.角蛋白氧化分解后的产物是氨基酸
24.如图是番茄根细胞对K+吸收速率和氧分压的关系曲线,下列说法错误的是
A.图中A点时细胞不产生ATP
B.A→B段,ATP是限制根细胞吸收K+的主要因素
C.在B点以后,中耕松土对根细胞吸收K+的速率影响不大
D.氧分压为8时,AB曲线将演变为M2形态
25.在观察植物细胞质壁分离及复原实验中,某同学绘制的显微镜下紫色洋葱鳞片叶外表皮细胞示意图如图。下列叙述错误的是
A.图中阴影部分不呈现紫色
B.a/b值可作为细胞失水的程度指标
C.实验初始浓度大小:外界溶液浓度大于细胞液浓度
D.图示时刻浓度大小:外界溶液浓度等于细胞液浓度
26.下列关于提取胡萝卜素的相关知识的描述,错误的是
A.胡萝卜素提取时所用的试剂是亲脂性有机溶剂
B.提取胡萝卜素可用纸层析法进行鉴定,鉴定时需要与标准样品进行对照
C.一般情况下,提取胡萝卜素的效率与颗粒含水量成反比
D.提取过程中有加热环节,只需要控制温度,因为温度过高会导致胡萝卜素分解
27.微生物种类繁多,生长所需条件也各不相同。下列叙述正确的是
A.培养细菌、病毒等微生物可用牛肉膏蛋白胨这种通用培养基
B.从微生物中分离出硝化细菌可用无氮培养基
C.乳酸杆菌的新陈代谢方式是异养厌氧型
D.微生物生长中不可缺少的一些微量的无机物称为特殊营养物质
28.下列有关泡菜的制作和亚硝酸盐含量的测定的实验叙述中,正确的是
A.将新鲜蔬菜与煮沸冷却的盐水(盐和清水的质量比为4:1)混匀,然后装泡菜坛
B.在盐酸酸化条件下,亚硝酸盐与对氨基苯磺酸发生重氮化反应形成玫瑰红色染料
C.制备样品处理液,加入氢氧化铝乳液的目的是减少滤液中杂质,得到澄清溶液
D.泡菜腌制时间长短会影响亚硝酸盐含量,但温度和食盐的用量不影响其含量
29.下列有关固定化技术的叙述,正确的是
A.固定化酶只能在细胞内发挥作用
B.反应物是大分子物质时可采用固定化酶
C.固定化酶的优势在于能催化一系列的酶促反应
D.固定化酶技术就是固定反应物,将酶依附着载体围绕反应物旋转的技术
30.关于土壤中分解尿素的细菌的分离与计数实验的叙述正确的是
A.培养基应以尿素为唯一氮源,该细菌与硝化细菌所利用的碳源物质是相同的
B.选择菌落数在30~300间的所有平板进行计数,以平均数为实验结果
C.对10mL土样稀释106倍后,取0.1 mL该溶液进行重复的涂布实验,测得的菌落数分别为18、234、276,则该10 mL土样中分解尿素的细菌数为2.55×1010个
D.应该设置对照以排除非测试因素对实验结果的干扰,提高可信度
31.如表是微生物培养基的成分。下列有关说法错误的是
编号 | ① | ② | ③ | ④ | ⑤ |
成分 | (NH4)2SO4 | KH2PO4 | FeSO4 | CaCl2 | H2O |
含量/g | 0.4 | 4.0 | 0.5 | 0.5 | 100mL |
A.此培养基可用来培养自养型微生物
B.此表中的营养成分共有三类,即水、无机盐、氮源
C.若除去①,此培养基可培养硝化细菌
D.培养基中若加入氨基酸,则它可充当碳源、氮源
32.某洗衣液研究人员为了在普通洗衣液的基础上添加酶制剂以研发加酶洗衣液,开展了一系列探究实验,下表展示了其中某一探究结果,相关叙述正确的是
A.实验结果表明,加酶洗衣液的洗涤温度以35-55℃为宜,且35℃和55℃两温度下酶制剂的去污力相同
B.当温度为15℃和65℃时,加酶洗衣液的去污力较低的原因均是其中酶制剂的空间结构遭到破坏,催化活性降低
C.本研究的主要目的是探究不同温度下添加酶制剂对洗衣液去污力的影响,其中组别①为对照组,组别②为实验组
D.实验所用污布上污染物的种类、污染的程度、洗衣液的用量等均属于无关变量,都不会对实验结果造成影响
33.脲酶能够将尿素分解为氨和CO2,其活性位点上含有两个镍离子,在大豆、刀豆种子中含量较高,土壤中的某些细菌也能够分泌脲酶。实验室从土壤中分离得到了能够分解尿素的细菌M,并分别研究了培养液中的Ni2+、Mn2+和尿素浓度对细菌M脲酶产量的影响(说明:研究某一项时其他条件相同且适宜),结果如下表。下列说法正确的是
A.细菌M合成脲酶需要尿素诱导,尿素的最适诱导浓度在0.4%-0.8%之间
B.实验表明培养液中Ni2+和Mn2+对脲酶的影响为低浓度促进,高浓度抑制
C.所有脲酶都在核糖体上合成且在内质网上加工使其与镍结合才具有活性
D.凝胶色谱法分离脲酶时,与比它分子量小的蛋白质相比,脲酶在凝胶柱中移动更慢
34.下表为培养某种微生物的培养基配方,下列相关叙述错误的是
成分 | NaN03 | K2HP04 | KC1 | MgS04·7H20 | FeS04 | (CH2O) | H2O | 青霉素 |
含量 | 3g | 1g | 0.5g | 0.5g | 0.01g | 30g | 1L | 0.1万单位 |
A.依物理性质划分,该培养基属于液体培养基
B.依用途划分,该培养基属于选择培养基
C.培养基中的碳源是(CH2O),氮源是NaNO3
D.若用该培养基培养纤维素分解菌,则应除去(CH2O),再添加纤维素
35.为获得优良的发酵食品,实验室在三支试管中培养了酵母菌、醋酸菌、乳酸菌。右图中甲、乙、丙三支试管的菌种及其发酵食品对应正确的是
A.甲试管:酵母菌—果酒、乙试管:醋酸菌—果醋、丙试管:乳酸菌—泡菜
B.甲试管:醋酸菌—泡菜、乙试管:酵母菌—果酒、丙试管:乳酸菌—果醋
C.甲试管:乳酸菌—果酒、乙试管:酵母菌—泡菜、丙试管:醋酸菌—果醋
D.甲试管:醋酸菌—果醋、乙试管:乳酸菌—泡菜、丙试管:酵母菌—果酒
36.人们利用某些微生物制作食品时,需要分析微生物的特点,控制微生物的发酵条件。下列与此有关的各项内容都正确的是
| A | B | C | D |
食品 | 果酒 | 果醋 | 腐乳 | 泡菜 |
主要 微生物 | 酵母菌 | 醋酸菌 | 毛霉 | 醋酸菌 |
制作装 置或操 作步骤 |
A.A B.B C.C D.D
37.下列有关涂布平板操作的叙述,不正确的是
A.首先将菌液进行一系列的梯度稀释
B.将涂布器在酒精灯火焰上灼烧,直到烧红
C.取少量菌液滴加在培养基表面
D.涂布时可转动培养皿,使涂布均匀
38.刚果红染色时,加入刚果红应在
①制备培养基时 ②梯度稀释时 ③倒平板时 ④涂布时 ⑤长出菌落时
A.①③ B.②⑤ C.③⑤ D.①⑤
39.下列有关酶的实验设计中,所选材料与试剂最合理的组别是
A.A B.B C.C D.D
40.关于人体细胞生命历程的相关叙述,正确的是
A.人体细胞减数分裂后,产生的细胞含11.5个四分体
B.抑癌基因能调节细胞周期,控制细胞分裂和生长进程
C.有丝分裂间期染色质高度螺旋化、缩短变粗,形成染色体
D.人衰老细胞具核体积增大、染色质收缩、代谢减弱等特点
41.一切动植物都是由细胞和细胞产物所构成。下列有关叙述正确的是
A.癌细胞表面糖蛋白的减少,使得细胞容易扩散并无限增殖
B.液泡主要存在于植物细胞中,内有细胞液,可以调节植物细胞内的环境
C.溶酶体能合成多种水解酶,用于分解衰老、损伤的细胞器
D.细胞质基质呈胶质状态,由水、无机盐、核糖体、脂质和多种酶等组成
42.下列关于人体内成熟红细胞的描述,正确的是
A.可以通过无丝分裂进行增殖
B.能产生ATP的场所有细胞质基质和线粒体
C.红细胞中血红蛋白的形成是细胞核内基因选择性表达的结果
D.在蒸馏水中,其吸水能力逐渐增强,以致于发生破裂
43.下列有关真核细胞功能的叙述,正确的是
A.自由基学说认为,自由基攻击蛋白质,使蛋白质活性下降,致使细胞凋亡
B.控制细胞器进行物质合成的指令,主要是通过核孔从细胞质到达细胞核的
C.人体内细胞正常分裂过程中,染色体组数相同的两个细胞的染色体数相同
D.细胞的吸水和失水是水分子逆相对含量的梯度跨膜运输的过程
44.物质甲作为抑制剂能与蔗糖酶结合或分离,从而改变蔗糖酶的活性。在适宜温度、pH等条件下,某同学将蔗糖酶和物质甲的混合液均分为若干份,分别加入到不同浓度的等量蔗糖溶液中,检测发现,蔗糖的水解速率随蔗糖溶液浓度的升高而增大。下列分析与该实验相符的是
A.物质甲与蔗糖酶的结合使酶降低活化能的能力增强
B.物质甲与蔗糖酶的结合能改变酶的高效性和专一性
C.蔗糖溶液浓度的升高能导致物质甲与蔗糖酶的分离
D.反应体系中没有甲时,蔗糖溶液的浓度会改变酶活性
45.下列有关科学研究的叙述,错误的是
A.卡尔文以小球藻为材料,利用同位素标记法,探明CO2中的碳在光合作用中的转移途径
B.萨顿以蝗虫细胞为材料,观察精子和卵细胞形成过程,类比推理基因在染色体上
C.罗伯特森通过电镜观察,发现细胞膜由脂质-蛋白质-脂质三层结构构成
D.林德曼以赛达伯格湖为调查对象,采用定量分析的方法,发现能量流动的特点
第二部分:共5题,共55分。
46.(11分,除标注外每空1分)某种植物的茎叶均为紫色,为探究叶片中是否含有叶绿素,生物兴趣小组进行了如下实验:
(l)兴趣小组甲用纸层析法进行色素的分离、鉴定。色素分离的原理是___________(2分)。若出现___________(2分)色的色素带,说明有叶绿素a和叶绿素b。
(2)兴趣小组乙先将同一生长状况的本品种植株均分为两组,分别培养在完全培养液、只缺镁的培养液中,置于适宜条件下培养两周后,再将两种条件下的植株分别移入两个密闭玻璃容器内,置于室外(晴天)相同的条件下,测定密闭容器中一天的CO2浓度变化情况,如图所示。
①____组是在缺镁条件下培养的植株,判断的依据是__ 。(2分)
②对于这两组植株来说,B1、B2两个点对应的光照强度又称为_________________。在这一天内,B1对应的时刻_____ _(填“等于”“早于”或“晚于”)B2对应的时刻,原因是____________________________。(2分)
47.(10分,每空1分)图甲I、Ⅱ、Ⅲ、Ⅳ代表四种类型细胞的亚显微结构模式图,图乙表示某生物膜结构,图中大写字母表示某些物质,小写字母表示物质跨膜运输方式。请据图回答:
(1)从结构上看,图甲Ⅲ细胞与其它三类的差别最大,主要区别是_________。
(2)如果是洋葱根尖成熟区细胞,应属于甲图的______类细胞,但图中不应有的结构是[ ]_____。如果将该细胞置于0.3g/mL的蔗糖溶液中,______(会/不会)出现质壁分离的现象。
(3)甲图中能进行光合作用的是_______类细胞。
(4)甲图中四类细胞与周围环境进行信息交流均依赖于________(填结构)。
(5)若图乙是人体红细胞膜,则表示吸收葡萄糖的是图中的[__]方式;图中d所表示的跨膜运输方式是_____,运输的物质种类与细胞膜上的[ ]_______有关,这体现了细胞膜的功能特点是______。
48.(10分,每空2分)下图为某生物细胞有丝分裂模式图和细胞有丝分裂过程中相关物质的数量变化曲线,请据图回答:
(1)图乙所示细胞表示有_______条脱氧核酸链。
(2)图乙中,与①的大小、形态完全相同的染色体为______(填序号),原因是_____________。
(3)图乙所示的细胞分裂时期对应于图甲中的_______段,图丙对应于图甲中的_______段。
49.(11分,除标注外每空1分)回答下列有关植物有效成分提取的问题。
(1)用水蒸气蒸馏法提取薄荷油时,分离出的油层中加入无水硫酸钠的作用是____________,除去固体硫酸钠的常用方法是______ ________;在油水混合物中加入氯化钠的作用是_______________(2分)。
(2)为了提高出油率,需要将橘皮干燥去水并用石灰水浸泡;橘皮精油的提取过程一般采用________法,而不用水蒸气蒸馏法的原因是_____________(2分)。
(3)从胡萝卜中提取胡萝卜素常用的方法是萃取法。用这种方法提取胡萝卜素的主要步骤是:粉碎→干燥→萃取→过滤→________。萃取装置的烧瓶口要安装冷凝回流装置的目的______(2分)。
(4)提取的胡萝卜素可通过________法进行鉴定。
50.(13分,除标注外每空1分)回答下列关于生物技术实践的问题。
(1)某同学利用鲜苹果汁来制作果酒和果醋时,在发酵装置的排气口上连接的胶管长而弯曲的目的是_____ _____(2分)。在利用果酒进行果醋发酵之前,需要调整的发酵条件是__________(2分)。
(2)在泡菜的腌制过程中,需要进行密封发酵,原因是_____;并注意控制腌制的__________(2分)等;还要跟踪检测腌制过程中产生的亚硝酸盐的含量,其原理是在 条件下,亚硝酸盐与对氨基苯磺酸发生重氮化反应后,与 结合形成玫瑰色染料。
(3)腐乳制作过程中防止杂菌污染的措施有__________(答出两点即可,2分)。腐乳易被人体吸收的原因是_________________(2分)。
参考答案
1—5:AABBB 6—10:CACAD 11—15:CDBBA 16—20:ABCBD
21—25:AADAD 26—30:DCCBD 31—35:CCADD 36—40:BBCCD
41—45:BCCCC
46.(11分,除标注外每空1分)
(1)不同色素在层析液中的溶解度不同,随层析液在滤纸条上扩散速度不同(2分);
蓝绿色和黄绿(2分)
(2)① II;光照较强的时间段内,II组的光合速率明显小于I组的光合速率(2分)
②光补偿点;晚于;随时间推移光照强度逐渐减弱,I组含有较多的叶绿素,对光的吸收转化能力远大于II组(2分)
47. (10分,每空1分)
(1)无以核膜为界限的细胞核(无核膜包被的或无成形的细胞核)
(2)Ⅱ;[④]叶绿体;会
(3) Ⅱ、Ⅲ、Ⅳ
(4)细胞膜
(5)[c];主动运输;[A]载体蛋白质(载体);选择透过性
48. (10分,每空2分)
16;⑤;它们是同一条染色体复制后分离形成的;ef;ce
49.(11分,除标注外每空1分)
(1)除水;过滤;有利于油层和水层的分离(2分)
(2)压榨法;水蒸气蒸馏会使有效成分部分水解,水中蒸馏容易导致原料焦糊(2分) (3)浓缩;防止加热时有机溶解挥发(2分)
(4)纸层析
50.(13分,除标注外每空1分)
(1)防止空气中微生物的污染(2分);通入氧气,将温度设置为30~35℃(2分)
(2)乳酸菌是厌氧菌;时间、温度和食盐用量(2分);盐酸酸化;N-1-萘基乙二胺盐酸盐
(3)用来腌制腐乳的玻璃瓶洗刷干净后要用沸水消毒;整齐地摆放好豆腐、加入卤汤后,要用胶条将瓶口密封;封瓶时,最好将瓶口通过酒精灯的火焰,防止瓶口污染;(2分)
毛霉等将蛋白质分解为小分子肽和氨基酸,将脂肪水解为甘油和脂肪酸(2分)

