


【生物】内蒙古包头市第四中学2018-2019学年高二下学期第一次月考(3月)试题
展开内蒙古包头市第四中学2018-2019学年
高二下学期第一次月考(3月)试题
满分100分 时间90分钟
一、选择题(每小题1.5分,共60分)
1.变酸的酒表面有一层膜、泡菜坛表面有一层膜、腐乳外面有一层致密的皮,它们分别是
A.醋酸菌、乳酸菌、毛霉菌丝 B.醋酸菌、毛霉菌丝、毛霉菌丝
C.醋酸菌、酵母菌、毛霉菌丝 D.酵母菌、醋酸菌、乳酸菌
2.在果酒、果醋及泡菜制作过程中,所用原料的有机物总(质)量及有机物种类的变化
A.减少、增加 B.减少、减少
C.增加、增加 D.增加、减少
3.下列有关微生物筛选的说法正确的是
A.分解尿素的细菌在分解尿素时,可以将尿素转化为氨,使得培养基的酸碱度降低
B.只有能合成脲酶的微生物才能分解尿素
C.纤维素酶只包括三种组分:C1酶、Cx酶和葡萄糖苷酶
D.刚果红染色法只能在培养微生物的时候加入刚果红
4.关于消毒和灭菌方法的选择,下列各项中错误的是
A.培养基---高压蒸汽灭菌 B.牛奶---煮沸消毒
C.接种环---灼烧灭菌 D.实验者双手---化学消毒
5.平板冷凝后,要将平板倒置,其原因是
A.接种时再拿起来方便 B.在皿底上标记日期等方便
C.正着放置容易破碎 D.防止培养基被冷凝水污染
6.制备牛肉膏蛋白胨固体培养基的步骤是
A.计算、称量、倒平板、溶化、灭菌
B.计算、称量、溶化、倒平板、灭菌
C.计算、称量、溶化、灭菌、倒平板
D.计算、称量、灭菌、溶化、倒平板
7.下列关于制作果酒、果醋和腐乳的叙述,不合理的是
A.在果酒发酵后期拧开瓶盖的间隔时间可延长
B.条件适宜时醋酸菌可将葡萄汁中的糖分解成醋酸
C.果酒发酵过程中发酵液密度会逐渐减小
D.将长满毛霉的豆腐装瓶腌制时,底层和近瓶口处需加大用盐量
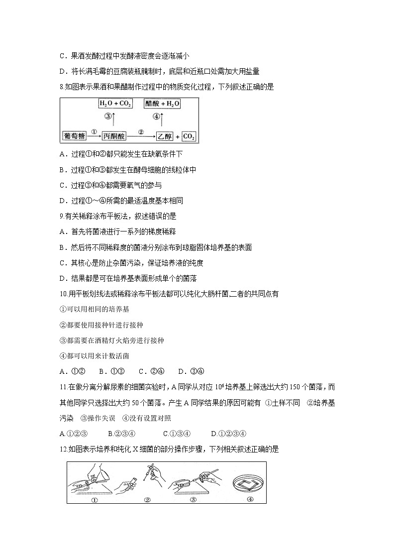
8.如图表示果酒和果醋制作过程中的物质变化过程,下列叙述正确的是
A.过程①和②都只能发生在缺氧条件下
B.过程①和③都发生在酵母细胞的线粒体中
C.过程③和④都需要氧气的参与
D.过程①~④所需的最适温度基本相同
9.有关稀释涂布平板法,叙述错误的是
A.首先将菌液进行一系列的梯度稀释
B.然后将不同稀释度的菌液分别涂布到琼脂固体培养基的表面
C.其核心是防止杂菌污染,保证培养液的纯度
D.结果都是可在培养基表面形成单个的菌落
10.用平板划线法或稀释涂布平板法都可以纯化大肠杆菌,二者的共同点有
①可以用相同的培养基
②都要使用接种针进行接种
③都需要在酒精灯火焰旁进行接种
④都可以用来计数活菌
A.①② B.①③ C.②④ D.③④
11.在做分离分解尿素的细菌实验时,A同学从对应106培养基上筛选出大约150个菌落,而其他同学只选择出大约50个菌落。产生A同学结果的原因可能有 ①土样不同 ②培养基污染 ③操作失误 ④没有设置对照
A.①②③ B.②③④ C.①③④ D.①②③④
12.如图表示培养和纯化X细菌的部分操作步骤,下列相关叙述正确的是
A.步骤①倒平板操作时,倒好后应立即将其倒过来放置
B.步骤②接种环火焰上灼烧后迅速沾取菌液后平板划线
C.步骤③多个方向划线,使接种物逐渐稀释,培养后出现单个菌落
D.步骤④培养箱培养后可用来对X细菌进行计数
13.下列有关刚果红染色法的叙述,不正确的是
A. 刚果红可以在细菌菌落形成前倒平板时加入
B. 刚果红可以在菌落形成后加入
C. 在菌落形成前倒平板时加入,刚果红不需要灭菌
D. 在菌落形成后加入刚果红时,刚果红不需要灭菌
14.从下列哪种材料中可获得较多的活性较强的果胶酶
A.水稻种子 B.未熟的苹果 C.成熟的苹果 D.煮熟的梨
15.有人设计实验探究加酶洗衣粉是否能提高去污力并优于普通洗衣粉。实验分为两组,一组衣物用加酶洗衣粉洗涤,一组衣物用普通洗衣粉洗涤。该实验设计缺少
A.用加酶洗衣粉洗涤和适量普通洗衣粉洗涤的对照
B.既不用加酶洗衣粉洗涤也不用普通洗衣粉洗涤的对照
C.用普通洗衣粉洗涤和少量加酶洗衣粉洗涤的对照
D.用少量普通洗衣粉洗涤和大量加酶洗衣粉洗涤的对照
16.蛋白酶能分解其他蛋白质类的酶,但洗衣粉中,蛋白酶并没有将其他几种酶分解掉,以下解释正确的是
A.蛋白酶处于抑制状态
B.其他几类酶不是蛋白质类
C.蛋白酶具有识别作用,不分解作为酶作用的蛋白质
D.缺少水环境或各种酶在添加前已作了保护性修饰
17.下列不属于固定化酶在利用时的特点的是
A.有利于酶与产物分离
B.可以被反复利用
C.能自由出入依附的载体
D.一种固定化酶一般情况下不能催化一系列酶促反应
18.某实验室用两种方式进行酵母菌发酵葡萄糖生产酒精。甲发酵罐中保留一定量的氧气,乙发酵罐中没有氧气,其余条件相同且适宜。实验过程中每小时测定一次两发酵罐中氧气和酒精的物质的量,记录数据并绘成如图所示的曲线。据图分析下列说法中正确的是( )
A.在实验结束时甲、乙两发酵罐中产生的CO2量之比为6∶5
B.甲、乙两发酵罐分别在约第5小时和第3小时无氧呼吸速率最快
C.甲发酵罐的实验结果表明在有O2存在时酵母菌无法进行无氧呼吸
D.该实验证明向葡萄糖溶液中通入的O2越多,则酒精的产量越高
19.以下关于泡菜制作过程的说法,错误的是
A.乳酸菌在无氧环境下大量繁殖并发酵产生乳酸和CO2
B.发酵过程中要注意经常向泡菜坛盖边沿水槽中补充水
C.泡菜腌制的时间、温度高低和食盐用量都会影响亚酸盐含量
D.泡菜制作过程产生的亚硝酸盐可能转变成致癌物——亚硝胺
20.下列关于测定亚硝酸盐含量原理的叙述,错误的是
A.显色反应后亚硝酸盐的理化性质没有发生改变
B.亚硝酸盐经一定方式显色反应后呈玫瑰红色
C.制备样品处理液时,加入氢氧化铝乳液的目的是除去色素等杂质,得到澄清溶液
D.样品液显色后,通过与己知浓度的标准液比色,可大致估算出样品液中亚硝酸盐的含量
21.下列有关固定化酶和固定化细胞的说法正确的是
A.某种固定化酶的优势在于能催化一系列生化反应
B.固定化细胞技术一次只能固定一种酶
C.固定化酶和固定化细胞的共同点是所固定的酶都可在细胞外起作用
D.固定化酶和固定化细胞都能反复使用,但酶的活性迅速下降
22.某组织培养实验室的愈伤组织被真菌严重污染,为查找污染原因设计了4个实验,实验条件除图示外共他均相同。下列各图表示实验结果,据图可得出的初步结论是( )
A.污染主要是培养基灭菌时间短造成的 B.污染不是来源于组织培养所用的离体组织
C.调节培养基pH可以解决污染问题 D.调节培养温度不能解决污染问题
23.漆酶属于木质降解酶类,在环境修复、农业生产等领域有着广泛用途。下图是分离、纯化和保存漆酶菌株的过程,相关叙述正确的是
A.饮用水中含有大量微生物,是分离产漆酶菌株的首选样品
B.选择培养基中需要加入漆酶的底物作为唯一碳源
C.在已涂布的平板上直接划线可以进一步纯化获得单菌落
D.斜面培养基中含有大量营养物,可在常温下长期保存菌株
24.现有两种固体培养基,已知其配制时所加的成分如下表,用这两种培养基分别去分离土壤中的两种微生物,它们适于分离的是
成分 | KHSO4 | MgSO4 | NaCl | CaSO4 | CaCO3 | 葡萄糖 | 淀粉 |
甲培养基含量 | 0.02% | 0.02% | 0.02% | 0.01% | 0.5% | 0.5% | 2% |
乙培养基含量 | 0.02% | 0.02% | 0.02% | 0.01% | 0.5% | — | — |
A.甲培养基适于分离酵母菌;乙培养基适于分离真菌
B.甲培养基适于分离异养型自生固氮菌;乙培养基适于分离自养型自生固氮菌
C.甲培养基适于分离自养型自生固氮菌;乙培养基适于分离异养型自生固氮菌
D.甲培养基适于分离异养型共生细菌;乙培养基适于分离异养型共生固氮菌
25.下列说法不正确的是
A.若探究纤维素酶活性的最适温度,可设置不同的温度梯度进行空白对照
B.用活菌计数法统计的菌落数目往往比活菌的实际数目小
C.为确定得到的是纤维素分解菌,还需进行发酵产纤维素酶的实验
D.与分离醋酸菌相比,若从牛胃中分离纤维素分解菌主要的实验条件差别是保证无氧环境
26.随着生物技术的发展,酶在生活和生产中的应用越来越广泛。下列相关叙述正确的是
A.加酶洗衣粉中酶制剂可以被重复利用,提高了酶的利用率
B.固定化细胞相比固定化酶,对反应底物的分子大小有限制
C.固定化酵母细胞常用海藻酸钠作为包埋剂,溶解海藻酸钠时需持续加热
D.固定化酶应用时,要控制好pH、温度和溶解氧
27.下列广告语中,在科学性上有明显错误的是
①某儿童酱油专为健康研制,不仅可以起到调味作用,还可以补充能量
②某高浓度果汁饮料美味可口,可大量补充体内水分,非常解渴
③某加酶洗衣粉能有效去除奶渍、血渍等污渍,让家庭主妇的洗衣烦恼一扫光 ④某嫩肉粉内含蛋白酶,可对肉中蛋白质进行部分水解,使肉制品嫩而不韧、味美鲜香
A.①② B.③④ C.①③ D.②④
28.图1表示制备固定化酵母细胞的有关操作,图2是利用固定化酵母细胞进行酒精发酵的示意图。相关叙述错误的是
A.溶化的海藻酸钠应待其冷却至室温 时与活化的酵母菌混合制备混合液
B.图1中X溶液为CaCl2溶液,其作用是使海藻酸钠形成凝胶珠
C.图2中搅拌可以使培养液与酵母菌充分接触
D.图1中制备的凝胶珠用自来水洗涤后再转移到图2装置中
29.制作四川泡菜时要用特殊的坛子,坛子需加水密封,密封坛口的目的是
A.隔绝空气,抑制细菌繁殖 B.阻止尘埃,防止污染
C.造成缺氧环境,利于乳酸菌发酵 D.防止污染,利于醋酸菌发酵
30.某物质常温下能分解果肉细胞壁中的果胶,提高果汁产出量,使果汁变得清亮.下列对该物质的叙述正确的是
A. 该物质由氨基酸和核苷酸组成
B. 该物质能分解果肉细胞壁中的纤维素
C. 该物质在低温条件下会失去活性
D. 该物质在蛋白酶作用下可能会被降解
31.下列关于实验和生产实践的描述中正确的是
A.加酶洗衣粉的洗涤效果与水温、水质和洗涤方式等因素有关
B.生态缸制作后期,为了防止动物死亡,定期通入适量的氧气
C.在家中用70%含水量的豆腐制作腐乳,6月比11月更易成功
D.扦插枝条的基部浸泡在生长素类似物溶液中,一段时间后观察生根数量
32.关于固定化酵母细胞制备过程的叙述,正确的是
A.制备固定化酵母细胞过程中酵母细胞不需要活化
B.用小火或间断加热可防止海藻酸钠溶液焦糊
C.向刚溶化好的海藻酸钠溶液中加入已活化的酵母细胞,充分搅拌并混合均匀
D.将与酵母细胞混匀的海藻酸钠溶液迅速倒入CaCl2溶液中,会观察到CaCl2溶液中有球形或椭圆形的凝胶珠形成
33.下列关于亚硝酸盐含量测定过程的描述中,正确的是
A.重氮化→酸化→显色→比色 B.重氮化→酸化→比色→显色
C.酸化→重氮化→显色→比色 D.酸化→重氮化→比色→显色
34.下列关于酵母细胞固定化实验的叙述,正确的是
A.用温水使海藻酸钠迅速溶解,待其冷却到室温后用于包埋细胞
B.进行包埋时,用于悬浮细胞的CaCl2溶液浓度要适宜
C.注射器(或滴管)出口应尽量贴近液面以保证凝胶珠成为球状
D.包埋酵母细胞的凝胶珠为淡黄色半透明状,并具有一定的弹性
35.随着生物技术的发展,酶在社会生产、生活中的应用越来越广泛。下列说法错误的是
A. 利用酶生产某些化工产品,能显著降低能耗、减少污染、节约成本
B. 参与脂肪酶合成分泌的细胞器有核糖体、内质网、高尔基体和线粒体
C. 用于治疗消化不良症的肠溶多酶片含有多种消化酶,嚼服后仍有疗效
D. 要较长时间保持酶活性,各种酶制剂都应保存在低温的条件下
36.制作泡菜并检测亚硝酸盐含量的操作中,制备样品处理液不需要的溶液是
A.蒸馏水 B.氢氧化钠 C.亚硝酸钠 D.氢氧化铝
37.下列关于加酶洗衣粉的叙述,正确的是
A.高温易使酶失活,因此冷水洗涤去污效果应该比温水好
B.洗衣粉中表面活性剂对碱性蛋白酶活性有一定的促进作用
C.在pH低于7.0的自来水中,碱性蛋白酶依然能起作用
D.洗衣粉中酶主要是通过快速分解溶在水里的污渍发挥作用
38.下图曲线表示的是温度和果胶酶活性之间的关系,下列叙述错误的是
A.在B点之前,果胶酶的活性和温度成正比,之后,成反比
B.当温度到B点时,果胶酶的活性最高,酶的催化作用最高
C.A点时,果胶酶的活性很低,但随着温度升高,果胶酶的活性可以上升
D.C点时,果胶酶的活性也很低,当温度降低时,酶的活性也可以上升
39.科研人员用海藻酸钠作为包埋剂来固定小麦酯酶,以研究固定化酶的相关性质和最佳固定条件。酶活力为固定化酶催化化学反应的总效率,包括酶活性和酶的数量。图甲、乙、丙为部分研究结果。下列相关叙述中错误的是( )
A.固定化酶的酶活力较高,主要原因是增加了酶与底物的接触面积
B.由乙图可知,浓度为3%的海藻酸钠包埋效果最好
C.由丙图可知,固定化酯酶一般重复使用3次之后酶活力明显下降
D.由甲图可知,固定化酯酶比游离酯酶对温度变化适应性更强
40.下列关于固定化细胞的说法错误的是( )
A.固定化细胞是利用物理或化学方法将细胞固定在一定空间内的技术
B.酶固定化技术是固定化细胞技术的基础
C.一般来说,细胞常采用物理吸附法固定
D.包埋法常用的载体有明胶、琼脂糖、海藻酸钠、醋酸纤维素和聚丙烯酰胺等
二、非选择题(共40分)
41.(10分)酵母菌是来源于自然界的菌种,它种类繁多、分布很广、繁殖极快。如何筛选、纯化、诱导对葡萄酒发酵有利的酵母菌种,是酿酒师们长期研究的课题。
(1)像其他微生物一样,酵母需要适当的营养和合适的环境条件,培养时培养液中的营养物质主要有 等。(要求回答4种营养物质)
(2)当酵母繁殖时,没有糖转化为酒精,此时酵母菌为 呼吸。
(3)从含有酵母菌、醋酸菌、蓝藻的培养液中分离出酵母菌,最简单的培养方法是:在 并且 条件下进行培养。
(4)葡萄酒制作是否成功,发酵后需用 来鉴定,在 条件下,该物质与酒精反应呈现 色。
(5)为筛选和纯化酵母菌,根据用途应选用 培养基,常用的接种方法 和 。
42.(8分,除标注外,每空1分)饮料酒在生产过程中会产生少量尿素,酒体呈酸性。尿素能与酒精反应生成有害物质,脲酶能分解酒体中的尿素。请回答下列问题:
(1)对土壤溶液中酸性脲酶菌进行富集培养(初筛)时,培养基的氮源应选用___________,与固体培养基相比,液体培养基更适于富集培养的原因是________________________________。
(2)复筛酸性脲酶菌的培养基为中性固体培养基,以酚红为指示剂。经接种、培养后,发现平板上有的菌落周围出现红色圈,有的没有。在挑选时,应选择___________(填“有红色圈的菌落”或 “无红色圈的菌落”)。
(3)从酸性脲酶菌中提取脲酶后,不宜直接将脲酶加入酒体中,原因是___________(2分)。将酸性脲酶和海藻酸钠混合,用注射器滴入凝结液中形成珠粒,这种固化酶的方法称为___________。研究发现海藻酸钠浓度过高时脲酶的活性偏低,原因是___________。
(4)工业化处理酒体中尿素时,若酒体在一次流经酸性脲酶凝胶反应柱后,尿素含量仍高于产品标准,在不增加柱高的前提下,改进生产工艺流程的措施是___________。
43. (10分,除标注外,每空1分)某生物学兴趣小组进行了“加酶洗衣粉最适温度的测定”实验。下表是他们记录的不同温度除去不同污渍所需时间的对照表,请依据表中数据作答。
水温/℃ | 10 | 20 | 30 | 40 | 50 | 60 | 70 | 80 |
植物油 | 48 | 39 | 30 | 20 | 17 | 11 | 12 | 20 |
蓝墨水 | 93 | 86 | 80 | 72 | 68 | 67 | 81 | 105 |
奶渍 | 48 | 43 | 28 | 12 | 6 | 4 | 12 | 17 |
(1)要达到最佳洗涤效果,使用加酶洗衣粉的最适温度范围是____________________。
(2)在适宜温度范围内,加酶洗衣粉对衣物上的________的洗涤效果最佳,对__________的洗涤效果最差,原因是_____(2分) 。
(3)羊毛、蚕丝等织物________(填“能”或“不能”)用加酶洗衣粉洗涤,因为 ______________________________________。(2分)
(4)从以上实验数据可得:酶具有________性。(2分)
44. (12分,除标注外,每空1分)
根据从自然界微生物中筛选某菌种的一般步骤,回答有关问题:
(1)不同微生物的生存环境不同,获得理想微生物的第一步是从适合的环境采集菌样,然后再按一定的方法分离、纯化。培养噬盐菌的菌样应从____________环境采集。
(2)富集培养指创设仅适合待分离微生物旺盛生长的特定环境条件,使其群落中的数量大大增加,从而分离出所需微生物的培养方法。对产耐高温纤维素酶微生物的富集培养应选择____________的培养基,并在_____________条件下培养。
(3)接种前要对培养基进行______________________(2分)处理。在整个微生物的分离和培养中,一定要注意在______________条件下进行。
(4)下图是采用纯化微生物培养的两种接种方法接种后培养的效果图,请
分析接种的具体方法。
获得图A效果的接种方法是____________,图B效果的接种方法是___________。一同学在纯化土壤中的细菌时,发现培养基上的菌落连成一片,最可能的原因是_________________。
(5)如果探究温度对纤维素酶活性的影响,自变量是_________,应该保持_______________等不变(至少答两项)。(2分)
参考答案
一、选择题(每小题1.5分,共60分)
题号 | 1 | 2 | 3 | 4 | 5 | 6 | 7 | 8 | 9 | 10 |
答案 | C | A | B | B | D | C | D | C | D | B |
题号 | 11 | 12 | 13 | 14 | 15 | 16 | 17 | 18 | 19 | 20 |
答案 | A | C | C | C | B | D | C | B | A | A |
题号 | 21 | 22 | 23 | 24 | 25 | 26 | 27 | 28 | 29 | 30 |
答案 | C | D | B | B | A | B | A | D | C | D |
题号 | 31 | 32 | 33 | 34 | 35 | 36 | 37 | 38 | 39 | 40 |
答案 | A | B | C | D | C | B | C | D | A | C |
二、非选择题(共40分)
41. (10分,每空一分)
(1)碳源、无机盐、氮源和水
(2)有氧呼吸
(3)无光 无氧
(4)重铬酸钾溶液 酸性 灰绿
(5)选择培养基 平板划线法 稀释涂布平板法
42. (8分,除标注外,每空一分)
(1)尿素 培养基与菌体接触充分,菌体繁殖快
(2)无红色圈的菌落
(3)酒中的酶难以回收,不能再次利用;酶混合在酒体中,影响产品质量(2分)
包埋法 反应底物和产物不易扩散
(4)减慢流速、多次流入
43.(10分,除标注外,每空1分)
(1)50~60℃
(2)奶渍 蓝墨水 奶渍的主要成分是蛋白质和脂肪,加酶洗衣粉中含有碱性蛋白酶和碱性脂肪酶,能使蛋白质和脂肪等有机物水解,但很难使蓝墨水的成分水解 (2分)
(3)不能 羊毛、蚕丝等织物的主要成分是蛋白质,加酶洗衣粉中的蛋白酶能使蛋白质水解,从而使织物受到破坏 (2分)
(4)专一性 (2分)
44.(12分,除标注外,每空1分)
(1)海滩等高盐
(2)以纤维素为唯一碳源 高温
(3)高压蒸汽灭菌(2分) 无菌
(4)稀释涂布平板法 平板划线法 菌液浓度过高
(5)温度 纤维素的量与浓度、反应时间、pH(2分)