【生物】辽宁省六校协作体2018-2019学年高二下学期期初考试试题 (解析版)
展开
辽宁省六校协作体2018-2019学年高二下学期期初考试试题
1.下列关于细胞的描述,错误的是( )
A. 一切生物体生命活动都离不开细胞
B. 细胞学说论证了生物界的统一性,而真核细胞和原核细胞的主要区别是有无核膜包被的细胞核
C. 病毒没有细胞结构,所以并不属于生命系统结构层次,但也是生物
D. 蓝藻是自养生物,依靠其叶绿体中的叶绿素和藻蓝素进行光合作用
【答案】D
【解析】
【分析】
本题考查细胞的相关知识,要求考生识记细胞的概念,明确细胞是最基本的生命系统,一切生命活动都离不开细胞。
【详解】生命活动离不开细胞,细胞是生物体结构和功能的基本单位,病毒没有细胞结构,不属于生命系统的结构层次,但也是生物,不能独立生活,只有寄生在活细胞中才能表现出生命活动,A、C正确;细胞学说论证了生物界的统一性,而真核细胞和原核细胞的主要区别是有无核膜包被的细胞核,B正确;蓝藻是原核生物,体内无叶绿体,D错误。
【点睛】蓝藻(如念珠藻、颤藻)是原核生物,原核细胞与真核细胞相比,最大的区别是原核细胞没有被核膜包被的成形的细胞核,没有核膜、核仁和染色体;原核生物没有复杂的细胞器,只有核糖体一种细胞器。
2.经测定细胞内某有机分子含C、H、O、N、P五种元素,则该化合物不可能具有的功能是( )
A. 催化某一特定的化学反应 B. 携带氨基酸进入核糖体
C. 与抗原发生特异性结合 D. 参与光合作用
【答案】C
【解析】
【分析】
细胞内含有C、H、O、N、P五种元素的化合物可能是核酸、磷脂或ATP,据此分析作答。
【详解】催化某一特定的化学反应的物质是酶,可能是RNA类的酶,含有C、H、O、N、P五种元素,A正确;携带氨基酸进入核糖体的物质是tRNA,含C、H、O、N、P五种元素,B正确;与抗原发生特异性结合的为抗体,属于蛋白质,元素组成为C、H、O、N(S),C错误;参与光合作用的物质有ATP,含C、H、O、N、P五种元素,D正确。
【点睛】细胞中主要化合物的元素组成:(1)蛋白质是由C、H、O、N元素构成,有些含有S;(2)核酸是由C、H、O、N、P元素构成;(3)脂质是由C、H、O构成,有些含有N、P;(4)糖类是由C、H、O组成。
3.关于细胞中常见的化合物,说法错误的是( )
A. 糖类都是能源物质,检测糖类常用斐林试剂
B. 一切生命活动都离不开蛋白质,蛋白质是生命活动的主要承担者,检测蛋白质常用双缩脲试剂
C. 脂肪是良好的储能物质,在植物、动物细胞中都可以存在,检测时常用苏丹Ⅲ或Ⅳ染液
D. 核酸是细胞内携带遗传信息的物质,刑侦人员可以将案发现场得到的血液、头发等样品中提取的DNA,与犯罪嫌疑人的DNA进行比较,以提供证据
【答案】A
【解析】
【分析】
本题考查细胞中主要化合物的存在、鉴定及作用,综合性强,要求考生熟记教材相关知识并能迁移运用。
【详解】糖类不都是细胞的能源物质,如纤维素是细胞壁的成分,属于细胞结构物质,A错误;蛋白质是生命活动的主要承担者,一切生命活动都离不开蛋白质,检测蛋白质常用双缩脲试剂,B正确;脂肪是良好的储能物质,在植物、动物细胞中都可以存在,检测时常用苏丹Ⅲ(反应呈橘黄色)或苏丹Ⅳ染液(反应呈红色),C正确;核酸(包括DNA和RNA)是细胞内携带遗传信息的物质,因DNA分子具有特异性,故可用于刑侦,D正确。
【点睛】细胞中常见的多糖有淀粉、纤维素(植物)和糖原(动物),都是由单糖脱水缩合而来。
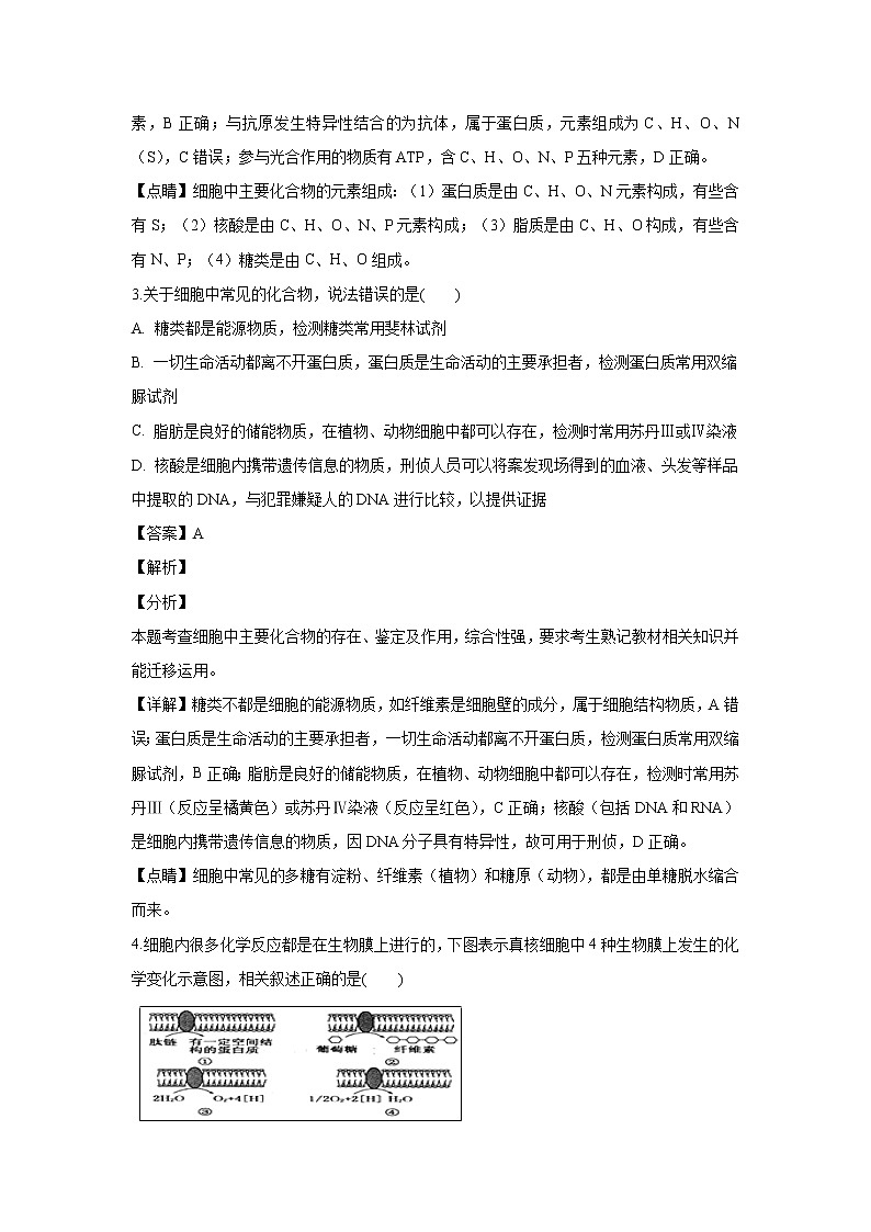
4.细胞内很多化学反应都是在生物膜上进行的,下图表示真核细胞中4种生物膜上发生的化学变化示意图,相关叙述正确的是( )
A. ①上的反应存在将氨基酸合成多肽的酶
B. ②是高尔基体膜
C. ③是线粒体内膜
D. ④是类囊体膜
【答案】B
【解析】
【分析】
据图分析,①是内质网,完成肽链加工修饰形成有一定空间结构的蛋白质;②是高尔基体,能够将葡萄糖合成纤维素,参与植物细胞壁的形成;③是类囊体膜,能够将水分解成O2和[H];④是线粒体内膜,能够将O2和[H]生成水
【详解】由以上分析可知:将氨基酸合成多肽的酶位于核糖体,①是将肽链形成有一定空间结构的蛋白质,为内质网膜,A错误;②是高尔基体膜,B正确;③是类囊体膜,C错误;④为线粒体内膜,D错误。
【点睛】分析题图,通过功能判断不同生物膜是解题的关键,对于内质网、线粒体、叶绿体、高尔基体的结构和功能的掌握是解题的基础。
5.细胞核是真核细胞的遗传信息库,下列说法错误的是( )
A. 细胞核位于细胞的正中央,所以它是细胞遗传和代谢的控制中心
B. 光学显微镜观察未经染色的动物细胞核时,把视野调暗,更利于观察
C. 核孔实现核质之间频繁的物质交换和信息交流
D. 核膜是双层膜,把核内物质与细胞质分开,属于生物膜系统
【答案】A
【解析】
【分析】
本题考查细胞核的相关知识,意在考查考生理解所学知识的要点,把握知识间的内在联系的能力。
【详解】细胞核是细胞代谢和遗传的控制中心,是因为它是遗传信息库而不是位于细胞中心,A错误;用显微镜观察物体时,如果物像本身的颜色很浅,需将视野调暗才容易观察到,观察未经染色的动物细胞,可把视野调暗,能较清晰地看到细胞核,B正确;核膜上核孔具有选择透过性,可以让RNA和某些蛋白质自由通过,可实现核质之间频繁的物质交换和信息交流,C正确;核膜具有双层膜,属于生物膜系统,其功能是把核内物质与细胞质分开,D正确。
【点睛】除了高等植物成熟的筛管细胞和哺乳动物成熟的红细胞等极少数细胞外,真核生物细胞都有细胞核。
6.如图所示U形管中间是半透膜(只允许水分子和葡萄糖分子通过),先在左右两侧各加入等量的0.1mol/L的蔗糖溶液,然后在左右两侧分别加入等量、少量的蔗糖酶和淀粉酶。一段时间后,再在两侧分别加入等量的斐林试剂并水浴加热,则两侧的液面高度及颜色变化情况是( )
A. 左侧液面先升后降最后不变,两侧均有砖红色现象
B. 两侧液面不变,两侧均无砖红色现象
C. 左侧液面先升后降最后不变,只有左侧有砖红色现象
D. 右侧液面先升后降最后不变,两侧均有砖红色现象
【答案】A
【解析】
【分析】
阅读题干可知,该题涉及的知识点是渗透作用的原理,酶作用的专一性、还原糖的检测方法,明确知识点后,对相关知识点进行梳理,然后结合题干信息进行解答
【详解】先在左右两侧各加入等量的0.1mol/L的蔗糖溶液,然后在左右两侧分别加入等量、少量的蔗糖酶和淀粉酶。一段时间后,由于左侧加入的是蔗糖酶,能把蔗糖水解成葡萄糖和果糖,二者属于小分子,物质浓度升高,水分子向左侧移动,左侧液面先升高,一段时间后葡萄糖向右侧移动,使右侧浓度变高,水分子又从左侧移动到右侧,左侧高度降低,最后两侧的液面高度一样。由以上分析可知,最终两侧均有葡萄糖,分别加入等量的斐林试剂并水浴加热,颜色变化情况是均有砖红色现象。A正确,B、C、D错误。
【点睛】解答此题需抓住问题的实质:蔗糖是由一分子的葡萄糖和一分子的果糖通过脱水缩合而形成的二糖,抓住了问题的实质,据此围绕渗透作用的知识就很容易判断出各选项。
7.下图为细胞膜结构图,其中a和b分别代表不同分子或离子进出细胞的方式。据图分析下列叙述不正确的是( )
A. 不同膜结构③的排列方式相同
B. 神经细胞受到刺激产生兴奋是Na+通过②进入细胞,此过程不消耗ATP
C. b可表示组织细胞从组织液中吸收氧气
D. 将③分子制成微球体用来包裹大分子药物,送入到相应的细胞中,该过程体现了细胞膜的结构特点
【答案】C
【解析】
【分析】
本题主要考查考生的识图能力,通过细胞膜的结构考查细胞膜的功能特点、物质进出细胞的方式等相关知识,要求考生能熟记相关知识,并综合运用。
【详解】不同膜结构③的排列方式相同,两层磷脂分子尾部相对,A正确;神经细胞受到刺激产生兴奋是Na+通过②通道蛋白顺浓度进入细胞,此过程不消耗ATP,B正确;b所示过程为从细胞内到细胞外的自由扩散过程,与组织细胞从组织液中吸收氧气方向相反,C错误;将③分子制成微球体用来包裹大分子药物,送入到相应的细胞中,该过程体现了细胞膜流动性,属于细胞膜的结构特点,D正确。
【点睛】判断细胞内外的方法:根据糖蛋白的位置进行判断,糖蛋白质位于细胞膜的外侧。
题图中①为糖蛋白,在细胞膜外侧。
8.酶是活细胞产生的具有催化作用的有机物,下列说法正确的是( )
A. 能够促使脂肪酶水解的酶是蛋白酶
B. 对于细胞生物而言,酶的合成场所均是核糖体
C. 酶的作用条件较温和,所以不能脱离生物体起作用
D. 每种酶只能催化一种化学反应,称为酶的专一性
【答案】A
【解析】
【分析】
本题考查酶,对酶的化学本质、作用的理解。生化反应需要酶的催化才能快速进行,绝大多数酶的化学本质是蛋白质,少数是RNA。
【详解】脂肪酶的化学本质也是蛋白质,可以被蛋白酶水解,A正确;有的酶是RNA,合成场所是细胞核,B错误;酶在生物体内外均能发挥作用,C错误;酶的专一性是指每种酶能催化一种或一类化学反应,D错误。
【点睛】关于酶的8个易错点
项目
正确说法
错误说法
产生场所
活细胞(不考虑哺乳动物成熟的红细胞等)
具有分泌功能的细胞才能产生
化学本质
有机物(大多数为蛋白质,少数为RNA)
蛋白质
作用场所
可在细胞内、细胞外、体外发挥作用
只在细胞内起催化作用
温度影响
低温只抑制酶的活性,不会使酶变性失活
低温和高温均使酶变性失活
作用
酶只起催化作用
酶具有调节、催化等多种功能
来源
生物体内合成
有的可来源于食物等
合成原料
氨基酸、核糖核苷酸
只有氨基酸
合成场所
核糖体、细胞核等
只有核糖体
9.在下列四种化合物的化学组成中,大圆圈中所对应的含义最接近的是( )
A. ①和② B. ①和④ C. ②和④ D. ③和④
【答案】C
【解析】
【分析】
本题考查ATP、DNA和RNA的分子结构,意在考查考生的识记能力和比较判断能力及知识的迁移与运用能力。
【详解】①为ATP,其中圈中所对应的物质表示腺嘌呤核糖核苷酸;②为核糖核苷酸,其中圈中所对应的物质表示腺嘌呤;③为DNA的局部组成,其中圈中所对应的物质表示腺嘌呤脱氧核糖核苷酸;④为tRNA,其中圈中所对应的物质表示腺嘌呤。故大圆圈中所对应的含义最接近的是②和④,C正确,A、B、D错误。
【点睛】本题关键要能正确识别4个图中的物质组成及其圈中部分名称。
10.下图表示生物体部分代谢过程,有关分析不正确的是( )
A. 噬菌体进行过程②为自身生命活动提供能量
B. 能进行过程③的生物无核膜,属于生产者
C. ②和④过程可能发生于相同细胞中
D. 过程①不只能在植物细胞的叶绿体中进行
【答案】A
【解析】
【分析】
据图分析可知,①为光合作用,②为有氧呼吸,③为硝化细菌的化能合成作用,④为无氧呼吸。
【详解】噬菌体没有细胞结构,不能进行有氧呼吸,A错误;能进行过程③的生物是硝化细菌,属于原核生物,无核膜,在生态系统中的成分是生产者,B正确;有氧呼吸和无氧呼吸可以发生在相同的细胞中,C正确;蓝藻没有叶绿体,也可以进行光合作用,D正确。
【点睛】熟记有氧呼吸与无氧呼吸的过程及特殊事例是解答此题的关键。
11.下列对于细胞增殖的描述,正确的是( )
A. 细胞越小,其相对表面积越大,细胞物质运输的速率就越低,反之相反
B. 细胞增殖包括物质准备和细胞分裂整个连续过程,物质准备是完成DNA分子的复制和有关蛋白质的合成,同时细胞有适度的生长
C. 观察根尖分生组织细胞的有丝分裂实验中,可以用甲基绿对DNA进行染色,以便于观察染色体
D. 有丝分裂过程中,在纺锤体作用下,将复制后的亲代细胞遗传物质,平均分配到两个子细胞中
【答案】B
【解析】
【分析】
本题旨在考查学生理解不同生物的细胞分裂方式、分裂过程和意义,把握知识的内在联系,形成知识网络。
【详解】细胞的表面积和体积的比值(即相对表面积)越大,其物质交换效率越高,细胞新陈代谢越旺盛,A错误;细胞增殖包括物质准备和细胞分裂整个连续过程,物质准备是完成DNA分子的复制和有关蛋白质的合成,同时细胞有适度的生长,B正确;观察根尖分生组织细胞的有丝分裂实验中,为便于观察染色体应用碱性染料(龙胆紫等)进行染色,C错误;有丝分裂过程中,在纺锤体作用下将染色体平均分到两个子细胞中,D错误。
【点睛】子代的遗传物质不仅来自于染色体,还有细胞质中的DNA,故纺锤体不能将所有的遗传物质均分到子细胞中。
12.下列是有关细胞的叙述,请作出判断( )
①浆细胞比效应T细胞含有较多的高尔基体和内质网;②与硝化细菌最主要的区别是酵母菌有成形的细胞核;③大肠杆菌细胞分裂前期时,每个细胞中含有两个中心体;④神经干细胞分化成各种神经细胞的过程表现了细胞的全能性;⑤将融合的异种植物花粉培育成幼苗并用秋水仙素处理可得到可育植株;⑥高等动物剧烈运动时肌肉细胞因供氧不足而进行无氧呼吸产生酒精和CO2
A. 有一种说法错误 B. 有两种说法错误
C. 有三种说法错误 D. 有四种说法错误
【答案】C
【解析】
【分析】
本题考查细胞的结构和功能、细胞的全能性、生物育种、细胞呼吸的相关知识,意在考查学生能理解所学知识的要点,把握知识间的内在联系,形成知识网络结构的能力。
【详解】分泌蛋白的合成与分泌过程离不开高尔基体和内质网,浆细胞产生并分泌的抗体是分泌蛋白,效应T细胞产生并分泌的淋巴因子不是分泌蛋白,所以浆细胞比效应T细胞含有较多的高尔基体和内质网,①正确;硝化细菌是原核细胞,酵母菌是真核细胞,②正确;大肠杆菌是原核细胞,没有中心体,③错误;细胞的全能性是指已经分化的细胞仍具有发育成完整个体的潜能,神经干细胞没有分化成个体,④错误;融合的异种植物花粉育成的单倍体幼苗,用秋水仙素处理使其细胞中的染色体数加倍,得到的植株可育,⑤正确;高等动物剧烈运动时肌肉细胞因供氧不足而进行的无氧呼吸产生乳酸,没有产生二氧化碳,⑥错误。综上所述,有三种说法错误,故选C。
【点睛】全能性的判断标准:看最终是否发育为一个完整个体,若是,则能体现全能性,若不是,则不能。
13.某二倍体植物中,抗病和感病这对相对性状由一对等位基因控制。要确定这对性状的显隐性关系,应该选用的杂交组合是( )
A. 抗病株×感病株
B. 感病纯合子×抗病纯合子
C. 抗病株×抗病株,或感病株×感病株
D. 抗病纯合子×抗病纯合子,或感病纯合子×感病纯合子
【答案】B
【解析】
【分析】
本题考查显隐性形状的判断方法,考点较为基础,依据教材知识即可分析作答。
【详解】抗病株与感病株杂交,若子代有两种性状,则不能判断显隐性关系,A错误;抗病纯合子×感病纯合子,后代表现出来的性状即为显性性状,据此可以判断显隐性关系,B正确;抗病株×抗病株(或感病株×感病株),只有后代出现性状分离时才能判断显隐性,C错误;抗病纯合体×抗病纯合体(或感病纯合体×感病纯合体),后代肯定为抗病(或感病),据此不能判断显隐性关系,D错误。
【点睛】判断显隐性的方法:
(1)根据定义判断:具有相对性状的两纯合体亲本杂交,子一代只表现一种性状,表现出来的性状即为显性性状;
(2)根据性状分离判断:具有相同性状的两个亲本杂交,子代出现性状分离,新出现的性状为隐性性状,和亲本相同的性状为显性性状;
(3)根据性状分离比判断:具有相同性状的两个亲本杂交,子代出现性状分离,分离比是3:1,则占3份的性状是显性性状,占1份的是隐性性状。
14.下列有关自由组合定律的叙述,正确的是( )
A. 自由组合定律是孟德尔根据豌豆两对相对性状的杂交实验结果及其解释直接归纳总结的,不适用于多对相对性状的遗传
B. 在形成配子时,决定不同性状的遗传因子的分离是随机的,所以称为自由组合定律
C. 控制不同性状的遗传因子的分离和组合是相互联系、相互影响的
D. 在形成配子时,决定同一性状的成对的遗传因子彼此分离,决定不同性状的遗传因子表现为自由组合
【答案】D
【解析】
【分析】
本题考查孟德尔遗传定律的实质、过程及适用条件,要求考生对相关知识点能透彻理解并能综合运用。
【详解】自由组合定律是孟德尔针对豌豆两对相对性状的实验结果及其解释直接归纳总结的,也适合多对相对性状,A错误;基因自由组合定律是指在生物体进行有性生殖的过程中,控制不同性状的非等位基因重新组合,B错误;控制不同性状的遗传因子的分离和组合是互不影响、彼此独立的,C错误;在形成配子时,决定同一性状的成对的遗传因子彼此分离,位于非同源染色体上的遗传因子表现为自由组合,这也是基因分离定律和基因自由组合定律的实质,D正确。
【点睛】自由组合定律的适用范围:
①两对或两对以上相对性状的遗传②并且非等位基因均位于不同对的同源染色体上(独立遗传)③有性生殖的生物④细胞核遗传
15.萨顿依据“基因和染色体的行为存在明显的平行关系”,而提出“基因是由染色体携带着从亲代传递给下一代”的假说,下列不属于他所依据的“平行”关系的是
A. 基因和染色体在体细胞中都是成对存在的,在配子中都只含有成对中的一个
B. 非等位基因在形成配子时自由组合;非同源染色体在减数分裂过程中也自由组合
C. 作为遗传物质的DNA是由两条反向平行的脱氧核苷酸长链盘绕形成的
D. 基因在杂交过程中保持完整性和独立性;染色体在配子形成和受精过程中,也有相对稳定的形态结构
【答案】C
【解析】
【分析】
本题考查基因和染色体的关系的相关知识,意在考查是否理解基因和染色体的平性关系,是否掌握它们在有性生殖过程中的变化规律。
【详解】基因与染色体的平行关系表现在:基因、染色体在杂交过程中都保持完整性、独立性;体细胞中基因、染色体都成对存在,配子中二者又都是单独存在的;成对的基因、染色体都是一个来自母方,一个来自父方;形成配子时非同源染色体上的非等位基因、非同源染色体都可以自由组合。故C错误,A、B、D项正确。
【点睛】“平行”意指一定的相似性。DNA是由两条反向平行的脱氧核苷酸长链盘绕形成的,但是染色体并没有这样的特点。
16.如果用15N、32P、35S标记噬菌体后,让其侵染细菌,在产生的子代噬菌体的组成结构成分中,能够找到的放射性元素为( )
A. 可在外壳中找到15N和35S
B. 可在外壳中找到15N
C. 可在DNA中找到15N、32P和35S
D. 可在DNA中找到15N和32P
【答案】D
【解析】
【分析】
本题考查噬菌体侵染细菌实验的相关知识,意在考查学生的识记能力和判断能力,运用所学知识综合分析问题和解决问题的能力。解答本题关键是:噬菌体侵染时只注入DNA,蛋白质外壳留在外面。
【详解】合成子代噬菌体蛋白质外壳的原料均由细菌提供,因此在子代噬菌体的蛋白质外壳中找不到15N、35S,A、B错误;合成子代噬菌体DNA的原料均由细菌提供, DNA的复制方式为半保留复制,因此在子代噬菌体的DNA中可以找到15N和32P,但找不到35S ,C错误、D正确。
【点睛】(1)噬菌体的结构:蛋白质外壳(C、H、O、N、S)+DNA(C、H、O、N、P);(2)噬菌体侵染细菌的过程:吸附→注入(注入噬菌体的DNA)→合成(控制者:噬菌体的DNA;原料:细菌的化学成分)→组装→释放。
17.人类对遗传物质本质的探索经历了漫长的过程,下列叙述正确的是( )
A. 噬菌体侵染细菌实验比肺炎双球菌体外转化实验更具说服力
B. 孟德尔发现遗传因子并证实了其传递规律和化学本质
C. 沃森和克里克提出在DNA双螺旋结构中嘧啶数不等于嘌呤数
D. 烟草花叶病毒感染烟草实验说明所有病毒的遗传物质都是RNA
【答案】A
【解析】
试题分析:噬菌体侵染细菌实验比肺炎双球菌体外转化实验更具说服力,噬菌体侵染细菌实验思路是将DNA和蛋白质完全分开,单独观察每一种物质的行为,而肺炎双球菌体外转化实验在提取物质时不能保证纯度是100%,A正确;孟德尔发现遗传因子并证实了其传递规律,其化学本质不是孟德尔证实的,B错;沃森和克里克提出在DNA双螺旋结构,其中嘧啶数等于嘌呤数,C错;烟草花叶病毒感染烟草实验说明烟草花叶病毒的遗传物质是RNA,烟草花叶病毒并不能代表所有的病毒,D错。
考点:本题考查遗传的分子基础和遗传规律,意在考查考生能理解所学知识的要点,把握知识间的内在联系,形成知识的网络结构。
18.玉米宽叶(A)对窄叶(a)为显性,宽叶杂交种(Aa)玉米表现为高产,比AA和aa品种的产量分别高12%和20%。玉米有茸毛(D)对无茸毛(d)为显性,有茸毛玉米植株具有显著的抗病能力,该显性基因纯合时植株幼苗期就不能存活。两对基因独立遗传。高产有茸毛玉米自交产生F1,再让F1随机交配产生F2,则有关F1与F2的成熟植株中,叙述正确的是( )
A. 宽叶有茸毛类型分别占1/2和3/8
B. 都有9种基因型
C. 有茸毛与无茸毛比分别为2:1和2:3
D. 高产抗病类型分别占1/3和1/10
【答案】A
【解析】
【分析】
根据题干信息可知:高产有茸毛玉米的基因型为AaDd,因DD纯合致死,故该类型自交产生的F1中Dd:dd=2:1,另一对性状表现为1AA∶2Aa∶1aa, F1中宽叶(A_)与窄叶(aa)比为3∶1。F1随机交配时产生的配子D概率为1/3,d配子的概率为2/3,根据遗传平衡定律得到F2中DD为1/9,Dd为4/9,dd的概率为4/9。
【详解】F1中宽叶有茸毛(A_Dd)类型为3/4×2/3=1/2,F2中宽叶有茸毛类型为3/4×1/2=3/8,A正确。据以上分析可知,因茸毛显性基因纯合时(DD)植株幼苗期就不能存活,故AaDd自交的F1只有3×2=6种基因型,F1随机交配产生F2,F2的成熟植株中也只有6种基因型,B错误;F1中有有茸毛与无茸毛Dd:dd=2:1,F2有茸毛(Dd4/9):无茸毛(dd 4/9)=1:1,C错误; F1高产抗病(AaDd)类型是1/2×2/3=1/3,F2高产抗病((AaDd))类型是1/2×1/2=1/4,D错误;【点睛】
自由组合定律的解题思路:在独立遗传的情况下,有几对基因就可以分解为几个分离定律问题,如AaBb×Aabb可分解为:Aa×Aa,Bb×bb。然后按分离定律进行逐一分析,最后,将获得的结果进行综合,得到正确答案。
19.下图所表示的生物学意义的描述,正确的是( )
A. 甲图中生物自交后产生基因型为Aadd个体的概率为1/32
B. 乙图生物正常体细胞的染色体数为4条
C. 丙图所示家系中男性患者明显多于女性患者,该病最有可能是伴X染色体隐性遗传病
D. 丁图表示雄果蝇的染色体组成,只能产生2种配子
【答案】B
【解析】
【分析】
本题主要考查基因自由组合定律、遗传方式的判断等内容,意在考查考生能理解所学知识的要点,把握知识间的内在联系,形成知识的网络结构和能运用所学知识与观点通过比较、分析与综合等方法得出正确的结论的能力。
【详解】由甲图分析可知,该生物的基因型为AaDd,则其自交后代Aadd个体出现的概率为1/2×1/4=1/8,A错误;乙图细胞处于有丝分裂后期,该时期细胞中的染色体数目(8条)是体细胞的二倍,因此该生物正常体细胞的染色体数为4条,B正确;丙图所示家系中女儿正常而父母患病,为常染色体显性遗传,C错误;丁图表示果蝇染色体组成图,该果蝇通过减数分裂能产生AXW、AY、aXW、aY,共4种类型的配子,D错误。
【点睛】根据图中染色体上的基因可知,丁图所示个体为雄果蝇,基因型为AaXWY,故一个个体可以产生4种配子;若是一个该类型的细胞,则只能产生2种配子。
20.如图①②③表示了真核细胞中遗传信息的传递方向,说法正确的是( )
A. ③是翻译过程,方向是从a到b
B. 每种氨基酸均由不止一种tRNA来转运
C. ①②③也能在线粒体、叶绿体及真核所有细胞中进行
D. 一条mRNA可与多个核糖体结合,多个核糖体共同合成一条多肽链,加快了翻译的速率
【答案】A
【解析】
【分析】
本题考查DNA分子复制、转录和翻译的相关知识,意在考查学生能从题图中提取有效信息并结合这些信息,运用所学知识与观点,通过比较、分析与综合等方法对某些生物学问题进行解释、推理,做出合理的判断或得出正确结论的能力。
【详解】③是翻译过程,根据肽链的长度可知,翻译的方向是从a到b,A正确;一种氨基酸可以由一种或几种tRNA来转运,B错误;①②③也能在线粒体、叶绿体中进行,但哺乳动物成熟红细胞不能进行,C错误;一条mRNA可相继与多个核糖体结合,每个核糖体负责一条肽链的合成,加快了翻译的速度,D错误。
【点睛】除了甲硫氨酸和色氨酸只有一个密码子外,其余的每种氨基酸都有几个密码子,而tRNA上的反密码子能够与它所搬运的氨基酸的密码子互补配对,所以每种氨基酸,有的只能由一种tRNA来转运,有的可由多种tRNA来转运。
21.胰岛素的A、B两条肽链是由一个基因编码的,其中A链中的氨基酸有m个,B链中的氨基酸有n个。下列有关叙述中不正确的是( )
A. 胰岛素基因中至少有碱基数是6(m+n)
B. 胰岛素mRNA中至少含有的密码子为(m+n)个
C. 胰岛素基因的两条DNA单链分别编码A、B两条肽链
D. A、B两条肽链可能是经蛋白酶的作用后形成
【答案】C
【解析】
【分析】
本题考查氨基酸脱水缩合、遗传信息的转录和翻译,要求考生识记氨基酸脱水缩合的具体过程,掌握分泌蛋白的合成与分泌过程;识记遗传信息转录和翻译的过程、场所、条件等基础知识,能结合所学的知识准确判断各选项。
【详解】DNA(或基因)中碱基数:mRNA上碱基数:氨基酸个数=6:3:1,胰岛素中有m+n个氨基酸,则胰岛素基因中至少有碱基数是6(m+n),A正确;胰岛素中有m+n个氨基酸,则胰岛素mRNA中至少含有的密码子为(m+n)个,B正确;胰岛素基因的两条DNA单链中只有一条能作为模板转录形成mRNA,再以mRNA为模板翻译形成蛋白质,A、B两条肽链是由胰岛素基因的不同区段来编码的,不是两条DNA单链分别编码A、B两条肽链,C错误;核糖体合成的多肽链需经内质网、高尔基体的加工、修饰等才能形成胰岛素,在加工、修饰的过程需要蛋白酶的水解作用,以适当去掉一些氨基酸等,D正确。
【点睛】(1)基因控制蛋白质的合成包括转录和翻译两个过程,其中转录是以DNA分子的一条链为模板合成RNA的过程,翻译是以mRNA为模板合成蛋白质的过程;
(2)胰岛素(分泌蛋白)合成与分泌过程:核糖体合成蛋白质→内质网进行粗加工→内质网“出芽”形成囊泡→高尔基体进行再加工形成成熟的蛋白质→高尔基体“出芽”形成囊泡→细胞膜,整个过程还需要线粒体提供能量。
22.下表为某些抗菌药物及其抗菌作用的原理,下列分析判断错误的是( )
抗菌药物
抗菌机理
青霉素
抑制细菌细胞壁的合成
环丙沙星
抑制细菌解旋酶的活性
红霉素
能与细菌细胞中的核糖体结合
利福平
抑制敏感型的结核杆菌的RNA聚合酶的活性
A. 青霉素作用后使细菌因吸水而破裂死亡
B. 环丙沙星可抑制细菌DNA的复制过程
C. 红霉素可导致细菌蛋白质合成过程受阻
D. 利福平能够抑制RNA病毒逆转录过程
【答案】D
【解析】
【分析】
本题考查抗菌药物的原理等的相关知识,意在考查考生能理解所学知识的要点,把握知识间的内在联系,形成知识的网络结构的能力。
【详解】据表格分析可知,青霉素的作用是抑制细菌细胞壁的合成,使细菌因吸胀破裂死亡,A正确;环丙沙星的作用是抑制细菌解旋酶的活性,可抑制细菌DNA复制,B正确;红霉素的作用是能与细菌细胞中的核糖体结合,可导致细菌蛋白质合成(翻译过程)受阻,C正确;利福平的作用是抑制敏感型结核杆菌RNA聚合酶(转录过程中起作用)活性,对RNA病毒逆转录无效果,D错误。
【点睛】解答本题要求考生能正确提取图表信息,且熟知各种酶的作用,根据表中信息对各选项作出正确的判断。
23.下表表示枯草杆菌野生型与某一突变型的差异。下列叙述正确的是( )
枯草
杆菌
核糖体S12蛋白第55-58位的氨基酸序列
链霉素与核糖体 的结合
在含链霉素培养基 中的存活率(%)
野生型
…—P—K—K—P—…
能
0
突变型
…—P—R—K—P—…
不能
100
注: P: 脯氨酸;K: 赖氨酸;R: 精氨酸
A. Sl2蛋白结构改变使突变型不具有链霉素抗性
B. 突变型的产生是由于碱基对的缺失所致
C. 链霉素通过与核糖体结合促进其翻译功能
D. 突变型的出现为枯草杆菌进化提供了条件
【答案】D
【解析】
【分析】
本题以表格信息为情境,考查学生对基因突变与遗传信息的表达、自然选择等相关知识的识记和理解能力,以及获取信息、分析问题的能力。
【详解】根据表格信息可知,突变型能在含链霉素的培养基中存活,说明突变型具有链霉素抗性,A错误;野生型和突变型的S12蛋白中只有一个氨基酸(56位氨基酸)有差异,而碱基对的缺失会导致缺失位置后的氨基酸序列均改变,所以突变型的产生是由于碱基对的替换所致,B错误;分析表格可知,野生型链霉素能与核糖体结合,且在含链霉素的培养基中不能存活,故链霉素是通过与核糖体结合抑制其翻译功能,C错误;突变型的出现为生物进化提供了原材料,D正确。
【点睛】解题关键是根据突变性和野生型核糖体S12蛋白的氨基酸序列判断基因突变发生碱基变化的种类。
24.以下有关基因重组的叙述,不正确的是( )
A. 非同源染色体的自由组合能导致基因重组
B. 非姐妹染色单体间相同长度片段的交换都会导致基因重组
C. 基因重组不会导致纯合子自交后代出现性状分离
D. 同卵双生兄弟间的性状差异是基因与环境导致的
【答案】B
【解析】
【分析】
在生物体进行减数分裂形成配子时,在减I后期,非同源染色体上的非等位基因的自由组合能导致基因重组;在减I前期,同源染色体上的非姐妹染色单体的交换也可引起基因重组。
【详解】在减数第一次分裂后期,非同源染色体的自由组合能导致基因重组,A正确;同源染色体上非姐妹染色单体之间的交叉互换可导致基因重组,非同源染色体的非姐妹染色体片段交换属于染色体变异,B错误;基因重组不会导致纯合体自交后代出现性状分离,C正确;同卵双生兄弟间的遗传物质一般相同,而性状差异是突变和环境条件引起的,D正确。
【点睛】基因重组的类型与发生机制
重组类型
自由组合型
交叉互换型
人工基因重组
发生时间
减数第一次分裂后期
减数第一次分裂前期的四分体时期
目的基因导入细胞后
发生机制
同源染色体分开,等位基因分离,非同源染色体自由组合,导致非同源染色体上非等位基因间的重新组合
同源染色体非姐妹染色单体之间交叉互换,导致染色单体上的基因重新组合
目的基因经运载体导入受体细胞,导致目的基因与受体细胞中的基因发生重组
25.如图所示细胞中所含的染色体,下列叙述不正确的是( )
A. 图a含有4个染色体组,图b含有3个染色体组
B. 如果图b表示体细胞,则图b代表的生物一定是三倍体
C. 如果图c代表由受精卵发育成的生物的体细胞,则该生物一定是二倍体
D. 图d代表的生物如果是由卵细胞发育而成的,是单倍体
【答案】B
【解析】
【分析】
本题重在考查学生理解染色体组的概念、判断染色体组的方法及单倍体、多倍体、二倍体的概念和判断方法,并应用相关知识进行推理、判断。
【详解】a处于有丝分裂后期,含有4个染色体组,b中有3个染色体组,A正确;b含有3个染色体组,如果b表示体细胞,则该生物可能是3倍体,也可能是单倍体,B错误;图c所示细胞中有2个染色体组,如果图c代表由受精卵发育成的生物的体细胞,则该生物一定是二倍体,C正确;图d中含有1个染色体组,且由卵细胞发育而来,是单倍体,D正确。
【点睛】(1)关于染色体组的分析:形态、大小各不相同的染色体组成一个染色体组;
(2)关于几倍体的分析:若由配子发育而来,无论含几个染色体组均属单倍体,若由受精卵发育而来,有几个染色体组即几倍体。
26.下列关于现代生物进化理论的叙述中,不正确的是( )
A. 种群是生物进化的基本单位
B. 物种形成包括突变和基因重组、自然选择、隔离三个基本环节
C. 现代生物进化理论是达尔文自然选择学说的基础
D. 自然选择源于过度繁殖和生存斗争
【答案】C
【解析】
【分析】
本题考查现代生物进化理论,考查对现代生物进化理论的理解。明确现代生物进化理论关于进化单位、进化材料、进化方向的解释是解答本题的关键。
【详解】种群是生物进化的基本单位,也是生物繁殖的基本单位,A正确;;突变和基因重组,自然选择及隔离是物种形成过程的三个基本环节,通过它们的综合作用,种群产生分化,最终导致新物种形成,B正确;现代生物进化理论以达尔文的自然选择学说为核心,C错误;过度繁殖是基础,生存斗争是动力,最终通过自然选择的作用实现适者生存,D正确。
【点睛】自然选择学说和现代生物进化理论的比较:
达尔文进化论
共同点
现代生物进化理论
①进化局限于“个体”水平
①变异是进化的原材料
②自然选择决定生物进化的方向
③解释生物的多样性和适应性
①进化的基本单位是“种群”
②生物进化的实质是种群基因频率的改变
③突变和基因重组为生物进化提供原材料
④隔离导致新物种的形成
②自然选择源于过度繁殖和生存斗争
③未就遗传变异本质做出科学解释以及自然选择的作用机理
27.如图表示人体肝脏组织与内环境之间的物质交换示意图,下列相关分析正确的是( )
A. ③的表面不可能同时存在胰岛素和胰高血糖素受体
B. 当①②④的渗透压降低时,抗利尿激素分泌增多
C. 剧烈运动产生的乳酸进入④会使其pH明显降低
D. ②与③成分不同的主要原因是细胞膜具有选择透过性
【答案】D
【解析】
【分析】
本题考查内环境的相关知识,要求考生能透彻理解教材相关知识,并能与题图信息结合,分析作答,旨在考查考生的综合运用能力。
【详解】③表示肝脏组织细胞,是胰岛素和胰高血糖素作用的靶细胞之一,其表面同时存在胰岛素和胰高血糖素受体,A错误;①②④分别表示淋巴、组织液、血浆,三者构成人体的内环境,当内环境的渗透压降低时,抗利尿激素分泌减少,B错误;因④所示的血浆中存在缓冲物质,所以剧烈运动产生的乳酸进入④不会使其pH发生明显变化,C错误;②(组织液)与③(肝脏组织细胞)成分不同的主要原因是细胞膜具有选择透过性,D正确。
【点睛】内环境的稳态不是固定不变的静止状态,而是处于动态平衡状态。表现为内环境的理化性质只在很小的范围发生变动,例如体温维持在37℃左右,血浆pH维持在7.35-7.45左右,血糖平衡等。
28.下列有关人体内环境与稳态的叙述,正确的是( )
A. 下丘脑有体温调节中枢,也有感觉体温变化的功能
B. HCO3-、HPO42-等离子是维持血浆渗透压稳定的主要原因
C. 正常情况下内环境的各种理化指标都在一定范围内波动
D. 人体稳态不会随外界环境的变化而变化
【答案】C
【解析】
下丘脑有体温调节中枢,大脑皮层有感觉体温变化的功能,A错误;血浆渗透压的大小主要与无机盐、蛋白质的含量有关,HCO3-、HPO42-等离子与维持血浆pH稳定有关,B错误;内环境稳态的实质是:健康人的内环境每一种成分和理化性质处于动态平衡中,渗透压、酸碱度和温度是内环境理化性质的三个主要方面,因此正常情况下内环境的各项理化指标都在一定范围内波动,C正确;人体稳态会随外界环境的变化而改变,但不会有较大的波动,D错误。
29.如图表示当有神经冲动传到神经末梢时,神经递质从突触小泡内释放并作用于突触后膜的机制,下列叙述错误的是( )
A. 神经冲动引起神经递质的释放,实现了由电信号→化学信号的转变
B. 图中离子通道开放后,Na+和Cl-同时内流
C. 神经递质与受体结合后引起突触后膜上相应的离子通道开放
D. 神经递质存在于突触小泡内可避免被细胞内其他酶系破坏
【答案】B
【解析】
【分析】
本题以题图信息的形式考查兴奋在突触处传递的机制,要求考生透彻理解教材知识及相关内容,并结合选项准确作答。
【详解】神经冲动传到突触小体,引起神经递质的释放,可实现由电信号向化学信号的转变,A正确;图中离子通道开放后,如果为兴奋性神经递质,则Na+内流,如果为抑制性神经递质,则Cl﹣内流,B错误;神经递质与受体结合引起突触后膜上相应的离子通道开放,使突触后膜兴奋或抑制,C正确;神经递质存在于突触小泡内被突触小泡膜与细胞质分开,可避免被细胞内其他酶系破坏,D正确。
【点睛】突触包括突触前膜、突触间隙和突触后膜,突触前膜内含有突触小泡,突触后膜上含有神经递质的受体;神经递质作用于突触后膜,若导致钠离子内流,电位由外正内负变为外负内正,则兴奋,否则可能是抑制。
30.人体内存在着许多种类的信息分子,下图是人体内某些信息分子作用的示意图。下列说法正确的是( )
A. 信息分子A~E中不属于激素的是A、E
B. 信息分子B和C都是由垂体合成分泌的
C. 成年人体内信息分子D过少时表现为精神兴奋
D. 信息分子E、溶菌酶及抗体等免疫活性物质均由免疫细胞产生
【答案】A
【解析】
【分析】
据图分析:信息分子A是神经递质,B是抗利尿激素,C是促甲状腺激素,D是甲状腺激素,E是淋巴因子,据此分析作答。
【详解】A~E中不属于激素的是A神经递质、E淋巴因子,A正确;信息分子B抗利尿激素是由下丘脑分泌的,C促甲状腺激素是由垂体分泌的,B错误;甲状腺激素能促进中枢神经系统的兴奋性,故成年人体内信息分子D甲状腺激素过少时表现为精神萎靡,C错误;溶菌酶不是只由免疫细胞产生的,几乎每个细胞都有溶菌酶(如溶酶体中就有),D错误。
【点睛】解答本题的关键是根据信息分子作用的靶器官的种类或者内分泌腺的种类确定五种信息分子的名称。
31.下图甲表示人体内免疫细胞的起源和分化,图乙表示一正常人注射疫苗以及再次接触抗原,体内产生抗体的反应。下列分析不正确的是( )
A. 图甲①~⑥中不需抗原刺激就能进行的只有①②③
B. 图乙中抗体浓度由n上升到m,表示出现二次免疫反应
C. 图乙d表示抗原直接刺激记忆B细胞,快速产生大量浆细胞
D. 图甲②受一些类固醇药物阻碍而出现细胞免疫降低
【答案】D
【解析】
【分析】
本题考查人体免疫系统在维持稳态中的作用的相关知识,要求考生识记人体免疫系统的组成及功能,掌握体液免疫和细胞免疫的具体过程,并能运用所学知识合理解释题目中所涉及的问题。
【详解】图甲①一⑥细胞中,不需要抗原刺激也能进行①②③过程,即分化形成巨噬细胞、淋巴细胞,而④⑤⑥均需要抗原的刺激才能进行,A正确;图乙中m>n,主要原因是(a处)注射疫苗后机体产生了记忆细胞,当相同抗原(d点)再次入侵时,抗原可直接刺激记忆B细胞,记忆细胞会很快地做出反应,即迅速增殖分化为新的记忆细胞和浆细胞,快速产生大量的抗体,产生更快、更强的二次免疫反应,B、C正确;图甲②过程增殖分化形成B细胞,参与体液免疫,②过程受一些类固醇药物阻碍,体液免疫功能降低,并不会出现细胞免疫力降低,D错误。
【点睛】(1)二次免疫的特点:二次免疫与初次免疫相比,产生抗体又快又多,从而使患病程度大大降低;
(2)二次免疫的基础:在初次免疫过程中产生的记忆细胞,当接受相同的抗原刺激时,会迅速地增殖、分化成浆细胞,从而更快更多地产生抗体。
32.下图表示施用IAA(吲哚乙酸)对某种植物主根长度及侧根的影响,下列叙述错误的是( )
A. 与施用10-4mol/L的IAA相比,未施用的植株主根长而侧根数量少
B. 将未施用IAA的植株除去部分芽和幼叶,会导致侧根数量增加
C. 促进侧根数量增加的IAA溶液,会抑制主根的伸长
D. 施用IAA对诱导侧根的作用表现为低浓度促进、高浓度抑制
【答案】B
【解析】
【分析】
本题主要考查生长素的作用,意在考查考生能理解所学知识的要点,把握知识间的内在联系和识图的能力。
【详解】分析题图可知,与施用10-4mol/L的IAA(实验组)相比,未施用的植株(空白对照)主根长而侧根数量少,A正确;去掉未施用IAA的植株的部分芽和幼叶,侧根部位的IAA浓度会降低,侧根的正常生长受影响,其数量将减少,B错误;据图分析可知,促进侧根增加的范围内IAA的浓度都能抑制主根的生长,C正确;据图分析,在较低浓度范围内,IAA对诱导侧根的生成具有促进作用(与浓度为0的比较),在达到一个较高浓度后却发挥了抑制作用,表现为低浓度促进,高浓度抑制,D正确。
【点睛】判断生长素的生理作用是促进还是抑制:与未使用生长素进行比较,大于未使用生长素时表现为促进,小于未使用生长素时表现为抑制。
33.2011年5月丹阳一户瓜农种植的几十亩西瓜莫名“爆炸”的消息传出,将西瓜膨大剂推上了舆论的风口浪尖。西瓜膨大剂是由日本科学家在上世纪80年代人工合成的一种化合物,作用效果持久,应用广泛。下列有关说法不正确的是( )
A. 西瓜膨大剂是一种植物生长调节剂,从其功能推断应该属于细胞分裂素的一种
B. 过量使用西瓜膨大剂,其残留部分不可能造成青少年摄入过量激素从而导致发育过快
C. 将生长素类的植物生长调节剂涂在已受粉的二倍体西瓜子房壁上,能得到无子西瓜
D. 适宜浓度的生长素能够促进乙烯的产生,从而促进果实成熟
【答案】C
【解析】
【分析】
本题考查激素调节的相关知识,意在考查考生理解所学知识的要点,把握知识间的内在联系的能力。
【详解】西瓜膨大剂是一种人工合成的一种化合物,属于生长调节剂,又因其能促进西瓜膨大,故与细胞分裂有关,功能上属于细胞分裂素的一种,A正确;人体没有识别西瓜膨大剂的受体,西瓜膨大剂不会对人体的生长发育起调节作用,B正确;将生长素类的植物生长调节剂涂在二倍体西瓜未受粉的子房壁上,刺激子房发育成果实,获得无籽西瓜,若西瓜已受粉,则不能得到无籽西瓜,C错误;适宜浓度(一定范围的高浓度)生长素能促进乙烯的产生,从而促进果实成熟,D正确。
【点睛】乙烯能增强细胞膜的透性和酶的活性,加强果实细胞的呼吸作用,促进果实中有机物的转化,从而促进果实的成熟
34.关于种群和群落,说法正确的是( )
A. 玉米田中杂草的分布,属于种群空间特征中的随机分布
B. 种群的出生率大于死亡率,种群数量就会增加
C. 每一个群落都有一个基因库
D. 群落的物种组成是区别不同群落的重要特征
【答案】D
【解析】
【分析】
本题考查种群和群落的相关知识,要求考生明确种群密度、基因库等相关知识,并能建立相关知识的知识网络。
【详解】玉米田中的杂草属于多个种群,因此杂草的水平分布不属于种群的空间特征,A错误;种群的数量变化取决于出生率、死亡率及迁入率和迁出率,所以种群的出生率大于死亡率,种群数量不一定会增加,B错误;一个种群全部个体所含有的全部基因叫做种群的基因库,一个群落中可能有多个种群,可能有多个基因库,C错误;种群的物种组成是区别不同群落的重要特征,D正确。
【点睛】种群的特征包括种群密度、出生率和死亡率、迁入率和迁出率、年龄组成和性别比例。其中,种群密度是种群最基本的数量特征;出生率和死亡率对种群数量起着决定性作用;年龄组成可以预测一个种群数量发展的变化趋势。
35.科研小组对某地两个种群的数量进行了多年的跟踪调查,并研究Nt+1/Nt随时间的变化趋势,结果如下图所示(图中Nt表示第t年的种群数量,Nt+1表示t+1年的种群数量)。下列分析不正确的是( )
A. 乙种群在t2时数量最少
B. 甲种群在t3后种群的出生率大于死亡率
C. 甲种群在0~t2段的年龄组成为衰退型
D. 乙种群在t1~t3段的种群数量先增加后减少
【答案】A
【解析】
【分析】
本题考查种群数量变化的相关知识,属于图形分析题,利用好相关的知识,读懂图意,进行图文转换即可得出正确选项。
【详解】乙种群在t2前后Nt+1/Nt始终小于1,种群数量一直在下降,直到t3及以后Nt+1/Nt等于1时数量不变,因此t3时数量最少,A错误;甲种群在t3后Nt+1/Nt比值大于1,出生率大于死亡率,B正确;甲种群在0~t2段,Nt+1/Nt比值小于1,种群数量减小,故甲种群在0~t2段的年龄结构是衰退型,C正确;乙种群在t1~t3段内Nt+1/Nt先大于1后小于1,故种群数量先增加后减少,D正确。
【点睛】解答本题的关键是掌握纵坐标的含义,明确以1为界,Nt+1/Nt比值大于1时,种群数量增加,而小于1时,种群数量减少。
36.某池塘中甲、乙、丙和丁,四大家鱼及其食物的分布如图1所示;两个陆生群落的演替过程如图2所示。下列叙述不正确的是( )
A. 图1中四大家鱼在池塘中的分布现象是群落的垂直结构
B. 森林火灾引起的变化属于图2中Q曲线代表的群落演替
C. 图2中d点绿色植物每年的净光合产量大于0
D. 图1中甲鱼的有机物可用于呼吸消耗、被乙鱼取食和被分解者利用
【答案】B
【解析】
【分析】
本题结合题图着重考查群落的结构和演替的基础知识,难度较大,要求考生能透彻理解教材相关知识,并结合图示信息分析作答。
【详解】由图1,可知甲鱼以浮游植物为食,丙鱼以池底水草为食,丁鱼以螺蛳为食,即各种鱼分布在水体中垂直区域,所以鱼的分布现象是群落的垂直结构,A正确;森林火灾引起的变化在群落演替上应属于次生演替类型,对应图2中的P曲线,B错误;图2中d点生物的多样性增多,生态系统处于稳定状态,由此可判断d点净初级生产量大于0,C正确;甲鱼有机物除用于呼吸消耗,被更高的营养级捕食和分解者利用之外,还用于自身的生长、发育和繁殖等生命活动等,D正确。
【点睛】群落水平结构受各种因素影响,不同地段分布不同的种群,群落垂直结构是在垂直方向上具有明显的分层现象。
37.如图是某人工鱼塘生态系统能量流动过程中部分环节涉及的能量值[单位为103 kJ/(m2·y)]。下列说法错误的是( )
A. 图中A代表的生理过程是呼吸作用
B. 第二营养级到第三营养级的能量传递效率约为15.625%
C. 该生态系统中生产者固定的总能量为9.6×104 kJ/(m2·y)
D. 能量流动具有单向性的原因是捕食关系不可逆转
【答案】C
【解析】
【分析】
考点生态系统的能量流动及相关计算,考查把握和理解知识要点、应用相关知识解释问题的能力。
【详解】图中A代表的生理过程是呼吸作用,A正确;根据能量的输出,可计算第三营养级的同化量为5.1+2.1+0.05+0.25=7.5,从第二营养级获得的能量为7.5-5=2.5,第二营养级的同化量为0.5+4+9+2.5=16,第二营养级到第三营养级的能量传递效率为2.5/16=15.625%,B正确;该生态系统中生产者固定的总能量是3+70+23+(16-2)×103kJ/m2•y=1.1×105kJ/m2•y,C错误;捕食关系一般不可逆转,所以能量流动具有单向性,D正确。
【点睛】解答本题的关键是:明确消费者的能量来源包括有机物输入。第三营养级的同化量为7.5,从第二营养级获得的能量仅为7.5-5=2.5;植食性动物的同化量包括有机物的输入,等于各输出能量之和。
38.下列关于生态系统相关的说法,正确的有几项( )
①生态系统的结构包括非生物的物质和能量、生产者、消费者、分解者
②所有生态系统必须有生产者、消费者及分解者才能维持其稳定
③自然界中的C、H、O、N等元素,不断在无机环境和生物群落之间进行循环的过程,叫生态系统的物质循环
④任何生态系统都需要不断得到来自系统外的能量补充,以便维持生态系统的正常功能
⑤植物生长素对植物生长的调节属于生态系统的信息传递中的化学信息
⑥信息传递对于个体、种群、群落、生态系统的稳定都有重要作用
A. 一项 B. 两项 C. 三项 D. 四项
【答案】B
【解析】
【分析】
本题考查生态系统的结构,意在考查考生理解所学知识的要点,把握知识间的内在联系的能力。
【详解】生态系统的结构包括组成成分(非生物的物质和能量、生产者、消费者、分解者)和营养结构(食物链和食物网),①错误;一个生态系统必须有生产者及分解者才能维持其稳定,消费者直接或间接以生产者为食,缺少之,生态系统也可长期维持平衡,②错误;生态系统的物质循环是指组成生物体的C、H、O、N、P、S等元素,都不断进行着从无机环境到生物群落,又从生物群落到无机环境的循环过程,③错误;任何生态系统都需要不断得到来自系统外的能量补充,④正确;生态系统的信息传递,它可发生在同一物种之间的不同个体或不同物种之间的,而植物激素的作用是在个体的体内,⑤错误;信息传递对于个体、种群、群落、生态系统的稳定都有重要作用,⑥正确。只有④、⑥正确,故选B。
【点睛】信息包括:物理信息:如光、声、温度、湿度、磁力等;化学信息:如生物碱、有机酸等物质;行为信息:如动物的行为;信息传递在生态系统中的作用:(1)个体:生命活动的正常进行,离不开信息的传递。(2)种群:生物种群的繁衍,离不开信息的传递。(3)群落和生态系统:能调节生物的种间关系,以维持生态系统的稳定。
39.实验是研究生物学问题的重要方法,下列关于实验的叙述正确的是( )
A. 种群密度调查时,若调查对象为濒危物种,不适合选用样方法或标志重捕法,应采用逐个计数的方式
B. 土壤中小动物类群丰富度的研究中,土壤和花盆壁之间要留有一定的空隙,主要目的是便于小动物爬出
C. 探究土壤微生物的分解作用时,实验组应尽可能排除土壤微生物作用,应将土壤用塑料袋包好,放在100℃恒温箱中1h灭菌
D. 制作生态缸时,为维持生态系统的正常运行,应按时向生态缸中补充所需物质
【答案】A
【解析】
【分析】
本题考查的是教材中“生物知识内容表”所列的相关生物实验原理、流程等。若要准确解答此类问题,在平时复习中,要注意对教材实验所涉及的实验原理、流程等内容进行分析、归纳与总结。
【详解】种群密度调查时,若调查对象为濒危物种或古树之类数目较少的对象时,不适合选用样方法或标志重捕法,应采用逐个计数的方式,A正确;土壤中小动物类群丰富度的研究中,土壤和花盆壁之间要留有一定的空隙,目的是便于空气流通,以保证土壤小动物的有氧呼吸,B错误;探究土壤微生物的分解作用时,实验组应保持土壤微生物作用,对照组应尽可能排除土壤微生物作用,C错误;生态缸的制作原理的是物质循环和能量流动,所以生态缸中各种生物与生物之间及生物与无机环境之间,必须能够进行物质循环和能量流动,无需按时补充所需物质,D错误。
【点睛】大多数的土壤微生物是生态系统中的分解者,能够将有机物分解为无机物,土壤微生物能够将淀粉分解为葡萄糖等还原糖。
40.下列关于生态系统稳态与保护的描述中,正确的是( )
A. 北极苔原生态系统物种数量较少,营养结构简单,抵抗力稳定性弱,恢复力稳定性强
B. 旅游观赏、科学研究和文学艺术创作属于生物多样性的直接价值
C. 保护生物多样性,就是保护生物圈内所有的植物、动物和微生物
D. 因为生态系统具有自我调节能力,所以其稳定性与外界环境无关
【答案】B
【解析】
【分析】
本题主要考查生态系统的结构、功能和稳定性的相关知识,意在考查考生的识记能力和理解所学知识要点,把握知识间内在联系的能力;能运用所学知识,对生物学问题作出准确的判断。
【详解】北极苔原生态系统动植物种类稀少,营养结构简单,故抵抗力稳定性和恢复力稳定性都很低,A错误;旅游观赏、科学研究和文学艺术创作属于生物多样性的直接价值,B正确;生物多样性包括基因多样性、物种多样性和生态系统多样性,C选项生物多样性范围不全面,C错误;生态系统具有一定的自我调节能力,但这种调节能力是有一定限度的,如果外界干扰超过了这个限度生态系统就会遭到破坏,D错误。
【点睛】生物多样性的保护:(1)就地保护(自然保护区):就地保护是保护物种多样性最为有效的措施;(2)易地保护:动物园、植物园;(3)利用生物技术对生物进行濒危物种的基因进行保护.如建立精子库、种子库等;(4)利用生物技术对生物进行濒危物种进行保护.如人工授精、组织培养和胚胎移植等。
41.为研究油茶叶片与果实关系对叶片光合作用及果实产量的影响,研究者进行了系列实验。
(1)在油茶叶片叶绿体的_____________(部位)可经卡尔文循环将CO2转化为_____________,后者运输至油茶果实积累,叶片为“源”,果实是“库”。
(2)研究者对油茶植株进行的实验处理及结果如上图所示。
①进行实验时,Ⅰ、Ⅱ、Ⅲ组要选取相同高度、南面生长的树冠外层枝条作为实验材料,目的是_______。
②Ⅰ、Ⅱ、Ⅲ组结果表明,库源比(果与叶数目比)越小,叶片的净光合速率越_____________(填“高”或“低”)。
(3)油茶的生长要求有较充足的阳光,否则只长枝叶,结果少,含油率低。在光合作用过程中主要吸收红光和蓝紫光的是叶绿体中的__________(色素),光合色素吸收的光能有两方面用途:一是将水分解为_________;二是在有关酶的催化作用下,促成______________。
【答案】 (1). 基质 (2). 含碳的有机物或(CH2O) (3). 保证各组叶片得到充足且相同强度的光照 (4). 低 (5). 叶绿素 (6). [H]和O2 (7). ADP和Pi发生反应形成ATP
【解析】
试题分析:据图分析,三组实验的单一变量原则是叶片的数量(或果与叶数目比),其中Ⅰ组叶片数量最少(或果与叶数目比最大),净光合作用最强;Ⅱ组叶片数量较多,净光合速率较Ⅰ组弱;Ⅲ组叶片数量最多(或果与叶数目比最小),净光合速率最低。
(1)卡尔文循环属于光合作用的暗反应过程,发生在叶绿体基质中,可以将二氧化碳转化为储存能量的含碳有机物。
(2)①进行实验时,Ⅰ、Ⅱ、Ⅲ组要选取相同高度、南面生长的树冠外层枝条作为实验材料,以保证各组叶片得到充足且相同强度的光照。
②根据以上分析已知,三组实验中,果与叶数目比越小,净光合速率越低。
(3)叶绿体色素包括叶绿素和类胡萝卜素两大类,其中叶绿素主要吸收红光和蓝紫光,类胡萝卜素主要吸收蓝紫光;色素吸收的光能,一方面将水分解为[H]和O2,另一方面在酶的催化作用下,促进ADP和Pi发生反应形成ATP。
【点睛】解答本题的关键是分析题图,找出实验的自变量,并根据对照性原则分析净光合速率随叶片数量(或果与叶数目比)变化的规律。
42.研究人员培育出了体细胞中含有两个外源抗虫基因(T)的某转基因雌雄异株植物。这两个基因在染色体上的整合位点如图1所示(p、q表示 一对同源染色体)。已知体细胞中含有两个抗虫基因的植株表现为强抗虫,含有一个抗虫基因的植株表现为弱抗虫,没有抗虫基因的植株不抗虫,且1/2的弱抗虫幼苗和3/4的不抗虫幼苗会死亡。请回答下列问题:
(1)若该转基因植物雌株的一个原始生殖细胞在减数分裂过程中,染色体p的一条染色单体上含有基因T的片段与染色体q上的相应同源区域发生交叉互换,则此过程发生的时期是___________,由此产生的雌配子的基因组成是____________(不含T基因用T0表示,含有1个T基因用T1表示,以此类推)。如果让该转基因植物雌株与____________杂交,子代出现的表现型为___________,则可以证明在雌配子形成过程中未发生上述情况的交叉互换。
(2)已知该植物红花对白花为显性(相关基因用R、r表示)。若培育的该转基因植物中,有一雄株体细胞中相关基因与染色体的位置如图2所示,且该植株能进行正常的减数分裂。请问:
①由一棵普通植株得到该变异植株,涉及的变异类型有____________和____________。
②取该变异植株的花粉进行离体培养,得到的成熟红花植株中,强抗虫个体所占的比例为____________。
【答案】 (1). 四分体时期 (2). T0或T1或 T2 (3). 非转基因普通雄性植株 (4). 全为弱抗虫 (5). 基因重组 (6). 染色体结构变异 (7). 2/3
【解析】
试题分析:据图分析,图1中两个T插入了同源染色体的不同位置上,图2中两个T基因插入了非同源染色体上。根据题干信息分析,强抗虫含有两个T基因;弱抗虫含有一个T基因,且幼苗有一半会死亡;不抗虫不含T基因,且幼苗3/4会死亡。
(1)根据减数分裂的过程分析,同源染色体交叉互换发生在减数第一次分裂前期的四分体时期;由于染色体p的一条染色单体上含有基因T的片段与染色体q上的相应同源区域发生交叉互换,则形成的配子可能含有0、1或2个T基因,因此产生的雌配子的基因组成为T0或T1或T2;如果在雌配子形成过程中未发生上述情况的交叉互换,则让该转基因植物雌株与非转基因普通雄性植株杂交,子代全部表现为弱抗虫。
(2)①据图分析,图2中插入了两个T基因,属于基因重组;q染色体一部分片段丢失,属于染色体结构的变异。
②取该变异植株的花粉进行离体培养,得到的成熟红花植株中,RTT:RT=1:1,由于RT有一半会死亡,因此强抗虫个体所占的比例为2/3。
43.“探究和验证”是高中生物学学习的重要内容,是一种以实验为核心的实践活动,其核心都是设计实验和实施实验。下列为某同学开展的某一验证性实验。
实验目的:验证胰岛素缺乏会引起狗患糖尿病
实验材料:两组健康、大小相同的同种狗,胰岛素制剂,试管,斐林试剂及其他必需用品。
实验步骤:
第一步:取两组健康、大小相同的同种狗,将A组狗的胰岛切除,B组狗作假手术(切开皮肤但不切除胰岛)处理。
第二步:适宜时间后,分别收集两组狗的尿液于试管中,滴加斐林试剂后立即观察尿液颜色变化。
第三步:每天定时给A组狗喂食适量的胰岛素,然后收集尿液,用斐林试剂鉴定,观察颜色变化。
实验分析:
(1)请指出上述实验步骤中的两处不严谨之处并加以改正:____________________________;_____________________________。
(2)胰岛素分泌的调节主要取决于_________ ____。胰岛素能降低血糖浓度的原因是_____________ _________并抑制氨基酸转化成葡萄糖。高等动物体内的胰高血糖素由_________细胞分泌,动物体内还可升高血糖的激素为__________。
(3)胰岛素能作用于机体的____________,促进葡萄糖和氨基酸运进细胞,当胰岛素作用于肾小管时能____________(填“促进”或“抑制”)过滤液中葡萄糖的吸收。
(4)I型糖尿病人由于免疫系统攻击和破坏了正常胰岛细胞,这种现象称为____________病。血糖浓度的相对稳定依赖于____________调节。
【答案】 (1). 给A组狗喂食适量的胰岛素改为注射 (2). 斐林试剂应水浴加热 (3). 血糖的浓度 (4). 胰岛素能促进细胞摄取、贮存、利用葡萄糖 (5). 胰岛A (6). 肾上腺素 (7). 全部组织 (8). 促进 (9). 自身免疫病 (10). 反馈(负反馈或神经—体液)
【解析】
【分析】
根据题意,实验目的是验证胰岛素缺乏会引起狗患糖尿病,则B组是对照组,A组切除胰岛后会缺乏胰岛素,血糖浓度会高于B组,A组再注射胰岛素后血糖浓度会下降;血糖浓度可通过斐林试剂检测,在50-65℃条件下水浴加热出现砖红色沉淀。
【详解】(1)第三步给A组狗喂食适量的胰岛素不严谨,因为胰岛素的化学本质是蛋白质,口服会水解,失去活性,故应改为注射;第二步中滴加斐林试剂后立即观察尿液颜色变化不严谨,因为斐林试剂与葡萄糖需要水浴加热,才能出现砖红色沉淀;
(2)血糖的浓度直接影响胰岛素分泌的调节;胰岛素能促进细胞摄取、贮存、利用葡萄糖并抑制氨基酸转化成葡萄糖,降低血糖浓度;胰高血糖素由胰岛A细胞分泌;动物体内还可升高血糖的激素为肾上腺素;
(3)膜岛素能作用于机体的全部组织,促进葡萄糖和氨基酸运进细胞,胰岛素能促进细胞摄取葡萄糖,故可作用于肾小管,促进过滤液中葡萄糖的吸收;
(4)I型糖尿病人由于免疫系统的过度反应而攻击和破坏了正常的胰岛细胞,这是自身免疫病;人体血糖浓度上升引起胰岛素分泌增加,导致血糖浓度降低,血糖浓度降低会减弱胰岛素的分泌,这属于负反馈调节,因此血糖浓度的相对稳定依赖于负反馈调节。
【点睛】(1)对照实验:除了一个因素以外,其余因素都保持不变的实验叫做对照实验。它一般要设置对照组和实验组;
(2)变量:是指实验过程中可以变化的因素;
(3)自变量:是指人为改变的变量;因变量:是指随着自变量的变化而变化的变量。
44. 下图甲是一个草原生态系统的物质循环和能量流动示意图,图乙是该生态系统中鼠摄食后能量的流向示意图(a~e代表过程,A~C代表能量)。请据图回答:
(1)草原群落中的碳元素进入无机环境的途径是 (填图甲中字母),若此草原向森林群落演替,则这一过程中,生产者CO2的吸收量将 (大于、小于、等于)整个生物群落排出的CO2量,生态系统的 稳定性逐渐增强。
(2)图乙中的A表示鼠同化的总能量,B的含义为 。
(3)为控制草原鼠害,对鼠的种群密度调查宜采用 法;某时期调查发现,该草原鼠种群的年龄组成如图丙,该鼠种群数量变化趋势是 。
(4)狼能够依据鼠留下的气味去捕食,鼠同样也能够依据狼的气味或行为躲避猎捕,狼和鼠的种间数量保持相对稳定说明信息传递能 ,以维持生态系统的稳定。
【答案】(1)d 大于 抵抗力
(2)鼠用于生长、发育和繁殖的能量(鼠体内储存的能量)
(3)标志重捕 增加
(4)调节种间关系
【解析】
试题分析:(1)草原群落中的碳元素进入无机环境的途径是d呼吸作用;若此草原向森林群落演替,物种丰富度增加,生产者的种类丰富和数量增多,生产者吸收的CO2量大于整个生物群落排出的CO2量.物种丰富度增加,营养结构复杂,生态系统的自我调节能力增强,生态系统的抵抗力稳定升高.
(2)由以上分析可知图乙中B表示鼠用于生长、发育和繁殖的能量.
(3)种群密度的调查方法有样方法和标志重捕法,其中标志重捕法适用于调查活动能力强、活动范围广的动物(如鼠)的种群密度.图丙属于增长型,说明该鼠种群数量会逐渐升高,这将直接导致牧草被大量捕食,使草原生态系统遭到严重破坏.
(4)狼能够依据鼠留下的气味去捕食,鼠同样也能够依据狼的气味或行为躲避猎捕,狼和鼠的种间数量保持相对稳定说明信息传递能调节种间关系,以维持生态系统的稳定.
故答案为:(1)d 大于 抵抗力
(2)鼠用于生长、发育和繁殖的能量(鼠体内储存的能量)
(3)标志重捕 增加
(4)调节种间关系

