【生物】福建省师大附中2018-2019学年高二上学期期中考试试题(平行班)
展开福建省师大附中2018-2019学年
高二上学期期中考试试题(平行班)
一、单选题(本小题共40分,其中1-20题每题1分,21-30题每题2分)
1、下列有关叙述不正确的是
A. 一切生物体的生命活动都是在细胞内或在细胞参与下完成的
B. 除病毒外,生物体都是由细胞构成的
C. 细胞学说阐明了一切生物都是由细胞构成
D. 多细胞生物的生命活动由不同的细胞密切合作完成
2、下列有关原核生物与病毒的说法错误的是
A. 病毒有严整的结构,主要由蛋白质外壳和核酸构成
B. 培养SARS病毒需要活的动植物细胞作为培养基
C. 细菌大多数营腐生或寄生,为异养生物,而蓝藻是自养生物
D. 原核细胞没有成形细胞核,真核细胞不一定都有细胞核
3、在低倍显微镜下观察到一个细胞之后,欲换用高倍显微镜进一步观察,下列操作步骤中不正确的是
A.将要观察的细胞移至视野的中央
B.将小光圈调整为大光圈
C.转动转换器,将高倍物镜正对通光孔
D.先使用粗准焦螺旋后使用细准焦螺旋将物像调至清晰
4、下列有关细胞中化学元素的叙述错误的是
A.细胞中含量最多的四种元素是C、O、 H、N
B.蛋白质中的S元素存在于氨基酸的R基中
C.核酸中的N存在于碱基中,蛋白质中的N主要存在于肽键中
D.组成细胞的元素都以化合物的形式存在
5、鸡胸肉、面包、鸡蛋、生菜等可用制作成“汉堡”。下列说法正确的是
A. 面包中含有的淀粉不能作为植物细胞内的储能物质
B. 生菜中含有的纤维素能够被人类直接吸收利用
C. 鸡胸肉中含有的糖原是贮存在肌细胞中的多糖
D. 核酸中的糖在鸡肉细胞中是重要能源物质
6、下列有关叙述中正确的是
A.同一种生物不同细胞的自由水和结合水的比值相同
B.越冬的植物体中,自由水和结合水的比值会升高
C.ATP水解过程中产生水
D.水既是细胞有氧呼吸的反应物,又是生成物
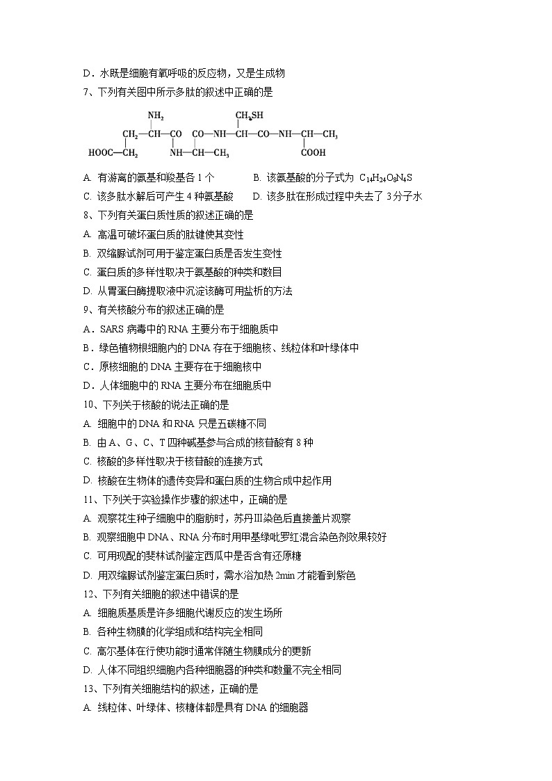
7、下列有关图中所示多肽的叙述中正确的是
A. 有游离的氨基和羧基各1个 B. 该氨基酸的分子式为 C14H24O8N4S
C. 该多肽水解后可产生4种氨基酸 D. 该多肽在形成过程中失去了3分子水
8、下列有关蛋白质性质的叙述正确的是
A. 高温可破坏蛋白质的肽键使其变性
B. 双缩脲试剂可用于鉴定蛋白质是否发生变性
C. 蛋白质的多样性取决于氨基酸的种类和数目
D. 从胃蛋白酶提取液中沉淀该酶可用盐析的方法
9、有关核酸分布的叙述正确的是
A.SARS病毒中的RNA主要分布于细胞质中
B.绿色植物根细胞内的DNA存在于细胞核、线粒体和叶绿体中
C.原核细胞的DNA主要存在于细胞核中
D.人体细胞中的RNA主要分布在细胞质中
10、下列关于核酸的说法正确的是
A. 细胞中的DNA和RNA只是五碳糖不同
B. 由A、G、C、T四种碱基参与合成的核苷酸有8种
C. 核酸的多样性取决于核苷酸的连接方式
D. 核酸在生物体的遗传变异和蛋白质的生物合成中起作用
11、下列关于实验操作步骤的叙述中,正确的是
A. 观察花生种子细胞中的脂肪时,苏丹Ⅲ染色后直接盖片观察
B. 观察细胞中DNA、RNA分布时用甲基绿吡罗红混合染色剂效果较好
C. 可用现配的斐林试剂鉴定西瓜中是否含有还原糖
D. 用双缩脲试剂鉴定蛋白质时,需水浴加热2min才能看到紫色
12、下列有关细胞的叙述中错误的是
A. 细胞质基质是许多细胞代谢反应的发生场所
B. 各种生物膜的化学组成和结构完全相同
C. 高尔基体在行使功能时通常伴随生物膜成分的更新
D. 人体不同组织细胞内各种细胞器的种类和数量不完全相同
13、下列有关细胞结构的叙述,正确的是
A. 线粒体、叶绿体、核糖体都是具有DNA的细胞器
B. 胃腺细胞分泌胃蛋白酶,合成它的场所是内质网上的核糖体
C. 细胞壁是细胞这一生命系统的边界
D. 没有核仁的细胞无法形成核糖体
14、科学家用显微技术除去变形虫的细胞核,其新陈代谢减弱,运动停止;当重新植入细胞核后,发现其生命活动又能恢复。这说明细胞核是
A.细胞代谢的主要场所
B.遗传物质储存和复制的场所
C.细胞遗传特性的控制中心
D.细胞生命活动的控制中心
15、科研上常用台盼蓝染色来鉴别动物细胞的死活,下列有关说法错误的是
A.用台盼蓝染色,凡被染成蓝色的均为活细胞
B.台盼蓝染色剂是活细胞不需要的物质故不能通过膜进入细胞
C.这种方法的原理是活细胞的细胞膜具有选择透性
D.这种方法体现了细胞膜能控制物质进出细胞
16、小分子脂溶性物质较容易通过细胞膜,这是因为
A. 细胞膜以磷脂双分子层为基本支架 B. 细胞膜上有运脂质物质的载体蛋白质
C. 细胞膜糖蛋白具有信号识别作用 D. 磷脂分子和蛋白质分子可以自由移动
17、如图是三个相邻的植物细胞之间水分流动方向示意图。图中三个细胞的细胞液浓度关系是
- 甲>乙>丙
- 甲<乙<丙
- 甲>乙,乙<丙
D. 甲<乙,乙>丙
18、咀嚼食物时,唾液淀粉酶与食物中的淀粉充分接触可促使淀粉水解为麦芽糖,但食团下咽入胃后,唾液淀粉酶会很快失活。胃中环境(pH=1.5)造成唾液淀粉酶失活的主要原因是
A. 胃液酸性太强 B. 被胃蛋白酶分解
C. 胃液温度过高 D. 被食糜充分稀释
19、油菜种子成熟过程中部分有机物的变化如图所示,将不同成熟阶段的种子匀浆后检测,结果正确的是
20、下图表示生物膜的亚显微结构,其中a和b为两种物质的运输方式。下列对生物膜结构和功能的叙述错误的是
A.精子和卵细胞之间的识别可能是①在起作用
B.构成细胞膜的蛋白质均镶嵌在②中
C.不同细胞中③的种类可能不同
D.O2进入红细胞的过程可用a运输方式表示
21、下图表示某绿色植物细胞内部分物质的转变过程,有关叙述正确的是
A.该过程只能在有光的条件下进行,无光时不能进行
B.图中(一)、(二)两阶段产生[H]的场所都是线粒体
C.图中(三)阶段产生的水中的氢都来自葡萄糖
D.图中①、②两物质依次是H2O和O2
22、如图所示为细胞对大分子物质进行胞吞和胞吐的过程。下列与此有关的叙述错误的是
A. b在细胞分泌的同时导致膜成分的更新
B. a要有细胞表面识别和内部供能才可能完成
C. a与b均要以膜的流动性为基础才可能发生
D. b与a分别是细胞排泄废物和摄取养分的基本方式
23、下图表示物质S在酶E的催化下水解成P的反应图解,下列叙述正确的是
A.酶E可为该反应提供活化能
B.酶E水解的产物是H2O、CO2等物质
C.若S是麦芽糖,则可用斐林试剂来检测P的生成情况
D.若S代表二肽,则E、P可分别代表肽酶、氨基酸
24、ATP(甲)是生命活动的直接能源物质, 据图判断下列叙述正确的是
A.在主动运输过程中,乙的含量会明显增加
B.丙中不含磷酸键,是RNA基本组成单位之一
C.ATP中的能量可以来源于光能、化学能,也可以转化为光能和化学能
D.甲→乙和乙→丙过程中,其催化作用的酶空间结构相同
25、乳糖酶催化乳糖水解。有两项与此相关的实验,其实验条件均设置为最适条件,实验结果如下,分析正确的是:
A.实验一如果继续增加酶浓度,相对反应速率不再加大
B.实验一增加乳糖浓度,相对反应速率将降低
C.实验二若继续增大乳糖浓度,相对反应速率不再加大
D.实验二若提高反应温度条件5℃,相对反应速率将增大
26、将洋葱鳞片叶放在0.45 mol/L 蔗糖溶液中,细胞发生质壁分离;放在 0.35 mol/L 蔗糖溶液中,细胞有胀大趋势;放在0.4 mol/L 蔗糖溶液中,细胞似乎不发生什么变化。请推测
A.洋葱表皮细胞已经死亡 B.细胞膜不允许水分子自由通过
C.蔗糖分子进入细胞导致渗透平衡 D.细胞液浓度为 0.4 mol/L 左右
27、如图表示植物叶表皮上气孔的开放原理。取同一叶片的两块表皮a和b,a放在清水中,b放在0.3 g/mL KNO3溶液中,K+、NO离子可通过主动运输进入细胞。将a和b制成临时装片在显微镜下持续观察一段时间,观察到的表皮气孔情况是
A.a开启、b关闭 B.a关闭、b开启
C.a关闭、b先开启后关闭 D.a开启、b先关闭后开启
28、 一密闭容器中加入葡萄糖溶液和酵母菌,1h后测得容器中O2减少24 mL,CO2增加48 mL,则在1h内酒精发酵所消耗的葡萄糖量是有氧呼吸所消耗的葡萄糖量的
A.1/3 B.1/2 C.2倍 D.3倍
29、下图为探究酵母菌细胞呼吸的实验装置,锥形瓶装有正常生长的酵母菌及足量培养液, 试管装有溴麝香草酚蓝水溶液,从阀门通入的空气已去除CO2,实验过程其他条件适宜。下列叙述错误的是 ( )
A.若打开阀门进行实验,探究温度对酵母菌有氧呼吸的影响,则通入锥形瓶的O2属于无关变量
B.若关闭阀门,反应一段时间后,向培养液中加入酸性重铬酸钾粉末,出现灰绿色
C.若打开阀门,在不同温度下进行实验,试管溶液颜色变化所需的时间越短,则表明酵母菌在所处温度下的有氧呼吸越旺盛
D.若关闭阀门,以乳酸菌替代酵母菌进行实验,试管中溶液颜色由蓝变绿再变黄
30、比较生物膜和人工膜(双层磷脂)对多种物质的通透性,结果如图。据此不能得出的推论是
A. 生物膜上存在着协助H2O通过的物质
B. 生物膜对K+、Na+、Cl-的通透具有选择性
C. 离子以协助扩散方式通过人工膜
D.分子的大小影响其通过人工膜的扩散速率
二、非选择题(该部分共5小题,合计60分)
31、(10分)下图表示细胞内某些有机物的元素组成和功能关系,其中A、B代表元素,Ⅰ、Ⅱ、Ⅲ、Ⅳ是生物大分子,图中X、Y、Z、P分别为构成生物大分子的基本单位。请回答下列问题:
(1)图中X是________,Ⅰ在小麦种子中主要是指__________。
(2)在病毒中,携带遗传信息的物质是________________。(填序号)(2分)
(3)图中A、B分别代表何种元素?A ,B 。
(4)导致地球上生物多种多样的直接原因是[ ] _________(填序号和名称)结构的多样性。
(5)物质Ⅱ在人体细胞中的主要载体是 ,该分子中________________决定了物质Ⅱ的多样性。
32、(12分)细胞内受损的线粒体释放的信号蛋白,会引发细胞非正常死亡。下图表示细胞通过“自噬作用”及时清除受损线粒体及其释放的信号蛋白的过程,请据图回答:
(1)吞噬泡的吞噬过程体现了生物膜在结构上具有 的特点。图中自噬体由________层磷脂分子构成(不考虑自噬体内的线粒体)。
(2)受损线粒体的功能逐渐退化,会直接影响有氧呼吸的第________阶段。细胞及时清除受损的线粒体及信号蛋白的意义是
。
(3)研究发现人体细胞溶酶体内的pH在5.0左右,由此可知细胞质基质中的H+进入溶酶体的运输方式是________________________________。
(4)图中水解酶的合成场所是________。自噬体内的物质被水解后,其产物的去向是
, 由此推测,当细胞养分不足时,细胞“自噬作用”会 (增强/减弱/不变)。
33、(12分)某豆科植物种子萌发过程中CO2释放和O2吸收速率的变化趋势如图所示。据图回答问题:
(1)在12~24 h期间,呼吸速率逐渐增强,在此期间呼吸作用的主要方式是________呼吸,该呼吸方式在细胞中发生的部位是_____________,其产物是_____________ ___。
(2)从第12 h到胚根长出期间,萌发种子的干物质总量会___ _____ ,主要原因是_____________ _。
(3)胚根长出后,萌发种子的____ __呼吸速率明显升高。
34、(每空2分,共12分)下图甲表示由磷脂分子合成的人工膜的结构示意图,下图乙表示人的红细胞膜的结构示意图及葡萄糖和乳酸的跨膜运输情况,图丙中A为1 mol/L的葡萄糖溶液,B为1mol/L的乳酸溶液,请据图回答以下问题:
(1)图丙中半透膜模拟的是成熟植物细胞中的__________________。
(2)图乙中,葡萄糖和乳酸跨膜运输的共同点是都需要_______________,如果将图乙所示细胞放在无氧环境中,图中_____________(填“葡萄糖”、“乳酸”或“葡萄糖和乳酸”)的跨膜运输不会受到影响。
(3)如果用图甲所示人工膜作为图丙中的半透膜,则液面不再变化时,左侧液面_______________(填“高于”、“低于”或“等于”)右侧液面;如果在图甲所示人工膜上贯穿上图乙的蛋白质①,再用作图丙的半透膜,则液面不再变化时,左侧液面___________右侧液面(填“高于”、“低于”或“等于”)。
(4)某些药物大分子不容易被细胞吸收,但如果用图甲所示的人工膜包裹后再注射,则更容易进入细胞,此实例可说明细胞膜具有______________性。
35.(14分)X酶存在于人的肝细胞中,能将糖原分解为还原糖。请回答:
(1)X酶催化糖原分解的机理是_______________________________________。该酶能够催化糖原的分解,但不能催化脂肪或其他物质分解,这反映了酶具有_____________。
(2)下图表示改变某一因素前后,糖原在X酶的作用下分解的实验结果,据此分析,改变因素是_____________________________(填“温度”“糖原溶液的量”或 “X酶量”),该因素_____________(填“影响”或“不影响”)X酶的活性。
(3)酶必须保持正常的结构才能发挥催化作用,请利用这一原理设计实验,探究X酶的化学本质究竟是蛋白质还是RNA。简要写出实验思路,并预期实验结果及结论。
。
【参考答案】
一、单选题(本小题共40分,其中1-20题每题1分,21-30题每题2分)
1-5 CBDDC 6-10 DDDDD 11-15 BBBDA
16-20 ABAAB 21-25 DDDCC 26-30 DDDDC
二、非选择题(该部分共5小题,合计60分)
31、(10分)
(1)葡萄糖,淀粉
(2)Ⅱ、Ⅲ(2分)
(3)P N
(4)Ⅳ 蛋白质
(5)染色体(质) 脱氧核苷酸的种类、数目和排列顺序
32、(12分)每空2分
(1)流动性(1分) 4(1分)
(2)二、三 避免细胞非正常死亡,维持细胞内部环境相对稳定
(3)主动运输
(4)核糖体(1分) 排除细胞外或被细胞利用 增强(1分)
33、(12分)每空2分
(1)无氧 细胞质基质 酒精和CO2
(2)减少 在此期间只有呼吸作用消耗有机物,没有光合作用合成有机物(2分)
(3)有氧
34、(12分)
(1)原生质层
(2)载体蛋白 葡萄糖和乳酸
(3)等于 低于
(4)一定的流动(流动)
35.答案(共14分)
(1) 降低该化学反应的活化能(2分) 专一性(2分)
(2) 糖原溶液的量(2分) 不影响(2分)
(3) 实验思路:将X酶用蛋白酶处理,再与糖原溶液混合,在适宜条件下保持—段时间后,检测是否有还原糖的产生(3分)。
预期结果及结论:若有还原糖的生成,说明是X酶的化学本质是RNA,否则为蛋内质(3分。)
(或:将X酶用RNA酶处理,再与糖原溶液混合,在适宜条件下保持一段时间后,检测是是否有还原糖的产生。预期结果及结论:若有还原糖的生成,说明是X酶的化学本质是蛋内质, 否则则RNA)
【解析(2)】改变某一因素后,还原糖生成量的最大值减少,说明改变的因素是糖原溶液的量。糖原溶液的量属于反应量的量,不影响酶的活性。

