2021版物理全能大一轮复习人教版讲义:9.3 带电粒子在复合场中的运动
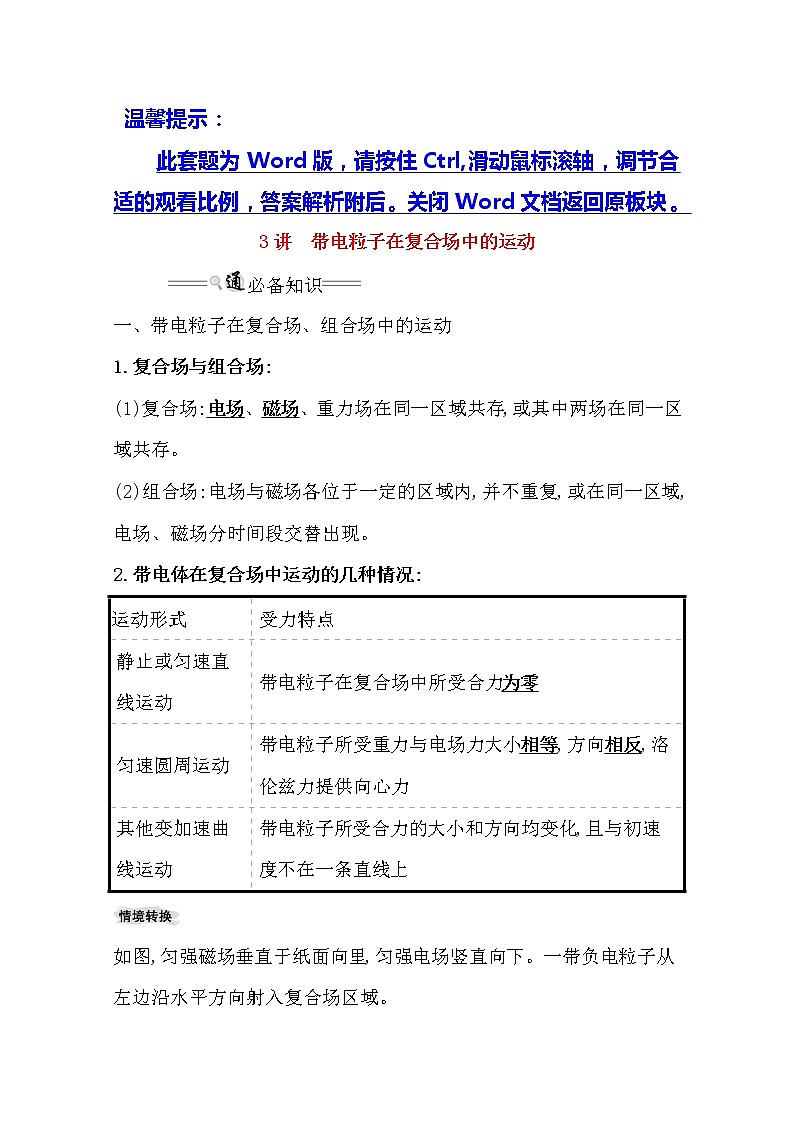
展开温馨提示: 此套题为Word版,请按住Ctrl,滑动鼠标滚轴,调节合适的观看比例,答案解析附后。关闭Word文档返回原板块。3讲 带电粒子在复合场中的运动 必备知识一、带电粒子在复合场、组合场中的运动1.复合场与组合场:(1)复合场:电场、磁场、重力场在同一区域共存,或其中两场在同一区域共存。(2)组合场:电场与磁场各位于一定的区域内,并不重复,或在同一区域,电场、磁场分时间段交替出现。2.带电体在复合场中运动的几种情况:运动形式受力特点静止或匀速直线运动带电粒子在复合场中所受合力为零匀速圆周运动带电粒子所受重力与电场力大小相等,方向相反,洛伦兹力提供向心力其他变加速曲线运动带电粒子所受合力的大小和方向均变化,且与初速度不在一条直线上如图,匀强磁场垂直于纸面向里,匀强电场竖直向下。一带负电粒子从左边沿水平方向射入复合场区域。(1)若不计重力,且qvB=Eq,粒子做匀速直线运动。(2)若考虑重力,且mg=Eq,粒子做匀速圆周运动。(3)若不计重力,且qvB≠Eq,粒子做变速曲线运动。二、带电粒子在复合场中运动的应用实例装置原理图规 律质谱仪粒子由静止被加速电场加速qU=mv2,在磁场中做匀速圆周运动qvB=m,则比荷=回旋加速器交流电的周期和粒子做圆周运动的周期相等,粒子在圆周运动过程中每次经过D形盒缝隙都会被加速。由qvB=得Ekm=速度选择器若qv0B=Eq,即v0=,粒子做匀速直线运动基础小题1.判断下列题目的正误。(1)带电粒子在复合场中的运动一定要考虑重力。 ( )(2)带电粒子在复合场中不可能处于静止状态。 ( )(3)带电粒子在复合场中不可能做匀速圆周运动。 ( )(4)不同比荷的粒子在质谱仪磁场中做匀速圆周运动的半径不同。 ( )(5)粒子在回旋加速器中做圆周运动的半径、周期都随粒子速度的增大而增大。( )(6)在速度选择器中做匀速直线运动的粒子的比荷可能不同。 ( )提示:(1)×。当带电粒子所受重力远远小于其他力时,可以忽略重力。(2)×。当带电粒子在复合场中所受合力为零时,可能处于静止状态。(3)×。当带电粒子所受的重力与电场力等大反向时,粒子可能在洛伦兹力作用下做匀速圆周运动。(4)√。由qU=mv2,qvB=m可得R=。(5)×。根据R=、T=,粒子在回旋加速器中做圆周运动的半径随粒子速度的增大而增大,周期不变。(6)√。带电粒子在速度选择器中做匀速直线运动的条件是v=,与其比荷大小无关。2.(教材改编题)A、B是两种同位素的原子核,它们具有相同的电荷量、不同的质量。为测定它们的质量比,使它们从质谱仪的同一加速电场由静止开始加速,然后沿着与磁场垂直的方向进入同一匀强磁场,打到照相底片上。如果从底片上获知A、B在磁场中运动轨迹的直径之比是dA∶dB,则A、B的质量之比为( )A.∶ B.dA∶dBC.∶ D.∶【解析】选A。由qU=mv2和r=得r=,故==,选项A正确。3.图示区域有方向竖直向下的匀强电场和水平向里的匀强磁场,一带正电的微粒以水平向右的初速度进入该区域时,恰能沿直线运动。欲使微粒向下偏转,可采用的方法是 ( )A.仅减小入射速度B.仅减小微粒的质量C.仅增大微粒的电荷量D.仅增大磁场的磁感应强度【解析】选A。带正电的微粒受到向下的电场力和重力以及向上的洛伦兹力作用,当qvB=mg+qE时,微粒沿直线通过正交场区;若减小入射速度,则洛伦兹力减小,电场力不变,合力向下,向下偏转,故A正确;仅减小微粒的质量,则洛伦兹力大于电场力与重力的合力,合力向上,向上偏转,故B错误;增加电荷量,则电场力与洛伦兹力都增加,合力向上,向上偏转,故C错误;增大磁感应强度,则向上的洛伦兹力增加,合力向上,向上偏转,故D错误;故选A。4.(多选)为了测量化工厂的污水排放量,技术人员在排污管末端安装了流量计(流量Q为单位时间内流过某截面流体的体积)。如图所示,长方体绝缘管道的长、宽、高分别为a、b、c,左、右两端开口,所在空间有垂直于前后面、磁感应强度大小为B的匀强磁场,在上、下两个面的内侧固定有金属板M、N,污水充满管道从左向右匀速流动,测得M、N间电压为U,污水流过管道时受到的阻力大小是f=kLv2,k为比例系数,L为污水沿流速方向的长度,v为污水的流速。则( )A.污水的流量Q=B.金属板M的电势不一定高于金属板N的电势C.电压U与污水中离子浓度无关D.左、右两侧管口的压强差为【解析】选C、D。水中离子受力平衡,有qvB=q,水的流速:v=,则流量Q=vbc=,选项A错误;根据左手定则,知负离子所受的洛伦兹力方向向下,则向下偏转,则N板带负电,M板带正电,则M板的电势比N板电势高,选项B错误;最终离子在电场力和洛伦兹力作用下平衡,有:qvB=q,解得:U=vBc,与离子浓度无关,选项C正确;污水的流速:v=,污水流过该装置时受到阻力:f=kLv2=kav2,为使污水匀速通过该装置,左、右两侧管口应施加的压力差等于污水流过该装置时受到阻力,ΔpS=Δpbc=kav2,Δp=,选项D正确。关闭Word文档返回原板块

