还剩14页未读,
继续阅读
2020版高考数学新增分大一轮浙江专用版讲义:第十一章概率随机变量及其分布11.2
展开
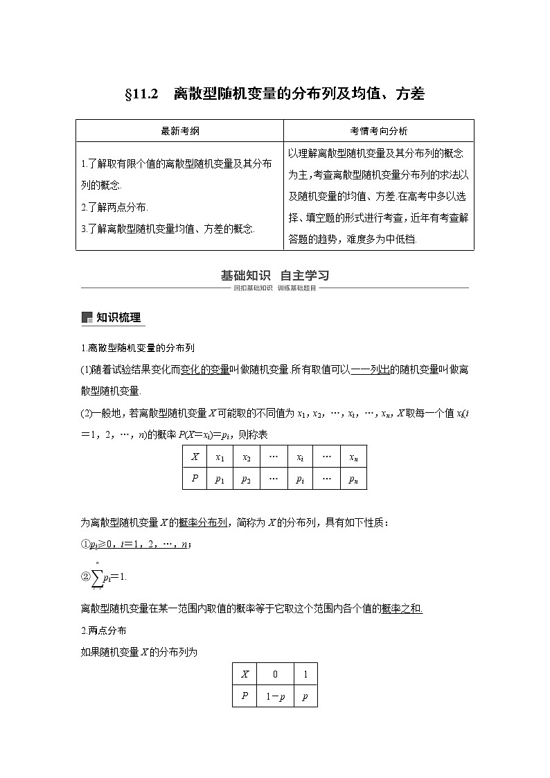
§11.2 离散型随机变量的分布列及均值、方差
最新考纲
考情考向分析
1.了解取有限个值的离散型随机变量及其分布列的概念.
2.了解两点分布.
3.了解离散型随机变量均值、方差的概念.
以理解离散型随机变量及其分布列的概念为主,考查离散型随机变量分布列的求法以及随机变量的均值、方差.在高考中多以选择、填空题的形式进行考查,近年有考查解答题的趋势,难度多为中低档.
1.离散型随机变量的分布列
(1)随着试验结果变化而变化的变量叫做随机变量.所有取值可以一一列出的随机变量叫做离散型随机变量.
(2)一般地,若离散型随机变量X可能取的不同值为x1,x2,…,xi,…,xn,X取每一个值xi(i=1,2,…,n)的概率P(X=xi)=pi,则称表
X
x1
x2
…
xi
…
xn
P
p1
p2
…
pi
…
pn
为离散型随机变量X的概率分布列,简称为X的分布列,具有如下性质:
①pi≥0,i=1,2,…,n;
②i=1.
离散型随机变量在某一范围内取值的概率等于它取这个范围内各个值的概率之和.
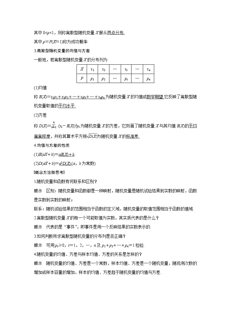
2.两点分布
如果随机变量X的分布列为
X
0
1
P
1-p
p
其中0
相关资料
更多

