


2020版数学(理)新设计大一轮人教A版新高考(鲁津京琼)讲义:第二章函数第3节
展开
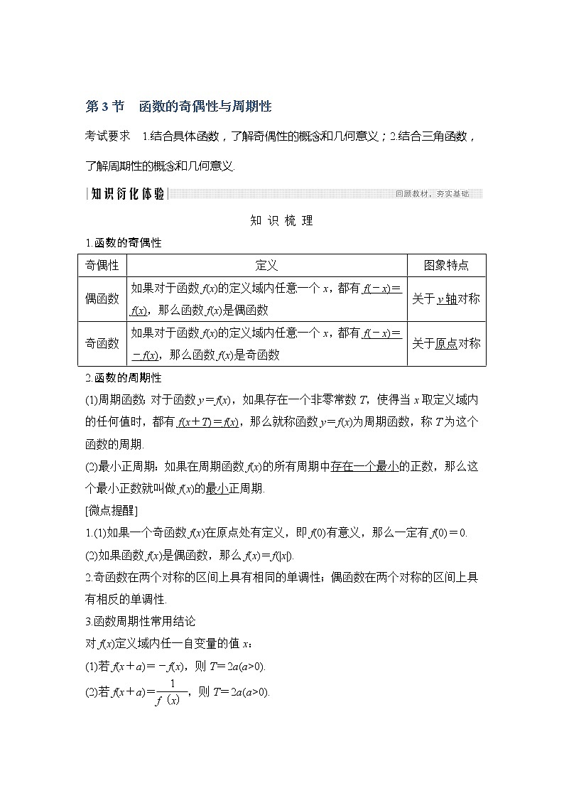
第3节 函数的奇偶性与周期性
考试要求 1.结合具体函数,了解奇偶性的概念和几何意义;2.结合三角函数,了解周期性的概念和几何意义.
知 识 梳 理
1.函数的奇偶性
奇偶性
定义
图象特点
偶函数
如果对于函数f(x)的定义域内任意一个x,都有f(-x)=f(x),那么函数f(x)是偶函数
关于y轴对称
奇函数
如果对于函数f(x)的定义域内任意一个x,都有f(-x)=-f(x),那么函数f(x)是奇函数
关于原点对称
2.函数的周期性
(1)周期函数:对于函数y=f(x),如果存在一个非零常数T,使得当x取定义域内的任何值时,都有f(x+T)=f(x),那么就称函数y=f(x)为周期函数,称T为这个函数的周期.
(2)最小正周期:如果在周期函数f(x)的所有周期中存在一个最小的正数,那么这个最小正数就叫做f(x)的最小正周期.
[微点提醒]
1.(1)如果一个奇函数f(x)在原点处有定义,即f(0)有意义,那么一定有f(0)=0.
(2)如果函数f(x)是偶函数,那么f(x)=f(|x|).
2.奇函数在两个对称的区间上具有相同的单调性;偶函数在两个对称的区间上具有相反的单调性.
3.函数周期性常用结论
对f(x)定义域内任一自变量的值x:
(1)若f(x+a)=-f(x),则T=2a(a>0).
(2)若f(x+a)=,则T=2a(a>0).
(3)若f(x+a)=-,则T=2a(a>0).
4.对称性的三个常用结论
(1)若函数y=f(x+a)是偶函数,则函数y=f(x)的图象关于直线x=a对称.
(2)若对于R上的任意x都有f(2a-x)=f(x)或f(-x)=f(2a+x),则y=f(x)的图象关于直线x=a对称.
(3)若函数y=f(x+b)是奇函数,则函数y=f(x)关于点(b,0)中心对称.
基 础 自 测
1.判断下列结论正误(在括号内打“√”或“×”)
(1)函数y=x2在x∈(0,+∞)时是偶函数.( )
(2)若函数f(x)为奇函数,则一定有f(0)=0.( )
(3)若T是函数的一个周期,则nT(n∈Z,n≠0)也是函数的周期.( )
(4)若函数y=f(x+b)是奇函数,则函数y=f(x)的图象关于点(b,0)中心对称.( )
解析 (1)由于偶函数的定义域关于原点对称,故y=x2在(0,+∞)上不具有奇偶性,(1)错.
(2)由奇函数定义可知,若f(x)为奇函数,其在x=0处有意义时才满足f(0)=0,(2)错.
(3)由周期函数的定义,(3)正确.
(4)由于y=f(x+b)的图象关于(0,0)对称,根据图象平移变换,知y=f(x)的图象关于(b,0)对称,正确.
答案 (1)× (2)× (3)√ (4)√
2.(必修1P35例5改编)下列函数中为偶函数的是( )
A.y=x2sin x B.y=x2cos x
C.y=|ln x| D.y=2-x
解析 根据偶函数的定义知偶函数满足f(-x)=f(x)且定义域关于原点对称,A选项为奇函数;B选项为偶函数;C选项定义域为(0,+∞),不具有奇偶性;D选项既不是奇函数,也不是偶函数.
答案 B
3.(必修4P46A10改编)设f(x)是定义在R上的周期为2的函数,当x∈[-1,1)时,f(x)=则f=________.
解析 由题意得,f=f=-4×+2=1.
答案 1
4.(2019·济南调研)下列函数既是偶函数又在区间(0,+∞)上单调递增的是( )
A.y=x3 B.y=x
C.y=|x| D.y=|tan x|
解析 对于A,y=x3为奇函数,不符合题意;
对于B,y=x是非奇非偶函数,不符合题意;
对于D,y=|tan x|是偶函数,但在区间(0,+∞)上不单调递增.
答案 C
5.(2017·全国Ⅱ卷)已知函数f(x)是定义在R上的奇函数,当x∈(-∞,0)时,f(x)=2x3+x2,则f(2)=________.
解析 ∵x∈(-∞,0)时,f(x)=2x3+x2,且f(x)在R上为奇函数,
∴f(2)=-f(-2)=-[2×(-2)3+(-2)2]=12.
答案 12
6.(2019·上海崇明区二模)设f(x)是定义在R上以2为周期的偶函数,当x∈[0,1]时,f(x)=log2(x+1),则当x∈[1,2]时,f(x)=________.
解析 当x∈[1,2]时,x-2∈[-1,0],2-x∈[0,1],
又f(x)在R是上以2为周期的偶函数,
∴f(x)=f(x-2)=f(2-x)=log2(2-x+1)=log2(3-x).
答案 log2(3-x)
考点一 判断函数的奇偶性
【例1】 判断下列函数的奇偶性:
(1)f(x)=+;
(2)f(x)=;
(3)f(x)=
解 (1)由得x2=3,解得x=±,
即函数f(x)的定义域为{-,},
从而f(x)=+=0.
因此f(-x)=-f(x)且f(-x)=f(x),
∴函数f(x)既是奇函数又是偶函数.
(2)由得定义域为(-1,0)∪(0,1),关于原点对称.
∴x-20时,-xx-1>-1,
解之得x>2或0
