


- (鲁教版)2020版高考地理一轮复习课后限时集训26《地理环境与区域发展》(含解析) 学案 学案 0 次下载
- (鲁教版)2020版高考地理一轮复习课后限时集训27《地理信息技术在区域地理环境研究中的应用》(含解析) 学案 学案 0 次下载
- (鲁教版)2020版高考地理一轮复习课后限时集训29《区域水土流失及其治理__以黄土高原为例》(含解析) 学案 学案 0 次下载
- (鲁教版)2020版高考地理一轮复习课后限时集训30《资源开发与区域可持续发展__以德国鲁尔区为例》(含解析) 学案 学案 0 次下载
- (鲁教版)2020版高考地理一轮复习课后限时集训31《资源的跨区域调配__以南水北调为例》(含解析) 学案 学案 0 次下载
(鲁教版)2020版高考地理一轮复习课后限时集训28《走可持续发展之路》(含解析) 学案
展开课后限时集训(二十八)
(建议用时:45分钟)
一、选择题
(2019·定州模拟)分析下图人地关系的三种不同观点,完成1~3题。
1.下列有关观点一的说法,不正确的是( )
A.观点一也就是地理环境决定论
B.观点一产生于生产力水平极为低下的时代
C.观点一特别强调人的主观能动性
D.观点一认为人只是被动地适应环境
2.下列有关观点二的说法,正确的是( )
A.观点二产生于人类社会生产力水平高度发达的现代
B.观点二以通过农业生产破坏自然环境为其主要影响
C.观点二以通过工业活动造成环境污染为其主要影响
D.观点二的后果是造成人地关系的全面不协调
3.下列做法或说法不符合观点三思想的是( )
A.斩伐养长,不失其时 B.退耕还林,退耕还牧
C.竭泽而渔,焚薮而田 D.植树造林,修建水库
1.C 2.D 3.C [第1题,读图,观点一指人类社会从环境中索取资源,向环境中排放废弃物,只是环境影响人类,而人类不会影响环境,这是人类生产力水平极为低下时形成的地理环境决定论,人类只是被动的适应环境,没有主观能动性。第2题,观点二指人类通过生产活动从环境中获得资源,然后向环境中排放废弃物,人类不断地开发环境,这是在工业时期形成的,造成人地关系的全面不协调。现代人类社会尽力谋求人地关系协调发展。第3题,根据观点三示意图,人类社会从环境获取资源,也会向环境排放废弃物,人类社会作用于环境,同时环境反作用于人类社会,体现人地协调发展。斩伐养长,不失其时;退耕还林,退耕还牧和植树造林,修建水库,这些都符合人地关系协调发展。而竭泽而渔,焚薮而田会使人地关系不协调。]
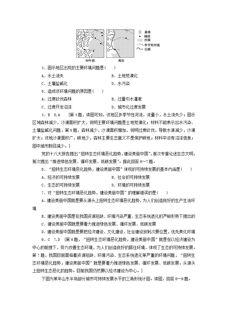
读某区域30年前和现在环境变化示意图,完成4~5题。
4.图示地区出现的主要环境问题是( )
A.水土流失 B.土地荒漠化
C.土壤盐碱化 D.水污染
5.造成该环境问题的原因是( )
A.过度砍伐森林 B.过量引水灌溉
C.过度开发沼泽 D.城市化过度发展
4.B 5.A [第4题,读图可知,该地区多季节性河流,流量小,水土流失少;图示区域森林减少,沙漠面积扩大,说明主要环境问题是土地荒漠化;材料不能表示出水污染、土壤盐碱化问题。第5题,森林减少,沙漠面积增加,说明过度砍伐,导致水源减少,沙漠扩大;该地沙漠面积广,耕地少,森林主要生态意义不是保护耕地;材料中没有沼泽信息;图中城市数目减少。]
党的十八大报告提出“扭转生态环境恶化趋势,建设美丽中国”,首次专章论述生态文明,首次提出“推进绿色发展、循环发展、低碳发展”。据此回答6~7题。
6.“扭转生态环境恶化趋势,建设美丽中国”体现的可持续发展的基本内涵是( )
A.经济的可持续发展 B.社会的可持续发展
C.生态的可持续发展 D.环境的可持续发展
7.对“扭转生态环境恶化趋势,建设美丽中国”的理解错误的是( )
A.建设美丽中国就是要从源头上扭转生态环境恶化趋势,为人们创造良好的生产生活环境
B.建设美丽中国是在我国资源短缺、环境污染严重、生态系统退化的严峻形势下提出的
C.建设美丽中国就是要着力推进绿色发展、循环发展、低碳发展
D.建设美丽中国就是要把经济建设、文化建设、社会建设放到次要位置,优先美化环境
6.C 7.D [第6题,“扭转生态环境恶化趋势,建设美丽中国”就是在以经济建设为中心的前提下,努力改善生态环境,为人们创造良好的居住环境,体现了生态的可持续发展。第7题,我国目前面临着资源短缺、环境污染、生态系统退化等严重的环境问题,“扭转生态环境恶化趋势,建设美丽中国”就是要着力推进绿色发展、循环发展、低碳发展,从源头上扭转生态恶化的趋势。目前我国仍然要以经济建设为中心。]
下图为某年山东半岛部分城市可持续发展水平的三角形统计图。读图,回答8~9题。
8.可持续发展水平最好的城市为( )
A.日照市 B.潍坊市
C.青岛市 D.威海市
9.与M类城市相比,N类城市可持续发展状况表现为( )
A.单位GDP消耗小 B.城市调控能力好
C.单位GDP污染小 D.城市发展水平低
8.D 9.D [第8题,可持续发展水平好,指的是经济发展水平指数高,资源—能源状态恶化指数低,环境污染程度指数低的城市。图中威海符合。第9题,N类城市可持续发展状况表现为经济发展水平指数低,环境污染程度指数高,资源—能源状态恶化指数高,故其单位GDP消耗大,城市调控能力差,单位GDP污染大,城市发展水平低。]
(2019·温州中学模拟)下图为我国东部某省针对地势低洼积水区开发的一种农业生产模式。读图,回答10~11题。
10.该农业生产模式,将( )
A.因地制宜,减轻盐碱化 B.降低区域整体海拔
C.减轻农民劳作负担 D.导致严重的农药污染
11.最适宜推广该农业生产模式的地区是( )
A.三江平原 B.华北平原
C.长江中下游平原 D.珠江三角洲
10.A 11.B [第10题,读图分析,该农业生产模式是鱼塘—台田模式,既解决了农业生产的土地问题,又解决了土地盐碱化问题,减少了环境污染、生态破坏,因地制宜发展农业,A对。塘泥筑台田,对该地的整体海拔没有影响,B错。该生产模式没有节省人力的机械设施,不能减轻农民负担,C错。生产过程中没有农药的使用,不会加重农药污染,D错。第11题,读图,根据图中的农作物类型分析,小麦、玉米是北方作物,C、D错。三江平原不适宜棉花生长,A错。华北地区有土地盐碱化问题,需要淋盐改造土壤,B对。]
二、非选择题
12.(2019·信阳模拟)阅读青海省图(下图)及相关材料,完成下列问题。
图甲
图乙 青海省循环经济中的两大主导产业体系示意图
材料一 青海省B地区牧场牧草变化表(数字越大,牧草质量越差)。
等级比例 (%) | 1~3级 | 4级 | 5级 | 6级 | 总面积 (平方千米) |
1985年 | 0 | 9.26 | 52.13 | 38.61 | 11 172 |
1997年 | 0 | 0 | 48.3 | 51.7 | 10 793 |
材料二 青海省过去的经济模式是挖矿、卖原料,把初级产品输入到东部地区进行加工。并重点规划建设格尔木、德令哈、乌兰、大柴旦四个循环经济工业园。
(1)图甲中B地区在畜牧业发展过程中出现了草场退化,据表说明该问题的具体表现,并简述该地畜牧业实现可持续发展的主要措施。
(2)在各循环经济工业园中,通过清洁生产,实现了可持续发展,说明该模式的主要效益。
[解析] 第(1)题,根据表格中数据,B地草场退化的表现有草场总面积减少和优质牧草减少。主要治理措施是发展科技,培育优良品种;加大草原建设投入,强化人工草地建设;加强草场资源管理,规定合理的载畜量,划区轮牧。第(2)题,清洁生产模式的环境效益是减少污染和废弃物排放。经济效益是资源得到综合利用,延长了产业链,提高了经济效益。
[答案] (1)表现:草场总面积减少;优质牧草减少。
措施:发展科技,培育优良品种;加大草原建设投入,强化人工草地建设;加强草场资源管理,规定合理的载畜量,划区轮牧。
(2)环境效益:减少污染和废弃物排放。
经济效益:资源得到综合利用,延长了产业链,提高了经济效益。
13.(2018·淮北二模)阅读图文材料,完成下列要求。
2013年9月3日,广西崇左市市长信箱收到一封网民来信:这几年,我市在大力发展桉树种植,虽然其适应性强,生长速度快,经济见效快,但危害更严重。种植桉树导致了地下水位下降、土地肥力下降、水质恶化、原有植被无法存活、水土流失加剧等问题,老百姓都说它是“抽水机”“耗肥机”“毒树”和“生态杀手”!希望政府能多为子孙后代考虑,好好管理一下吧!
市长回复:感谢您对我市发展的关注!就您反映的问题,现答复如下:专家研究表明,桉树没有毒性,其单位重量干物质合成所需水量远小于针叶林、黄檀、相思等树种,肥力消耗也小于玉米、咖啡、马占相思等农作物。我市桉树种植有如下误区:(1)每亩植株多在300棵以上(推荐每亩100棵左右);(2)砍伐周期3~4年(巴西约7~8年);(3)大量使用除草剂去除林下“杂灌木”;(4)“炼山”:砍伐后放火烧山。所以,我市一些地方出现的生态环境问题并不是桉树之过,通过合理种植是可以避免的。另外,我市贫困地区较多,利用桉树发展相关产业(如木材加工、造纸等),对我市扶贫工作开展有重要意义。
崇左市位置示意图
(1)分析过去崇左市桉树种植区主要生态环境问题的成因。
(2)试针对上述生态环境问题,为崇左市桉树的合理种植提出建议。
(3)说明如何借助桉树产业的合理发展,增加农民收入,助其脱贫致富。
[解析] 第(1)题,可结合材料中市长回复内容分析回答。第(2)题,针对当地问题,结合巴西经验回答即可。第(3)题,一方面要延长桉树产业链,向上游、下游产业,甚至相关旅游业发展;同时要加大政策支持力度。
[答案] (1)桉树生长速度快,种植密度过大,砍伐周期短,水分和土壤肥力过度消耗,导致地下水位下降和土壤生产力下降;化肥、除草剂过度使用导致水质恶化、土壤污染;除草剂的使用及烧山除草去杂,导致原生植被退化,生物多样性减少;当地山区降水丰富,原生植被的退化导致植被水土保持功能降低,水土流失加剧。
(2)控制桉树种植密度,合理调整桉树种植面积;禁止烧山,保护原生植被;合理使用化肥及除草剂;延长桉树砍伐的时间间隔;禁止在耕地、水源地种植等。
(3)桉树苗及木材出售增加农民收入;桉树种植带动造纸、木材加工等相关产业的发展,增加就业机会,增加农民收入;利用桉树林发展林下养殖和生态旅游,增加农民收入;提高政府财政收入,增加扶贫资金,促进扶贫工作开展。