2020版高考化学一轮跟踪检测04宏观辨物质 物质的组成分类与转化(含解析)
展开宏观辨物质——物质的组成、分类与转化
1.我国科学家预言的T—碳(四个碳原子构成的正四面体分别取代金刚石结构中所有碳原子),最近在实验室成功合成。T—碳属于( )
A.混合物 B.化合物
C.氧化物 D.单质
解析:选D 该物质只由一种元素,即碳元素形成,因此属于单质。
2.(2018·泰安期中)下列组合正确的是( )
选项 | 强电解质 | 弱电解质 | 酸性氧化物 | 碱性氧化物 |
A | Ca(OH)2 | 乙醇 | N2O3 | Na2O |
B | CaSO4 | HClO | Mn2O7 | CaO |
C | NaHCO3 | 氨水 | SO2 | Al2O3 |
D | HCl | HF | CO2 | Na2O2 |
解析:选B 乙醇是非电解质,A错误。硫酸钙是盐,属于强电解质;次氯酸是弱酸,属于弱电解质;Mn2O7是高锰酸对应的酸性氧化物;CaO是氢氧化钙对应的碱性氧化物,B正确。氨水是混合物,既不是电解质也不是非电解质;氧化铝是两性氧化物,C错误。Na2O2不是碱性氧化物,因为其与水反应除生成氢氧化钠之外,还生成氧气,D错误。
3.(2019·乌鲁木齐一诊)古“丝绸之路”我国商人运出的货物有:①丝绸,②茶叶,③白糖,④瓷器,⑤纸张,⑥植物油,⑦明矾,⑧金、银、铜器等。下列说法正确的是( )
A.④、⑦、⑧的主要成分都属于盐类
B.①、③、⑤、⑥的主要成分都属于高分子化合物
C.①、②、⑤、⑥的主要成分都属于蛋白质
D.①、②、③、⑤、⑥的主要成分都属于有机物
解析:选D A项,金、银、铜属于金属材料,其主要成分不属于盐类;B项,白糖、植物油的主要成分都不是高分子化合物;C项,茶叶、纸张的主要成分是纤维素,属于糖类,植物油属于油脂;D项,丝绸、茶叶、白糖、纸张、植物油的主要成分都是有机物。
4.(2018·北京高考)下列我国科技成果所涉及物质的应用中,发生的不是化学变化的是( )
A.甲醇低温所制氢气用于新能源汽车 | B.氘、氚用作“人造太阳”核聚变燃料 | C.偏二甲肼用作发射“天宫二号”的火箭燃料 | D.开采可燃冰,将其作为能源使用 |
解析:选B A项,甲醇低温生成氢气和氢气用作燃料发生的都是化学变化;B项,氘、氚用作核聚变燃料不是化学变化;C项,偏二甲肼用作火箭燃料发生的是化学变化;D项,可燃冰是甲烷水合物,用作燃料发生的是化学变化。
5.(2019·宜昌一中适应性训练)景泰蓝是一种传统的手工艺品。下列制作景泰蓝的步骤中,不涉及化学变化的是( )
A.将铜丝压扁,掰成图案
B.将铅丹、硼酸盐等化合熔制后描绘
C.高温焙烧
D.酸洗去污
解析:选A 将铜丝压扁,掰成图案,没有新物质生成,属于物理变化;将铅丹、硼酸盐等化合熔制,有新物质生成,属于化学变化;高温焙烧有新物质生成,属于化学变化;酸洗去污,有新物质生成,属于化学变化。
6.(2019·贵阳模拟)下列过程属于物理变化的是( )
A.平行光照射胶体产生丁达尔效应
B.紫外线照射下,液态蛋白质凝固
C.铁在潮湿的空气中生锈
D.铝遇到冷的浓硝酸发生钝化
解析:选A 平行光照射胶体,产生一条光亮的通路,这是胶体中胶粒对光的散射作用,是物理变化,A项正确;紫外线照射下,液态蛋白质凝固,这是因为蛋白质发生了变性,属于化学变化,B项错误;铁在潮湿的空气中生锈,有新物质生成,属于化学变化,C项错误;铝遇冷的浓硝酸发生钝化,实质是铝与浓硝酸反应,铝表面生成了致密的氧化物薄膜,属于化学变化,D项错误。
7.(2019·长沙模拟)下列过程均有沉淀生成,其中属于化学变化的是( )
A.向蛋白质溶液中加入浓氯化铵溶液
B.两种不同品牌的墨水混合
C.向饱和BaSO4溶液中加入浓BaCl2溶液
D.向饱和Na2CO3溶液中通入CO2气体
解析:选D 蛋白质溶液中加入浓氯化铵溶液,蛋白质析出,再加水会溶解,发生盐析,不是化学变化,故A错误;两种胶粒带有相反电荷的胶体混合时,胶体能发生聚沉,墨水是胶体,所以不同品牌的墨水混合时,很可能发生胶体的聚沉,属于物理变化,故B错误;向饱和BaSO4溶液中加入浓BaCl2溶液,Qc=c(Ba2+)·c(SO)>Ksp(BaSO4),会析出沉淀,过程中只有化学键形成,属于物理变化过程,故C错误;向饱和Na2CO3溶液中通入CO2气体,CO2、H2O、Na2CO3反应生成NaHCO3,过程中生成新的物质,属于化学变化,故D正确。
8.关于胶体,下列说法正确的是( )
A.从外观上无法区分FeCl3溶液和Fe(OH)3胶体
B.纳米材料粒子直径一般在1~100 nm之间,因此纳米材料属于胶体
C.Fe(OH)3胶体电泳的实验中,阴极附近颜色加深,阳极附近颜色变浅,证明Fe(OH)3胶体带正电
D.将碳酸钙经过特殊加工制成纳米碳酸钙,化学性质没有明显变化
解析:选D FeCl3溶液呈黄色,Fe(OH)3胶体呈红褐色,从外观上可以区分二者,A错误;胶体是分散质粒子直径在1~100 nm之间的分散系,纳米材料不是分散系,纳米材料溶于水形成的分散系属于胶体,B错误;Fe(OH)3胶体电泳的实验中,阴极附近颜色加深,阳极附近颜色变浅,证明Fe(OH)3胶体中胶粒带正电,胶体本身呈电中性,C错误;颗粒大小变化了,但构成粒子没有变化,故化学性质没有明显变化,D正确。
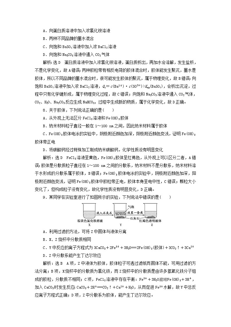
9.某同学在实验室进行了如图所示的实验,下列说法中错误的是( )
A.利用过滤的方法,可将Z中固体与液体分离
B.X、Z烧杯中分散质相同
C.Y中反应的离子方程式为3CaCO3+2Fe3++3H2O===2Fe(OH)3(胶体)+3CO2↑+3Ca2+
D.Z中分散系能产生丁达尔效应
解析:选B A项,Z中液体为胶体,胶体粒子可透过滤纸而固体不能,可用过滤的方法分离;B项,X烧杯中的分散质为氯化铁,而Z烧杯中的分散质是由许多氢氧化铁分子组成的胶粒,分散质不相同;C项,FeCl3溶液中存在平衡:Fe3++3H2OFe(OH)3+3H+,加入CaCO3时发生反应:CaCO3+2H+===CO2↑+Ca2++H2O,从而促进Fe3+水解,故Y中总反应离子方程式正确;D项,Z中分散系为胶体,能产生丁达尔效应。
10.关于下列诗句或谚语,说法不正确的是( )
A.“忽闻海上有仙山,山在虚无缥缈间”的海市蜃楼是一种自然现象,与胶体知识有关
B.“水乳交融,火上浇油”前者包含物理变化,而后者包含化学变化
C.“滴水石穿、绳锯木断”不包含化学变化
D.“落汤螃蟹着红袍”肯定发生了化学变化
解析:选C 海市蜃楼是光线在垂直方向密度不同的气层中,经过折射造成的结果,常在海上、沙漠中产生,与胶体能够产生丁达尔效应的性质有关,A正确;水乳交融体现的是物质的溶解性,属于物理变化,火上浇油发生的是物质的燃烧反应,属于化学变化,B正确;滴水石穿蕴含着碳酸钙与二氧化碳和水作用生成碳酸氢钙的反应,属于化学变化,绳锯木断没有新物质生成,属于物理变化,C错误;“落汤螃蟹着红袍”说明在加热条件下蛋白质变性,生成了新物质,属于化学变化,D正确。
11.某同学要在奥运五连环中填入物质,使相连物质间能发生反应,不相连物质间不能发生反应。你认为“五连环”中有空缺的一环应填入的物质是( )
A.硫酸 B.氧气
C.二氧化碳 D.氧化钙
解析:选C 据题意可知应填入的物质既能与NaOH溶液反应,又能与C反应,但不能与Fe、稀盐酸反应,故应选择二氧化碳。
12.(2019·太原一模)化学与科学、技术、社会、环境密切相关。下列说法正确的是( )
A.计算机的芯片材料是高纯度二氧化硅
B.战国所著《周礼》中记载沿海古人“煤饼烧蛎房成灰”(“蛎房”即牡蛎壳),并把这种灰称为“蜃”,“蜃”的主要成分为Ca(OH)2
C.“绿水青山就是金山银山”,矿物燃料经过脱硫脱硝处理,可以减少SO2、NO2的排放
D.2M+N===2P+2Q,2P+M===Q(M、N为原料,Q为期望产品),不符合“绿色化学”的理念
解析:选C A项,计算机芯片所用的材料是高纯度的硅单质;B项,牡蛎壳的主要成分为碳酸钙,灼烧碳酸钙生成氧化钙,所以“蜃”的主要成分是氧化钙;C项,矿物燃料经过脱硫脱硝,可以减少SO2、NO2的排放,有利于环境保护;D项,由2M+N===2P+2Q,2P+M===Q(M、N为原料,Q为期望产品)可知总反应为3M+N===3Q,符合“绿色化学”的理念。
13.下表各物质中,A、B、C、D、E均含有同一种短周期元素,其中A是单质,B常温下是气态氢化物,C、D是氧化物,E是D与水反应的产物。则各物质之间通过一步反应就能实现表中所示转化的是( )
物质编号 | 物质转化关系 | A | D | E |
① | Si | SiO2 | Na2SiO3 | |
② | S | SO3 | H2SO4 | |
③ | Na | Na2O2 | NaOH | |
④ | N2 | NO2 | HNO3 |
A.②③ B.②④
C.①③④ D.①②③④
解析:选B ①SiO2不溶于水,不与水反应,不能一步得到硅酸,错误;②A是S,B是H2S,常温下是气态氢化物,C是SO2,D是SO3,E是H2SO4,正确;③若A是Na,则B为NaH,为固态,错误;④A是N2,B是NH3,常温下是气态氢化物,C是NO,D是NO2,E是HNO3,正确。
14.某课外活动小组进行Fe(OH)3胶体的制备实验并检验其性质。
(1)现有甲、乙、丙三名同学进行Fe(OH)3胶体的制备。
①甲同学的操作是:取一小烧杯,加入25 mL蒸馏水加热至沸腾,向沸水中逐滴加入1~2 mL FeCl3饱和溶液,继续煮沸至混合液呈红褐色,停止加热。
②乙直接加热饱和FeCl3溶液。
③丙向沸水中滴加饱和FeCl3溶液,为了使反应进行充分,煮沸10 min。
你认为哪位同学的制备方法更合理:__________,可以利用胶体的什么性质来证明有Fe(OH)3胶体生成?______________。
(2)Fe(OH)3胶体区别于FeCl3溶液最本质的特征是______。
A.Fe(OH)3胶体粒子的直径在1~100 nm之间
B.Fe(OH)3胶体具有丁达尔效应
C.Fe(OH)3胶体是均一的分散系
D.Fe(OH)3胶体的分散质能透过滤纸
(3)提纯所制Fe(OH)3胶体常用的方法是____________,若向Fe(OH)3胶体中滴入硫酸直到过量,描述此过程的实验现象________________________________________________。
解析:(1)①实验室制备氢氧化铁胶体是在沸腾的蒸馏水中加入饱和氯化铁溶液,当溶液变为红褐色时立即停止加热,如继续加热会导致胶体聚沉;②乙直接加热饱和FeCl3溶液会促进氯化铁水解,且加热促进HCl挥发,导致溶液产生沉淀现象;③煮沸10 min会产生沉淀。(3)溶液可以透过半透膜,胶体不能透过半透膜,提纯Fe(OH)3胶体的方法是渗析;向Fe(OH)3胶体中滴入稀硫酸,胶体会发生聚沉,硫酸过量时,Fe(OH)3与硫酸发生复分解反应,沉淀又消失。
答案:(1)甲同学 丁达尔效应 (2)A (3)渗析法 硫酸少量时,有红褐色沉淀生成,硫酸过量时,沉淀溶解,溶液变成棕黄色
15.甘肃马家窑遗址出土的青铜刀是我国最早冶炼的青铜器,由于时间久远,其表面有一层“绿锈”,“绿锈”俗称“铜绿”,是铜和空气中的水蒸气、CO2、O2作用产生的,化学式为[Cu2(OH)2CO3],“铜绿”能跟酸反应生成铜盐、CO2和H2O。某同学利用以下反应实现了“铜―→铜绿―→……―→铜”的转化。
铜铜绿ACu(OH)2BCu
(1)从物质分类标准看,“铜绿”属于________(填字母)。
A.酸 B.碱
C.盐 D.氧化物
(2)写出B的化学式:________________。
(3)请写出铜绿与盐酸反应的化学方程式:_____________________________
________________________________________________________________________。
(4)上述转化过程中属于化合反应的是________,属于氧化还原反应的是________。
解析:根据题意,铜铜绿ACu(OH)2BCu,铜被腐蚀生成铜绿,铜绿溶于盐酸生成铜盐,然后加碱生成氢氧化铜,氢氧化铜受热分解生成CuO,最后氢气还原CuO得到Cu。
(1)“铜绿”是碱式碳酸铜,属于盐,故选C。
(2)Cu(OH)2B是氢氧化铜受热分解生成氧化铜和水。
(3)依据转化过程,知碱式碳酸铜和盐酸反应,生成氯化铜、水和二氧化碳。
(4)在反应过程中①铜―→铜绿发生了化合反应,也是氧化还原反应;②铜绿―→A是铜绿跟酸反应生成铜盐、CO2和H2O,A为铜盐,是复分解反应;③A―→Cu(OH)2是铜盐和碱反应生成氢氧化铜沉淀,是复分解反应;④Cu(OH)2―→B是氢氧化铜受热分解生成氧化铜和水,是分解反应。⑤B―→Cu是氧化铜和氢气反应生成铜和水,是置换反应也是氧化还原反应。
答案:(1)C (2)CuO
(3)Cu2(OH)2CO3+4HCl===2CuCl2+3H2O+CO2↑ (4)① ①⑤
16.按要求回答下列问题。
(1)下面是某同学对有关物质进行分类的列表:
| 碱 | 酸 | 盐 | 碱性氧 化物 | 酸性氧 化物 |
第一组 | Na2CO3 | H2SO4 | NaHCO3 | CaO | CO2 |
第二组 | NaOH | HCl | NaCl | Na2O | CO |
第三组 | NaOH | CH3COOH | CaF2 | Al2O3 | SO2 |
每组分类均有错误,其错误的物质分别是______、______、________。(填化学式)
(2)鉴别胶体和溶液所采用的方法是观察是否能发生________现象。
(3)一个密闭容器中放入M、N、Q、P四种物质,在一定条件下发生化学反应,一段时间后,测得有关数据如表所示:
物质 | M | N | Q | P |
反应前质量/g | 50 | 1 | 3 | 12 |
反应后质量/g | x | 26 | 3 | 30 |
①该变化的基本反应类型是________反应。
②物质Q在反应中起的作用是________。
解析:(1)第一组中的Na2CO3是盐;第二组中的CO不是酸性氧化物;第三组中的Al2O3是两性氧化物。(2)胶体具有丁达尔效应,而溶液不具有。(3)①由质量守恒可得,x=7,则N和P的质量增加,二者是生成物,M是反应物,所以该反应是分解反应。②反应前后Q的质量不变,故Q是催化剂,起催化作用。
答案:(1)Na2CO3 CO Al2O3
(2)丁达尔
(3)①分解 ②催化作用

